进展较慢的ALS TDP-43 rNLS8小鼠模型:临床前和机制研究的意义

IF 3.9 4区 医学 Q2 NEUROSCIENCES
Cyril Jones Jagaraj, Prachi Mehta, Julie Hunter, Julie D Atkin
{"title":"进展较慢的ALS TDP-43 rNLS8小鼠模型:临床前和机制研究的意义","authors":"Cyril Jones Jagaraj, Prachi Mehta, Julie Hunter, Julie D Atkin","doi":"10.1007/s12017-025-08871-z","DOIUrl":null,"url":null,"abstract":"<p><p>Amyotrophic lateral sclerosis (ALS) is a fatal neurodegenerative disease characterised by motor neuron degeneration, muscle weakness, paralysis, and eventual death, with TAR DNA-binding protein 43 (TDP-43) pathology observed in almost all cases. Mouse models based on TDP-43 are thus essential for studying ALS and developing therapeutic approaches. The TDP-43 rNLS8 mouse model expresses a human TDP-43 transgene with a mutated nuclear localization sequence (hTDP-43 ΔNLS), but this is normally suppressed by the presence of doxycycline (Dox). Disease is initiated by removal of Dox, which replicates key ALS features, including TDP-43 pathology, neuromuscular junction denervation, motor neuron loss, and reduced survival. However, this model has a rapid disease progression which limits its use for extended preclinical studies and investigation of early disease mechanisms. To overcome these limitations, we explored whether maintaining low Dox concentrations in the diet (10-20 mg/kg) could slow disease progression. Our findings demonstrate that this approach significantly reduced hTDP-43 ΔNLS expression (up to 4.8-fold), which delayed disease onset by four weeks. Disease progression, assessed by rotarod performance, grip strength, and neurological scores, was extended from six to 15 weeks, with a threefold increase in survival. Despite slower progression, at the end stage, mice displayed similar levels of neuroinflammation, motor neuron loss, as Dox off mice. These findings highlight slower-progressing TDP-43 rNLS8 mice as a robust model for preclinical and early disease mechanism studies.</p>","PeriodicalId":19304,"journal":{"name":"NeuroMolecular Medicine","volume":"27 1","pages":"59"},"PeriodicalIF":3.9000,"publicationDate":"2025-08-18","publicationTypes":"Journal Article","fieldsOfStudy":null,"isOpenAccess":false,"openAccessPdf":"https://www.ncbi.nlm.nih.gov/pmc/articles/PMC12361281/pdf/","citationCount":"0","resultStr":"{\"title\":\"A Slower-Progressing TDP-43 rNLS8 Mouse Model for ALS: Implications for Preclinical and Mechanistic Studies.\",\"authors\":\"Cyril Jones Jagaraj, Prachi Mehta, Julie Hunter, Julie D Atkin\",\"doi\":\"10.1007/s12017-025-08871-z\",\"DOIUrl\":null,\"url\":null,\"abstract\":\"<p><p>Amyotrophic lateral sclerosis (ALS) is a fatal neurodegenerative disease characterised by motor neuron degeneration, muscle weakness, paralysis, and eventual death, with TAR DNA-binding protein 43 (TDP-43) pathology observed in almost all cases. Mouse models based on TDP-43 are thus essential for studying ALS and developing therapeutic approaches. The TDP-43 rNLS8 mouse model expresses a human TDP-43 transgene with a mutated nuclear localization sequence (hTDP-43 ΔNLS), but this is normally suppressed by the presence of doxycycline (Dox). Disease is initiated by removal of Dox, which replicates key ALS features, including TDP-43 pathology, neuromuscular junction denervation, motor neuron loss, and reduced survival. However, this model has a rapid disease progression which limits its use for extended preclinical studies and investigation of early disease mechanisms. To overcome these limitations, we explored whether maintaining low Dox concentrations in the diet (10-20 mg/kg) could slow disease progression. Our findings demonstrate that this approach significantly reduced hTDP-43 ΔNLS expression (up to 4.8-fold), which delayed disease onset by four weeks. Disease progression, assessed by rotarod performance, grip strength, and neurological scores, was extended from six to 15 weeks, with a threefold increase in survival. Despite slower progression, at the end stage, mice displayed similar levels of neuroinflammation, motor neuron loss, as Dox off mice. These findings highlight slower-progressing TDP-43 rNLS8 mice as a robust model for preclinical and early disease mechanism studies.</p>\",\"PeriodicalId\":19304,\"journal\":{\"name\":\"NeuroMolecular Medicine\",\"volume\":\"27 1\",\"pages\":\"59\"},\"PeriodicalIF\":3.9000,\"publicationDate\":\"2025-08-18\",\"publicationTypes\":\"Journal Article\",\"fieldsOfStudy\":null,\"isOpenAccess\":false,\"openAccessPdf\":\"https://www.ncbi.nlm.nih.gov/pmc/articles/PMC12361281/pdf/\",\"citationCount\":\"0\",\"resultStr\":null,\"platform\":\"Semanticscholar\",\"paperid\":null,\"PeriodicalName\":\"NeuroMolecular Medicine\",\"FirstCategoryId\":\"3\",\"ListUrlMain\":\"https://doi.org/10.1007/s12017-025-08871-z\",\"RegionNum\":4,\"RegionCategory\":\"医学\",\"ArticlePicture\":[],\"TitleCN\":null,\"AbstractTextCN\":null,\"PMCID\":null,\"EPubDate\":\"\",\"PubModel\":\"\",\"JCR\":\"Q2\",\"JCRName\":\"NEUROSCIENCES\",\"Score\":null,\"Total\":0}","platform":"Semanticscholar","paperid":null,"PeriodicalName":"NeuroMolecular Medicine","FirstCategoryId":"3","ListUrlMain":"https://doi.org/10.1007/s12017-025-08871-z","RegionNum":4,"RegionCategory":"医学","ArticlePicture":[],"TitleCN":null,"AbstractTextCN":null,"PMCID":null,"EPubDate":"","PubModel":"","JCR":"Q2","JCRName":"NEUROSCIENCES","Score":null,"Total":0}
引用次数: 0

摘要

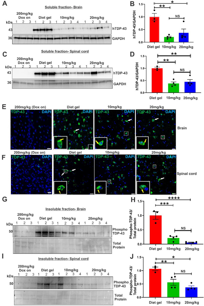
肌萎缩性侧索硬化症(ALS)是一种致命的神经退行性疾病,其特征是运动神经元变性、肌肉无力、瘫痪和最终死亡,几乎所有病例都观察到TAR dna结合蛋白43 (TDP-43)病理。因此,基于TDP-43的小鼠模型对于研究ALS和开发治疗方法至关重要。TDP-43 rNLS8小鼠模型表达具有突变核定位序列的人TDP-43转基因(hTDP-43 ΔNLS),但这通常被强力霉素(Dox)的存在抑制。疾病是由去除Dox引发的,它复制了ALS的关键特征,包括TDP-43病理、神经肌肉连接处失神经、运动神经元丢失和存活率降低。然而,该模型具有快速的疾病进展,这限制了其用于扩展临床前研究和早期疾病机制的调查。为了克服这些局限性,我们探讨了在饮食中维持低Dox浓度(10-20 mg/kg)是否可以减缓疾病进展。我们的研究结果表明,这种方法显著降低了hTDP-43 ΔNLS的表达(高达4.8倍),从而将疾病发作延迟了四周。通过旋转杆性能、握力和神经学评分评估的疾病进展从6周延长至15周,生存期增加了三倍。尽管进展较慢,但在晚期,小鼠表现出与Dox小鼠相似的神经炎症和运动神经元损失水平。这些发现强调了进展较慢的TDP-43 rNLS8小鼠作为临床前和早期疾病机制研究的可靠模型。
本文章由计算机程序翻译,如有差异,请以英文原文为准。

A Slower-Progressing TDP-43 rNLS8 Mouse Model for ALS: Implications for Preclinical and Mechanistic Studies.

A Slower-Progressing TDP-43 rNLS8 Mouse Model for ALS: Implications for Preclinical and Mechanistic Studies.

A Slower-Progressing TDP-43 rNLS8 Mouse Model for ALS: Implications for Preclinical and Mechanistic Studies.

A Slower-Progressing TDP-43 rNLS8 Mouse Model for ALS: Implications for Preclinical and Mechanistic Studies.

Amyotrophic lateral sclerosis (ALS) is a fatal neurodegenerative disease characterised by motor neuron degeneration, muscle weakness, paralysis, and eventual death, with TAR DNA-binding protein 43 (TDP-43) pathology observed in almost all cases. Mouse models based on TDP-43 are thus essential for studying ALS and developing therapeutic approaches. The TDP-43 rNLS8 mouse model expresses a human TDP-43 transgene with a mutated nuclear localization sequence (hTDP-43 ΔNLS), but this is normally suppressed by the presence of doxycycline (Dox). Disease is initiated by removal of Dox, which replicates key ALS features, including TDP-43 pathology, neuromuscular junction denervation, motor neuron loss, and reduced survival. However, this model has a rapid disease progression which limits its use for extended preclinical studies and investigation of early disease mechanisms. To overcome these limitations, we explored whether maintaining low Dox concentrations in the diet (10-20 mg/kg) could slow disease progression. Our findings demonstrate that this approach significantly reduced hTDP-43 ΔNLS expression (up to 4.8-fold), which delayed disease onset by four weeks. Disease progression, assessed by rotarod performance, grip strength, and neurological scores, was extended from six to 15 weeks, with a threefold increase in survival. Despite slower progression, at the end stage, mice displayed similar levels of neuroinflammation, motor neuron loss, as Dox off mice. These findings highlight slower-progressing TDP-43 rNLS8 mice as a robust model for preclinical and early disease mechanism studies.

求助全文
通过发布文献求助,成功后即可免费获取论文全文。 去求助
来源期刊
NeuroMolecular Medicine
NeuroMolecular Medicine 医学-神经科学
CiteScore
7.10
自引率
0.00%
发文量
33
审稿时长
>12 weeks
期刊介绍: NeuroMolecular Medicine publishes cutting-edge original research articles and critical reviews on the molecular and biochemical basis of neurological disorders. Studies range from genetic analyses of human populations to animal and cell culture models of neurological disorders. Emerging findings concerning the identification of genetic aberrancies and their pathogenic mechanisms at the molecular and cellular levels will be included. Also covered are experimental analyses of molecular cascades involved in the development and adult plasticity of the nervous system, in neurological dysfunction, and in neuronal degeneration and repair. NeuroMolecular Medicine encompasses basic research in the fields of molecular genetics, signal transduction, plasticity, and cell death. The information published in NEMM will provide a window into the future of molecular medicine for the nervous system.
×
引用
GB/T 7714-2015
复制
MLA
复制
APA
复制
导出至
BibTeX EndNote RefMan NoteFirst NoteExpress
×
提示
您的信息不完整,为了账户安全,请先补充。
现在去补充
×
提示
您因"违规操作"
具体请查看互助需知
我知道了
×
提示
确定
请完成安全验证×
copy
已复制链接
快去分享给好友吧!
我知道了
右上角分享
点击右上角分享
0
联系我们:info@booksci.cn Book学术提供免费学术资源搜索服务,方便国内外学者检索中英文文献。致力于提供最便捷和优质的服务体验。 Copyright © 2023 布克学术 All rights reserved.
京ICP备2023020795号-1
ghs 京公网安备 11010802042870号
Book学术文献互助
Book学术文献互助群
群 号:604180095
Book学术官方微信