METTL3调控的LOR减轻脂多糖诱导的牙周炎损伤。

IF 3.1 4区 生物学 Q3 BIOTECHNOLOGY & APPLIED MICROBIOLOGY
Qin Su, Jiao Chen
{"title":"METTL3调控的LOR减轻脂多糖诱导的牙周炎损伤。","authors":"Qin Su, Jiao Chen","doi":"10.4014/jmb.2505.05016","DOIUrl":null,"url":null,"abstract":"<p><p>Periodontitis is a chronic inflammatory disease-causing tissue destruction and systemic effects. Despite significant advancements, the molecular mechanisms driving tissue degeneration remain incompletely understood. Emerging evidence suggests that RNA modifications, particularly N6-methyladenosine (m<sup>6</sup>A) methylation, critically regulate inflammatory responses. This study investigates the role of METTL3-mediated m<sup>6</sup>A modification of loricrin (LOR) in lipopolysaccharide (LPS)-induced periodontal injury. Bioinformatics analyses identified the key downregulated gene in periodontitis. To establish an <i>in vitro</i> periodontitis model, human periodontal ligament fibroblast (HPLF) cells were treated with LPS. LOR and METTL3 levels in clinical samples and HPLF cells were measured by qRT-PCR. Inflammatory cytokines, cell proliferation, and apoptosis were examined using ELISA, CCK8, EdU, and flow cytometry assays, respectively. The interaction between LOR and METTL3 was evaluated through Pearson correlation, MeRIP assay, qRT-PCR, immunoblotting, and mRNA stability assays. LOR was identified as a key downregulated gene in periodontitis, as validated in both clinical tissues and a periodontitis cell model. Functional assays showed that LPS-treatment promoted inflammatory cytokine production, inhibited cell proliferation, and increased apoptosis, whereas upregulating LOR in these cells reversed these effects. Furthermore, METTL3 expression was reduced in periodontitis clinical tissues and positively correlated with LOR expression. METTL3 overexpression enhanced LOR mRNA stability via m<sup>6</sup>A methylation. Moreover, silencing METTL3 partially negated the protective effects of LOR overexpression in LPS-induced periodontitis cell model. These findings reveal that METTL3-mediated m<sup>6</sup>A modification of LOR mitigates periodontal injury, suggesting that the METTL3-LOR axis may represent a potential avenue for future therapeutic exploration to maintain periodontal homeostasis.</p>","PeriodicalId":16481,"journal":{"name":"Journal of microbiology and biotechnology","volume":"35 ","pages":"e2505016"},"PeriodicalIF":3.1000,"publicationDate":"2025-08-18","publicationTypes":"Journal Article","fieldsOfStudy":null,"isOpenAccess":false,"openAccessPdf":"https://www.ncbi.nlm.nih.gov/pmc/articles/PMC12375539/pdf/","citationCount":"0","resultStr":"{\"title\":\"LOR Regulated by METTL3 Alleviates Lipopolysaccharides-Induced Periodontitis Injury.\",\"authors\":\"Qin Su, Jiao Chen\",\"doi\":\"10.4014/jmb.2505.05016\",\"DOIUrl\":null,\"url\":null,\"abstract\":\"<p><p>Periodontitis is a chronic inflammatory disease-causing tissue destruction and systemic effects. Despite significant advancements, the molecular mechanisms driving tissue degeneration remain incompletely understood. Emerging evidence suggests that RNA modifications, particularly N6-methyladenosine (m<sup>6</sup>A) methylation, critically regulate inflammatory responses. This study investigates the role of METTL3-mediated m<sup>6</sup>A modification of loricrin (LOR) in lipopolysaccharide (LPS)-induced periodontal injury. Bioinformatics analyses identified the key downregulated gene in periodontitis. To establish an <i>in vitro</i> periodontitis model, human periodontal ligament fibroblast (HPLF) cells were treated with LPS. LOR and METTL3 levels in clinical samples and HPLF cells were measured by qRT-PCR. Inflammatory cytokines, cell proliferation, and apoptosis were examined using ELISA, CCK8, EdU, and flow cytometry assays, respectively. The interaction between LOR and METTL3 was evaluated through Pearson correlation, MeRIP assay, qRT-PCR, immunoblotting, and mRNA stability assays. LOR was identified as a key downregulated gene in periodontitis, as validated in both clinical tissues and a periodontitis cell model. Functional assays showed that LPS-treatment promoted inflammatory cytokine production, inhibited cell proliferation, and increased apoptosis, whereas upregulating LOR in these cells reversed these effects. Furthermore, METTL3 expression was reduced in periodontitis clinical tissues and positively correlated with LOR expression. METTL3 overexpression enhanced LOR mRNA stability via m<sup>6</sup>A methylation. Moreover, silencing METTL3 partially negated the protective effects of LOR overexpression in LPS-induced periodontitis cell model. These findings reveal that METTL3-mediated m<sup>6</sup>A modification of LOR mitigates periodontal injury, suggesting that the METTL3-LOR axis may represent a potential avenue for future therapeutic exploration to maintain periodontal homeostasis.</p>\",\"PeriodicalId\":16481,\"journal\":{\"name\":\"Journal of microbiology and biotechnology\",\"volume\":\"35 \",\"pages\":\"e2505016\"},\"PeriodicalIF\":3.1000,\"publicationDate\":\"2025-08-18\",\"publicationTypes\":\"Journal Article\",\"fieldsOfStudy\":null,\"isOpenAccess\":false,\"openAccessPdf\":\"https://www.ncbi.nlm.nih.gov/pmc/articles/PMC12375539/pdf/\",\"citationCount\":\"0\",\"resultStr\":null,\"platform\":\"Semanticscholar\",\"paperid\":null,\"PeriodicalName\":\"Journal of microbiology and biotechnology\",\"FirstCategoryId\":\"5\",\"ListUrlMain\":\"https://doi.org/10.4014/jmb.2505.05016\",\"RegionNum\":4,\"RegionCategory\":\"生物学\",\"ArticlePicture\":[],\"TitleCN\":null,\"AbstractTextCN\":null,\"PMCID\":null,\"EPubDate\":\"\",\"PubModel\":\"\",\"JCR\":\"Q3\",\"JCRName\":\"BIOTECHNOLOGY & APPLIED MICROBIOLOGY\",\"Score\":null,\"Total\":0}","platform":"Semanticscholar","paperid":null,"PeriodicalName":"Journal of microbiology and biotechnology","FirstCategoryId":"5","ListUrlMain":"https://doi.org/10.4014/jmb.2505.05016","RegionNum":4,"RegionCategory":"生物学","ArticlePicture":[],"TitleCN":null,"AbstractTextCN":null,"PMCID":null,"EPubDate":"","PubModel":"","JCR":"Q3","JCRName":"BIOTECHNOLOGY & APPLIED MICROBIOLOGY","Score":null,"Total":0}
引用次数: 0

摘要

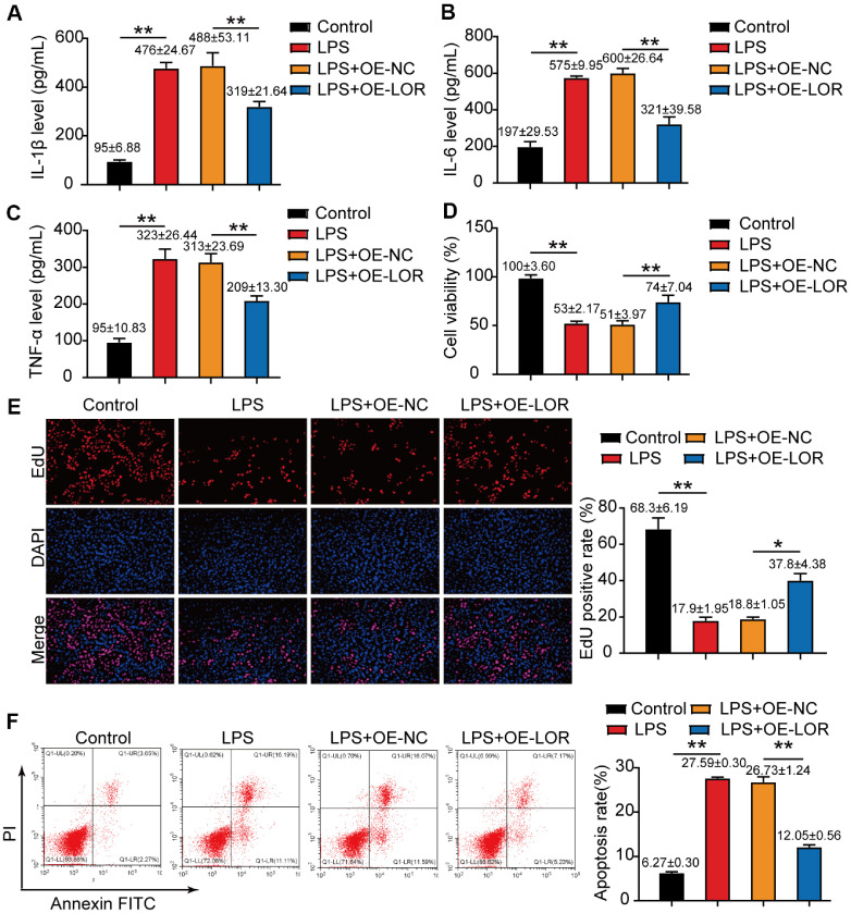
牙周炎是一种引起组织破坏和全身影响的慢性炎症性疾病。尽管取得了重大进展,但驱动组织退化的分子机制仍然不完全清楚。新出现的证据表明,RNA修饰,特别是n6 -甲基腺苷(m6A)甲基化,对炎症反应起关键调节作用。本研究探讨了mettl3介导的loricrin (LOR) m6A修饰在脂多糖(LPS)诱导的牙周损伤中的作用。生物信息学分析确定了牙周炎的关键下调基因。采用脂多糖处理人牙周韧带成纤维细胞(HPLF),建立体外牙周炎模型。采用qRT-PCR检测临床样品和HPLF细胞中LOR和METTL3的水平。分别用ELISA、CCK8、EdU和流式细胞术检测炎症因子、细胞增殖和细胞凋亡。通过Pearson相关、MeRIP分析、qRT-PCR、免疫印迹和mRNA稳定性分析评估LOR与METTL3之间的相互作用。在临床组织和牙周炎细胞模型中,LOR被确定为牙周炎的一个关键下调基因。功能分析显示,lps处理促进了炎症细胞因子的产生,抑制了细胞增殖,增加了细胞凋亡,而上调这些细胞中的LOR则逆转了这些作用。此外,METTL3在牙周炎临床组织中的表达减少,并与LOR表达呈正相关。METTL3过表达通过m6A甲基化增强了LOR mRNA的稳定性。此外,在lps诱导的牙周炎细胞模型中,沉默METTL3部分地否定了LOR过表达的保护作用。这些研究结果表明,mettl3介导的LOR的m6A修饰可以减轻牙周损伤,这表明METTL3-LOR轴可能代表了未来治疗探索维持牙周稳态的潜在途径。
本文章由计算机程序翻译,如有差异,请以英文原文为准。

LOR Regulated by METTL3 Alleviates Lipopolysaccharides-Induced Periodontitis Injury.

LOR Regulated by METTL3 Alleviates Lipopolysaccharides-Induced Periodontitis Injury.

LOR Regulated by METTL3 Alleviates Lipopolysaccharides-Induced Periodontitis Injury.

LOR Regulated by METTL3 Alleviates Lipopolysaccharides-Induced Periodontitis Injury.

Periodontitis is a chronic inflammatory disease-causing tissue destruction and systemic effects. Despite significant advancements, the molecular mechanisms driving tissue degeneration remain incompletely understood. Emerging evidence suggests that RNA modifications, particularly N6-methyladenosine (m6A) methylation, critically regulate inflammatory responses. This study investigates the role of METTL3-mediated m6A modification of loricrin (LOR) in lipopolysaccharide (LPS)-induced periodontal injury. Bioinformatics analyses identified the key downregulated gene in periodontitis. To establish an in vitro periodontitis model, human periodontal ligament fibroblast (HPLF) cells were treated with LPS. LOR and METTL3 levels in clinical samples and HPLF cells were measured by qRT-PCR. Inflammatory cytokines, cell proliferation, and apoptosis were examined using ELISA, CCK8, EdU, and flow cytometry assays, respectively. The interaction between LOR and METTL3 was evaluated through Pearson correlation, MeRIP assay, qRT-PCR, immunoblotting, and mRNA stability assays. LOR was identified as a key downregulated gene in periodontitis, as validated in both clinical tissues and a periodontitis cell model. Functional assays showed that LPS-treatment promoted inflammatory cytokine production, inhibited cell proliferation, and increased apoptosis, whereas upregulating LOR in these cells reversed these effects. Furthermore, METTL3 expression was reduced in periodontitis clinical tissues and positively correlated with LOR expression. METTL3 overexpression enhanced LOR mRNA stability via m6A methylation. Moreover, silencing METTL3 partially negated the protective effects of LOR overexpression in LPS-induced periodontitis cell model. These findings reveal that METTL3-mediated m6A modification of LOR mitigates periodontal injury, suggesting that the METTL3-LOR axis may represent a potential avenue for future therapeutic exploration to maintain periodontal homeostasis.

求助全文
通过发布文献求助,成功后即可免费获取论文全文。 去求助
来源期刊
Journal of microbiology and biotechnology
Journal of microbiology and biotechnology BIOTECHNOLOGY & APPLIED MICROBIOLOGY-MICROBIOLOGY
CiteScore
5.50
自引率
3.60%
发文量
151
审稿时长
2 months
期刊介绍: The Journal of Microbiology and Biotechnology (JMB) is a monthly international journal devoted to the advancement and dissemination of scientific knowledge pertaining to microbiology, biotechnology, and related academic disciplines. It covers various scientific and technological aspects of Molecular and Cellular Microbiology, Environmental Microbiology and Biotechnology, Food Biotechnology, and Biotechnology and Bioengineering (subcategories are listed below). Launched in March 1991, the JMB is published by the Korean Society for Microbiology and Biotechnology (KMB) and distributed worldwide.
×
引用
GB/T 7714-2015
复制
MLA
复制
APA
复制
导出至
BibTeX EndNote RefMan NoteFirst NoteExpress
×
提示
您的信息不完整,为了账户安全,请先补充。
现在去补充
×
提示
您因"违规操作"
具体请查看互助需知
我知道了
×
提示
确定
请完成安全验证×
copy
已复制链接
快去分享给好友吧!
我知道了
右上角分享
点击右上角分享
0
联系我们:info@booksci.cn Book学术提供免费学术资源搜索服务,方便国内外学者检索中英文文献。致力于提供最便捷和优质的服务体验。 Copyright © 2023 布克学术 All rights reserved.
京ICP备2023020795号-1
ghs 京公网安备 11010802042870号
Book学术文献互助
Book学术文献互助群
群 号:604180095
Book学术官方微信