果蝇具有两性二态的脑氧化还原化学。

IF 3.3 3区 医学 Q2 CELL BIOLOGY
Disease Models & Mechanisms Pub Date : 2025-08-01 Epub Date: 2025-08-19 DOI:10.1242/dmm.052250
Amber N Juba, Bobbi Stwalley, Tigran Margaryan, Riley Hamel, Amanda N Foley, T Bucky Jones, Artak Tovmasyan, Lori M Buhlman
{"title":"果蝇具有两性二态的脑氧化还原化学。","authors":"Amber N Juba, Bobbi Stwalley, Tigran Margaryan, Riley Hamel, Amanda N Foley, T Bucky Jones, Artak Tovmasyan, Lori M Buhlman","doi":"10.1242/dmm.052250","DOIUrl":null,"url":null,"abstract":"<p><p>Sexual dimorphism in Parkinson's disease (PD) pathophysiology is poorly understood. Elucidating consequences of disease-causing mutations on brain redox chemistry may reveal therapeutic targets for all people with PD. We report that male Drosophila had increased hydrogen peroxide and glutathione (G-SH) redox disequilibrium in vulnerable dopaminergic neuron mitochondria. Levels of cysteine and oxidized cystine were decreased, with cysteine/cystine ratios (indicating less oxidative stress) and G-SH levels being elevated in parkin-null (park-/-) Drosophila brains, and more so in males. We report effects of parkin loss and sex on the levels of low-molecular-weight thiols involved in G-SH synthesis, providing clues as to mechanisms implicated in altered levels of brain G-SH, cysteine and cystine. Protein nitration was decreased in the brain of park-/- flies, especially in females, suggesting that decreased nitric oxide levels compensate for loss of parkin or lack of protective nitric oxide synthase activity. Our results imply that park-/- flies have elevated levels of G-SH that meet antioxidant demand in the absence of parkin in the whole brain, but not in vulnerable neurons. Identification of sexually dimorphic PD risk factors could inform symptom management and highlight sex-specific therapeutic strategies.</p>","PeriodicalId":11144,"journal":{"name":"Disease Models & Mechanisms","volume":"18 8","pages":""},"PeriodicalIF":3.3000,"publicationDate":"2025-08-01","publicationTypes":"Journal Article","fieldsOfStudy":null,"isOpenAccess":false,"openAccessPdf":"https://www.ncbi.nlm.nih.gov/pmc/articles/PMC12403524/pdf/","citationCount":"0","resultStr":"{\"title\":\"park+/+ and park-/- Drosophila have sexually dimorphic brain redox chemistry.\",\"authors\":\"Amber N Juba, Bobbi Stwalley, Tigran Margaryan, Riley Hamel, Amanda N Foley, T Bucky Jones, Artak Tovmasyan, Lori M Buhlman\",\"doi\":\"10.1242/dmm.052250\",\"DOIUrl\":null,\"url\":null,\"abstract\":\"<p><p>Sexual dimorphism in Parkinson's disease (PD) pathophysiology is poorly understood. Elucidating consequences of disease-causing mutations on brain redox chemistry may reveal therapeutic targets for all people with PD. We report that male Drosophila had increased hydrogen peroxide and glutathione (G-SH) redox disequilibrium in vulnerable dopaminergic neuron mitochondria. Levels of cysteine and oxidized cystine were decreased, with cysteine/cystine ratios (indicating less oxidative stress) and G-SH levels being elevated in parkin-null (park-/-) Drosophila brains, and more so in males. We report effects of parkin loss and sex on the levels of low-molecular-weight thiols involved in G-SH synthesis, providing clues as to mechanisms implicated in altered levels of brain G-SH, cysteine and cystine. Protein nitration was decreased in the brain of park-/- flies, especially in females, suggesting that decreased nitric oxide levels compensate for loss of parkin or lack of protective nitric oxide synthase activity. Our results imply that park-/- flies have elevated levels of G-SH that meet antioxidant demand in the absence of parkin in the whole brain, but not in vulnerable neurons. Identification of sexually dimorphic PD risk factors could inform symptom management and highlight sex-specific therapeutic strategies.</p>\",\"PeriodicalId\":11144,\"journal\":{\"name\":\"Disease Models & Mechanisms\",\"volume\":\"18 8\",\"pages\":\"\"},\"PeriodicalIF\":3.3000,\"publicationDate\":\"2025-08-01\",\"publicationTypes\":\"Journal Article\",\"fieldsOfStudy\":null,\"isOpenAccess\":false,\"openAccessPdf\":\"https://www.ncbi.nlm.nih.gov/pmc/articles/PMC12403524/pdf/\",\"citationCount\":\"0\",\"resultStr\":null,\"platform\":\"Semanticscholar\",\"paperid\":null,\"PeriodicalName\":\"Disease Models & Mechanisms\",\"FirstCategoryId\":\"3\",\"ListUrlMain\":\"https://doi.org/10.1242/dmm.052250\",\"RegionNum\":3,\"RegionCategory\":\"医学\",\"ArticlePicture\":[],\"TitleCN\":null,\"AbstractTextCN\":null,\"PMCID\":null,\"EPubDate\":\"2025/8/19 0:00:00\",\"PubModel\":\"Epub\",\"JCR\":\"Q2\",\"JCRName\":\"CELL BIOLOGY\",\"Score\":null,\"Total\":0}","platform":"Semanticscholar","paperid":null,"PeriodicalName":"Disease Models & Mechanisms","FirstCategoryId":"3","ListUrlMain":"https://doi.org/10.1242/dmm.052250","RegionNum":3,"RegionCategory":"医学","ArticlePicture":[],"TitleCN":null,"AbstractTextCN":null,"PMCID":null,"EPubDate":"2025/8/19 0:00:00","PubModel":"Epub","JCR":"Q2","JCRName":"CELL BIOLOGY","Score":null,"Total":0}
引用次数: 0

摘要

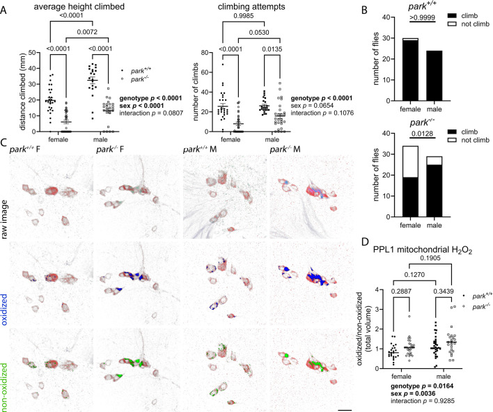
性别二态性在帕金森病(PD)病理生理中的作用尚不清楚。阐明致病突变对脑氧化还原化学的影响可能为所有PD患者揭示治疗靶点。我们报道雄性果蝇增加过氧化氢和谷胱甘肽(G-SH)氧化还原不平衡在脆弱的多巴胺能神经元线粒体。半胱氨酸和氧化半胱氨酸水平下降,半胱氨酸/胱氨酸比率(表明氧化应激减少)和G-SH水平在无帕金森(park-/-)果蝇大脑中升高,在雄性中更明显。我们报道了帕金丢失和性别对参与G-SH合成的低分子量硫醇水平的影响,为大脑G-SH、半胱氨酸和胱氨酸水平改变的机制提供了线索。park-/-果蝇(尤其是雌性)大脑中的蛋白质硝化水平降低,表明一氧化氮水平的降低补偿了parkin的丧失或保护性一氧化氮合酶活性的缺乏。我们的研究结果表明,在整个大脑中没有parkin的情况下,park-/-果蝇的G-SH水平升高,以满足抗氧化需求,但在脆弱的神经元中却没有。识别性别二型帕金森病的危险因素可以为症状管理提供信息,并强调性别特异性的治疗策略。
本文章由计算机程序翻译,如有差异,请以英文原文为准。

park+/+ and park-/- Drosophila have sexually dimorphic brain redox chemistry.

park+/+ and park-/- Drosophila have sexually dimorphic brain redox chemistry.

park+/+ and park-/- Drosophila have sexually dimorphic brain redox chemistry.

park+/+ and park-/- Drosophila have sexually dimorphic brain redox chemistry.

Sexual dimorphism in Parkinson's disease (PD) pathophysiology is poorly understood. Elucidating consequences of disease-causing mutations on brain redox chemistry may reveal therapeutic targets for all people with PD. We report that male Drosophila had increased hydrogen peroxide and glutathione (G-SH) redox disequilibrium in vulnerable dopaminergic neuron mitochondria. Levels of cysteine and oxidized cystine were decreased, with cysteine/cystine ratios (indicating less oxidative stress) and G-SH levels being elevated in parkin-null (park-/-) Drosophila brains, and more so in males. We report effects of parkin loss and sex on the levels of low-molecular-weight thiols involved in G-SH synthesis, providing clues as to mechanisms implicated in altered levels of brain G-SH, cysteine and cystine. Protein nitration was decreased in the brain of park-/- flies, especially in females, suggesting that decreased nitric oxide levels compensate for loss of parkin or lack of protective nitric oxide synthase activity. Our results imply that park-/- flies have elevated levels of G-SH that meet antioxidant demand in the absence of parkin in the whole brain, but not in vulnerable neurons. Identification of sexually dimorphic PD risk factors could inform symptom management and highlight sex-specific therapeutic strategies.

求助全文
通过发布文献求助,成功后即可免费获取论文全文。 去求助
来源期刊
Disease Models & Mechanisms
Disease Models & Mechanisms 医学-病理学
CiteScore
6.60
自引率
7.00%
发文量
203
审稿时长
6-12 weeks
期刊介绍: Disease Models & Mechanisms (DMM) is an online Open Access journal focusing on the use of model systems to better understand, diagnose and treat human disease.
×
引用
GB/T 7714-2015
复制
MLA
复制
APA
复制
导出至
BibTeX EndNote RefMan NoteFirst NoteExpress
×
提示
您的信息不完整,为了账户安全,请先补充。
现在去补充
×
提示
您因"违规操作"
具体请查看互助需知
我知道了
×
提示
确定
请完成安全验证×
copy
已复制链接
快去分享给好友吧!
我知道了
右上角分享
点击右上角分享
0
联系我们:info@booksci.cn Book学术提供免费学术资源搜索服务,方便国内外学者检索中英文文献。致力于提供最便捷和优质的服务体验。 Copyright © 2023 布克学术 All rights reserved.
京ICP备2023020795号-1
ghs 京公网安备 11010802042870号
Book学术文献互助
Book学术文献互助群
群 号:604180095
Book学术官方微信