双GLP-1和GIP受体激动剂替萨肽提供与β-肾上腺素受体的意外相互作用,并在高血糖或衰老心肌细胞的葡萄糖代谢中发挥作用。

IF 10.6 1区 医学 Q1 CARDIAC & CARDIOVASCULAR SYSTEMS
Dunya Aydos, Zeynep Busra Aksoy, Mehmet Altay Unal, Kamil Can Akcali, Ceylan Verda Bitirim, Belma Turan
{"title":"双GLP-1和GIP受体激动剂替萨肽提供与β-肾上腺素受体的意外相互作用,并在高血糖或衰老心肌细胞的葡萄糖代谢中发挥作用。","authors":"Dunya Aydos, Zeynep Busra Aksoy, Mehmet Altay Unal, Kamil Can Akcali, Ceylan Verda Bitirim, Belma Turan","doi":"10.1186/s12933-025-02828-z","DOIUrl":null,"url":null,"abstract":"<p><strong>Background: </strong>A dual glucose-dependent insulinotropic polypeptide (GIP) and glucagon-like peptide-1 (GLP1) receptor agonist, tirzepatide (TZPD), is a novel cardioprotective agent, particularly in metabolic disturbances-related co-morbidities, however, there is no exact study to emphasize its possible unintended action in cardiac cells.</p><p><strong>Objective: </strong>Considering a relationship between the trafficking of incretin receptors in a manner not anticipated by the standard way of cAMP as a primary actor in TZPD action, together with the role of cAMP depression in cardiac dysfunction, here, we aimed to elucidate a pattern of unintended receptor interactions of TZPD and molecular processes underlying the pleiotropic effects of TZPD through modulation of the β-adrenoceptors (β-ARs) signaling in cardiomyocytes.</p><p><strong>Methods: </strong>To establish the multifaceted cardioprotective function and underlying mechanisms of TZPD against hyperglycemia (HG)-or senescence (SC)-induced cardiac dysfunction, H9c2 cells were treated with and without TZPD. We also used β<sub>3</sub>-ARs overexpressed H9c2 cells (β3OE) for comparisons.</p><p><strong>Results: </strong>The TZPD intervention ameliorated the HG or SC phenotypes in the cardiac cells via alleviation in protein levels of GLP-1R and GIP-R as well as production of cAMP or cGMP, even in the presence of these receptor antagonisms. TZPD also increased the levels of β<sub>1</sub>- and β<sub>2</sub>-ARs while significantly decreasing activated β<sub>3</sub>-ARs and PKG, being parallel to normalizations in the cAMP and cGMP in the presence of the antagonisms of these receptors. The therapeutic effects of TZPD on similar parameters of the β3OE group of cells can strongly verify its unintended action among multifaceted effects in either HG or SC cells. In addition, molecular dynamics simulations indicated that TZPD binds with the highest affinity to GLP-1R and β<sub>3</sub>-ARs rather than GIP-R and then relatively lower but almost similar affinities to β<sub>1</sub>- and β<sub>2</sub>-ARs. Furthermore, mechanistically, the cardioprotective effect of TZPD includes significant regulation of the cellular Ca<sup>2+</sup>, at most, modulating the proteins in β-ARs signaling pathways. Moreover, TZPD could significantly increase not only the depressed protein level but also the translocation of GLUT4 on the sarcolemma, promoting glucose uptake in the HG or SC groups independent of its receptor actions.</p><p><strong>Conclusions: </strong>Our findings indicate that TZPD, with its multifaceted role, has beneficial effects on cardiac cells by positively modulating β-ARs signaling and glucose metabolism rather than on-target receptor action. Furthermore, we demonstrated how TZPD can engage the different targets with distinct signaling motifs at the sarcolemma.</p>","PeriodicalId":9374,"journal":{"name":"Cardiovascular Diabetology","volume":"24 1","pages":"338"},"PeriodicalIF":10.6000,"publicationDate":"2025-08-18","publicationTypes":"Journal Article","fieldsOfStudy":null,"isOpenAccess":false,"openAccessPdf":"https://www.ncbi.nlm.nih.gov/pmc/articles/PMC12362930/pdf/","citationCount":"0","resultStr":"{\"title\":\"The dual GLP-1 and GIP receptor agonist tirzapetide provides an unintended interaction with the β-adrenoceptors and plays a role in glucose metabolism in hyperglycemic or senescent cardiac cells.\",\"authors\":\"Dunya Aydos, Zeynep Busra Aksoy, Mehmet Altay Unal, Kamil Can Akcali, Ceylan Verda Bitirim, Belma Turan\",\"doi\":\"10.1186/s12933-025-02828-z\",\"DOIUrl\":null,\"url\":null,\"abstract\":\"<p><strong>Background: </strong>A dual glucose-dependent insulinotropic polypeptide (GIP) and glucagon-like peptide-1 (GLP1) receptor agonist, tirzepatide (TZPD), is a novel cardioprotective agent, particularly in metabolic disturbances-related co-morbidities, however, there is no exact study to emphasize its possible unintended action in cardiac cells.</p><p><strong>Objective: </strong>Considering a relationship between the trafficking of incretin receptors in a manner not anticipated by the standard way of cAMP as a primary actor in TZPD action, together with the role of cAMP depression in cardiac dysfunction, here, we aimed to elucidate a pattern of unintended receptor interactions of TZPD and molecular processes underlying the pleiotropic effects of TZPD through modulation of the β-adrenoceptors (β-ARs) signaling in cardiomyocytes.</p><p><strong>Methods: </strong>To establish the multifaceted cardioprotective function and underlying mechanisms of TZPD against hyperglycemia (HG)-or senescence (SC)-induced cardiac dysfunction, H9c2 cells were treated with and without TZPD. We also used β<sub>3</sub>-ARs overexpressed H9c2 cells (β3OE) for comparisons.</p><p><strong>Results: </strong>The TZPD intervention ameliorated the HG or SC phenotypes in the cardiac cells via alleviation in protein levels of GLP-1R and GIP-R as well as production of cAMP or cGMP, even in the presence of these receptor antagonisms. TZPD also increased the levels of β<sub>1</sub>- and β<sub>2</sub>-ARs while significantly decreasing activated β<sub>3</sub>-ARs and PKG, being parallel to normalizations in the cAMP and cGMP in the presence of the antagonisms of these receptors. The therapeutic effects of TZPD on similar parameters of the β3OE group of cells can strongly verify its unintended action among multifaceted effects in either HG or SC cells. In addition, molecular dynamics simulations indicated that TZPD binds with the highest affinity to GLP-1R and β<sub>3</sub>-ARs rather than GIP-R and then relatively lower but almost similar affinities to β<sub>1</sub>- and β<sub>2</sub>-ARs. Furthermore, mechanistically, the cardioprotective effect of TZPD includes significant regulation of the cellular Ca<sup>2+</sup>, at most, modulating the proteins in β-ARs signaling pathways. Moreover, TZPD could significantly increase not only the depressed protein level but also the translocation of GLUT4 on the sarcolemma, promoting glucose uptake in the HG or SC groups independent of its receptor actions.</p><p><strong>Conclusions: </strong>Our findings indicate that TZPD, with its multifaceted role, has beneficial effects on cardiac cells by positively modulating β-ARs signaling and glucose metabolism rather than on-target receptor action. Furthermore, we demonstrated how TZPD can engage the different targets with distinct signaling motifs at the sarcolemma.</p>\",\"PeriodicalId\":9374,\"journal\":{\"name\":\"Cardiovascular Diabetology\",\"volume\":\"24 1\",\"pages\":\"338\"},\"PeriodicalIF\":10.6000,\"publicationDate\":\"2025-08-18\",\"publicationTypes\":\"Journal Article\",\"fieldsOfStudy\":null,\"isOpenAccess\":false,\"openAccessPdf\":\"https://www.ncbi.nlm.nih.gov/pmc/articles/PMC12362930/pdf/\",\"citationCount\":\"0\",\"resultStr\":null,\"platform\":\"Semanticscholar\",\"paperid\":null,\"PeriodicalName\":\"Cardiovascular Diabetology\",\"FirstCategoryId\":\"3\",\"ListUrlMain\":\"https://doi.org/10.1186/s12933-025-02828-z\",\"RegionNum\":1,\"RegionCategory\":\"医学\",\"ArticlePicture\":[],\"TitleCN\":null,\"AbstractTextCN\":null,\"PMCID\":null,\"EPubDate\":\"\",\"PubModel\":\"\",\"JCR\":\"Q1\",\"JCRName\":\"CARDIAC & CARDIOVASCULAR SYSTEMS\",\"Score\":null,\"Total\":0}","platform":"Semanticscholar","paperid":null,"PeriodicalName":"Cardiovascular Diabetology","FirstCategoryId":"3","ListUrlMain":"https://doi.org/10.1186/s12933-025-02828-z","RegionNum":1,"RegionCategory":"医学","ArticlePicture":[],"TitleCN":null,"AbstractTextCN":null,"PMCID":null,"EPubDate":"","PubModel":"","JCR":"Q1","JCRName":"CARDIAC & CARDIOVASCULAR SYSTEMS","Score":null,"Total":0}
引用次数: 0

摘要

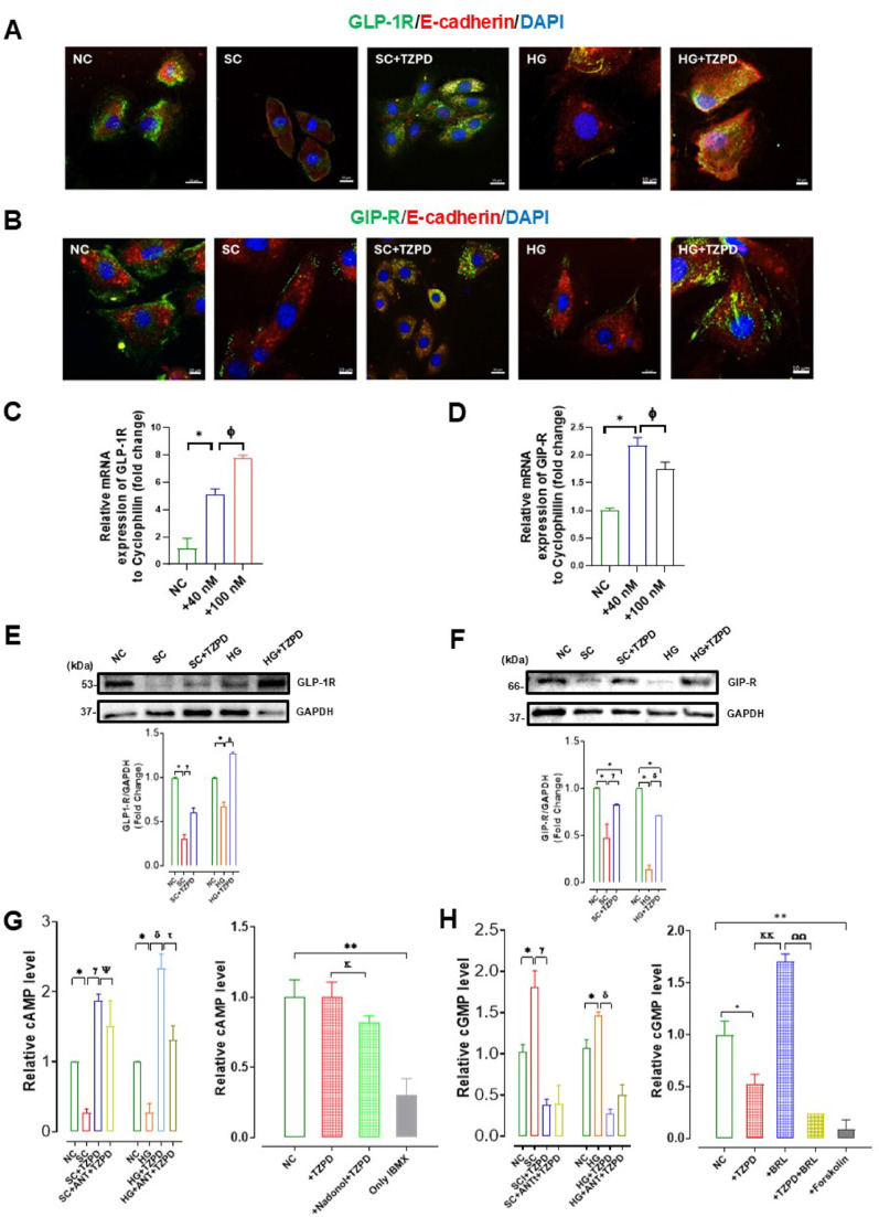
背景:一种双葡萄糖依赖性胰岛素性多肽(GIP)和胰高血糖素样肽-1 (GLP1)受体激动剂替西肽(TZPD)是一种新型的心脏保护剂,特别是在代谢紊乱相关的合并症中,然而,没有确切的研究强调其在心脏细胞中可能的意外作用。目的:考虑到肠促胰岛素受体的运输与cAMP作为TZPD作用的主要参与者的标准方式之间的关系,以及cAMP抑制在心功能障碍中的作用,在这里,我们旨在阐明TZPD的非预期受体相互作用模式和通过调节心肌细胞中β-肾上腺素受体(β-ARs)信号传导的TZPD的多效性作用的分子过程。方法:采用加、不加TZPD治疗H9c2细胞,探讨TZPD对高血糖(HG)或衰老(SC)诱导的心功能障碍的多方面心脏保护作用及其机制。我们还使用β3-ARs过表达的H9c2细胞(β3OE)进行比较。结果:通过降低GLP-1R和GIP-R的蛋白水平以及cAMP或cGMP的产生,TZPD干预改善了心肌细胞的HG或SC表型,即使存在这些受体拮抗剂。TZPD还增加了β1-和β2-ARs的水平,同时显著降低了活化的β3-ARs和PKG,与cAMP和cGMP在这些受体拮抗存在下的正常化平行。TZPD对β3OE组细胞类似参数的治疗效果可以强有力地验证其在HG或SC细胞中的多方面作用中的意外作用。此外,分子动力学模拟表明,TZPD对GLP-1R和β3-ARs的亲和力最高,而对GIP-R的亲和力则相对较低,但与β1-和β2-ARs的亲和力基本相似。此外,在机制上,TZPD的心脏保护作用包括显著调节细胞Ca2+,最多调节β-ARs信号通路中的蛋白质。此外,TZPD不仅可以显著增加被抑制的蛋白水平,还可以显著增加GLUT4在肌膜上的易位,促进HG或SC组的葡萄糖摄取,而不依赖于其受体的作用。结论:我们的研究结果表明,TZPD具有多方面的作用,通过正向调节β-ARs信号传导和葡萄糖代谢而不是靶受体作用对心肌细胞有益。此外,我们展示了TZPD如何在肌膜上与不同信号基序的不同靶标结合。
本文章由计算机程序翻译,如有差异,请以英文原文为准。

The dual GLP-1 and GIP receptor agonist tirzapetide provides an unintended interaction with the β-adrenoceptors and plays a role in glucose metabolism in hyperglycemic or senescent cardiac cells.

The dual GLP-1 and GIP receptor agonist tirzapetide provides an unintended interaction with the β-adrenoceptors and plays a role in glucose metabolism in hyperglycemic or senescent cardiac cells.

The dual GLP-1 and GIP receptor agonist tirzapetide provides an unintended interaction with the β-adrenoceptors and plays a role in glucose metabolism in hyperglycemic or senescent cardiac cells.

The dual GLP-1 and GIP receptor agonist tirzapetide provides an unintended interaction with the β-adrenoceptors and plays a role in glucose metabolism in hyperglycemic or senescent cardiac cells.

Background: A dual glucose-dependent insulinotropic polypeptide (GIP) and glucagon-like peptide-1 (GLP1) receptor agonist, tirzepatide (TZPD), is a novel cardioprotective agent, particularly in metabolic disturbances-related co-morbidities, however, there is no exact study to emphasize its possible unintended action in cardiac cells.

Objective: Considering a relationship between the trafficking of incretin receptors in a manner not anticipated by the standard way of cAMP as a primary actor in TZPD action, together with the role of cAMP depression in cardiac dysfunction, here, we aimed to elucidate a pattern of unintended receptor interactions of TZPD and molecular processes underlying the pleiotropic effects of TZPD through modulation of the β-adrenoceptors (β-ARs) signaling in cardiomyocytes.

Methods: To establish the multifaceted cardioprotective function and underlying mechanisms of TZPD against hyperglycemia (HG)-or senescence (SC)-induced cardiac dysfunction, H9c2 cells were treated with and without TZPD. We also used β3-ARs overexpressed H9c2 cells (β3OE) for comparisons.

Results: The TZPD intervention ameliorated the HG or SC phenotypes in the cardiac cells via alleviation in protein levels of GLP-1R and GIP-R as well as production of cAMP or cGMP, even in the presence of these receptor antagonisms. TZPD also increased the levels of β1- and β2-ARs while significantly decreasing activated β3-ARs and PKG, being parallel to normalizations in the cAMP and cGMP in the presence of the antagonisms of these receptors. The therapeutic effects of TZPD on similar parameters of the β3OE group of cells can strongly verify its unintended action among multifaceted effects in either HG or SC cells. In addition, molecular dynamics simulations indicated that TZPD binds with the highest affinity to GLP-1R and β3-ARs rather than GIP-R and then relatively lower but almost similar affinities to β1- and β2-ARs. Furthermore, mechanistically, the cardioprotective effect of TZPD includes significant regulation of the cellular Ca2+, at most, modulating the proteins in β-ARs signaling pathways. Moreover, TZPD could significantly increase not only the depressed protein level but also the translocation of GLUT4 on the sarcolemma, promoting glucose uptake in the HG or SC groups independent of its receptor actions.

Conclusions: Our findings indicate that TZPD, with its multifaceted role, has beneficial effects on cardiac cells by positively modulating β-ARs signaling and glucose metabolism rather than on-target receptor action. Furthermore, we demonstrated how TZPD can engage the different targets with distinct signaling motifs at the sarcolemma.

求助全文
通过发布文献求助,成功后即可免费获取论文全文。 去求助
来源期刊
Cardiovascular Diabetology
Cardiovascular Diabetology 医学-内分泌学与代谢
CiteScore
12.30
自引率
15.10%
发文量
240
审稿时长
1 months
期刊介绍: Cardiovascular Diabetology is a journal that welcomes manuscripts exploring various aspects of the relationship between diabetes, cardiovascular health, and the metabolic syndrome. We invite submissions related to clinical studies, genetic investigations, experimental research, pharmacological studies, epidemiological analyses, and molecular biology research in this field.
×
引用
GB/T 7714-2015
复制
MLA
复制
APA
复制
导出至
BibTeX EndNote RefMan NoteFirst NoteExpress
×
提示
您的信息不完整,为了账户安全,请先补充。
现在去补充
×
提示
您因"违规操作"
具体请查看互助需知
我知道了
×
提示
确定
请完成安全验证×
copy
已复制链接
快去分享给好友吧!
我知道了
右上角分享
点击右上角分享
0
联系我们:info@booksci.cn Book学术提供免费学术资源搜索服务,方便国内外学者检索中英文文献。致力于提供最便捷和优质的服务体验。 Copyright © 2023 布克学术 All rights reserved.
京ICP备2023020795号-1
ghs 京公网安备 11010802042870号
Book学术文献互助
Book学术文献互助群
群 号:604180095
Book学术官方微信