外周P物质诱导海马突触可塑性和记忆缺陷。

IF 2.9 3区 医学 Q2 NEUROSCIENCES
Sun Yong Kim, Kyeong-No Yoon, Jungeun Ji, Min-Gyun Kim, Seung Ah Choi, Gunhyuk Park, Won-Woo Lee, Jin Ho Chung, Sang Jeong Kim, Joon-Yong An, Dong Hun Lee, Yong-Seok Lee
{"title":"外周P物质诱导海马突触可塑性和记忆缺陷。","authors":"Sun Yong Kim, Kyeong-No Yoon, Jungeun Ji, Min-Gyun Kim, Seung Ah Choi, Gunhyuk Park, Won-Woo Lee, Jin Ho Chung, Sang Jeong Kim, Joon-Yong An, Dong Hun Lee, Yong-Seok Lee","doi":"10.1186/s13041-025-01242-6","DOIUrl":null,"url":null,"abstract":"<p><p>Substance P (SP) is a neuropeptide that functions in both the central and peripheral nervous systems. Although the peripheral actions of SP in regulating inflammatory responses have been extensively investigated, the effects of elevated peripheral SP on hippocampal functions such as spatial learning and memory remains unclear, even though SP can cross the blood-brain barrier. In this study, we found that male mice subcutaneously injected with SP for 14 days exhibited significant deficits in hippocampus-dependent memory, as assessed by the object place recognition and novel object recognition tests. In addition, long-term potentiation (LTP) at the hippocampal CA3-CA1 synapse was reduced in SP-treated mice. Transcriptomic analyses identified 77 differentially expressed genes (DEGs), and enrichment analysis highlighted pathways related to synaptic transmission, learning, and memory. These results suggest a novel skin-brain neuropeptide signaling axis. Targeting peripheral SP or its receptor may provide a therapeutic avenue for cognitive dysfunction associated with peripheral inflammation.</p>","PeriodicalId":18851,"journal":{"name":"Molecular Brain","volume":"18 1","pages":"69"},"PeriodicalIF":2.9000,"publicationDate":"2025-08-16","publicationTypes":"Journal Article","fieldsOfStudy":null,"isOpenAccess":false,"openAccessPdf":"https://www.ncbi.nlm.nih.gov/pmc/articles/PMC12358064/pdf/","citationCount":"0","resultStr":"{\"title\":\"Peripheral substance P induces deficits in hippocampal synaptic plasticity and memory.\",\"authors\":\"Sun Yong Kim, Kyeong-No Yoon, Jungeun Ji, Min-Gyun Kim, Seung Ah Choi, Gunhyuk Park, Won-Woo Lee, Jin Ho Chung, Sang Jeong Kim, Joon-Yong An, Dong Hun Lee, Yong-Seok Lee\",\"doi\":\"10.1186/s13041-025-01242-6\",\"DOIUrl\":null,\"url\":null,\"abstract\":\"<p><p>Substance P (SP) is a neuropeptide that functions in both the central and peripheral nervous systems. Although the peripheral actions of SP in regulating inflammatory responses have been extensively investigated, the effects of elevated peripheral SP on hippocampal functions such as spatial learning and memory remains unclear, even though SP can cross the blood-brain barrier. In this study, we found that male mice subcutaneously injected with SP for 14 days exhibited significant deficits in hippocampus-dependent memory, as assessed by the object place recognition and novel object recognition tests. In addition, long-term potentiation (LTP) at the hippocampal CA3-CA1 synapse was reduced in SP-treated mice. Transcriptomic analyses identified 77 differentially expressed genes (DEGs), and enrichment analysis highlighted pathways related to synaptic transmission, learning, and memory. These results suggest a novel skin-brain neuropeptide signaling axis. Targeting peripheral SP or its receptor may provide a therapeutic avenue for cognitive dysfunction associated with peripheral inflammation.</p>\",\"PeriodicalId\":18851,\"journal\":{\"name\":\"Molecular Brain\",\"volume\":\"18 1\",\"pages\":\"69\"},\"PeriodicalIF\":2.9000,\"publicationDate\":\"2025-08-16\",\"publicationTypes\":\"Journal Article\",\"fieldsOfStudy\":null,\"isOpenAccess\":false,\"openAccessPdf\":\"https://www.ncbi.nlm.nih.gov/pmc/articles/PMC12358064/pdf/\",\"citationCount\":\"0\",\"resultStr\":null,\"platform\":\"Semanticscholar\",\"paperid\":null,\"PeriodicalName\":\"Molecular Brain\",\"FirstCategoryId\":\"3\",\"ListUrlMain\":\"https://doi.org/10.1186/s13041-025-01242-6\",\"RegionNum\":3,\"RegionCategory\":\"医学\",\"ArticlePicture\":[],\"TitleCN\":null,\"AbstractTextCN\":null,\"PMCID\":null,\"EPubDate\":\"\",\"PubModel\":\"\",\"JCR\":\"Q2\",\"JCRName\":\"NEUROSCIENCES\",\"Score\":null,\"Total\":0}","platform":"Semanticscholar","paperid":null,"PeriodicalName":"Molecular Brain","FirstCategoryId":"3","ListUrlMain":"https://doi.org/10.1186/s13041-025-01242-6","RegionNum":3,"RegionCategory":"医学","ArticlePicture":[],"TitleCN":null,"AbstractTextCN":null,"PMCID":null,"EPubDate":"","PubModel":"","JCR":"Q2","JCRName":"NEUROSCIENCES","Score":null,"Total":0}
引用次数: 0

摘要

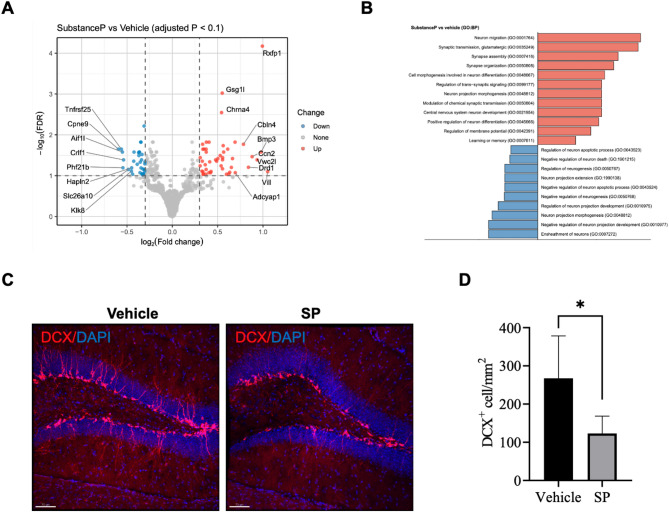
P物质(SP)是一种在中枢和周围神经系统中都起作用的神经肽。尽管SP在调节炎症反应中的外周作用已被广泛研究,但外周SP升高对海马功能(如空间学习和记忆)的影响尚不清楚,尽管SP可以穿过血脑屏障。在这项研究中,我们发现皮下注射SP 14天的雄性小鼠在海马体依赖记忆方面表现出明显的缺陷,通过物体位置识别和新物体识别测试评估。此外,sp处理小鼠海马CA3-CA1突触的长期增强(LTP)减少。转录组学分析鉴定了77个差异表达基因(deg),富集分析突出了与突触传递、学习和记忆相关的途径。这些结果提示了一种新的皮肤-脑神经肽信号轴。靶向外周SP或其受体可能为外周炎症相关的认知功能障碍提供治疗途径。
本文章由计算机程序翻译,如有差异,请以英文原文为准。

Peripheral substance P induces deficits in hippocampal synaptic plasticity and memory.

Peripheral substance P induces deficits in hippocampal synaptic plasticity and memory.

Peripheral substance P induces deficits in hippocampal synaptic plasticity and memory.

Peripheral substance P induces deficits in hippocampal synaptic plasticity and memory.

Substance P (SP) is a neuropeptide that functions in both the central and peripheral nervous systems. Although the peripheral actions of SP in regulating inflammatory responses have been extensively investigated, the effects of elevated peripheral SP on hippocampal functions such as spatial learning and memory remains unclear, even though SP can cross the blood-brain barrier. In this study, we found that male mice subcutaneously injected with SP for 14 days exhibited significant deficits in hippocampus-dependent memory, as assessed by the object place recognition and novel object recognition tests. In addition, long-term potentiation (LTP) at the hippocampal CA3-CA1 synapse was reduced in SP-treated mice. Transcriptomic analyses identified 77 differentially expressed genes (DEGs), and enrichment analysis highlighted pathways related to synaptic transmission, learning, and memory. These results suggest a novel skin-brain neuropeptide signaling axis. Targeting peripheral SP or its receptor may provide a therapeutic avenue for cognitive dysfunction associated with peripheral inflammation.

求助全文
通过发布文献求助,成功后即可免费获取论文全文。 去求助
来源期刊
Molecular Brain
Molecular Brain NEUROSCIENCES-
CiteScore
7.30
自引率
0.00%
发文量
97
审稿时长
>12 weeks
期刊介绍: Molecular Brain is an open access, peer-reviewed journal that considers manuscripts on all aspects of studies on the nervous system at the molecular, cellular, and systems level providing a forum for scientists to communicate their findings. Molecular brain research is a rapidly expanding research field in which integrative approaches at the genetic, molecular, cellular and synaptic levels yield key information about the physiological and pathological brain. These studies involve the use of a wide range of modern techniques in molecular biology, genomics, proteomics, imaging and electrophysiology.
×
引用
GB/T 7714-2015
复制
MLA
复制
APA
复制
导出至
BibTeX EndNote RefMan NoteFirst NoteExpress
×
提示
您的信息不完整,为了账户安全,请先补充。
现在去补充
×
提示
您因"违规操作"
具体请查看互助需知
我知道了
×
提示
确定
请完成安全验证×
copy
已复制链接
快去分享给好友吧!
我知道了
右上角分享
点击右上角分享
0
联系我们:info@booksci.cn Book学术提供免费学术资源搜索服务,方便国内外学者检索中英文文献。致力于提供最便捷和优质的服务体验。 Copyright © 2023 布克学术 All rights reserved.
京ICP备2023020795号-1
ghs 京公网安备 11010802042870号
Book学术文献互助
Book学术文献互助群
群 号:604180095
Book学术官方微信