调节性T细胞治疗通过降低IL-2促进TGF-β和il -6依赖性促炎Th17细胞的生成

IF 15.7 1区 综合性期刊 Q1 MULTIDISCIPLINARY SCIENCES
Hao Cheng, Fang Nan, Ning Ji, Xiao Ma, Jianan Zhang, Hantian Liang, Wei Zhang, Hiroko Nakatsukasa, Huiyuan Zhang, Wenwen Jin, Hong Jiang, Jiyu Tong, Xikun Zhou, Ning Li, Qi Zhang, Hongbo Hu, WanJun Chen, Hao Xu, Dunfang Zhang
{"title":"调节性T细胞治疗通过降低IL-2促进TGF-β和il -6依赖性促炎Th17细胞的生成","authors":"Hao Cheng, Fang Nan, Ning Ji, Xiao Ma, Jianan Zhang, Hantian Liang, Wei Zhang, Hiroko Nakatsukasa, Huiyuan Zhang, Wenwen Jin, Hong Jiang, Jiyu Tong, Xikun Zhou, Ning Li, Qi Zhang, Hongbo Hu, WanJun Chen, Hao Xu, Dunfang Zhang","doi":"10.1038/s41467-025-62628-7","DOIUrl":null,"url":null,"abstract":"<p>CD4<sup>+</sup>Foxp3<sup>+</sup> regulatory T cells are essential for maintaining immune tolerance and preventing excessive inflammation, making them promising candidates for treating autoimmunity and GvHD. However, the translation of regulatory T cell therapy into clinical practice poses substantial challenges. Here, we show that adoptive regulatory T cell therapy increases IL-6 and TGF-β-dependent pathogenic Th17 cell differentiation in murine models of inflammatory bowel disease and experimental autoimmune encephalomyelitis. Regulatory T cells increase the p-stat3/p-stat5 ratio in effector T cells by suppressing IL-2 secretion and competitively consuming IL-2, thereby promoting Th17 cell differentiation. Notably, IL-2 signaling deficiency not only promotes a Th17 cell-associated transcriptional program, but also enhances the pro-inflammatory properties of Th17 cells. Strikingly, therapeutic blockade of IL-6/STAT3 signaling pathway can reverse pathogenic Th17 cell differentiation and enhance the therapeutic effect of regulatory T cell therapy. Thus, our findings could potentially advance the clinical research progress of adoptive regulatory T cell therapy.</p>","PeriodicalId":19066,"journal":{"name":"Nature Communications","volume":"31 1","pages":""},"PeriodicalIF":15.7000,"publicationDate":"2025-08-16","publicationTypes":"Journal Article","fieldsOfStudy":null,"isOpenAccess":false,"openAccessPdf":"","citationCount":"0","resultStr":"{\"title\":\"Regulatory T cell therapy promotes TGF-β and IL-6-dependent pro-inflammatory Th17 cell generation by reducing IL-2\",\"authors\":\"Hao Cheng, Fang Nan, Ning Ji, Xiao Ma, Jianan Zhang, Hantian Liang, Wei Zhang, Hiroko Nakatsukasa, Huiyuan Zhang, Wenwen Jin, Hong Jiang, Jiyu Tong, Xikun Zhou, Ning Li, Qi Zhang, Hongbo Hu, WanJun Chen, Hao Xu, Dunfang Zhang\",\"doi\":\"10.1038/s41467-025-62628-7\",\"DOIUrl\":null,\"url\":null,\"abstract\":\"<p>CD4<sup>+</sup>Foxp3<sup>+</sup> regulatory T cells are essential for maintaining immune tolerance and preventing excessive inflammation, making them promising candidates for treating autoimmunity and GvHD. However, the translation of regulatory T cell therapy into clinical practice poses substantial challenges. Here, we show that adoptive regulatory T cell therapy increases IL-6 and TGF-β-dependent pathogenic Th17 cell differentiation in murine models of inflammatory bowel disease and experimental autoimmune encephalomyelitis. Regulatory T cells increase the p-stat3/p-stat5 ratio in effector T cells by suppressing IL-2 secretion and competitively consuming IL-2, thereby promoting Th17 cell differentiation. Notably, IL-2 signaling deficiency not only promotes a Th17 cell-associated transcriptional program, but also enhances the pro-inflammatory properties of Th17 cells. Strikingly, therapeutic blockade of IL-6/STAT3 signaling pathway can reverse pathogenic Th17 cell differentiation and enhance the therapeutic effect of regulatory T cell therapy. Thus, our findings could potentially advance the clinical research progress of adoptive regulatory T cell therapy.</p>\",\"PeriodicalId\":19066,\"journal\":{\"name\":\"Nature Communications\",\"volume\":\"31 1\",\"pages\":\"\"},\"PeriodicalIF\":15.7000,\"publicationDate\":\"2025-08-16\",\"publicationTypes\":\"Journal Article\",\"fieldsOfStudy\":null,\"isOpenAccess\":false,\"openAccessPdf\":\"\",\"citationCount\":\"0\",\"resultStr\":null,\"platform\":\"Semanticscholar\",\"paperid\":null,\"PeriodicalName\":\"Nature Communications\",\"FirstCategoryId\":\"103\",\"ListUrlMain\":\"https://doi.org/10.1038/s41467-025-62628-7\",\"RegionNum\":1,\"RegionCategory\":\"综合性期刊\",\"ArticlePicture\":[],\"TitleCN\":null,\"AbstractTextCN\":null,\"PMCID\":null,\"EPubDate\":\"\",\"PubModel\":\"\",\"JCR\":\"Q1\",\"JCRName\":\"MULTIDISCIPLINARY SCIENCES\",\"Score\":null,\"Total\":0}","platform":"Semanticscholar","paperid":null,"PeriodicalName":"Nature Communications","FirstCategoryId":"103","ListUrlMain":"https://doi.org/10.1038/s41467-025-62628-7","RegionNum":1,"RegionCategory":"综合性期刊","ArticlePicture":[],"TitleCN":null,"AbstractTextCN":null,"PMCID":null,"EPubDate":"","PubModel":"","JCR":"Q1","JCRName":"MULTIDISCIPLINARY SCIENCES","Score":null,"Total":0}
引用次数: 0

摘要

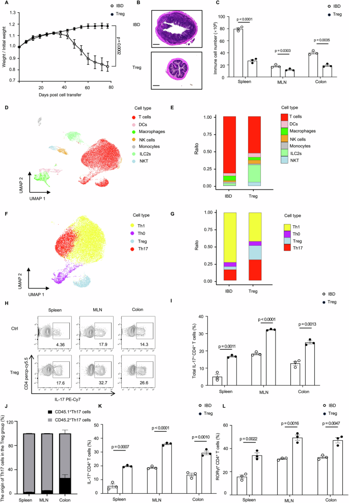
CD4+Foxp3+调节性T细胞对于维持免疫耐受和防止过度炎症至关重要,使它们成为治疗自身免疫和GvHD的有希望的候选者。然而,将调节性T细胞疗法转化为临床实践面临着巨大的挑战。在本研究中,我们发现过继调节性T细胞治疗可增加炎症性肠病和实验性自身免疫性脑脊髓炎小鼠模型中IL-6和TGF-β依赖性致病性Th17细胞的分化。调节性T细胞通过抑制IL-2分泌和竞争性消耗IL-2,提高效应T细胞中p-stat3/p-stat5比值,从而促进Th17细胞分化。值得注意的是,IL-2信号缺失不仅促进了Th17细胞相关的转录程序,还增强了Th17细胞的促炎特性。引人注目的是,治疗性阻断IL-6/STAT3信号通路可以逆转致病性Th17细胞分化,增强调节性T细胞治疗的治疗效果。因此,我们的发现可能会推动过继调节性T细胞治疗的临床研究进展。
本文章由计算机程序翻译,如有差异,请以英文原文为准。

Regulatory T cell therapy promotes TGF-β and IL-6-dependent pro-inflammatory Th17 cell generation by reducing IL-2

Regulatory T cell therapy promotes TGF-β and IL-6-dependent pro-inflammatory Th17 cell generation by reducing IL-2

CD4+Foxp3+ regulatory T cells are essential for maintaining immune tolerance and preventing excessive inflammation, making them promising candidates for treating autoimmunity and GvHD. However, the translation of regulatory T cell therapy into clinical practice poses substantial challenges. Here, we show that adoptive regulatory T cell therapy increases IL-6 and TGF-β-dependent pathogenic Th17 cell differentiation in murine models of inflammatory bowel disease and experimental autoimmune encephalomyelitis. Regulatory T cells increase the p-stat3/p-stat5 ratio in effector T cells by suppressing IL-2 secretion and competitively consuming IL-2, thereby promoting Th17 cell differentiation. Notably, IL-2 signaling deficiency not only promotes a Th17 cell-associated transcriptional program, but also enhances the pro-inflammatory properties of Th17 cells. Strikingly, therapeutic blockade of IL-6/STAT3 signaling pathway can reverse pathogenic Th17 cell differentiation and enhance the therapeutic effect of regulatory T cell therapy. Thus, our findings could potentially advance the clinical research progress of adoptive regulatory T cell therapy.

求助全文
通过发布文献求助,成功后即可免费获取论文全文。 去求助
来源期刊
Nature Communications
Nature Communications Biological Science Disciplines-
CiteScore
24.90
自引率
2.40%
发文量
6928
审稿时长
3.7 months
期刊介绍: Nature Communications, an open-access journal, publishes high-quality research spanning all areas of the natural sciences. Papers featured in the journal showcase significant advances relevant to specialists in each respective field. With a 2-year impact factor of 16.6 (2022) and a median time of 8 days from submission to the first editorial decision, Nature Communications is committed to rapid dissemination of research findings. As a multidisciplinary journal, it welcomes contributions from biological, health, physical, chemical, Earth, social, mathematical, applied, and engineering sciences, aiming to highlight important breakthroughs within each domain.
×
引用
GB/T 7714-2015
复制
MLA
复制
APA
复制
导出至
BibTeX EndNote RefMan NoteFirst NoteExpress
×
提示
您的信息不完整,为了账户安全,请先补充。
现在去补充
×
提示
您因"违规操作"
具体请查看互助需知
我知道了
×
提示
确定
请完成安全验证×
copy
已复制链接
快去分享给好友吧!
我知道了
右上角分享
点击右上角分享
0
联系我们:info@booksci.cn Book学术提供免费学术资源搜索服务,方便国内外学者检索中英文文献。致力于提供最便捷和优质的服务体验。 Copyright © 2023 布克学术 All rights reserved.
京ICP备2023020795号-1
ghs 京公网安备 11010802042870号
Book学术文献互助
Book学术文献互助群
群 号:604180095
Book学术官方微信