哺乳动物着床前发育过程中母体蛋白降解的时间是有物种特异性的。

IF 3.7 3区 生物学 Q1 DEVELOPMENTAL BIOLOGY
Reproduction Pub Date : 2025-08-14 Print Date: 2025-09-01 DOI:10.1530/REP-25-0007
Veronika Kinterova, Alexandra Rosenbaum Bartkova, Shanjida Afrin, Jiri Kanka, Andrej Susor, Radek Prochazka, Tereza Toralova
{"title":"哺乳动物着床前发育过程中母体蛋白降解的时间是有物种特异性的。","authors":"Veronika Kinterova, Alexandra Rosenbaum Bartkova, Shanjida Afrin, Jiri Kanka, Andrej Susor, Radek Prochazka, Tereza Toralova","doi":"10.1530/REP-25-0007","DOIUrl":null,"url":null,"abstract":"<p><strong>In brief: </strong>Proper degradation of maternally inherited proteins is a prerequisite for successful embryonic development. This study shows the species-specificity of this process.</p><p><strong>Abstract: </strong>The mechanism of targeting maternal proteins for degradation during preimplantation development is an unexplored process. Only a few proteins that need to be degraded for the proper course of the maternal-to-zygotic transition have been described in mice, and a few more in non-mammalian species. However, it is not well known whether the need for degradation is conserved across species or if it is driven in a species-specific way. Therefore, we selected six proteins that need to be degraded for the proper course of the maternal-to-zygotic transition in mice or Xenopus, and thoroughly characterized their expression at both the mRNA and protein level during bovine embryogenesis. Further, we analysed the protein expression in mice and pigs and compared it to bovine embryos. Thus, we provide a unique interspecies comparison of three mammalian representatives. We found that the degree of conservation between species is low and does not depend on the evolutionary relatedness of the species. This paper suggests that protein degradation during preimplantation development is controlled by a combination of species-specific factors from the embryo and the sequences of protein homologues.</p>","PeriodicalId":21127,"journal":{"name":"Reproduction","volume":"170 3","pages":""},"PeriodicalIF":3.7000,"publicationDate":"2025-08-14","publicationTypes":"Journal Article","fieldsOfStudy":null,"isOpenAccess":false,"openAccessPdf":"https://www.ncbi.nlm.nih.gov/pmc/articles/PMC12358800/pdf/","citationCount":"0","resultStr":"{\"title\":\"The timing of maternal protein degradation during mammalian preimplantation development is species-specific.\",\"authors\":\"Veronika Kinterova, Alexandra Rosenbaum Bartkova, Shanjida Afrin, Jiri Kanka, Andrej Susor, Radek Prochazka, Tereza Toralova\",\"doi\":\"10.1530/REP-25-0007\",\"DOIUrl\":null,\"url\":null,\"abstract\":\"<p><strong>In brief: </strong>Proper degradation of maternally inherited proteins is a prerequisite for successful embryonic development. This study shows the species-specificity of this process.</p><p><strong>Abstract: </strong>The mechanism of targeting maternal proteins for degradation during preimplantation development is an unexplored process. Only a few proteins that need to be degraded for the proper course of the maternal-to-zygotic transition have been described in mice, and a few more in non-mammalian species. However, it is not well known whether the need for degradation is conserved across species or if it is driven in a species-specific way. Therefore, we selected six proteins that need to be degraded for the proper course of the maternal-to-zygotic transition in mice or Xenopus, and thoroughly characterized their expression at both the mRNA and protein level during bovine embryogenesis. Further, we analysed the protein expression in mice and pigs and compared it to bovine embryos. Thus, we provide a unique interspecies comparison of three mammalian representatives. We found that the degree of conservation between species is low and does not depend on the evolutionary relatedness of the species. This paper suggests that protein degradation during preimplantation development is controlled by a combination of species-specific factors from the embryo and the sequences of protein homologues.</p>\",\"PeriodicalId\":21127,\"journal\":{\"name\":\"Reproduction\",\"volume\":\"170 3\",\"pages\":\"\"},\"PeriodicalIF\":3.7000,\"publicationDate\":\"2025-08-14\",\"publicationTypes\":\"Journal Article\",\"fieldsOfStudy\":null,\"isOpenAccess\":false,\"openAccessPdf\":\"https://www.ncbi.nlm.nih.gov/pmc/articles/PMC12358800/pdf/\",\"citationCount\":\"0\",\"resultStr\":null,\"platform\":\"Semanticscholar\",\"paperid\":null,\"PeriodicalName\":\"Reproduction\",\"FirstCategoryId\":\"99\",\"ListUrlMain\":\"https://doi.org/10.1530/REP-25-0007\",\"RegionNum\":3,\"RegionCategory\":\"生物学\",\"ArticlePicture\":[],\"TitleCN\":null,\"AbstractTextCN\":null,\"PMCID\":null,\"EPubDate\":\"2025/9/1 0:00:00\",\"PubModel\":\"Print\",\"JCR\":\"Q1\",\"JCRName\":\"DEVELOPMENTAL BIOLOGY\",\"Score\":null,\"Total\":0}","platform":"Semanticscholar","paperid":null,"PeriodicalName":"Reproduction","FirstCategoryId":"99","ListUrlMain":"https://doi.org/10.1530/REP-25-0007","RegionNum":3,"RegionCategory":"生物学","ArticlePicture":[],"TitleCN":null,"AbstractTextCN":null,"PMCID":null,"EPubDate":"2025/9/1 0:00:00","PubModel":"Print","JCR":"Q1","JCRName":"DEVELOPMENTAL BIOLOGY","Score":null,"Total":0}
引用次数: 0

摘要

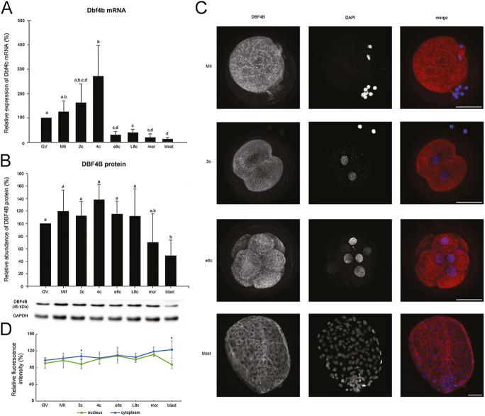
简而言之:母体遗传蛋白的适当降解是胚胎成功发育的先决条件。这项研究显示了这一过程的物种特异性。摘要:胚胎着床前发育过程中靶向母体蛋白降解的机制尚不清楚。在小鼠中,只有少数蛋白质需要被降解以进行母体到合子的正常过程,而在非哺乳动物物种中则更多。然而,对于退化的需求是否在物种间是保守的,或者是否以一种特定的方式驱动,目前还不清楚。因此,我们在小鼠或非洲爪蟾中选择了6种需要降解的蛋白,并在mRNA和蛋白水平上全面表征了它们在牛胚胎发生过程中的表达。进一步,我们分析了小鼠和猪的蛋白表达,并将其与牛胚胎进行了比较。因此,我们提供了一个独特的三种哺乳动物代表的种间比较。我们发现物种之间的保护程度很低,并不取决于物种的进化亲缘关系。本文认为,着床前发育过程中的蛋白质降解受胚胎物种特异性因素和蛋白质同源序列的共同控制。
本文章由计算机程序翻译,如有差异,请以英文原文为准。

The timing of maternal protein degradation during mammalian preimplantation development is species-specific.

The timing of maternal protein degradation during mammalian preimplantation development is species-specific.

The timing of maternal protein degradation during mammalian preimplantation development is species-specific.

The timing of maternal protein degradation during mammalian preimplantation development is species-specific.

In brief: Proper degradation of maternally inherited proteins is a prerequisite for successful embryonic development. This study shows the species-specificity of this process.

Abstract: The mechanism of targeting maternal proteins for degradation during preimplantation development is an unexplored process. Only a few proteins that need to be degraded for the proper course of the maternal-to-zygotic transition have been described in mice, and a few more in non-mammalian species. However, it is not well known whether the need for degradation is conserved across species or if it is driven in a species-specific way. Therefore, we selected six proteins that need to be degraded for the proper course of the maternal-to-zygotic transition in mice or Xenopus, and thoroughly characterized their expression at both the mRNA and protein level during bovine embryogenesis. Further, we analysed the protein expression in mice and pigs and compared it to bovine embryos. Thus, we provide a unique interspecies comparison of three mammalian representatives. We found that the degree of conservation between species is low and does not depend on the evolutionary relatedness of the species. This paper suggests that protein degradation during preimplantation development is controlled by a combination of species-specific factors from the embryo and the sequences of protein homologues.

求助全文
通过发布文献求助,成功后即可免费获取论文全文。 去求助
来源期刊
Reproduction
Reproduction 生物-发育生物学
CiteScore
7.40
自引率
2.60%
发文量
199
审稿时长
4-8 weeks
期刊介绍: Reproduction is the official journal of the Society of Reproduction and Fertility (SRF). It was formed in 2001 when the Society merged its two journals, the Journal of Reproduction and Fertility and Reviews of Reproduction. Reproduction publishes original research articles and topical reviews on the subject of reproductive and developmental biology, and reproductive medicine. The journal will consider publication of high-quality meta-analyses; these should be submitted to the research papers category. The journal considers studies in humans and all animal species, and will publish clinical studies if they advance our understanding of the underlying causes and/or mechanisms of disease. Scientific excellence and broad interest to our readership are the most important criteria during the peer review process. The journal publishes articles that make a clear advance in the field, whether of mechanistic, descriptive or technical focus. Articles that substantiate new or controversial reports are welcomed if they are noteworthy and advance the field. Topics include, but are not limited to, reproductive immunology, reproductive toxicology, stem cells, environmental effects on reproductive potential and health (eg obesity), extracellular vesicles, fertility preservation and epigenetic effects on reproductive and developmental processes.
×
引用
GB/T 7714-2015
复制
MLA
复制
APA
复制
导出至
BibTeX EndNote RefMan NoteFirst NoteExpress
×
提示
您的信息不完整,为了账户安全,请先补充。
现在去补充
×
提示
您因"违规操作"
具体请查看互助需知
我知道了
×
提示
确定
请完成安全验证×
copy
已复制链接
快去分享给好友吧!
我知道了
右上角分享
点击右上角分享
0
联系我们:info@booksci.cn Book学术提供免费学术资源搜索服务,方便国内外学者检索中英文文献。致力于提供最便捷和优质的服务体验。 Copyright © 2023 布克学术 All rights reserved.
京ICP备2023020795号-1
ghs 京公网安备 11010802042870号
Book学术文献互助
Book学术文献互助群
群 号:604180095
Book学术官方微信