虾青素通过减少产前酒精暴露中氧化应激诱导的Maf/Bcl2信号中断来逆转神经发育障碍。

IF 1.7 4区 医学 Q4 NEUROSCIENCES
Neuroreport Pub Date : 2025-10-01 Epub Date: 2025-07-24 DOI:10.1097/WNR.0000000000002204
Xingdong Zeng, Mengyan Wu, Yongle Cai, Haonan Chen, Qianying Li, Hao Yang
{"title":"虾青素通过减少产前酒精暴露中氧化应激诱导的Maf/Bcl2信号中断来逆转神经发育障碍。","authors":"Xingdong Zeng, Mengyan Wu, Yongle Cai, Haonan Chen, Qianying Li, Hao Yang","doi":"10.1097/WNR.0000000000002204","DOIUrl":null,"url":null,"abstract":"<p><strong>Background: </strong>Prenatal alcohol exposure (PAE) is recognized as the leading cause of adverse prenatal exposure disorders worldwide. The neurodevelopmental impairments resulting from PAE in offspring are classified under fetal alcohol syndrome (FAS). Nonetheless, the precise underlying pathogenic mechanisms of FAS remain incompletely understood, and effective therapeutic interventions are currently lacking. Notably, the antioxidant astaxanthin has demonstrated significant neuroprotective properties.</p><p><strong>Methods: </strong>In this study, we established a C57BL/6J mouse model of FAS and administered potential therapeutic doses of astaxanthin through oral gavage. We evaluated the dual effects of ethanol exposure and astaxanthin intervention on oxidative stress, cognitive development, and cellular apoptosis in FAS. Furthermore, using molecular detection and plasmid transfection, we validated the regulatory cascade between the transcription factor Maf and the antiapoptotic protein B-cell lymphoma 2 (Bcl2), demonstrating the therapeutic efficacy and mechanism of astaxanthin against FAS.</p><p><strong>Results: </strong>The results demonstrate that prenatal alcohol exposure induces neuronal oxidative damage and cognitive developmental impairments, concomitant with reduced expression of the transcription factor Maf in the brain and consequent suppression of antiapoptotic Bcl2 activity. Strikingly, astaxanthin administration significantly attenuated alcohol-induced reactive oxygen species accumulation and restored both Maf and Bcl2 expression levels. This intervention effectively ameliorated neuronal apoptosis and neurodevelopmental abnormalities.</p><p><strong>Conclusion: </strong>These findings reveal that astaxanthin alleviates FAS-related pathophysiology by rescuing the alcohol-disrupted Maf-Bcl2 axis, consequently reducing neuronal cell death. This study provides novel mechanistic insights into FAS pathogenesis and identifies a promising therapeutic strategy.</p>","PeriodicalId":19213,"journal":{"name":"Neuroreport","volume":" ","pages":"833-846"},"PeriodicalIF":1.7000,"publicationDate":"2025-10-01","publicationTypes":"Journal Article","fieldsOfStudy":null,"isOpenAccess":false,"openAccessPdf":"https://www.ncbi.nlm.nih.gov/pmc/articles/PMC12393061/pdf/","citationCount":"0","resultStr":"{\"title\":\"Astaxanthin reverses neurodevelopmental impairment by decreasing oxidative stress-induced disruption of Maf/Bcl2 signaling in prenatal alcohol exposure.\",\"authors\":\"Xingdong Zeng, Mengyan Wu, Yongle Cai, Haonan Chen, Qianying Li, Hao Yang\",\"doi\":\"10.1097/WNR.0000000000002204\",\"DOIUrl\":null,\"url\":null,\"abstract\":\"<p><strong>Background: </strong>Prenatal alcohol exposure (PAE) is recognized as the leading cause of adverse prenatal exposure disorders worldwide. The neurodevelopmental impairments resulting from PAE in offspring are classified under fetal alcohol syndrome (FAS). Nonetheless, the precise underlying pathogenic mechanisms of FAS remain incompletely understood, and effective therapeutic interventions are currently lacking. Notably, the antioxidant astaxanthin has demonstrated significant neuroprotective properties.</p><p><strong>Methods: </strong>In this study, we established a C57BL/6J mouse model of FAS and administered potential therapeutic doses of astaxanthin through oral gavage. We evaluated the dual effects of ethanol exposure and astaxanthin intervention on oxidative stress, cognitive development, and cellular apoptosis in FAS. Furthermore, using molecular detection and plasmid transfection, we validated the regulatory cascade between the transcription factor Maf and the antiapoptotic protein B-cell lymphoma 2 (Bcl2), demonstrating the therapeutic efficacy and mechanism of astaxanthin against FAS.</p><p><strong>Results: </strong>The results demonstrate that prenatal alcohol exposure induces neuronal oxidative damage and cognitive developmental impairments, concomitant with reduced expression of the transcription factor Maf in the brain and consequent suppression of antiapoptotic Bcl2 activity. Strikingly, astaxanthin administration significantly attenuated alcohol-induced reactive oxygen species accumulation and restored both Maf and Bcl2 expression levels. This intervention effectively ameliorated neuronal apoptosis and neurodevelopmental abnormalities.</p><p><strong>Conclusion: </strong>These findings reveal that astaxanthin alleviates FAS-related pathophysiology by rescuing the alcohol-disrupted Maf-Bcl2 axis, consequently reducing neuronal cell death. This study provides novel mechanistic insights into FAS pathogenesis and identifies a promising therapeutic strategy.</p>\",\"PeriodicalId\":19213,\"journal\":{\"name\":\"Neuroreport\",\"volume\":\" \",\"pages\":\"833-846\"},\"PeriodicalIF\":1.7000,\"publicationDate\":\"2025-10-01\",\"publicationTypes\":\"Journal Article\",\"fieldsOfStudy\":null,\"isOpenAccess\":false,\"openAccessPdf\":\"https://www.ncbi.nlm.nih.gov/pmc/articles/PMC12393061/pdf/\",\"citationCount\":\"0\",\"resultStr\":null,\"platform\":\"Semanticscholar\",\"paperid\":null,\"PeriodicalName\":\"Neuroreport\",\"FirstCategoryId\":\"3\",\"ListUrlMain\":\"https://doi.org/10.1097/WNR.0000000000002204\",\"RegionNum\":4,\"RegionCategory\":\"医学\",\"ArticlePicture\":[],\"TitleCN\":null,\"AbstractTextCN\":null,\"PMCID\":null,\"EPubDate\":\"2025/7/24 0:00:00\",\"PubModel\":\"Epub\",\"JCR\":\"Q4\",\"JCRName\":\"NEUROSCIENCES\",\"Score\":null,\"Total\":0}","platform":"Semanticscholar","paperid":null,"PeriodicalName":"Neuroreport","FirstCategoryId":"3","ListUrlMain":"https://doi.org/10.1097/WNR.0000000000002204","RegionNum":4,"RegionCategory":"医学","ArticlePicture":[],"TitleCN":null,"AbstractTextCN":null,"PMCID":null,"EPubDate":"2025/7/24 0:00:00","PubModel":"Epub","JCR":"Q4","JCRName":"NEUROSCIENCES","Score":null,"Total":0}
引用次数: 0

摘要

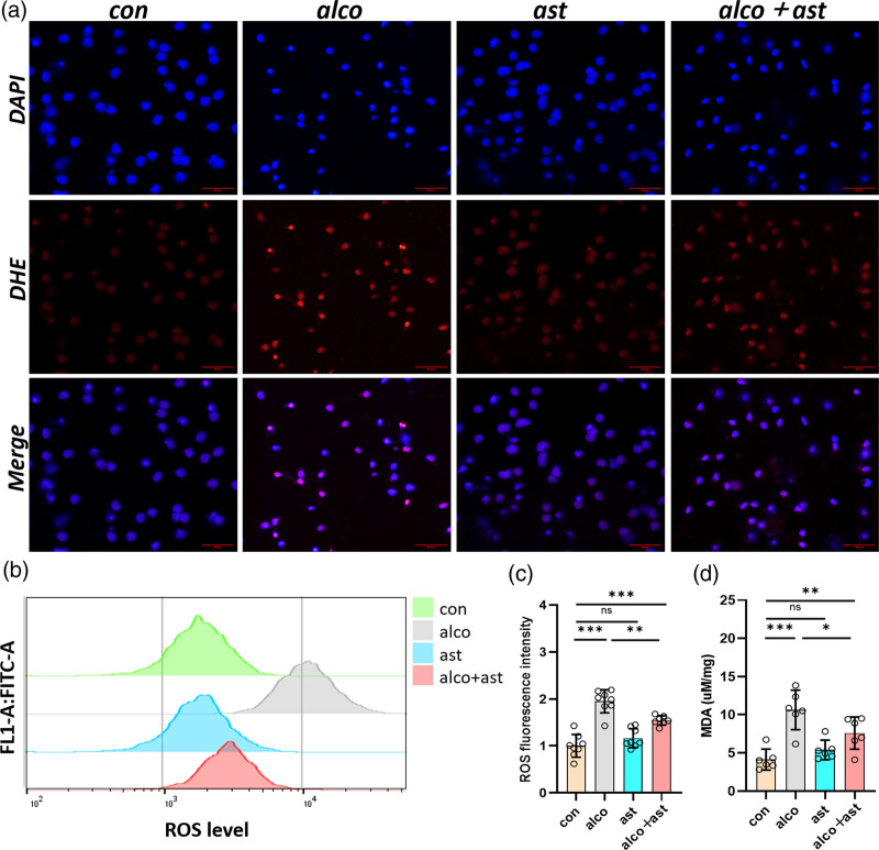
背景:产前酒精暴露(PAE)被认为是世界范围内不良产前暴露障碍的主要原因。由PAE引起的后代神经发育障碍被归类为胎儿酒精综合征(FAS)。尽管如此,FAS的确切潜在致病机制仍不完全清楚,目前缺乏有效的治疗干预措施。值得注意的是,抗氧化剂虾青素已显示出显著的神经保护特性。方法:建立FAS小鼠C57BL/6J模型,通过灌胃给予潜在治疗剂量的虾青素。我们评估了乙醇暴露和虾青素干预对FAS氧化应激、认知发育和细胞凋亡的双重影响。此外,通过分子检测和质粒转染,我们验证了转录因子Maf与抗凋亡蛋白b细胞淋巴瘤2 (Bcl2)之间的级联调控,证实了虾青素治疗FAS的疗效和机制。结果:结果表明,产前酒精暴露可诱导神经元氧化损伤和认知发育障碍,并伴有脑内转录因子Maf的表达降低和抗凋亡Bcl2活性的抑制。引人注目的是,虾青素显著降低了酒精诱导的活性氧积累,恢复了Maf和Bcl2的表达水平。这种干预有效地改善了神经元凋亡和神经发育异常。结论:这些发现表明虾青素通过挽救酒精破坏的Maf-Bcl2轴,从而减轻fas相关的病理生理,从而减少神经元细胞死亡。这项研究为FAS的发病机制提供了新的见解,并确定了一种有前途的治疗策略。
本文章由计算机程序翻译,如有差异,请以英文原文为准。

Astaxanthin reverses neurodevelopmental impairment by decreasing oxidative stress-induced disruption of Maf/Bcl2 signaling in prenatal alcohol exposure.

Astaxanthin reverses neurodevelopmental impairment by decreasing oxidative stress-induced disruption of Maf/Bcl2 signaling in prenatal alcohol exposure.

Astaxanthin reverses neurodevelopmental impairment by decreasing oxidative stress-induced disruption of Maf/Bcl2 signaling in prenatal alcohol exposure.

Astaxanthin reverses neurodevelopmental impairment by decreasing oxidative stress-induced disruption of Maf/Bcl2 signaling in prenatal alcohol exposure.

Background: Prenatal alcohol exposure (PAE) is recognized as the leading cause of adverse prenatal exposure disorders worldwide. The neurodevelopmental impairments resulting from PAE in offspring are classified under fetal alcohol syndrome (FAS). Nonetheless, the precise underlying pathogenic mechanisms of FAS remain incompletely understood, and effective therapeutic interventions are currently lacking. Notably, the antioxidant astaxanthin has demonstrated significant neuroprotective properties.

Methods: In this study, we established a C57BL/6J mouse model of FAS and administered potential therapeutic doses of astaxanthin through oral gavage. We evaluated the dual effects of ethanol exposure and astaxanthin intervention on oxidative stress, cognitive development, and cellular apoptosis in FAS. Furthermore, using molecular detection and plasmid transfection, we validated the regulatory cascade between the transcription factor Maf and the antiapoptotic protein B-cell lymphoma 2 (Bcl2), demonstrating the therapeutic efficacy and mechanism of astaxanthin against FAS.

Results: The results demonstrate that prenatal alcohol exposure induces neuronal oxidative damage and cognitive developmental impairments, concomitant with reduced expression of the transcription factor Maf in the brain and consequent suppression of antiapoptotic Bcl2 activity. Strikingly, astaxanthin administration significantly attenuated alcohol-induced reactive oxygen species accumulation and restored both Maf and Bcl2 expression levels. This intervention effectively ameliorated neuronal apoptosis and neurodevelopmental abnormalities.

Conclusion: These findings reveal that astaxanthin alleviates FAS-related pathophysiology by rescuing the alcohol-disrupted Maf-Bcl2 axis, consequently reducing neuronal cell death. This study provides novel mechanistic insights into FAS pathogenesis and identifies a promising therapeutic strategy.

求助全文
通过发布文献求助,成功后即可免费获取论文全文。 去求助
来源期刊
Neuroreport
Neuroreport 医学-神经科学
CiteScore
3.20
自引率
0.00%
发文量
150
审稿时长
1 months
期刊介绍: NeuroReport is a channel for rapid communication of new findings in neuroscience. It is a forum for the publication of short but complete reports of important studies that require very fast publication. Papers are accepted on the basis of the novelty of their finding, on their significance for neuroscience and on a clear need for rapid publication. Preliminary communications are not suitable for the Journal. Submitted articles undergo a preliminary review by the editor. Some articles may be returned to authors without further consideration. Those being considered for publication will undergo further assessment and peer-review by the editors and those invited to do so from a reviewer pool. The core interest of the Journal is on studies that cast light on how the brain (and the whole of the nervous system) works. We aim to give authors a decision on their submission within 2-5 weeks, and all accepted articles appear in the next issue to press.
×
引用
GB/T 7714-2015
复制
MLA
复制
APA
复制
导出至
BibTeX EndNote RefMan NoteFirst NoteExpress
×
提示
您的信息不完整,为了账户安全,请先补充。
现在去补充
×
提示
您因"违规操作"
具体请查看互助需知
我知道了
×
提示
确定
请完成安全验证×
copy
已复制链接
快去分享给好友吧!
我知道了
右上角分享
点击右上角分享
0
联系我们:info@booksci.cn Book学术提供免费学术资源搜索服务,方便国内外学者检索中英文文献。致力于提供最便捷和优质的服务体验。 Copyright © 2023 布克学术 All rights reserved.
京ICP备2023020795号-1
ghs 京公网安备 11010802042870号
Book学术文献互助
Book学术文献互助群
群 号:604180095
Book学术官方微信