LncRNA IGF2-AS作为miR-106b-5p海绵诱导COPD支气管上皮细胞凋亡和炎症反应。

IF 2.8 3区 医学 Q2 RESPIRATORY SYSTEM
Ming Yao, Yanshun Wei, Meng Ai, Haiyan Chen, Yajie Jia, Lu Zhang, Lan Ni
{"title":"LncRNA IGF2-AS作为miR-106b-5p海绵诱导COPD支气管上皮细胞凋亡和炎症反应。","authors":"Ming Yao, Yanshun Wei, Meng Ai, Haiyan Chen, Yajie Jia, Lu Zhang, Lan Ni","doi":"10.1186/s12890-025-03839-y","DOIUrl":null,"url":null,"abstract":"<p><strong>Background: </strong>The incidence and fatality rates of chronic obstructive pulmonary disease (COPD) are increasing, and the acute exacerbation of COPD (AECOPD) causes poor prognosis in patients.</p><p><strong>Aim: </strong>This study evaluated the clinical role of serum lncRNA IGF2-AS in stable COPD and AECOPD and explored its functional mechanism in bronchial epithelial cells.</p><p><strong>Methods: </strong>Blood samples were obtained from COPD patients and controls. The RT-qPCR analysis was performed to detect the expression of IGF2-AS in serum samples and cells. Cell proliferation, cell apoptosis, and inflammation response were detected by CCK-8 assay, flow cytometry assay, and ELISA assay. Targeted regulation of IGF2-AS and miR-106b-5p was confirmed by dual-luciferase reporter assay.</p><p><strong>Results: </strong>The serum IGF2-AS was increased in stable COPD patients and AECOPD patients compared to healthy controls. Increased IGF2-AS expression had diagnostic value in distinguishing COPD patients from healthy control and differentiating AECOPD patients from stable COPD patients. Silencing IGF2-AS abolished the effects of 2% cigarette smoke extract (CSE) on 16HBE cell behaviors and inflammatory factors (IL-1β, IL-6, TNF-α). miR-106b-5p partially reversed the influence of IGF2-AS on CSE-treated 16HBE cell proliferation, apoptosis, and inflammatory response.</p><p><strong>Conclusion: </strong>LncRNA IGF2-AS which is upregulated in patients with COPD (especially AECOPD) might be a potential diagnostic biomarker for ADCOPD. Low expression of IGF2-AS can promote the proliferation ability, and reduce apoptosis, and inflammation response of CSE-treated 16HBE cells by targeting miR-106b-5p.</p>","PeriodicalId":9148,"journal":{"name":"BMC Pulmonary Medicine","volume":"25 1","pages":"393"},"PeriodicalIF":2.8000,"publicationDate":"2025-08-14","publicationTypes":"Journal Article","fieldsOfStudy":null,"isOpenAccess":false,"openAccessPdf":"https://www.ncbi.nlm.nih.gov/pmc/articles/PMC12355822/pdf/","citationCount":"0","resultStr":"{\"title\":\"LncRNA IGF2-AS serves as a miR-106b-5p sponge to induce apoptosis and inflammatory reaction of bronchial epithelial cells in COPD.\",\"authors\":\"Ming Yao, Yanshun Wei, Meng Ai, Haiyan Chen, Yajie Jia, Lu Zhang, Lan Ni\",\"doi\":\"10.1186/s12890-025-03839-y\",\"DOIUrl\":null,\"url\":null,\"abstract\":\"<p><strong>Background: </strong>The incidence and fatality rates of chronic obstructive pulmonary disease (COPD) are increasing, and the acute exacerbation of COPD (AECOPD) causes poor prognosis in patients.</p><p><strong>Aim: </strong>This study evaluated the clinical role of serum lncRNA IGF2-AS in stable COPD and AECOPD and explored its functional mechanism in bronchial epithelial cells.</p><p><strong>Methods: </strong>Blood samples were obtained from COPD patients and controls. The RT-qPCR analysis was performed to detect the expression of IGF2-AS in serum samples and cells. Cell proliferation, cell apoptosis, and inflammation response were detected by CCK-8 assay, flow cytometry assay, and ELISA assay. Targeted regulation of IGF2-AS and miR-106b-5p was confirmed by dual-luciferase reporter assay.</p><p><strong>Results: </strong>The serum IGF2-AS was increased in stable COPD patients and AECOPD patients compared to healthy controls. Increased IGF2-AS expression had diagnostic value in distinguishing COPD patients from healthy control and differentiating AECOPD patients from stable COPD patients. Silencing IGF2-AS abolished the effects of 2% cigarette smoke extract (CSE) on 16HBE cell behaviors and inflammatory factors (IL-1β, IL-6, TNF-α). miR-106b-5p partially reversed the influence of IGF2-AS on CSE-treated 16HBE cell proliferation, apoptosis, and inflammatory response.</p><p><strong>Conclusion: </strong>LncRNA IGF2-AS which is upregulated in patients with COPD (especially AECOPD) might be a potential diagnostic biomarker for ADCOPD. Low expression of IGF2-AS can promote the proliferation ability, and reduce apoptosis, and inflammation response of CSE-treated 16HBE cells by targeting miR-106b-5p.</p>\",\"PeriodicalId\":9148,\"journal\":{\"name\":\"BMC Pulmonary Medicine\",\"volume\":\"25 1\",\"pages\":\"393\"},\"PeriodicalIF\":2.8000,\"publicationDate\":\"2025-08-14\",\"publicationTypes\":\"Journal Article\",\"fieldsOfStudy\":null,\"isOpenAccess\":false,\"openAccessPdf\":\"https://www.ncbi.nlm.nih.gov/pmc/articles/PMC12355822/pdf/\",\"citationCount\":\"0\",\"resultStr\":null,\"platform\":\"Semanticscholar\",\"paperid\":null,\"PeriodicalName\":\"BMC Pulmonary Medicine\",\"FirstCategoryId\":\"3\",\"ListUrlMain\":\"https://doi.org/10.1186/s12890-025-03839-y\",\"RegionNum\":3,\"RegionCategory\":\"医学\",\"ArticlePicture\":[],\"TitleCN\":null,\"AbstractTextCN\":null,\"PMCID\":null,\"EPubDate\":\"\",\"PubModel\":\"\",\"JCR\":\"Q2\",\"JCRName\":\"RESPIRATORY SYSTEM\",\"Score\":null,\"Total\":0}","platform":"Semanticscholar","paperid":null,"PeriodicalName":"BMC Pulmonary Medicine","FirstCategoryId":"3","ListUrlMain":"https://doi.org/10.1186/s12890-025-03839-y","RegionNum":3,"RegionCategory":"医学","ArticlePicture":[],"TitleCN":null,"AbstractTextCN":null,"PMCID":null,"EPubDate":"","PubModel":"","JCR":"Q2","JCRName":"RESPIRATORY SYSTEM","Score":null,"Total":0}
引用次数: 0

摘要

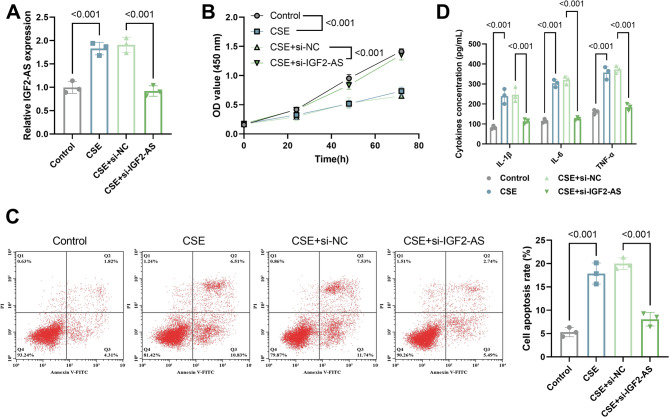
背景:慢性阻塞性肺疾病(COPD)的发病率和病死率不断上升,急性加重期COPD (AECOPD)患者预后较差。目的:评价血清lncRNA IGF2-AS在稳定期COPD和AECOPD中的临床作用,探讨其在支气管上皮细胞中的作用机制。方法:分别采集COPD患者和对照组的血液样本。RT-qPCR检测血清样本和细胞中IGF2-AS的表达。采用CCK-8法、流式细胞术和ELISA法检测细胞增殖、细胞凋亡和炎症反应。双荧光素酶报告基因检测证实IGF2-AS和miR-106b-5p的靶向调控。结果:与健康对照相比,稳定期COPD患者和AECOPD患者血清IGF2-AS升高。IGF2-AS表达升高对区分COPD患者与健康对照、区分AECOPD患者与稳定期COPD患者具有诊断价值。沉默IGF2-AS可消除2%香烟烟雾提取物(CSE)对16HBE细胞行为和炎症因子(IL-1β、IL-6、TNF-α)的影响。miR-106b-5p部分逆转了IGF2-AS对cse处理的16HBE细胞增殖、凋亡和炎症反应的影响。结论:LncRNA IGF2-AS在COPD(特别是AECOPD)患者中表达上调,可能是ADCOPD的潜在诊断生物标志物。IGF2-AS低表达可通过靶向miR-106b-5p促进cse处理的16HBE细胞的增殖能力,减少细胞凋亡和炎症反应。
本文章由计算机程序翻译,如有差异,请以英文原文为准。

LncRNA IGF2-AS serves as a miR-106b-5p sponge to induce apoptosis and inflammatory reaction of bronchial epithelial cells in COPD.

LncRNA IGF2-AS serves as a miR-106b-5p sponge to induce apoptosis and inflammatory reaction of bronchial epithelial cells in COPD.

LncRNA IGF2-AS serves as a miR-106b-5p sponge to induce apoptosis and inflammatory reaction of bronchial epithelial cells in COPD.

LncRNA IGF2-AS serves as a miR-106b-5p sponge to induce apoptosis and inflammatory reaction of bronchial epithelial cells in COPD.

Background: The incidence and fatality rates of chronic obstructive pulmonary disease (COPD) are increasing, and the acute exacerbation of COPD (AECOPD) causes poor prognosis in patients.

Aim: This study evaluated the clinical role of serum lncRNA IGF2-AS in stable COPD and AECOPD and explored its functional mechanism in bronchial epithelial cells.

Methods: Blood samples were obtained from COPD patients and controls. The RT-qPCR analysis was performed to detect the expression of IGF2-AS in serum samples and cells. Cell proliferation, cell apoptosis, and inflammation response were detected by CCK-8 assay, flow cytometry assay, and ELISA assay. Targeted regulation of IGF2-AS and miR-106b-5p was confirmed by dual-luciferase reporter assay.

Results: The serum IGF2-AS was increased in stable COPD patients and AECOPD patients compared to healthy controls. Increased IGF2-AS expression had diagnostic value in distinguishing COPD patients from healthy control and differentiating AECOPD patients from stable COPD patients. Silencing IGF2-AS abolished the effects of 2% cigarette smoke extract (CSE) on 16HBE cell behaviors and inflammatory factors (IL-1β, IL-6, TNF-α). miR-106b-5p partially reversed the influence of IGF2-AS on CSE-treated 16HBE cell proliferation, apoptosis, and inflammatory response.

Conclusion: LncRNA IGF2-AS which is upregulated in patients with COPD (especially AECOPD) might be a potential diagnostic biomarker for ADCOPD. Low expression of IGF2-AS can promote the proliferation ability, and reduce apoptosis, and inflammation response of CSE-treated 16HBE cells by targeting miR-106b-5p.

求助全文
通过发布文献求助,成功后即可免费获取论文全文。 去求助
来源期刊
BMC Pulmonary Medicine
BMC Pulmonary Medicine RESPIRATORY SYSTEM-
CiteScore
4.40
自引率
3.20%
发文量
423
审稿时长
6-12 weeks
期刊介绍: BMC Pulmonary Medicine is an open access, peer-reviewed journal that considers articles on all aspects of the prevention, diagnosis and management of pulmonary and associated disorders, as well as related molecular genetics, pathophysiology, and epidemiology.
×
引用
GB/T 7714-2015
复制
MLA
复制
APA
复制
导出至
BibTeX EndNote RefMan NoteFirst NoteExpress
×
提示
您的信息不完整,为了账户安全,请先补充。
现在去补充
×
提示
您因"违规操作"
具体请查看互助需知
我知道了
×
提示
确定
请完成安全验证×
copy
已复制链接
快去分享给好友吧!
我知道了
右上角分享
点击右上角分享
0
联系我们:info@booksci.cn Book学术提供免费学术资源搜索服务,方便国内外学者检索中英文文献。致力于提供最便捷和优质的服务体验。 Copyright © 2023 布克学术 All rights reserved.
京ICP备2023020795号-1
ghs 京公网安备 11010802042870号
Book学术文献互助
Book学术文献互助群
群 号:604180095
Book学术官方微信