COVID-19疫苗类型控制引流淋巴结基质重编程

IF 16.3 1区 医学 Q1 IMMUNOLOGY
Ruth Fair-Mäkelä, Pinja Thorén, Joni Näsiaho, Pia Sundqvist, Irina Piiroinen, Laura Kähäri, Ilkka Julkunen, Johanna Ivaska, Elin Hub, Antal Rot, Bishwa Ghimire, Jonna Alanko, Marko Salmi
{"title":"COVID-19疫苗类型控制引流淋巴结基质重编程","authors":"Ruth Fair-Mäkelä,&nbsp;Pinja Thorén,&nbsp;Joni Näsiaho,&nbsp;Pia Sundqvist,&nbsp;Irina Piiroinen,&nbsp;Laura Kähäri,&nbsp;Ilkka Julkunen,&nbsp;Johanna Ivaska,&nbsp;Elin Hub,&nbsp;Antal Rot,&nbsp;Bishwa Ghimire,&nbsp;Jonna Alanko,&nbsp;Marko Salmi","doi":"10.1126/sciimmunol.adr6787","DOIUrl":null,"url":null,"abstract":"<div >Lymph node (LN) stromal cells are critical regulators of immune reactions, yet their responses to different SARS-CoV-2 vaccines remain unexplored. Here, we immunized mice with clinically approved gene- and protein-based COVID-19 vaccines targeting viral spike (S) protein and analyzed the draining LN stroma using multimodal bioimaging, single-cell transcriptomics, and functional studies. We found that messenger RNA and adenovirus vector vaccines transfected lymphatic endothelial cell and fibroblastic reticular cell subsets in vivo and led to early local S protein production in the draining LN in a vaccine-specific manner. The vaccines induced rapid transcriptomic reprogramming of the LN stromal cells, which functionally altered scavenging and parenchymal transfer of lymph-borne antigens, formation of chemokine gradients, and migration of eosinophils within LNs. Thus, distinct vaccine formulations targeting S protein differentially prime the draining LN stromal cells before the arrival of migratory dendritic cells bearing immunogens.</div>","PeriodicalId":21734,"journal":{"name":"Science Immunology","volume":"10 110","pages":""},"PeriodicalIF":16.3000,"publicationDate":"2025-08-15","publicationTypes":"Journal Article","fieldsOfStudy":null,"isOpenAccess":false,"openAccessPdf":"https://www.science.org/doi/reader/10.1126/sciimmunol.adr6787","citationCount":"0","resultStr":"{\"title\":\"COVID-19 vaccine type controls stromal reprogramming in draining lymph nodes\",\"authors\":\"Ruth Fair-Mäkelä,&nbsp;Pinja Thorén,&nbsp;Joni Näsiaho,&nbsp;Pia Sundqvist,&nbsp;Irina Piiroinen,&nbsp;Laura Kähäri,&nbsp;Ilkka Julkunen,&nbsp;Johanna Ivaska,&nbsp;Elin Hub,&nbsp;Antal Rot,&nbsp;Bishwa Ghimire,&nbsp;Jonna Alanko,&nbsp;Marko Salmi\",\"doi\":\"10.1126/sciimmunol.adr6787\",\"DOIUrl\":null,\"url\":null,\"abstract\":\"<div >Lymph node (LN) stromal cells are critical regulators of immune reactions, yet their responses to different SARS-CoV-2 vaccines remain unexplored. Here, we immunized mice with clinically approved gene- and protein-based COVID-19 vaccines targeting viral spike (S) protein and analyzed the draining LN stroma using multimodal bioimaging, single-cell transcriptomics, and functional studies. We found that messenger RNA and adenovirus vector vaccines transfected lymphatic endothelial cell and fibroblastic reticular cell subsets in vivo and led to early local S protein production in the draining LN in a vaccine-specific manner. The vaccines induced rapid transcriptomic reprogramming of the LN stromal cells, which functionally altered scavenging and parenchymal transfer of lymph-borne antigens, formation of chemokine gradients, and migration of eosinophils within LNs. Thus, distinct vaccine formulations targeting S protein differentially prime the draining LN stromal cells before the arrival of migratory dendritic cells bearing immunogens.</div>\",\"PeriodicalId\":21734,\"journal\":{\"name\":\"Science Immunology\",\"volume\":\"10 110\",\"pages\":\"\"},\"PeriodicalIF\":16.3000,\"publicationDate\":\"2025-08-15\",\"publicationTypes\":\"Journal Article\",\"fieldsOfStudy\":null,\"isOpenAccess\":false,\"openAccessPdf\":\"https://www.science.org/doi/reader/10.1126/sciimmunol.adr6787\",\"citationCount\":\"0\",\"resultStr\":null,\"platform\":\"Semanticscholar\",\"paperid\":null,\"PeriodicalName\":\"Science Immunology\",\"FirstCategoryId\":\"3\",\"ListUrlMain\":\"https://www.science.org/doi/10.1126/sciimmunol.adr6787\",\"RegionNum\":1,\"RegionCategory\":\"医学\",\"ArticlePicture\":[],\"TitleCN\":null,\"AbstractTextCN\":null,\"PMCID\":null,\"EPubDate\":\"\",\"PubModel\":\"\",\"JCR\":\"Q1\",\"JCRName\":\"IMMUNOLOGY\",\"Score\":null,\"Total\":0}","platform":"Semanticscholar","paperid":null,"PeriodicalName":"Science Immunology","FirstCategoryId":"3","ListUrlMain":"https://www.science.org/doi/10.1126/sciimmunol.adr6787","RegionNum":1,"RegionCategory":"医学","ArticlePicture":[],"TitleCN":null,"AbstractTextCN":null,"PMCID":null,"EPubDate":"","PubModel":"","JCR":"Q1","JCRName":"IMMUNOLOGY","Score":null,"Total":0}
引用次数: 0

摘要

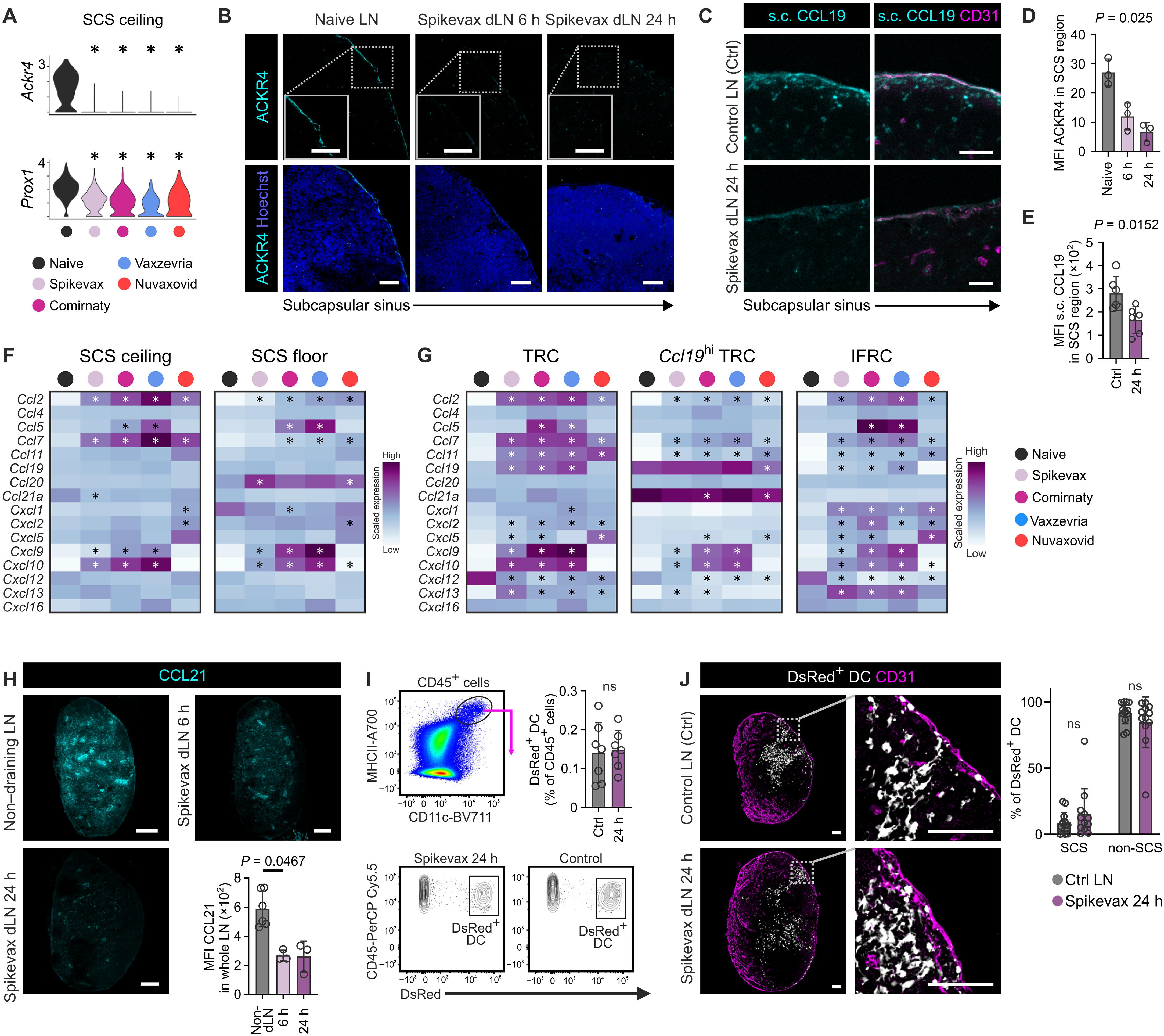
淋巴结(LN)基质细胞是免疫反应的关键调节因子,但它们对不同SARS-CoV-2疫苗的反应仍未被探索。在这里,我们使用临床批准的针对病毒刺突(S)蛋白的基于基因和蛋白质的COVID-19疫苗免疫小鼠,并使用多模式生物成像、单细胞转录组学和功能研究分析引流LN基质。我们发现信使RNA和腺病毒载体疫苗在体内转染淋巴内皮细胞和成纤维网状细胞亚群,并以疫苗特异性的方式在淋巴细胞引流中导致早期局部S蛋白的产生。疫苗诱导LN间质细胞的快速转录组重编程,这在功能上改变了LN内淋巴源抗原的清除和实质转移、趋化因子梯度的形成和嗜酸性粒细胞的迁移。因此,在携带免疫原的迁移树突状细胞到来之前,针对S蛋白的不同疫苗配方会以不同的方式激活LN基质细胞。
本文章由计算机程序翻译,如有差异,请以英文原文为准。

COVID-19 vaccine type controls stromal reprogramming in draining lymph nodes

COVID-19 vaccine type controls stromal reprogramming in draining lymph nodes
Lymph node (LN) stromal cells are critical regulators of immune reactions, yet their responses to different SARS-CoV-2 vaccines remain unexplored. Here, we immunized mice with clinically approved gene- and protein-based COVID-19 vaccines targeting viral spike (S) protein and analyzed the draining LN stroma using multimodal bioimaging, single-cell transcriptomics, and functional studies. We found that messenger RNA and adenovirus vector vaccines transfected lymphatic endothelial cell and fibroblastic reticular cell subsets in vivo and led to early local S protein production in the draining LN in a vaccine-specific manner. The vaccines induced rapid transcriptomic reprogramming of the LN stromal cells, which functionally altered scavenging and parenchymal transfer of lymph-borne antigens, formation of chemokine gradients, and migration of eosinophils within LNs. Thus, distinct vaccine formulations targeting S protein differentially prime the draining LN stromal cells before the arrival of migratory dendritic cells bearing immunogens.
求助全文
通过发布文献求助,成功后即可免费获取论文全文。 去求助
来源期刊
Science Immunology
Science Immunology Immunology and Microbiology-Immunology
CiteScore
32.90
自引率
2.00%
发文量
183
期刊介绍: Science Immunology is a peer-reviewed journal that publishes original research articles in the field of immunology. The journal encourages the submission of research findings from all areas of immunology, including studies on innate and adaptive immunity, immune cell development and differentiation, immunogenomics, systems immunology, structural immunology, antigen presentation, immunometabolism, and mucosal immunology. Additionally, the journal covers research on immune contributions to health and disease, such as host defense, inflammation, cancer immunology, autoimmunity, allergy, transplantation, and immunodeficiency. Science Immunology maintains the same high-quality standard as other journals in the Science family and aims to facilitate understanding of the immune system by showcasing innovative advances in immunology research from all organisms and model systems, including humans.
×
引用
GB/T 7714-2015
复制
MLA
复制
APA
复制
导出至
BibTeX EndNote RefMan NoteFirst NoteExpress
×
提示
您的信息不完整,为了账户安全,请先补充。
现在去补充
×
提示
您因"违规操作"
具体请查看互助需知
我知道了
×
提示
确定
请完成安全验证×
copy
已复制链接
快去分享给好友吧!
我知道了
右上角分享
点击右上角分享
0
联系我们:info@booksci.cn Book学术提供免费学术资源搜索服务,方便国内外学者检索中英文文献。致力于提供最便捷和优质的服务体验。 Copyright © 2023 布克学术 All rights reserved.
京ICP备2023020795号-1
ghs 京公网安备 11010802042870号
Book学术文献互助
Book学术文献互助群
群 号:604180095
Book学术官方微信