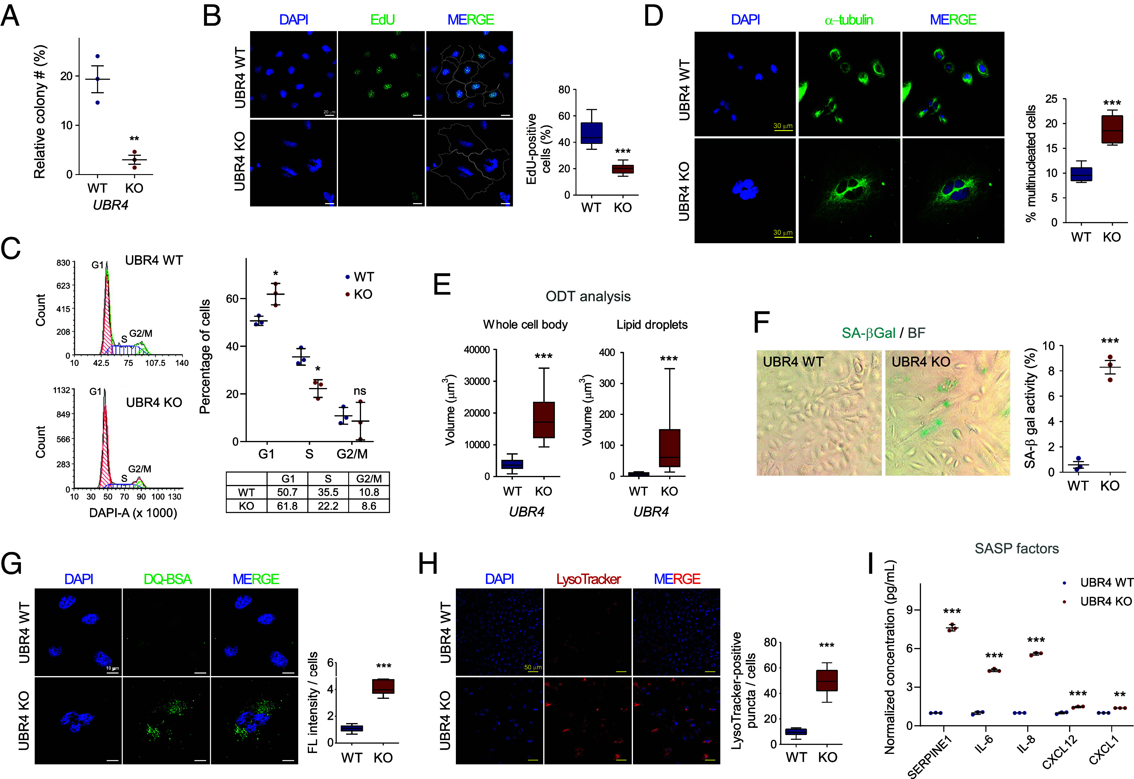
对Jeong等人的更正,促肿瘤的UBR4协调受损的有丝分裂相关的衰老和肺腺癌的发病机制。

IF 9.1 1区 综合性期刊 Q1 MULTIDISCIPLINARY SCIENCES
{"title":"对Jeong等人的更正,促肿瘤的UBR4协调受损的有丝分裂相关的衰老和肺腺癌的发病机制。","authors":"","doi":"10.1073/pnas.2519796122","DOIUrl":null,"url":null,"abstract":"","PeriodicalId":20548,"journal":{"name":"Proceedings of the National Academy of Sciences of the United States of America","volume":"122 33","pages":"e2519796122"},"PeriodicalIF":9.1000,"publicationDate":"2025-08-19","publicationTypes":"Journal Article","fieldsOfStudy":null,"isOpenAccess":false,"openAccessPdf":"https://www.ncbi.nlm.nih.gov/pmc/articles/PMC12377761/pdf/","citationCount":"0","resultStr":"{\"title\":\"Correction for Jeong et al., Tumor-promoting UBR4 coordinates impaired mitophagy-associated senescence and lung adenocarcinoma pathogenesis.\",\"authors\":\"\",\"doi\":\"10.1073/pnas.2519796122\",\"DOIUrl\":null,\"url\":null,\"abstract\":\"\",\"PeriodicalId\":20548,\"journal\":{\"name\":\"Proceedings of the National Academy of Sciences of the United States of America\",\"volume\":\"122 33\",\"pages\":\"e2519796122\"},\"PeriodicalIF\":9.1000,\"publicationDate\":\"2025-08-19\",\"publicationTypes\":\"Journal Article\",\"fieldsOfStudy\":null,\"isOpenAccess\":false,\"openAccessPdf\":\"https://www.ncbi.nlm.nih.gov/pmc/articles/PMC12377761/pdf/\",\"citationCount\":\"0\",\"resultStr\":null,\"platform\":\"Semanticscholar\",\"paperid\":null,\"PeriodicalName\":\"Proceedings of the National Academy of Sciences of the United States of America\",\"FirstCategoryId\":\"103\",\"ListUrlMain\":\"https://doi.org/10.1073/pnas.2519796122\",\"RegionNum\":1,\"RegionCategory\":\"综合性期刊\",\"ArticlePicture\":[],\"TitleCN\":null,\"AbstractTextCN\":null,\"PMCID\":null,\"EPubDate\":\"2025/8/13 0:00:00\",\"PubModel\":\"Epub\",\"JCR\":\"Q1\",\"JCRName\":\"MULTIDISCIPLINARY SCIENCES\",\"Score\":null,\"Total\":0}","platform":"Semanticscholar","paperid":null,"PeriodicalName":"Proceedings of the National Academy of Sciences of the United States of America","FirstCategoryId":"103","ListUrlMain":"https://doi.org/10.1073/pnas.2519796122","RegionNum":1,"RegionCategory":"综合性期刊","ArticlePicture":[],"TitleCN":null,"AbstractTextCN":null,"PMCID":null,"EPubDate":"2025/8/13 0:00:00","PubModel":"Epub","JCR":"Q1","JCRName":"MULTIDISCIPLINARY SCIENCES","Score":null,"Total":0}
引用次数: 0

摘要

本文章由计算机程序翻译,如有差异,请以英文原文为准。

Correction for Jeong et al., Tumor-promoting UBR4 coordinates impaired mitophagy-associated senescence and lung adenocarcinoma pathogenesis.

Correction for Jeong et al., Tumor-promoting UBR4 coordinates impaired mitophagy-associated senescence and lung adenocarcinoma pathogenesis.
求助全文
通过发布文献求助,成功后即可免费获取论文全文。 去求助
来源期刊
CiteScore
19.00
自引率
0.90%
发文量
3575
审稿时长
2.5 months
期刊介绍: The Proceedings of the National Academy of Sciences (PNAS), a peer-reviewed journal of the National Academy of Sciences (NAS), serves as an authoritative source for high-impact, original research across the biological, physical, and social sciences. With a global scope, the journal welcomes submissions from researchers worldwide, making it an inclusive platform for advancing scientific knowledge.
×
引用
GB/T 7714-2015
复制
MLA
复制
APA
复制
导出至
BibTeX EndNote RefMan NoteFirst NoteExpress
×
提示
您的信息不完整,为了账户安全,请先补充。
现在去补充
×
提示
您因"违规操作"
具体请查看互助需知
我知道了
×
提示
确定
请完成安全验证×
copy
已复制链接
快去分享给好友吧!
我知道了
右上角分享
点击右上角分享
0
联系我们:info@booksci.cn Book学术提供免费学术资源搜索服务,方便国内外学者检索中英文文献。致力于提供最便捷和优质的服务体验。 Copyright © 2023 布克学术 All rights reserved.
京ICP备2023020795号-1
ghs 京公网安备 11010802042870号
Book学术文献互助
Book学术文献互助群
群 号:604180095
Book学术官方微信