抑郁表型pd样小鼠的早期突触改变和脑连通性降低

IF 8.2 1区 医学 Q1 NEUROSCIENCES
Lluis Miquel-Rio, Judith Jericó-Escolar, Unai Sarriés-Serrano, Claudia Yanes-Castilla, María Torres-López, Uxia Argibay, Verónica Paz, Carme Casal, Emma Muñoz-Moreno, Xavier López-Gil, Analia Bortolozzi
{"title":"抑郁表型pd样小鼠的早期突触改变和脑连通性降低","authors":"Lluis Miquel-Rio, Judith Jericó-Escolar, Unai Sarriés-Serrano, Claudia Yanes-Castilla, María Torres-López, Uxia Argibay, Verónica Paz, Carme Casal, Emma Muñoz-Moreno, Xavier López-Gil, Analia Bortolozzi","doi":"10.1038/s41531-025-01073-1","DOIUrl":null,"url":null,"abstract":"<p>Anxiety and depression are common in Parkinson’s disease (PD), affecting quality of life. Aggregates of α-synuclein (α-Syn) are found in serotonergic (5-HT) raphe nuclei early in the disease, but their relationship to brain changes is unclear. We investigated synaptic plasticity, neuronal activity, and functional magnetic resonance imaging (fMRI)-based brain connectivity in a PD-like mouse model with depressive phenotype. AAV-induced human α-Syn accumulation in raphe 5-HT neurons causes progressive synaptic pathology in interconnected brain regions. This is marked by lower MAP-2, PSD95 and higher SV2A, VAMP2, which are key to synaptic structure and function, as confirmed in human brain tissue samples. Abnormalities in Egr-1-dependent neuronal activity and region-specific differences in resting-state functional brain activity were also detected eight weeks post-AAV infusion, before neurodegeneration. This provides evidence for synaptic and fMRI markers associated with α-Syn pathology in emotional brain circuits, and has translational importance for identifying PD patients at risk for depression.</p>","PeriodicalId":19706,"journal":{"name":"NPJ Parkinson's Disease","volume":"43 1","pages":""},"PeriodicalIF":8.2000,"publicationDate":"2025-08-13","publicationTypes":"Journal Article","fieldsOfStudy":null,"isOpenAccess":false,"openAccessPdf":"","citationCount":"0","resultStr":"{\"title\":\"Early synaptic changes and reduced brain connectivity in PD-like mice with depressive phenotype\",\"authors\":\"Lluis Miquel-Rio, Judith Jericó-Escolar, Unai Sarriés-Serrano, Claudia Yanes-Castilla, María Torres-López, Uxia Argibay, Verónica Paz, Carme Casal, Emma Muñoz-Moreno, Xavier López-Gil, Analia Bortolozzi\",\"doi\":\"10.1038/s41531-025-01073-1\",\"DOIUrl\":null,\"url\":null,\"abstract\":\"<p>Anxiety and depression are common in Parkinson’s disease (PD), affecting quality of life. Aggregates of α-synuclein (α-Syn) are found in serotonergic (5-HT) raphe nuclei early in the disease, but their relationship to brain changes is unclear. We investigated synaptic plasticity, neuronal activity, and functional magnetic resonance imaging (fMRI)-based brain connectivity in a PD-like mouse model with depressive phenotype. AAV-induced human α-Syn accumulation in raphe 5-HT neurons causes progressive synaptic pathology in interconnected brain regions. This is marked by lower MAP-2, PSD95 and higher SV2A, VAMP2, which are key to synaptic structure and function, as confirmed in human brain tissue samples. Abnormalities in Egr-1-dependent neuronal activity and region-specific differences in resting-state functional brain activity were also detected eight weeks post-AAV infusion, before neurodegeneration. This provides evidence for synaptic and fMRI markers associated with α-Syn pathology in emotional brain circuits, and has translational importance for identifying PD patients at risk for depression.</p>\",\"PeriodicalId\":19706,\"journal\":{\"name\":\"NPJ Parkinson's Disease\",\"volume\":\"43 1\",\"pages\":\"\"},\"PeriodicalIF\":8.2000,\"publicationDate\":\"2025-08-13\",\"publicationTypes\":\"Journal Article\",\"fieldsOfStudy\":null,\"isOpenAccess\":false,\"openAccessPdf\":\"\",\"citationCount\":\"0\",\"resultStr\":null,\"platform\":\"Semanticscholar\",\"paperid\":null,\"PeriodicalName\":\"NPJ Parkinson's Disease\",\"FirstCategoryId\":\"3\",\"ListUrlMain\":\"https://doi.org/10.1038/s41531-025-01073-1\",\"RegionNum\":1,\"RegionCategory\":\"医学\",\"ArticlePicture\":[],\"TitleCN\":null,\"AbstractTextCN\":null,\"PMCID\":null,\"EPubDate\":\"\",\"PubModel\":\"\",\"JCR\":\"Q1\",\"JCRName\":\"NEUROSCIENCES\",\"Score\":null,\"Total\":0}","platform":"Semanticscholar","paperid":null,"PeriodicalName":"NPJ Parkinson's Disease","FirstCategoryId":"3","ListUrlMain":"https://doi.org/10.1038/s41531-025-01073-1","RegionNum":1,"RegionCategory":"医学","ArticlePicture":[],"TitleCN":null,"AbstractTextCN":null,"PMCID":null,"EPubDate":"","PubModel":"","JCR":"Q1","JCRName":"NEUROSCIENCES","Score":null,"Total":0}
引用次数: 0

摘要

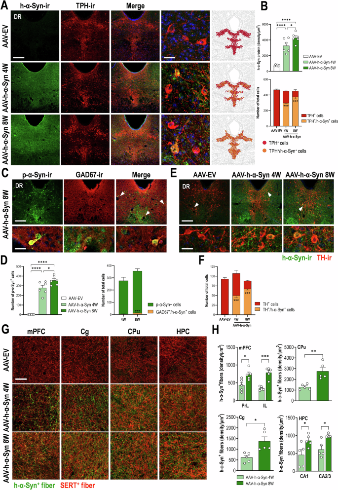
焦虑和抑郁在帕金森病(PD)中很常见,影响生活质量。α-突触核蛋白(α-Syn)聚集在疾病早期的5-羟色胺能(5-HT)中叶核中发现,但它们与大脑变化的关系尚不清楚。我们研究了具有抑郁表型的pd样小鼠模型的突触可塑性、神经元活性和基于功能磁共振成像(fMRI)的大脑连通性。aav诱导的人α-Syn在中缝5-HT神经元中积累,导致相互关联的大脑区域的进行性突触病理。在人脑组织样本中证实,MAP-2、PSD95较低,SV2A、VAMP2较高,这是突触结构和功能的关键。在aav输注后8周,即神经退行性变之前,也检测到egr -1依赖性神经元活动的异常和静息状态功能性脑活动的区域特异性差异。这为情感脑回路中与α-Syn病理相关的突触和fMRI标志物提供了证据,并对识别PD患者的抑郁风险具有翻译意义。
本文章由计算机程序翻译,如有差异,请以英文原文为准。

Early synaptic changes and reduced brain connectivity in PD-like mice with depressive phenotype

Early synaptic changes and reduced brain connectivity in PD-like mice with depressive phenotype

Anxiety and depression are common in Parkinson’s disease (PD), affecting quality of life. Aggregates of α-synuclein (α-Syn) are found in serotonergic (5-HT) raphe nuclei early in the disease, but their relationship to brain changes is unclear. We investigated synaptic plasticity, neuronal activity, and functional magnetic resonance imaging (fMRI)-based brain connectivity in a PD-like mouse model with depressive phenotype. AAV-induced human α-Syn accumulation in raphe 5-HT neurons causes progressive synaptic pathology in interconnected brain regions. This is marked by lower MAP-2, PSD95 and higher SV2A, VAMP2, which are key to synaptic structure and function, as confirmed in human brain tissue samples. Abnormalities in Egr-1-dependent neuronal activity and region-specific differences in resting-state functional brain activity were also detected eight weeks post-AAV infusion, before neurodegeneration. This provides evidence for synaptic and fMRI markers associated with α-Syn pathology in emotional brain circuits, and has translational importance for identifying PD patients at risk for depression.

求助全文
通过发布文献求助,成功后即可免费获取论文全文。 去求助
来源期刊
NPJ Parkinson's Disease
NPJ Parkinson's Disease Medicine-Neurology (clinical)
CiteScore
9.80
自引率
5.70%
发文量
156
审稿时长
11 weeks
期刊介绍: npj Parkinson's Disease is a comprehensive open access journal that covers a wide range of research areas related to Parkinson's disease. It publishes original studies in basic science, translational research, and clinical investigations. The journal is dedicated to advancing our understanding of Parkinson's disease by exploring various aspects such as anatomy, etiology, genetics, cellular and molecular physiology, neurophysiology, epidemiology, and therapeutic development. By providing free and immediate access to the scientific and Parkinson's disease community, npj Parkinson's Disease promotes collaboration and knowledge sharing among researchers and healthcare professionals.
×
引用
GB/T 7714-2015
复制
MLA
复制
APA
复制
导出至
BibTeX EndNote RefMan NoteFirst NoteExpress
×
提示
您的信息不完整,为了账户安全,请先补充。
现在去补充
×
提示
您因"违规操作"
具体请查看互助需知
我知道了
×
提示
确定
请完成安全验证×
copy
已复制链接
快去分享给好友吧!
我知道了
右上角分享
点击右上角分享
0
联系我们:info@booksci.cn Book学术提供免费学术资源搜索服务,方便国内外学者检索中英文文献。致力于提供最便捷和优质的服务体验。 Copyright © 2023 布克学术 All rights reserved.
京ICP备2023020795号-1
ghs 京公网安备 11010802042870号
Book学术文献互助
Book学术文献互助群
群 号:604180095
Book学术官方微信