选择维持光合作用在共生蓝藻尽管冗余与它的蕨类宿主。

IF 5.3 1区 生物学 Q1 BIOCHEMISTRY & MOLECULAR BIOLOGY
Liam Friar, Kyle Keepers, Arkadiy I Garber, John P McCutcheon, Boswell Wing, Nolan C Kane
{"title":"选择维持光合作用在共生蓝藻尽管冗余与它的蕨类宿主。","authors":"Liam Friar, Kyle Keepers, Arkadiy I Garber, John P McCutcheon, Boswell Wing, Nolan C Kane","doi":"10.1093/molbev/msaf181","DOIUrl":null,"url":null,"abstract":"<p><p>Vertically inherited symbionts experience different physical, chemical, and population genetic environments than free-living organisms. As a result, they can experience long-term reductions in effective population size (Ne) and weaker purifying selection on genes that are less important in the host-associated environment. Over time, these forces result in gene loss. A comparative genomic approach using independently evolved symbiotic bacteria and free-living relatives can reveal which genes are important in the symbiotic state. We apply this approach to understand why some diazotrophic cyanobacteria evolving as vertically inherited symbionts of photosynthetic eukaryotic hosts have lost their ancestral capacity for photosynthesis while others have retained that capacity. We look specifically at Trichormus azollae, a diazotrophic cyanobacterium that remains photosynthetic after 50 to 90 Ma as a vertically inherited symbiont of Azolla ferns. We show that gene loss is ongoing, with different genes lost across the eight T. azollae strains examined. We apply molecular evolutionary models to genomes of T. azollae and free-living relatives, finding genome-wide signatures of drift in T. azollae consistent with long-term reductions in Ne. Ribosomal proteins and proteins from the energy-capturing photosynthetic light reactions are under stronger purifying selection than genes from other pathways, including nitrogen fixation and photosynthetic carbon fixation. Strong purifying selection is expected for the ribosome given its extraordinary levels of conservation, even in ancient vertically inherited symbionts. That genes in the light reactions are under strong purifying selection and never lost in any strain suggests that energy capture, likely required for energy-intensive nitrogen fixation, remains important to this symbiont.</p>","PeriodicalId":18730,"journal":{"name":"Molecular biology and evolution","volume":" ","pages":""},"PeriodicalIF":5.3000,"publicationDate":"2025-07-30","publicationTypes":"Journal Article","fieldsOfStudy":null,"isOpenAccess":false,"openAccessPdf":"https://www.ncbi.nlm.nih.gov/pmc/articles/PMC12362246/pdf/","citationCount":"0","resultStr":"{\"title\":\"Selection Maintains Photosynthesis in a Symbiotic Cyanobacterium Despite Redundancy With its Fern Host.\",\"authors\":\"Liam Friar, Kyle Keepers, Arkadiy I Garber, John P McCutcheon, Boswell Wing, Nolan C Kane\",\"doi\":\"10.1093/molbev/msaf181\",\"DOIUrl\":null,\"url\":null,\"abstract\":\"<p><p>Vertically inherited symbionts experience different physical, chemical, and population genetic environments than free-living organisms. As a result, they can experience long-term reductions in effective population size (Ne) and weaker purifying selection on genes that are less important in the host-associated environment. Over time, these forces result in gene loss. A comparative genomic approach using independently evolved symbiotic bacteria and free-living relatives can reveal which genes are important in the symbiotic state. We apply this approach to understand why some diazotrophic cyanobacteria evolving as vertically inherited symbionts of photosynthetic eukaryotic hosts have lost their ancestral capacity for photosynthesis while others have retained that capacity. We look specifically at Trichormus azollae, a diazotrophic cyanobacterium that remains photosynthetic after 50 to 90 Ma as a vertically inherited symbiont of Azolla ferns. We show that gene loss is ongoing, with different genes lost across the eight T. azollae strains examined. We apply molecular evolutionary models to genomes of T. azollae and free-living relatives, finding genome-wide signatures of drift in T. azollae consistent with long-term reductions in Ne. Ribosomal proteins and proteins from the energy-capturing photosynthetic light reactions are under stronger purifying selection than genes from other pathways, including nitrogen fixation and photosynthetic carbon fixation. Strong purifying selection is expected for the ribosome given its extraordinary levels of conservation, even in ancient vertically inherited symbionts. That genes in the light reactions are under strong purifying selection and never lost in any strain suggests that energy capture, likely required for energy-intensive nitrogen fixation, remains important to this symbiont.</p>\",\"PeriodicalId\":18730,\"journal\":{\"name\":\"Molecular biology and evolution\",\"volume\":\" \",\"pages\":\"\"},\"PeriodicalIF\":5.3000,\"publicationDate\":\"2025-07-30\",\"publicationTypes\":\"Journal Article\",\"fieldsOfStudy\":null,\"isOpenAccess\":false,\"openAccessPdf\":\"https://www.ncbi.nlm.nih.gov/pmc/articles/PMC12362246/pdf/\",\"citationCount\":\"0\",\"resultStr\":null,\"platform\":\"Semanticscholar\",\"paperid\":null,\"PeriodicalName\":\"Molecular biology and evolution\",\"FirstCategoryId\":\"99\",\"ListUrlMain\":\"https://doi.org/10.1093/molbev/msaf181\",\"RegionNum\":1,\"RegionCategory\":\"生物学\",\"ArticlePicture\":[],\"TitleCN\":null,\"AbstractTextCN\":null,\"PMCID\":null,\"EPubDate\":\"\",\"PubModel\":\"\",\"JCR\":\"Q1\",\"JCRName\":\"BIOCHEMISTRY & MOLECULAR BIOLOGY\",\"Score\":null,\"Total\":0}","platform":"Semanticscholar","paperid":null,"PeriodicalName":"Molecular biology and evolution","FirstCategoryId":"99","ListUrlMain":"https://doi.org/10.1093/molbev/msaf181","RegionNum":1,"RegionCategory":"生物学","ArticlePicture":[],"TitleCN":null,"AbstractTextCN":null,"PMCID":null,"EPubDate":"","PubModel":"","JCR":"Q1","JCRName":"BIOCHEMISTRY & MOLECULAR BIOLOGY","Score":null,"Total":0}
引用次数: 0

摘要

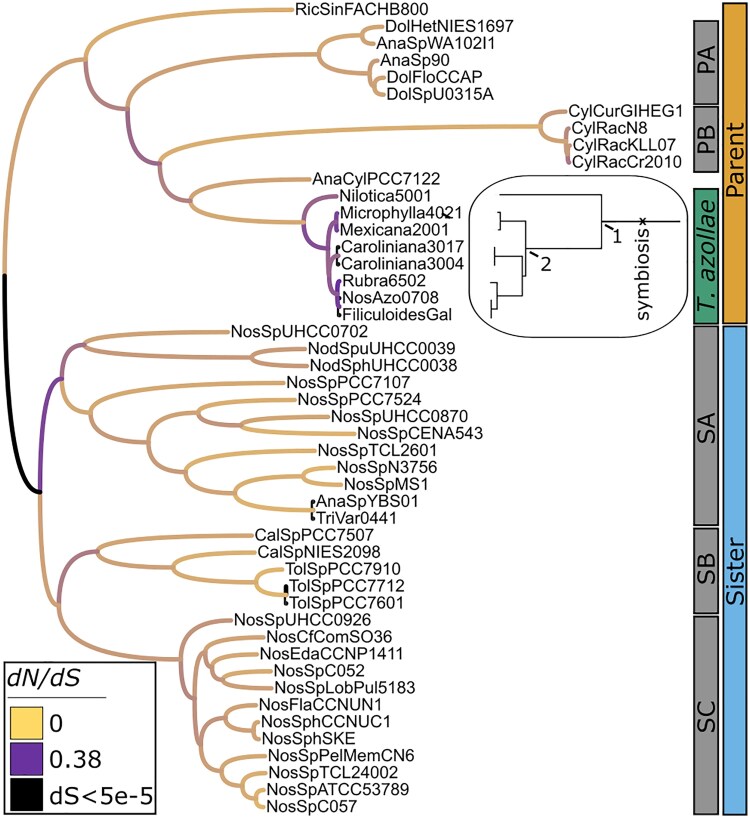
垂直遗传的共生体比自由生物经历不同的物理、化学和种群遗传环境。因此,它们可能经历有效种群大小(Ne)的长期减少和对在宿主相关环境中不太重要的基因的较弱的净化选择。随着时间的推移,这些力量导致基因丢失。利用独立进化的共生细菌和自由生活的亲戚进行比较的基因组方法可以揭示哪些基因在共生状态中是重要的。我们应用这种方法来理解为什么一些重氮营养蓝藻进化为光合真核宿主的垂直遗传共生体失去了它们祖先的光合作用能力,而另一些则保留了这种能力。我们特别关注azollae trichorus,一种重氮营养蓝藻,在50-90Ma后作为Azolla蕨类植物的垂直遗传共生体保持光合作用。我们发现基因丢失正在进行中,在8种被检测的T. azollae菌株中丢失了不同的基因。我们将分子进化模型应用于T. azollae和自由生活的亲戚的基因组,发现T. azollae的漂移全基因组特征与Ne的长期减少一致。核糖体蛋白和来自捕获能量的光合光反应的蛋白质比来自其他途径(包括固氮和光合碳固定)的基因受到更强的净化选择。考虑到核糖体异乎寻常的保护水平,即使在古老的垂直遗传共生体中,也预计核糖体会有很强的净化选择。光反应中的基因在强烈的净化选择下,从未在任何菌株中丢失,这表明能量捕获(可能是能量密集型固氮所需要的)对这种共生体仍然很重要。
本文章由计算机程序翻译,如有差异,请以英文原文为准。

Selection Maintains Photosynthesis in a Symbiotic Cyanobacterium Despite Redundancy With its Fern Host.

Selection Maintains Photosynthesis in a Symbiotic Cyanobacterium Despite Redundancy With its Fern Host.

Selection Maintains Photosynthesis in a Symbiotic Cyanobacterium Despite Redundancy With its Fern Host.

Selection Maintains Photosynthesis in a Symbiotic Cyanobacterium Despite Redundancy With its Fern Host.

Vertically inherited symbionts experience different physical, chemical, and population genetic environments than free-living organisms. As a result, they can experience long-term reductions in effective population size (Ne) and weaker purifying selection on genes that are less important in the host-associated environment. Over time, these forces result in gene loss. A comparative genomic approach using independently evolved symbiotic bacteria and free-living relatives can reveal which genes are important in the symbiotic state. We apply this approach to understand why some diazotrophic cyanobacteria evolving as vertically inherited symbionts of photosynthetic eukaryotic hosts have lost their ancestral capacity for photosynthesis while others have retained that capacity. We look specifically at Trichormus azollae, a diazotrophic cyanobacterium that remains photosynthetic after 50 to 90 Ma as a vertically inherited symbiont of Azolla ferns. We show that gene loss is ongoing, with different genes lost across the eight T. azollae strains examined. We apply molecular evolutionary models to genomes of T. azollae and free-living relatives, finding genome-wide signatures of drift in T. azollae consistent with long-term reductions in Ne. Ribosomal proteins and proteins from the energy-capturing photosynthetic light reactions are under stronger purifying selection than genes from other pathways, including nitrogen fixation and photosynthetic carbon fixation. Strong purifying selection is expected for the ribosome given its extraordinary levels of conservation, even in ancient vertically inherited symbionts. That genes in the light reactions are under strong purifying selection and never lost in any strain suggests that energy capture, likely required for energy-intensive nitrogen fixation, remains important to this symbiont.

求助全文
通过发布文献求助,成功后即可免费获取论文全文。 去求助
来源期刊
Molecular biology and evolution
Molecular biology and evolution 生物-进化生物学
CiteScore
19.70
自引率
3.70%
发文量
257
审稿时长
1 months
期刊介绍: Molecular Biology and Evolution Journal Overview: Publishes research at the interface of molecular (including genomics) and evolutionary biology Considers manuscripts containing patterns, processes, and predictions at all levels of organization: population, taxonomic, functional, and phenotypic Interested in fundamental discoveries, new and improved methods, resources, technologies, and theories advancing evolutionary research Publishes balanced reviews of recent developments in genome evolution and forward-looking perspectives suggesting future directions in molecular evolution applications.
×
引用
GB/T 7714-2015
复制
MLA
复制
APA
复制
导出至
BibTeX EndNote RefMan NoteFirst NoteExpress
×
提示
您的信息不完整,为了账户安全,请先补充。
现在去补充
×
提示
您因"违规操作"
具体请查看互助需知
我知道了
×
提示
确定
请完成安全验证×
copy
已复制链接
快去分享给好友吧!
我知道了
右上角分享
点击右上角分享
0
联系我们:info@booksci.cn Book学术提供免费学术资源搜索服务,方便国内外学者检索中英文文献。致力于提供最便捷和优质的服务体验。 Copyright © 2023 布克学术 All rights reserved.
京ICP备2023020795号-1
ghs 京公网安备 11010802042870号
Book学术文献互助
Book学术文献互助群
群 号:604180095
Book学术官方微信