SPONASTRIME发育不良伴新型TONSL突变1例:基因分析、临床表现及生长激素治疗效果。

IF 3.2 2区 生物学 Q3 BIOCHEMISTRY & MOLECULAR BIOLOGY
Minglan Yao, Cai Zhang, Sujuan Li, Anran Tian, Furong Liang, Xiaoping Luo
{"title":"SPONASTRIME发育不良伴新型TONSL突变1例:基因分析、临床表现及生长激素治疗效果。","authors":"Minglan Yao, Cai Zhang, Sujuan Li, Anran Tian, Furong Liang, Xiaoping Luo","doi":"10.1093/hmg/ddaf128","DOIUrl":null,"url":null,"abstract":"<p><p>SPONASTRIME dysplasia is a rare genetic disorder characterized by short stature, facial abnormalities, vertebral issues, and bone striations, caused by recessive mutations in the TONSL gene. We reported a 6-year-old boy with characteristic clinical features of SPONASTRIME dysplasia, accompanied by neutropenia. Genetic analysis revealed biallelic variants in TONSL: mother-inherited c.1289del (p.Gln430ArgfsTer13) and father-inherited c.1961G > C (p.Arg654Pro), both of which were previously unreported. We predicted the c.1289del (p.Gln430ArgfsTer13) variant as likely pathogenic in silico analysis, while the c.1961G > C (p.Arg654Pro) variant as uncertain pathogenicity in silico analysis, and the pathogenicity was confirmed by functional studies in transfected HEK 293 T cells. Six-month growth hormone therapy was administered to the patient after confirmed diagnosis, with limited improvement. These findings have important implications for the diagnosis and treatment of the disease.</p>","PeriodicalId":13070,"journal":{"name":"Human molecular genetics","volume":" ","pages":"1665-1673"},"PeriodicalIF":3.2000,"publicationDate":"2025-09-19","publicationTypes":"Journal Article","fieldsOfStudy":null,"isOpenAccess":false,"openAccessPdf":"https://www.ncbi.nlm.nih.gov/pmc/articles/PMC12449187/pdf/","citationCount":"0","resultStr":"{\"title\":\"A case report of SPONASTRIME dysplasia with novel TONSL mutation: genetic analysis, clinical manifestations, and the effect of growth hormone treatment.\",\"authors\":\"Minglan Yao, Cai Zhang, Sujuan Li, Anran Tian, Furong Liang, Xiaoping Luo\",\"doi\":\"10.1093/hmg/ddaf128\",\"DOIUrl\":null,\"url\":null,\"abstract\":\"<p><p>SPONASTRIME dysplasia is a rare genetic disorder characterized by short stature, facial abnormalities, vertebral issues, and bone striations, caused by recessive mutations in the TONSL gene. We reported a 6-year-old boy with characteristic clinical features of SPONASTRIME dysplasia, accompanied by neutropenia. Genetic analysis revealed biallelic variants in TONSL: mother-inherited c.1289del (p.Gln430ArgfsTer13) and father-inherited c.1961G > C (p.Arg654Pro), both of which were previously unreported. We predicted the c.1289del (p.Gln430ArgfsTer13) variant as likely pathogenic in silico analysis, while the c.1961G > C (p.Arg654Pro) variant as uncertain pathogenicity in silico analysis, and the pathogenicity was confirmed by functional studies in transfected HEK 293 T cells. Six-month growth hormone therapy was administered to the patient after confirmed diagnosis, with limited improvement. These findings have important implications for the diagnosis and treatment of the disease.</p>\",\"PeriodicalId\":13070,\"journal\":{\"name\":\"Human molecular genetics\",\"volume\":\" \",\"pages\":\"1665-1673\"},\"PeriodicalIF\":3.2000,\"publicationDate\":\"2025-09-19\",\"publicationTypes\":\"Journal Article\",\"fieldsOfStudy\":null,\"isOpenAccess\":false,\"openAccessPdf\":\"https://www.ncbi.nlm.nih.gov/pmc/articles/PMC12449187/pdf/\",\"citationCount\":\"0\",\"resultStr\":null,\"platform\":\"Semanticscholar\",\"paperid\":null,\"PeriodicalName\":\"Human molecular genetics\",\"FirstCategoryId\":\"99\",\"ListUrlMain\":\"https://doi.org/10.1093/hmg/ddaf128\",\"RegionNum\":2,\"RegionCategory\":\"生物学\",\"ArticlePicture\":[],\"TitleCN\":null,\"AbstractTextCN\":null,\"PMCID\":null,\"EPubDate\":\"\",\"PubModel\":\"\",\"JCR\":\"Q3\",\"JCRName\":\"BIOCHEMISTRY & MOLECULAR BIOLOGY\",\"Score\":null,\"Total\":0}","platform":"Semanticscholar","paperid":null,"PeriodicalName":"Human molecular genetics","FirstCategoryId":"99","ListUrlMain":"https://doi.org/10.1093/hmg/ddaf128","RegionNum":2,"RegionCategory":"生物学","ArticlePicture":[],"TitleCN":null,"AbstractTextCN":null,"PMCID":null,"EPubDate":"","PubModel":"","JCR":"Q3","JCRName":"BIOCHEMISTRY & MOLECULAR BIOLOGY","Score":null,"Total":0}
引用次数: 0

摘要

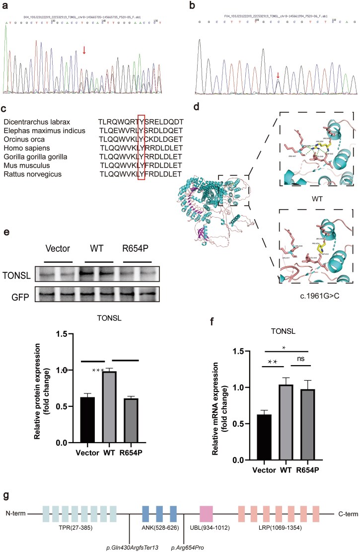
SPONASTRIME发育不良是一种罕见的遗传性疾病,其特征是身材矮小、面部异常、椎体问题和骨条纹,由TONSL基因的隐性突变引起。我们报告了一个6岁的男孩,其典型的临床特征是SPONASTRIME发育不良,伴有中性粒细胞减少。遗传分析显示,TONSL的双等位基因变异为母亲遗传的C .1289del (p.Gln430ArgfsTer13)和父亲遗传的C . 1961g > C (p.Arg654Pro),这两种变异此前均未见报道。我们预测C .1289del (p.Gln430ArgfsTer13)变异在硅分析中可能具有致病性,而C . 1961g > C (p.Arg654Pro)变异在硅分析中不确定致病性,致病性通过转染的HEK 293 T细胞的功能研究得到证实。确诊后给予患者6个月的生长激素治疗,改善有限。这些发现对该病的诊断和治疗具有重要意义。
本文章由计算机程序翻译,如有差异,请以英文原文为准。

A case report of SPONASTRIME dysplasia with novel TONSL mutation: genetic analysis, clinical manifestations, and the effect of growth hormone treatment.

A case report of SPONASTRIME dysplasia with novel TONSL mutation: genetic analysis, clinical manifestations, and the effect of growth hormone treatment.

A case report of SPONASTRIME dysplasia with novel TONSL mutation: genetic analysis, clinical manifestations, and the effect of growth hormone treatment.

A case report of SPONASTRIME dysplasia with novel TONSL mutation: genetic analysis, clinical manifestations, and the effect of growth hormone treatment.

SPONASTRIME dysplasia is a rare genetic disorder characterized by short stature, facial abnormalities, vertebral issues, and bone striations, caused by recessive mutations in the TONSL gene. We reported a 6-year-old boy with characteristic clinical features of SPONASTRIME dysplasia, accompanied by neutropenia. Genetic analysis revealed biallelic variants in TONSL: mother-inherited c.1289del (p.Gln430ArgfsTer13) and father-inherited c.1961G > C (p.Arg654Pro), both of which were previously unreported. We predicted the c.1289del (p.Gln430ArgfsTer13) variant as likely pathogenic in silico analysis, while the c.1961G > C (p.Arg654Pro) variant as uncertain pathogenicity in silico analysis, and the pathogenicity was confirmed by functional studies in transfected HEK 293 T cells. Six-month growth hormone therapy was administered to the patient after confirmed diagnosis, with limited improvement. These findings have important implications for the diagnosis and treatment of the disease.

求助全文
通过发布文献求助,成功后即可免费获取论文全文。 去求助
来源期刊
Human molecular genetics
Human molecular genetics 生物-生化与分子生物学
CiteScore
6.90
自引率
2.90%
发文量
294
审稿时长
2-4 weeks
期刊介绍: Human Molecular Genetics concentrates on full-length research papers covering a wide range of topics in all aspects of human molecular genetics. These include: the molecular basis of human genetic disease developmental genetics cancer genetics neurogenetics chromosome and genome structure and function therapy of genetic disease stem cells in human genetic disease and therapy, including the application of iPS cells genome-wide association studies mouse and other models of human diseases functional genomics computational genomics In addition, the journal also publishes research on other model systems for the analysis of genes, especially when there is an obvious relevance to human genetics.
×
引用
GB/T 7714-2015
复制
MLA
复制
APA
复制
导出至
BibTeX EndNote RefMan NoteFirst NoteExpress
×
提示
您的信息不完整,为了账户安全,请先补充。
现在去补充
×
提示
您因"违规操作"
具体请查看互助需知
我知道了
×
提示
确定
请完成安全验证×
copy
已复制链接
快去分享给好友吧!
我知道了
右上角分享
点击右上角分享
0
联系我们:info@booksci.cn Book学术提供免费学术资源搜索服务,方便国内外学者检索中英文文献。致力于提供最便捷和优质的服务体验。 Copyright © 2023 布克学术 All rights reserved.
京ICP备2023020795号-1
ghs 京公网安备 11010802042870号
Book学术文献互助
Book学术文献互助群
群 号:604180095
Book学术官方微信