酪氨酸激酶抑制剂对斑马鱼血管生成的抑制作用及其与PI3K/AKT通路激活的相互关系。

IF 2.7 3区 医学 Q2 PHARMACOLOGY & PHARMACY
Lili Yang, Xiaotian Liu
{"title":"酪氨酸激酶抑制剂对斑马鱼血管生成的抑制作用及其与PI3K/AKT通路激活的相互关系。","authors":"Lili Yang, Xiaotian Liu","doi":"10.1186/s40360-025-00987-z","DOIUrl":null,"url":null,"abstract":"","PeriodicalId":9023,"journal":{"name":"BMC Pharmacology & Toxicology","volume":"26 1","pages":"148"},"PeriodicalIF":2.7000,"publicationDate":"2025-08-11","publicationTypes":"Journal Article","fieldsOfStudy":null,"isOpenAccess":false,"openAccessPdf":"https://www.ncbi.nlm.nih.gov/pmc/articles/PMC12341200/pdf/","citationCount":"0","resultStr":"{\"title\":\"The inhibitory effect of tyrosine kinase inhibitors on angiogenesis in zebrafish and interrelationship with the activation of the PI3K/AKT pathway.\",\"authors\":\"Lili Yang, Xiaotian Liu\",\"doi\":\"10.1186/s40360-025-00987-z\",\"DOIUrl\":null,\"url\":null,\"abstract\":\"\",\"PeriodicalId\":9023,\"journal\":{\"name\":\"BMC Pharmacology & Toxicology\",\"volume\":\"26 1\",\"pages\":\"148\"},\"PeriodicalIF\":2.7000,\"publicationDate\":\"2025-08-11\",\"publicationTypes\":\"Journal Article\",\"fieldsOfStudy\":null,\"isOpenAccess\":false,\"openAccessPdf\":\"https://www.ncbi.nlm.nih.gov/pmc/articles/PMC12341200/pdf/\",\"citationCount\":\"0\",\"resultStr\":null,\"platform\":\"Semanticscholar\",\"paperid\":null,\"PeriodicalName\":\"BMC Pharmacology & Toxicology\",\"FirstCategoryId\":\"3\",\"ListUrlMain\":\"https://doi.org/10.1186/s40360-025-00987-z\",\"RegionNum\":3,\"RegionCategory\":\"医学\",\"ArticlePicture\":[],\"TitleCN\":null,\"AbstractTextCN\":null,\"PMCID\":null,\"EPubDate\":\"\",\"PubModel\":\"\",\"JCR\":\"Q2\",\"JCRName\":\"PHARMACOLOGY & PHARMACY\",\"Score\":null,\"Total\":0}","platform":"Semanticscholar","paperid":null,"PeriodicalName":"BMC Pharmacology & Toxicology","FirstCategoryId":"3","ListUrlMain":"https://doi.org/10.1186/s40360-025-00987-z","RegionNum":3,"RegionCategory":"医学","ArticlePicture":[],"TitleCN":null,"AbstractTextCN":null,"PMCID":null,"EPubDate":"","PubModel":"","JCR":"Q2","JCRName":"PHARMACOLOGY & PHARMACY","Score":null,"Total":0}
引用次数: 0

摘要

本文章由计算机程序翻译,如有差异,请以英文原文为准。

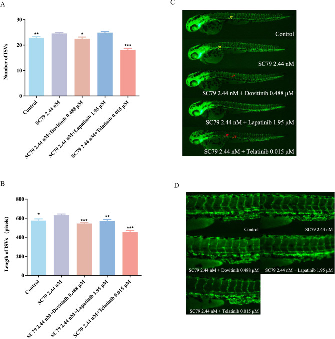
The inhibitory effect of tyrosine kinase inhibitors on angiogenesis in zebrafish and interrelationship with the activation of the PI3K/AKT pathway.

The inhibitory effect of tyrosine kinase inhibitors on angiogenesis in zebrafish and interrelationship with the activation of the PI3K/AKT pathway.

The inhibitory effect of tyrosine kinase inhibitors on angiogenesis in zebrafish and interrelationship with the activation of the PI3K/AKT pathway.

The inhibitory effect of tyrosine kinase inhibitors on angiogenesis in zebrafish and interrelationship with the activation of the PI3K/AKT pathway.
求助全文
通过发布文献求助,成功后即可免费获取论文全文。 去求助
来源期刊
BMC Pharmacology & Toxicology
BMC Pharmacology & Toxicology PHARMACOLOGY & PHARMACYTOXICOLOGY&nb-TOXICOLOGY
CiteScore
4.80
自引率
0.00%
发文量
87
审稿时长
12 weeks
期刊介绍: BMC Pharmacology and Toxicology is an open access, peer-reviewed journal that considers articles on all aspects of chemically defined therapeutic and toxic agents. The journal welcomes submissions from all fields of experimental and clinical pharmacology including clinical trials and toxicology.
×
引用
GB/T 7714-2015
复制
MLA
复制
APA
复制
导出至
BibTeX EndNote RefMan NoteFirst NoteExpress
×
提示
您的信息不完整,为了账户安全,请先补充。
现在去补充
×
提示
您因"违规操作"
具体请查看互助需知
我知道了
×
提示
确定
请完成安全验证×
copy
已复制链接
快去分享给好友吧!
我知道了
右上角分享
点击右上角分享
0
联系我们:info@booksci.cn Book学术提供免费学术资源搜索服务,方便国内外学者检索中英文文献。致力于提供最便捷和优质的服务体验。 Copyright © 2023 布克学术 All rights reserved.
京ICP备2023020795号-1
ghs 京公网安备 11010802042870号
Book学术文献互助
Book学术文献互助群
群 号:604180095
Book学术官方微信