胚胎运动神经元编程因子重新激活未成熟基因表达并抑制出生后运动神经元的ALS病理

IF 20 1区 医学 Q1 NEUROSCIENCES
Emily R. Lowry, Tulsi Patel, Jonathon A. Costa, Elizabeth Chang, Shahroz Tariq, Hranush Melikyan, Ian Davis, Siaresh Aziz, Georgia Ntermentzaki, Francesco Lotti, Hynek Wichterle
{"title":"胚胎运动神经元编程因子重新激活未成熟基因表达并抑制出生后运动神经元的ALS病理","authors":"Emily R. Lowry, Tulsi Patel, Jonathon A. Costa, Elizabeth Chang, Shahroz Tariq, Hranush Melikyan, Ian Davis, Siaresh Aziz, Georgia Ntermentzaki, Francesco Lotti, Hynek Wichterle","doi":"10.1038/s41593-025-02033-x","DOIUrl":null,"url":null,"abstract":"Aging is a major risk factor in amyotrophic lateral sclerosis (ALS) and other adult-onset neurodegenerative disorders. Whereas young neurons are capable of buffering disease-causing stresses, mature neurons lose this ability and degenerate over time. We hypothesized that the resilience of young motor neurons could be restored by reexpression of the embryonic motor neuron selector transcription factors ISL1 and LHX3. We found that viral reexpression of ISL1 and LHX3 selectively in postnatal motor neurons reactivates aspects of their youthful gene expression program and alleviates key disease-relevant phenotypes in the SOD1G93A mouse model of ALS. Our results suggest that redeployment of lineage-specific neuronal selector transcription factors can be an effective strategy to attenuate age-dependent phenotypes in neurodegenerative disease. Lowry et al. use embryonic motor neuron selector transcription factors to partially rejuvenate the gene expression profile of mature neurons, making them more resistant to an ALS model without compromising their normal function.","PeriodicalId":19076,"journal":{"name":"Nature neuroscience","volume":"28 10","pages":"2044-2053"},"PeriodicalIF":20.0000,"publicationDate":"2025-08-12","publicationTypes":"Journal Article","fieldsOfStudy":null,"isOpenAccess":false,"openAccessPdf":"","citationCount":"0","resultStr":"{\"title\":\"Embryonic motor neuron programming factors reactivate immature gene expression and suppress ALS pathologies in postnatal motor neurons\",\"authors\":\"Emily R. Lowry, Tulsi Patel, Jonathon A. Costa, Elizabeth Chang, Shahroz Tariq, Hranush Melikyan, Ian Davis, Siaresh Aziz, Georgia Ntermentzaki, Francesco Lotti, Hynek Wichterle\",\"doi\":\"10.1038/s41593-025-02033-x\",\"DOIUrl\":null,\"url\":null,\"abstract\":\"Aging is a major risk factor in amyotrophic lateral sclerosis (ALS) and other adult-onset neurodegenerative disorders. Whereas young neurons are capable of buffering disease-causing stresses, mature neurons lose this ability and degenerate over time. We hypothesized that the resilience of young motor neurons could be restored by reexpression of the embryonic motor neuron selector transcription factors ISL1 and LHX3. We found that viral reexpression of ISL1 and LHX3 selectively in postnatal motor neurons reactivates aspects of their youthful gene expression program and alleviates key disease-relevant phenotypes in the SOD1G93A mouse model of ALS. Our results suggest that redeployment of lineage-specific neuronal selector transcription factors can be an effective strategy to attenuate age-dependent phenotypes in neurodegenerative disease. Lowry et al. use embryonic motor neuron selector transcription factors to partially rejuvenate the gene expression profile of mature neurons, making them more resistant to an ALS model without compromising their normal function.\",\"PeriodicalId\":19076,\"journal\":{\"name\":\"Nature neuroscience\",\"volume\":\"28 10\",\"pages\":\"2044-2053\"},\"PeriodicalIF\":20.0000,\"publicationDate\":\"2025-08-12\",\"publicationTypes\":\"Journal Article\",\"fieldsOfStudy\":null,\"isOpenAccess\":false,\"openAccessPdf\":\"\",\"citationCount\":\"0\",\"resultStr\":null,\"platform\":\"Semanticscholar\",\"paperid\":null,\"PeriodicalName\":\"Nature neuroscience\",\"FirstCategoryId\":\"3\",\"ListUrlMain\":\"https://www.nature.com/articles/s41593-025-02033-x\",\"RegionNum\":1,\"RegionCategory\":\"医学\",\"ArticlePicture\":[],\"TitleCN\":null,\"AbstractTextCN\":null,\"PMCID\":null,\"EPubDate\":\"\",\"PubModel\":\"\",\"JCR\":\"Q1\",\"JCRName\":\"NEUROSCIENCES\",\"Score\":null,\"Total\":0}","platform":"Semanticscholar","paperid":null,"PeriodicalName":"Nature neuroscience","FirstCategoryId":"3","ListUrlMain":"https://www.nature.com/articles/s41593-025-02033-x","RegionNum":1,"RegionCategory":"医学","ArticlePicture":[],"TitleCN":null,"AbstractTextCN":null,"PMCID":null,"EPubDate":"","PubModel":"","JCR":"Q1","JCRName":"NEUROSCIENCES","Score":null,"Total":0}
引用次数: 0

摘要

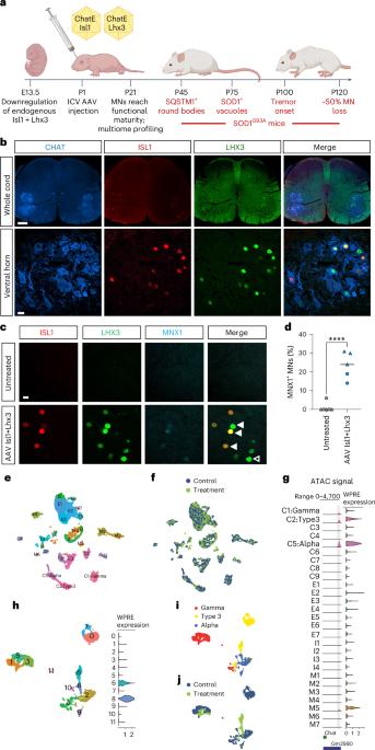
衰老是肌萎缩性侧索硬化症(ALS)和其他成人发病的神经退行性疾病的主要危险因素。虽然年轻的神经元有能力缓冲引起疾病的压力,但成熟的神经元会随着时间的推移失去这种能力并退化。我们假设通过重新表达胚胎运动神经元选择转录因子ISL1和LHX3可以恢复年轻运动神经元的弹性。我们发现,在SOD1G93A ALS小鼠模型中,ISL1和LHX3在出生后运动神经元中选择性的病毒重表达重新激活了它们年轻时基因表达程序的各个方面,并缓解了关键的疾病相关表型。我们的研究结果表明,谱系特异性神经元选择转录因子的重新部署可能是一种有效的策略,以减轻神经退行性疾病的年龄依赖性表型。
本文章由计算机程序翻译,如有差异,请以英文原文为准。

Embryonic motor neuron programming factors reactivate immature gene expression and suppress ALS pathologies in postnatal motor neurons

Embryonic motor neuron programming factors reactivate immature gene expression and suppress ALS pathologies in postnatal motor neurons

Embryonic motor neuron programming factors reactivate immature gene expression and suppress ALS pathologies in postnatal motor neurons
Aging is a major risk factor in amyotrophic lateral sclerosis (ALS) and other adult-onset neurodegenerative disorders. Whereas young neurons are capable of buffering disease-causing stresses, mature neurons lose this ability and degenerate over time. We hypothesized that the resilience of young motor neurons could be restored by reexpression of the embryonic motor neuron selector transcription factors ISL1 and LHX3. We found that viral reexpression of ISL1 and LHX3 selectively in postnatal motor neurons reactivates aspects of their youthful gene expression program and alleviates key disease-relevant phenotypes in the SOD1G93A mouse model of ALS. Our results suggest that redeployment of lineage-specific neuronal selector transcription factors can be an effective strategy to attenuate age-dependent phenotypes in neurodegenerative disease. Lowry et al. use embryonic motor neuron selector transcription factors to partially rejuvenate the gene expression profile of mature neurons, making them more resistant to an ALS model without compromising their normal function.
求助全文
通过发布文献求助,成功后即可免费获取论文全文。 去求助
来源期刊
Nature neuroscience
Nature neuroscience 医学-神经科学
CiteScore
38.60
自引率
1.20%
发文量
212
审稿时长
1 months
期刊介绍: Nature Neuroscience, a multidisciplinary journal, publishes papers of the utmost quality and significance across all realms of neuroscience. The editors welcome contributions spanning molecular, cellular, systems, and cognitive neuroscience, along with psychophysics, computational modeling, and nervous system disorders. While no area is off-limits, studies offering fundamental insights into nervous system function receive priority. The journal offers high visibility to both readers and authors, fostering interdisciplinary communication and accessibility to a broad audience. It maintains high standards of copy editing and production, rigorous peer review, rapid publication, and operates independently from academic societies and other vested interests. In addition to primary research, Nature Neuroscience features news and views, reviews, editorials, commentaries, perspectives, book reviews, and correspondence, aiming to serve as the voice of the global neuroscience community.
×
引用
GB/T 7714-2015
复制
MLA
复制
APA
复制
导出至
BibTeX EndNote RefMan NoteFirst NoteExpress
×
提示
您的信息不完整,为了账户安全,请先补充。
现在去补充
×
提示
您因"违规操作"
具体请查看互助需知
我知道了
×
提示
确定
请完成安全验证×
copy
已复制链接
快去分享给好友吧!
我知道了
右上角分享
点击右上角分享
0
联系我们:info@booksci.cn Book学术提供免费学术资源搜索服务,方便国内外学者检索中英文文献。致力于提供最便捷和优质的服务体验。 Copyright © 2023 布克学术 All rights reserved.
京ICP备2023020795号-1
ghs 京公网安备 11010802042870号
Book学术文献互助
Book学术文献互助群
群 号:604180095
Book学术官方微信