完整的I和II族内含子促进了自剪接RNA的环状化

IF 15.7 1区 综合性期刊 Q1 MULTIDISCIPLINARY SCIENCES
Yong Shen, Bohan Li, Lei Dong, Wei Tang, Jiwu Ren, Feng Chen, Wenjuan Zheng, Ying Yu, Lu Gao, Wensheng Wei
{"title":"完整的I和II族内含子促进了自剪接RNA的环状化","authors":"Yong Shen, Bohan Li, Lei Dong, Wei Tang, Jiwu Ren, Feng Chen, Wenjuan Zheng, Ying Yu, Lu Gao, Wensheng Wei","doi":"10.1038/s41467-025-62607-y","DOIUrl":null,"url":null,"abstract":"<p>Circular RNA (circRNA) has gained significant attention in RNA therapeutics due to its enhanced stability and protein-coding potential. In this study, we present two in vitro RNA circularization techniques, namely Permuted Intron-Exon through Trans-splicing (PIET) and Complete self-splicing Intron for RNA Circularization (CIRC). PIET leverages the second step of group I intron splicing, offering an alternative circularization strategy. CIRC utilizes the natural, intact forms of group I and group II introns, eliminating the need for intron engineering. Compared to Permuted Intron-Exon (PIE), CIRC exhibits enhanced RNA circularization efficiency and speed under mild conditions. Using CIRC, we successfully circularize large RNA constructs encoding full-length dystrophin, a protein whose deficiency is linked to Duchenne muscular dystrophy (DMD), thus overcoming size limitations typically associated with circRNA platforms. Notably, CIRC enables the production of scarless circRNA and circRNA with minimal immunogenicity. Additionally, CIRC supports streamlined circRNA purification using ribonuclease R (RNase R) or oligo(dT)-based methods. These advancements significantly expand the potential of the circRNA platform for both research and therapeutic applications.</p>","PeriodicalId":19066,"journal":{"name":"Nature Communications","volume":"52 1","pages":""},"PeriodicalIF":15.7000,"publicationDate":"2025-08-10","publicationTypes":"Journal Article","fieldsOfStudy":null,"isOpenAccess":false,"openAccessPdf":"","citationCount":"0","resultStr":"{\"title\":\"Self-splicing RNA circularization facilitated by intact group I and II introns\",\"authors\":\"Yong Shen, Bohan Li, Lei Dong, Wei Tang, Jiwu Ren, Feng Chen, Wenjuan Zheng, Ying Yu, Lu Gao, Wensheng Wei\",\"doi\":\"10.1038/s41467-025-62607-y\",\"DOIUrl\":null,\"url\":null,\"abstract\":\"<p>Circular RNA (circRNA) has gained significant attention in RNA therapeutics due to its enhanced stability and protein-coding potential. In this study, we present two in vitro RNA circularization techniques, namely Permuted Intron-Exon through Trans-splicing (PIET) and Complete self-splicing Intron for RNA Circularization (CIRC). PIET leverages the second step of group I intron splicing, offering an alternative circularization strategy. CIRC utilizes the natural, intact forms of group I and group II introns, eliminating the need for intron engineering. Compared to Permuted Intron-Exon (PIE), CIRC exhibits enhanced RNA circularization efficiency and speed under mild conditions. Using CIRC, we successfully circularize large RNA constructs encoding full-length dystrophin, a protein whose deficiency is linked to Duchenne muscular dystrophy (DMD), thus overcoming size limitations typically associated with circRNA platforms. Notably, CIRC enables the production of scarless circRNA and circRNA with minimal immunogenicity. Additionally, CIRC supports streamlined circRNA purification using ribonuclease R (RNase R) or oligo(dT)-based methods. These advancements significantly expand the potential of the circRNA platform for both research and therapeutic applications.</p>\",\"PeriodicalId\":19066,\"journal\":{\"name\":\"Nature Communications\",\"volume\":\"52 1\",\"pages\":\"\"},\"PeriodicalIF\":15.7000,\"publicationDate\":\"2025-08-10\",\"publicationTypes\":\"Journal Article\",\"fieldsOfStudy\":null,\"isOpenAccess\":false,\"openAccessPdf\":\"\",\"citationCount\":\"0\",\"resultStr\":null,\"platform\":\"Semanticscholar\",\"paperid\":null,\"PeriodicalName\":\"Nature Communications\",\"FirstCategoryId\":\"103\",\"ListUrlMain\":\"https://doi.org/10.1038/s41467-025-62607-y\",\"RegionNum\":1,\"RegionCategory\":\"综合性期刊\",\"ArticlePicture\":[],\"TitleCN\":null,\"AbstractTextCN\":null,\"PMCID\":null,\"EPubDate\":\"\",\"PubModel\":\"\",\"JCR\":\"Q1\",\"JCRName\":\"MULTIDISCIPLINARY SCIENCES\",\"Score\":null,\"Total\":0}","platform":"Semanticscholar","paperid":null,"PeriodicalName":"Nature Communications","FirstCategoryId":"103","ListUrlMain":"https://doi.org/10.1038/s41467-025-62607-y","RegionNum":1,"RegionCategory":"综合性期刊","ArticlePicture":[],"TitleCN":null,"AbstractTextCN":null,"PMCID":null,"EPubDate":"","PubModel":"","JCR":"Q1","JCRName":"MULTIDISCIPLINARY SCIENCES","Score":null,"Total":0}
引用次数: 0

摘要

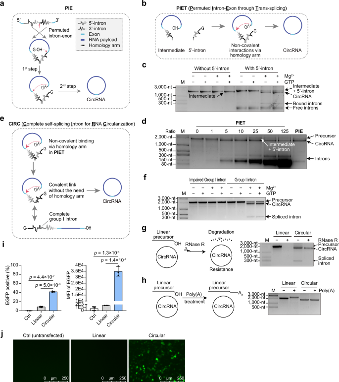
环状RNA (circRNA)由于其增强的稳定性和蛋白质编码潜力而在RNA治疗中获得了显著的关注。在这项研究中,我们提出了两种体外RNA环状化技术,即通过反式剪接排列内含子-外显子(PIET)和RNA环状化完全自剪接内含子(CIRC)。PIET利用I族内含子剪接的第二步,提供了另一种环状化策略。CIRC利用I族和II族内含子的自然、完整的形式,消除了内含子工程的需要。与置换内含子-外显子(PIE)相比,CIRC在温和条件下表现出更高的RNA循环效率和速度。利用CIRC,我们成功地循环了编码全长肌营养不良蛋白(一种与杜氏肌营养不良症(DMD)相关的蛋白质)的大RNA构建体,从而克服了circRNA平台通常存在的尺寸限制。值得注意的是,CIRC能够产生无疤痕circRNA和具有最小免疫原性的circRNA。此外,CIRC支持使用核糖核酸酶R (RNase R)或基于寡核苷酸(dT)的方法进行流线型circRNA纯化。这些进步极大地扩展了circRNA平台在研究和治疗应用方面的潜力。
本文章由计算机程序翻译,如有差异,请以英文原文为准。

Self-splicing RNA circularization facilitated by intact group I and II introns

Self-splicing RNA circularization facilitated by intact group I and II introns

Circular RNA (circRNA) has gained significant attention in RNA therapeutics due to its enhanced stability and protein-coding potential. In this study, we present two in vitro RNA circularization techniques, namely Permuted Intron-Exon through Trans-splicing (PIET) and Complete self-splicing Intron for RNA Circularization (CIRC). PIET leverages the second step of group I intron splicing, offering an alternative circularization strategy. CIRC utilizes the natural, intact forms of group I and group II introns, eliminating the need for intron engineering. Compared to Permuted Intron-Exon (PIE), CIRC exhibits enhanced RNA circularization efficiency and speed under mild conditions. Using CIRC, we successfully circularize large RNA constructs encoding full-length dystrophin, a protein whose deficiency is linked to Duchenne muscular dystrophy (DMD), thus overcoming size limitations typically associated with circRNA platforms. Notably, CIRC enables the production of scarless circRNA and circRNA with minimal immunogenicity. Additionally, CIRC supports streamlined circRNA purification using ribonuclease R (RNase R) or oligo(dT)-based methods. These advancements significantly expand the potential of the circRNA platform for both research and therapeutic applications.

求助全文
通过发布文献求助,成功后即可免费获取论文全文。 去求助
来源期刊
Nature Communications
Nature Communications Biological Science Disciplines-
CiteScore
24.90
自引率
2.40%
发文量
6928
审稿时长
3.7 months
期刊介绍: Nature Communications, an open-access journal, publishes high-quality research spanning all areas of the natural sciences. Papers featured in the journal showcase significant advances relevant to specialists in each respective field. With a 2-year impact factor of 16.6 (2022) and a median time of 8 days from submission to the first editorial decision, Nature Communications is committed to rapid dissemination of research findings. As a multidisciplinary journal, it welcomes contributions from biological, health, physical, chemical, Earth, social, mathematical, applied, and engineering sciences, aiming to highlight important breakthroughs within each domain.
×
引用
GB/T 7714-2015
复制
MLA
复制
APA
复制
导出至
BibTeX EndNote RefMan NoteFirst NoteExpress
×
提示
您的信息不完整,为了账户安全,请先补充。
现在去补充
×
提示
您因"违规操作"
具体请查看互助需知
我知道了
×
提示
确定
请完成安全验证×
copy
已复制链接
快去分享给好友吧!
我知道了
右上角分享
点击右上角分享
0
联系我们:info@booksci.cn Book学术提供免费学术资源搜索服务,方便国内外学者检索中英文文献。致力于提供最便捷和优质的服务体验。 Copyright © 2023 布克学术 All rights reserved.
京ICP备2023020795号-1
ghs 京公网安备 11010802042870号
Book学术文献互助
Book学术文献互助群
群 号:604180095
Book学术官方微信