x连锁视网膜裂儿童的免疫景观。

IF 2.7 4区 医学 Q3 IMMUNOLOGY
Ying Hsu, Giulia Del Valle, Sarah Stanley, Brianna Lobeck, Sergei I Syrbu, Christine Sinkey, Christopher R Fortenbach, Alina Dumitrescu, Arlene V Drack
{"title":"x连锁视网膜裂儿童的免疫景观。","authors":"Ying Hsu, Giulia Del Valle, Sarah Stanley, Brianna Lobeck, Sergei I Syrbu, Christine Sinkey, Christopher R Fortenbach, Alina Dumitrescu, Arlene V Drack","doi":"10.1186/s12865-025-00741-4","DOIUrl":null,"url":null,"abstract":"<p><strong>Background: </strong>X-linked retinoschisis is a retinovitreal disorder primarily affecting males, starting in childhood. Over time, patients experience deterioration of vision due to the lack of retinoschisin-1 function. In clinical trials performing intravitreal gene delivery in those affected by this disorder, ocular inflammation was observed, which may have masked efficacy. A subsequent study focusing on analyzing the populations of peripheral blood mononuclear cells and cytokines in adults with this disease reported aberrant dendritic cell numbers and cytokine levels in peripheral blood, indicating that adults with this disease may have an altered baseline immunity. Whether the aberrant peripheral immunity in affected adults was a consequence of advanced eye pathology remained unclear. This study focuses on analyzing the populations of blood lymphocyte subsets in children aged 0 to 7 years with X-linked retinoschisis and age-matched controls using flow cytometry.</p><p><strong>Results: </strong>The fractions of lymphocyte subsets that were CD16a+/CD56+, namely natural killer cells, were significantly lower in blood samples from children with X-linked retinoschisis. In children with X-linked retinoschisis, the fractions of CD3+/CD4 + T cells were higher, and the fractions of CD3 + CD8 + T cells were lower, despite having the same amounts of total CD3 + T cells within their lymphocyte populations. This resulted in a significantly greater CD4/CD8 ratio in children with X-linked retinoschisis compared to age-matched controls.</p><p><strong>Conclusions: </strong>Alterations were found in blood lymphocyte compositions of children with X-linked retinoschisis within both innate and adaptive immune axes. Some alterations including an elevation of CD4/CD8 ratio in X-linked retinoschisis mirror those previously found in adult patients with this disease. The fact that these abnormalities were present early in this disease indicates that retinoschisin-1 may play a role in regulating immunity in addition to retinal structure. The findings may have implications for future treatments such as ocular gene delivery.</p>","PeriodicalId":9040,"journal":{"name":"BMC Immunology","volume":"26 1","pages":"59"},"PeriodicalIF":2.7000,"publicationDate":"2025-08-08","publicationTypes":"Journal Article","fieldsOfStudy":null,"isOpenAccess":false,"openAccessPdf":"https://www.ncbi.nlm.nih.gov/pmc/articles/PMC12333184/pdf/","citationCount":"0","resultStr":"{\"title\":\"Immune landscape in children with X-linked retinoschisis.\",\"authors\":\"Ying Hsu, Giulia Del Valle, Sarah Stanley, Brianna Lobeck, Sergei I Syrbu, Christine Sinkey, Christopher R Fortenbach, Alina Dumitrescu, Arlene V Drack\",\"doi\":\"10.1186/s12865-025-00741-4\",\"DOIUrl\":null,\"url\":null,\"abstract\":\"<p><strong>Background: </strong>X-linked retinoschisis is a retinovitreal disorder primarily affecting males, starting in childhood. Over time, patients experience deterioration of vision due to the lack of retinoschisin-1 function. In clinical trials performing intravitreal gene delivery in those affected by this disorder, ocular inflammation was observed, which may have masked efficacy. A subsequent study focusing on analyzing the populations of peripheral blood mononuclear cells and cytokines in adults with this disease reported aberrant dendritic cell numbers and cytokine levels in peripheral blood, indicating that adults with this disease may have an altered baseline immunity. Whether the aberrant peripheral immunity in affected adults was a consequence of advanced eye pathology remained unclear. This study focuses on analyzing the populations of blood lymphocyte subsets in children aged 0 to 7 years with X-linked retinoschisis and age-matched controls using flow cytometry.</p><p><strong>Results: </strong>The fractions of lymphocyte subsets that were CD16a+/CD56+, namely natural killer cells, were significantly lower in blood samples from children with X-linked retinoschisis. In children with X-linked retinoschisis, the fractions of CD3+/CD4 + T cells were higher, and the fractions of CD3 + CD8 + T cells were lower, despite having the same amounts of total CD3 + T cells within their lymphocyte populations. This resulted in a significantly greater CD4/CD8 ratio in children with X-linked retinoschisis compared to age-matched controls.</p><p><strong>Conclusions: </strong>Alterations were found in blood lymphocyte compositions of children with X-linked retinoschisis within both innate and adaptive immune axes. Some alterations including an elevation of CD4/CD8 ratio in X-linked retinoschisis mirror those previously found in adult patients with this disease. The fact that these abnormalities were present early in this disease indicates that retinoschisin-1 may play a role in regulating immunity in addition to retinal structure. The findings may have implications for future treatments such as ocular gene delivery.</p>\",\"PeriodicalId\":9040,\"journal\":{\"name\":\"BMC Immunology\",\"volume\":\"26 1\",\"pages\":\"59\"},\"PeriodicalIF\":2.7000,\"publicationDate\":\"2025-08-08\",\"publicationTypes\":\"Journal Article\",\"fieldsOfStudy\":null,\"isOpenAccess\":false,\"openAccessPdf\":\"https://www.ncbi.nlm.nih.gov/pmc/articles/PMC12333184/pdf/\",\"citationCount\":\"0\",\"resultStr\":null,\"platform\":\"Semanticscholar\",\"paperid\":null,\"PeriodicalName\":\"BMC Immunology\",\"FirstCategoryId\":\"3\",\"ListUrlMain\":\"https://doi.org/10.1186/s12865-025-00741-4\",\"RegionNum\":4,\"RegionCategory\":\"医学\",\"ArticlePicture\":[],\"TitleCN\":null,\"AbstractTextCN\":null,\"PMCID\":null,\"EPubDate\":\"\",\"PubModel\":\"\",\"JCR\":\"Q3\",\"JCRName\":\"IMMUNOLOGY\",\"Score\":null,\"Total\":0}","platform":"Semanticscholar","paperid":null,"PeriodicalName":"BMC Immunology","FirstCategoryId":"3","ListUrlMain":"https://doi.org/10.1186/s12865-025-00741-4","RegionNum":4,"RegionCategory":"医学","ArticlePicture":[],"TitleCN":null,"AbstractTextCN":null,"PMCID":null,"EPubDate":"","PubModel":"","JCR":"Q3","JCRName":"IMMUNOLOGY","Score":null,"Total":0}
引用次数: 0

摘要

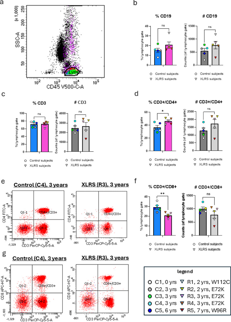
背景:x连锁视网膜裂是一种主要影响男性的视网膜玻璃体疾病,始于儿童期。随着时间的推移,由于视网膜裂素-1功能的缺乏,患者的视力会恶化。在对这种疾病患者进行玻璃体内基因传递的临床试验中,观察到眼部炎症,这可能掩盖了疗效。随后的一项研究重点分析了患有这种疾病的成人外周血单个核细胞和细胞因子的群体,报告了外周血中异常的树突状细胞数量和细胞因子水平,表明患有这种疾病的成人可能具有改变的基线免疫。受影响成人的异常外周免疫是否是眼部病理进展的结果尚不清楚。本研究的重点是使用流式细胞术分析0 - 7岁x连锁视网膜裂患儿和年龄匹配对照组的血液淋巴细胞亚群。结果:x连锁视网膜裂患儿血液样本中CD16a+/CD56+淋巴细胞亚群(即自然杀伤细胞)的比例明显降低。在患有x连锁视网膜裂的儿童中,CD3+/CD4 + T细胞的比例更高,而CD3+ CD8 + T细胞的比例更低,尽管他们的淋巴细胞群中CD3+ T细胞的总量相同。这导致x连锁视网膜裂儿童的CD4/CD8比值明显高于年龄匹配的对照组。结论:在先天免疫轴和适应性免疫轴内,发现x连锁视网膜裂儿童的血液淋巴细胞组成发生改变。x连锁视网膜裂患者的一些改变,包括CD4/CD8比值的升高,与以前在成人此病患者中发现的情况类似。这些异常在该疾病早期出现的事实表明,除了视网膜结构外,视网膜裂素-1可能还在调节免疫方面发挥作用。这些发现可能对未来的治疗有启示,比如眼部基因传递。
本文章由计算机程序翻译,如有差异,请以英文原文为准。

Immune landscape in children with X-linked retinoschisis.

Immune landscape in children with X-linked retinoschisis.

Immune landscape in children with X-linked retinoschisis.

Immune landscape in children with X-linked retinoschisis.

Background: X-linked retinoschisis is a retinovitreal disorder primarily affecting males, starting in childhood. Over time, patients experience deterioration of vision due to the lack of retinoschisin-1 function. In clinical trials performing intravitreal gene delivery in those affected by this disorder, ocular inflammation was observed, which may have masked efficacy. A subsequent study focusing on analyzing the populations of peripheral blood mononuclear cells and cytokines in adults with this disease reported aberrant dendritic cell numbers and cytokine levels in peripheral blood, indicating that adults with this disease may have an altered baseline immunity. Whether the aberrant peripheral immunity in affected adults was a consequence of advanced eye pathology remained unclear. This study focuses on analyzing the populations of blood lymphocyte subsets in children aged 0 to 7 years with X-linked retinoschisis and age-matched controls using flow cytometry.

Results: The fractions of lymphocyte subsets that were CD16a+/CD56+, namely natural killer cells, were significantly lower in blood samples from children with X-linked retinoschisis. In children with X-linked retinoschisis, the fractions of CD3+/CD4 + T cells were higher, and the fractions of CD3 + CD8 + T cells were lower, despite having the same amounts of total CD3 + T cells within their lymphocyte populations. This resulted in a significantly greater CD4/CD8 ratio in children with X-linked retinoschisis compared to age-matched controls.

Conclusions: Alterations were found in blood lymphocyte compositions of children with X-linked retinoschisis within both innate and adaptive immune axes. Some alterations including an elevation of CD4/CD8 ratio in X-linked retinoschisis mirror those previously found in adult patients with this disease. The fact that these abnormalities were present early in this disease indicates that retinoschisin-1 may play a role in regulating immunity in addition to retinal structure. The findings may have implications for future treatments such as ocular gene delivery.

求助全文
通过发布文献求助,成功后即可免费获取论文全文。 去求助
来源期刊
BMC Immunology
BMC Immunology 医学-免疫学
CiteScore
5.50
自引率
0.00%
发文量
54
审稿时长
1 months
期刊介绍: BMC Immunology is an open access journal publishing original peer-reviewed research articles in molecular, cellular, tissue-level, organismal, functional, and developmental aspects of the immune system as well as clinical studies and animal models of human diseases.
×
引用
GB/T 7714-2015
复制
MLA
复制
APA
复制
导出至
BibTeX EndNote RefMan NoteFirst NoteExpress
×
提示
您的信息不完整,为了账户安全,请先补充。
现在去补充
×
提示
您因"违规操作"
具体请查看互助需知
我知道了
×
提示
确定
请完成安全验证×
copy
已复制链接
快去分享给好友吧!
我知道了
右上角分享
点击右上角分享
0
联系我们:info@booksci.cn Book学术提供免费学术资源搜索服务,方便国内外学者检索中英文文献。致力于提供最便捷和优质的服务体验。 Copyright © 2023 布克学术 All rights reserved.
京ICP备2023020795号-1
ghs 京公网安备 11010802042870号
Book学术文献互助
Book学术文献互助群
群 号:604180095
Book学术官方微信