基于准环形正交模糊Frank聚合算子的多属性群决策最优车辆选择。

IF 3.9 2区 综合性期刊 Q1 MULTIDISCIPLINARY SCIENCES
Salma Khan, Hamza Ali Abujabal, Muhammad Rahim, A Almutairi, Alhanouf Alburaikan, Hamiden Abd El-Wahed Khalifa
{"title":"基于准环形正交模糊Frank聚合算子的多属性群决策最优车辆选择。","authors":"Salma Khan, Hamza Ali Abujabal, Muhammad Rahim, A Almutairi, Alhanouf Alburaikan, Hamiden Abd El-Wahed Khalifa","doi":"10.1038/s41598-025-12354-3","DOIUrl":null,"url":null,"abstract":"<p><p>This study proposes novel operational laws that extend the Frank t-norm and t-conorm to develop a new class of aggregation operators (AOs), namely the [Formula: see text] quasirung orthopair fuzzy Frank weighted average, weighted geometric, ordered weighted average, and ordered weighted geometric operators. These operators are specifically designed to manage uncertain and imprecise information within multi-attribute group decision-making (MGADM) environments. The proposed operators exhibit desirable mathematical properties such as flexibility, robustness, and compatibility, making them highly suitable for complex fuzzy decision contexts. Flexibility is notably enhanced through the independent tuning of the parameters [Formula: see text], [Formula: see text], and τ, allowing for more refined control over membership (MD), non-membership (NMD), and interaction behaviors. An entropy-based approach is employed to objectively determine unknown attribute weights, minimizing subjective bias. A real-world case study on the selection of an optimal investment location demonstrates the practical applicability of the proposed method. The results show an improvement in decision-making accuracy by approximately 7.5% compared to traditional approaches. Sensitivity analysis confirms the stability and reliability of the proposed operators under varying conditions. Comparative results further highlight the method's superiority in terms of accuracy, interpretability, and adaptability to input variations. The paper concludes by outlining special cases and acknowledging certain limitations, offering directions for future research.</p>","PeriodicalId":21811,"journal":{"name":"Scientific Reports","volume":"15 1","pages":"28868"},"PeriodicalIF":3.9000,"publicationDate":"2025-08-07","publicationTypes":"Journal Article","fieldsOfStudy":null,"isOpenAccess":false,"openAccessPdf":"https://www.ncbi.nlm.nih.gov/pmc/articles/PMC12332037/pdf/","citationCount":"0","resultStr":"{\"title\":\"Multi attribute group decision-making based on quasirung orthopair fuzzy Frank aggregation operators for optimal vehicle selection.\",\"authors\":\"Salma Khan, Hamza Ali Abujabal, Muhammad Rahim, A Almutairi, Alhanouf Alburaikan, Hamiden Abd El-Wahed Khalifa\",\"doi\":\"10.1038/s41598-025-12354-3\",\"DOIUrl\":null,\"url\":null,\"abstract\":\"<p><p>This study proposes novel operational laws that extend the Frank t-norm and t-conorm to develop a new class of aggregation operators (AOs), namely the [Formula: see text] quasirung orthopair fuzzy Frank weighted average, weighted geometric, ordered weighted average, and ordered weighted geometric operators. These operators are specifically designed to manage uncertain and imprecise information within multi-attribute group decision-making (MGADM) environments. The proposed operators exhibit desirable mathematical properties such as flexibility, robustness, and compatibility, making them highly suitable for complex fuzzy decision contexts. Flexibility is notably enhanced through the independent tuning of the parameters [Formula: see text], [Formula: see text], and τ, allowing for more refined control over membership (MD), non-membership (NMD), and interaction behaviors. An entropy-based approach is employed to objectively determine unknown attribute weights, minimizing subjective bias. A real-world case study on the selection of an optimal investment location demonstrates the practical applicability of the proposed method. The results show an improvement in decision-making accuracy by approximately 7.5% compared to traditional approaches. Sensitivity analysis confirms the stability and reliability of the proposed operators under varying conditions. Comparative results further highlight the method's superiority in terms of accuracy, interpretability, and adaptability to input variations. The paper concludes by outlining special cases and acknowledging certain limitations, offering directions for future research.</p>\",\"PeriodicalId\":21811,\"journal\":{\"name\":\"Scientific Reports\",\"volume\":\"15 1\",\"pages\":\"28868\"},\"PeriodicalIF\":3.9000,\"publicationDate\":\"2025-08-07\",\"publicationTypes\":\"Journal Article\",\"fieldsOfStudy\":null,\"isOpenAccess\":false,\"openAccessPdf\":\"https://www.ncbi.nlm.nih.gov/pmc/articles/PMC12332037/pdf/\",\"citationCount\":\"0\",\"resultStr\":null,\"platform\":\"Semanticscholar\",\"paperid\":null,\"PeriodicalName\":\"Scientific Reports\",\"FirstCategoryId\":\"103\",\"ListUrlMain\":\"https://doi.org/10.1038/s41598-025-12354-3\",\"RegionNum\":2,\"RegionCategory\":\"综合性期刊\",\"ArticlePicture\":[],\"TitleCN\":null,\"AbstractTextCN\":null,\"PMCID\":null,\"EPubDate\":\"\",\"PubModel\":\"\",\"JCR\":\"Q1\",\"JCRName\":\"MULTIDISCIPLINARY SCIENCES\",\"Score\":null,\"Total\":0}","platform":"Semanticscholar","paperid":null,"PeriodicalName":"Scientific Reports","FirstCategoryId":"103","ListUrlMain":"https://doi.org/10.1038/s41598-025-12354-3","RegionNum":2,"RegionCategory":"综合性期刊","ArticlePicture":[],"TitleCN":null,"AbstractTextCN":null,"PMCID":null,"EPubDate":"","PubModel":"","JCR":"Q1","JCRName":"MULTIDISCIPLINARY SCIENCES","Score":null,"Total":0}
引用次数: 0

摘要

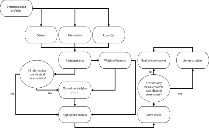
本文提出了新的运算律,扩展了Frank t-范数和t-适形,发展了一类新的聚合算子,即拟秩正交模糊Frank加权平均算子、加权几何算子、有序加权平均算子和有序加权几何算子。这些操作符专门设计用于管理多属性群决策(MGADM)环境中的不确定和不精确信息。所提出的算子表现出理想的数学特性,如灵活性、鲁棒性和兼容性,使它们非常适合复杂的模糊决策环境。通过对参数[公式:见文本]、[公式:见文本]和τ的独立调整,显著增强了灵活性,从而可以更精确地控制隶属(MD)、非隶属(NMD)和相互作用行为。采用基于熵的方法客观地确定未知属性的权重,最大限度地减少主观偏差。一个关于最优投资地点选择的实际案例研究证明了该方法的实用性。结果表明,与传统方法相比,该方法的决策精度提高了约7.5%。灵敏度分析证实了所提出的操作系统在不同条件下的稳定性和可靠性。对比结果进一步突出了该方法在准确性、可解释性和对输入变化的适应性方面的优势。文章最后总结了一些特殊的案例,并承认了一定的局限性,为未来的研究提供了方向。
本文章由计算机程序翻译,如有差异,请以英文原文为准。

Multi attribute group decision-making based on quasirung orthopair fuzzy Frank aggregation operators for optimal vehicle selection.

Multi attribute group decision-making based on quasirung orthopair fuzzy Frank aggregation operators for optimal vehicle selection.

Multi attribute group decision-making based on quasirung orthopair fuzzy Frank aggregation operators for optimal vehicle selection.

Multi attribute group decision-making based on quasirung orthopair fuzzy Frank aggregation operators for optimal vehicle selection.

This study proposes novel operational laws that extend the Frank t-norm and t-conorm to develop a new class of aggregation operators (AOs), namely the [Formula: see text] quasirung orthopair fuzzy Frank weighted average, weighted geometric, ordered weighted average, and ordered weighted geometric operators. These operators are specifically designed to manage uncertain and imprecise information within multi-attribute group decision-making (MGADM) environments. The proposed operators exhibit desirable mathematical properties such as flexibility, robustness, and compatibility, making them highly suitable for complex fuzzy decision contexts. Flexibility is notably enhanced through the independent tuning of the parameters [Formula: see text], [Formula: see text], and τ, allowing for more refined control over membership (MD), non-membership (NMD), and interaction behaviors. An entropy-based approach is employed to objectively determine unknown attribute weights, minimizing subjective bias. A real-world case study on the selection of an optimal investment location demonstrates the practical applicability of the proposed method. The results show an improvement in decision-making accuracy by approximately 7.5% compared to traditional approaches. Sensitivity analysis confirms the stability and reliability of the proposed operators under varying conditions. Comparative results further highlight the method's superiority in terms of accuracy, interpretability, and adaptability to input variations. The paper concludes by outlining special cases and acknowledging certain limitations, offering directions for future research.

求助全文
通过发布文献求助,成功后即可免费获取论文全文。 去求助
来源期刊
Scientific Reports
Scientific Reports Natural Science Disciplines-
CiteScore
7.50
自引率
4.30%
发文量
19567
审稿时长
3.9 months
期刊介绍: We publish original research from all areas of the natural sciences, psychology, medicine and engineering. You can learn more about what we publish by browsing our specific scientific subject areas below or explore Scientific Reports by browsing all articles and collections. Scientific Reports has a 2-year impact factor: 4.380 (2021), and is the 6th most-cited journal in the world, with more than 540,000 citations in 2020 (Clarivate Analytics, 2021). •Engineering Engineering covers all aspects of engineering, technology, and applied science. It plays a crucial role in the development of technologies to address some of the world''s biggest challenges, helping to save lives and improve the way we live. •Physical sciences Physical sciences are those academic disciplines that aim to uncover the underlying laws of nature — often written in the language of mathematics. It is a collective term for areas of study including astronomy, chemistry, materials science and physics. •Earth and environmental sciences Earth and environmental sciences cover all aspects of Earth and planetary science and broadly encompass solid Earth processes, surface and atmospheric dynamics, Earth system history, climate and climate change, marine and freshwater systems, and ecology. It also considers the interactions between humans and these systems. •Biological sciences Biological sciences encompass all the divisions of natural sciences examining various aspects of vital processes. The concept includes anatomy, physiology, cell biology, biochemistry and biophysics, and covers all organisms from microorganisms, animals to plants. •Health sciences The health sciences study health, disease and healthcare. This field of study aims to develop knowledge, interventions and technology for use in healthcare to improve the treatment of patients.
×
引用
GB/T 7714-2015
复制
MLA
复制
APA
复制
导出至
BibTeX EndNote RefMan NoteFirst NoteExpress
×
提示
您的信息不完整,为了账户安全,请先补充。
现在去补充
×
提示
您因"违规操作"
具体请查看互助需知
我知道了
×
提示
确定
请完成安全验证×
copy
已复制链接
快去分享给好友吧!
我知道了
右上角分享
点击右上角分享
0
联系我们:info@booksci.cn Book学术提供免费学术资源搜索服务,方便国内外学者检索中英文文献。致力于提供最便捷和优质的服务体验。 Copyright © 2023 布克学术 All rights reserved.
京ICP备2023020795号-1
ghs 京公网安备 11010802042870号
Book学术文献互助
Book学术文献互助群
群 号:604180095
Book学术官方微信