FOXM1转录激活NEIL3抑制肺腺癌细胞铁下垂。

IF 1.7 4区 医学 Q3 NUTRITION & DIETETICS
Journal of Clinical Biochemistry and Nutrition Pub Date : 2025-07-01 Epub Date: 2025-03-08 DOI:10.3164/jcbn.24-136
Hailang Hou, Xinpu Geng, Xingxing Shao, Jindao Wang, Wan Xia, Huijie Chen
{"title":"FOXM1转录激活NEIL3抑制肺腺癌细胞铁下垂。","authors":"Hailang Hou, Xinpu Geng, Xingxing Shao, Jindao Wang, Wan Xia, Huijie Chen","doi":"10.3164/jcbn.24-136","DOIUrl":null,"url":null,"abstract":"<p><p>Lung adenocarcinoma (LUAD) is responsible for a substantial portion of cancer-related deaths, carrying a bleak treatment outlook. The application of ferroptosis-focused treatments has shown great potential. This research is committed to uncovering the molecular mechanisms by which Nei Like DNA Glycosylase 3 (NEIL3) impacts ferroptosis in LUAD, in the quest for robust biomarkers. Using The Cancer Genome Atlas database, qRT-PCR, and Western blot (WB), we evaluated the expression of NEIL3 in LUAD tissues and cells, then performed gene set enrichment analysis to identify enriched gene sets. Predictive tools hTFtarget and MoLoTool assisted in identifying potential upstream transcription factors and their promoter binding sites for NEIL3, following which we conducted Pearson correlation analysis. The binding affinity of NEIL3 to Forkhead box protein M1 (FOXM1) was validated with dual-luciferase and chromatin immunoprecipitation assays. Cell viability was determined by measuring MDA and Fe<sup>2+</sup> content in cells with the aid of cell counting kit-8. Lipid reactive oxygen species (ROS) levels were detected by flow cytometry, and WB was employed to evaluate the expression of GPX4 and SLC7A11 proteins. An upregulation of NEIL3 is observed in LUAD tissues and cell lines, particularly within pathways linked to ferroptosis. When NEIL3 was knocked down, there was a decline in the viability of LUAD cells, coupled with elevated MDA, Fe<sup>2+</sup>, and lipid ROS levels. Protein expression of GPX4 and SLC7A11 was inhibited, but these phenotypes were rescued by the application of a ferroptosis inhibitor. FOXM1 could interact with the NEIL3 gene promoter, initiating its transcription. In the context of LUAD, the activation of NEIL3 by FOXM1 constitutes the FOXM1/NEIL3 axis that counteracts ferroptosis in LUAD cells.</p>","PeriodicalId":15429,"journal":{"name":"Journal of Clinical Biochemistry and Nutrition","volume":"77 1","pages":"10-17"},"PeriodicalIF":1.7000,"publicationDate":"2025-07-01","publicationTypes":"Journal Article","fieldsOfStudy":null,"isOpenAccess":false,"openAccessPdf":"https://www.ncbi.nlm.nih.gov/pmc/articles/PMC12326245/pdf/","citationCount":"0","resultStr":"{\"title\":\"FOXM1 transcriptionally activates NEIL3 to inhibit ferroptosis in lung adenocarcinoma cells.\",\"authors\":\"Hailang Hou, Xinpu Geng, Xingxing Shao, Jindao Wang, Wan Xia, Huijie Chen\",\"doi\":\"10.3164/jcbn.24-136\",\"DOIUrl\":null,\"url\":null,\"abstract\":\"<p><p>Lung adenocarcinoma (LUAD) is responsible for a substantial portion of cancer-related deaths, carrying a bleak treatment outlook. The application of ferroptosis-focused treatments has shown great potential. This research is committed to uncovering the molecular mechanisms by which Nei Like DNA Glycosylase 3 (NEIL3) impacts ferroptosis in LUAD, in the quest for robust biomarkers. Using The Cancer Genome Atlas database, qRT-PCR, and Western blot (WB), we evaluated the expression of NEIL3 in LUAD tissues and cells, then performed gene set enrichment analysis to identify enriched gene sets. Predictive tools hTFtarget and MoLoTool assisted in identifying potential upstream transcription factors and their promoter binding sites for NEIL3, following which we conducted Pearson correlation analysis. The binding affinity of NEIL3 to Forkhead box protein M1 (FOXM1) was validated with dual-luciferase and chromatin immunoprecipitation assays. Cell viability was determined by measuring MDA and Fe<sup>2+</sup> content in cells with the aid of cell counting kit-8. Lipid reactive oxygen species (ROS) levels were detected by flow cytometry, and WB was employed to evaluate the expression of GPX4 and SLC7A11 proteins. An upregulation of NEIL3 is observed in LUAD tissues and cell lines, particularly within pathways linked to ferroptosis. When NEIL3 was knocked down, there was a decline in the viability of LUAD cells, coupled with elevated MDA, Fe<sup>2+</sup>, and lipid ROS levels. Protein expression of GPX4 and SLC7A11 was inhibited, but these phenotypes were rescued by the application of a ferroptosis inhibitor. FOXM1 could interact with the NEIL3 gene promoter, initiating its transcription. In the context of LUAD, the activation of NEIL3 by FOXM1 constitutes the FOXM1/NEIL3 axis that counteracts ferroptosis in LUAD cells.</p>\",\"PeriodicalId\":15429,\"journal\":{\"name\":\"Journal of Clinical Biochemistry and Nutrition\",\"volume\":\"77 1\",\"pages\":\"10-17\"},\"PeriodicalIF\":1.7000,\"publicationDate\":\"2025-07-01\",\"publicationTypes\":\"Journal Article\",\"fieldsOfStudy\":null,\"isOpenAccess\":false,\"openAccessPdf\":\"https://www.ncbi.nlm.nih.gov/pmc/articles/PMC12326245/pdf/\",\"citationCount\":\"0\",\"resultStr\":null,\"platform\":\"Semanticscholar\",\"paperid\":null,\"PeriodicalName\":\"Journal of Clinical Biochemistry and Nutrition\",\"FirstCategoryId\":\"3\",\"ListUrlMain\":\"https://doi.org/10.3164/jcbn.24-136\",\"RegionNum\":4,\"RegionCategory\":\"医学\",\"ArticlePicture\":[],\"TitleCN\":null,\"AbstractTextCN\":null,\"PMCID\":null,\"EPubDate\":\"2025/3/8 0:00:00\",\"PubModel\":\"Epub\",\"JCR\":\"Q3\",\"JCRName\":\"NUTRITION & DIETETICS\",\"Score\":null,\"Total\":0}","platform":"Semanticscholar","paperid":null,"PeriodicalName":"Journal of Clinical Biochemistry and Nutrition","FirstCategoryId":"3","ListUrlMain":"https://doi.org/10.3164/jcbn.24-136","RegionNum":4,"RegionCategory":"医学","ArticlePicture":[],"TitleCN":null,"AbstractTextCN":null,"PMCID":null,"EPubDate":"2025/3/8 0:00:00","PubModel":"Epub","JCR":"Q3","JCRName":"NUTRITION & DIETETICS","Score":null,"Total":0}
引用次数: 0

摘要

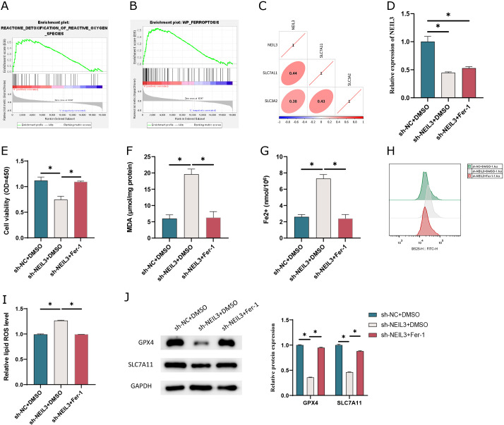
肺腺癌(LUAD)占癌症相关死亡的很大一部分,其治疗前景黯淡。以铁中毒为重点的治疗已显示出巨大的应用潜力。本研究致力于揭示Nei Like DNA糖基酶3 (NEIL3)影响LUAD中铁死亡的分子机制,以寻求强有力的生物标志物。利用Cancer Genome Atlas数据库、qRT-PCR和Western blot (WB)技术,我们评估了NEIL3在LUAD组织和细胞中的表达,然后进行基因集富集分析,鉴定富集的基因集。预测工具hTFtarget和MoLoTool协助鉴定NEIL3的潜在上游转录因子及其启动子结合位点,随后我们进行了Pearson相关分析。通过双荧光素酶和染色质免疫沉淀试验验证了NEIL3与叉头盒蛋白M1 (FOXM1)的结合亲和力。利用细胞计数试剂盒-8测定细胞中MDA和Fe2+含量,测定细胞活力。流式细胞术检测脂质活性氧(ROS)水平,WB检测GPX4和SLC7A11蛋白表达。在LUAD组织和细胞系中观察到NEIL3的上调,特别是在与铁下垂相关的途径中。当NEIL3被敲除时,LUAD细胞的活力下降,同时MDA、Fe2+和脂质ROS水平升高。GPX4和SLC7A11的蛋白表达受到抑制,但这些表型通过应用铁下垂抑制剂得以恢复。FOXM1可以与NEIL3基因启动子相互作用,启动其转录。在LUAD的情况下,FOXM1对NEIL3的激活构成了FOXM1/NEIL3轴,该轴抵消了LUAD细胞中的铁凋亡。
本文章由计算机程序翻译,如有差异,请以英文原文为准。

FOXM1 transcriptionally activates NEIL3 to inhibit ferroptosis in lung adenocarcinoma cells.

FOXM1 transcriptionally activates NEIL3 to inhibit ferroptosis in lung adenocarcinoma cells.

FOXM1 transcriptionally activates NEIL3 to inhibit ferroptosis in lung adenocarcinoma cells.

FOXM1 transcriptionally activates NEIL3 to inhibit ferroptosis in lung adenocarcinoma cells.

FOXM1 transcriptionally activates NEIL3 to inhibit ferroptosis in lung adenocarcinoma cells.

FOXM1 transcriptionally activates NEIL3 to inhibit ferroptosis in lung adenocarcinoma cells.

FOXM1 transcriptionally activates NEIL3 to inhibit ferroptosis in lung adenocarcinoma cells.

Lung adenocarcinoma (LUAD) is responsible for a substantial portion of cancer-related deaths, carrying a bleak treatment outlook. The application of ferroptosis-focused treatments has shown great potential. This research is committed to uncovering the molecular mechanisms by which Nei Like DNA Glycosylase 3 (NEIL3) impacts ferroptosis in LUAD, in the quest for robust biomarkers. Using The Cancer Genome Atlas database, qRT-PCR, and Western blot (WB), we evaluated the expression of NEIL3 in LUAD tissues and cells, then performed gene set enrichment analysis to identify enriched gene sets. Predictive tools hTFtarget and MoLoTool assisted in identifying potential upstream transcription factors and their promoter binding sites for NEIL3, following which we conducted Pearson correlation analysis. The binding affinity of NEIL3 to Forkhead box protein M1 (FOXM1) was validated with dual-luciferase and chromatin immunoprecipitation assays. Cell viability was determined by measuring MDA and Fe2+ content in cells with the aid of cell counting kit-8. Lipid reactive oxygen species (ROS) levels were detected by flow cytometry, and WB was employed to evaluate the expression of GPX4 and SLC7A11 proteins. An upregulation of NEIL3 is observed in LUAD tissues and cell lines, particularly within pathways linked to ferroptosis. When NEIL3 was knocked down, there was a decline in the viability of LUAD cells, coupled with elevated MDA, Fe2+, and lipid ROS levels. Protein expression of GPX4 and SLC7A11 was inhibited, but these phenotypes were rescued by the application of a ferroptosis inhibitor. FOXM1 could interact with the NEIL3 gene promoter, initiating its transcription. In the context of LUAD, the activation of NEIL3 by FOXM1 constitutes the FOXM1/NEIL3 axis that counteracts ferroptosis in LUAD cells.

求助全文
通过发布文献求助,成功后即可免费获取论文全文。 去求助
来源期刊
CiteScore
4.30
自引率
8.30%
发文量
57
审稿时长
6-12 weeks
期刊介绍: Journal of Clinical Biochemistry and Nutrition (JCBN) is an international, interdisciplinary publication encompassing chemical, biochemical, physiological, pathological, toxicological and medical approaches to research on lipid peroxidation, free radicals, oxidative stress and nutrition. The Journal welcomes original contributions dealing with all aspects of clinical biochemistry and clinical nutrition including both in vitro and in vivo studies.
×
引用
GB/T 7714-2015
复制
MLA
复制
APA
复制
导出至
BibTeX EndNote RefMan NoteFirst NoteExpress
×
提示
您的信息不完整,为了账户安全,请先补充。
现在去补充
×
提示
您因"违规操作"
具体请查看互助需知
我知道了
×
提示
确定
请完成安全验证×
copy
已复制链接
快去分享给好友吧!
我知道了
右上角分享
点击右上角分享
0
联系我们:info@booksci.cn Book学术提供免费学术资源搜索服务,方便国内外学者检索中英文文献。致力于提供最便捷和优质的服务体验。 Copyright © 2023 布克学术 All rights reserved.
京ICP备2023020795号-1
ghs 京公网安备 11010802042870号
Book学术文献互助
Book学术文献互助群
群 号:604180095
Book学术官方微信