转基因增强小鼠红细胞铁素可改善腺嘌呤诱导的慢性肾病贫血。

IF 6.1 1区 医学 Q1 MEDICINE, RESEARCH & EXPERIMENTAL
JCI insight Pub Date : 2025-08-07 eCollection Date: 2025-09-23 DOI:10.1172/jci.insight.190018
Brian Czaya, Joseph D Olivera, Moya Zhang, Amber Lundin, Christian D Castro, Grace Jung, Mark R Hanudel, Elizabeta Nemeth, Tomas Ganz
{"title":"转基因增强小鼠红细胞铁素可改善腺嘌呤诱导的慢性肾病贫血。","authors":"Brian Czaya, Joseph D Olivera, Moya Zhang, Amber Lundin, Christian D Castro, Grace Jung, Mark R Hanudel, Elizabeta Nemeth, Tomas Ganz","doi":"10.1172/jci.insight.190018","DOIUrl":null,"url":null,"abstract":"<p><p>Anemia is a common and disabling complication of chronic kidney disease (CKD). Current therapies can be burdensome, and full correction of anemia is limited by their cardiovascular side effects. New approaches that may offer additional therapeutic options are needed. We explored the antianemic effects of erythroferrone, an erythroid hormone that induces iron mobilization by suppressing the master iron-regulatory hormone hepcidin. In a preclinical murine model of adenine-induced CKD, transgenic augmentation of erythroferrone mobilized iron, increased hemoglobin concentrations by approximately 2 g/dL, and modestly improved renal function without affecting systemic or renal inflammation, fibrosis, or markers of mineral metabolism. This study supports the concept that therapeutic augmentation of erythroferrone is a promising approach for alleviating CKD-associated anemia.</p>","PeriodicalId":14722,"journal":{"name":"JCI insight","volume":" ","pages":""},"PeriodicalIF":6.1000,"publicationDate":"2025-08-07","publicationTypes":"Journal Article","fieldsOfStudy":null,"isOpenAccess":false,"openAccessPdf":"https://www.ncbi.nlm.nih.gov/pmc/articles/PMC12487854/pdf/","citationCount":"0","resultStr":"{\"title\":\"Transgenic augmentation of erythroferrone in mice ameliorates anemia in adenine-induced chronic kidney disease.\",\"authors\":\"Brian Czaya, Joseph D Olivera, Moya Zhang, Amber Lundin, Christian D Castro, Grace Jung, Mark R Hanudel, Elizabeta Nemeth, Tomas Ganz\",\"doi\":\"10.1172/jci.insight.190018\",\"DOIUrl\":null,\"url\":null,\"abstract\":\"<p><p>Anemia is a common and disabling complication of chronic kidney disease (CKD). Current therapies can be burdensome, and full correction of anemia is limited by their cardiovascular side effects. New approaches that may offer additional therapeutic options are needed. We explored the antianemic effects of erythroferrone, an erythroid hormone that induces iron mobilization by suppressing the master iron-regulatory hormone hepcidin. In a preclinical murine model of adenine-induced CKD, transgenic augmentation of erythroferrone mobilized iron, increased hemoglobin concentrations by approximately 2 g/dL, and modestly improved renal function without affecting systemic or renal inflammation, fibrosis, or markers of mineral metabolism. This study supports the concept that therapeutic augmentation of erythroferrone is a promising approach for alleviating CKD-associated anemia.</p>\",\"PeriodicalId\":14722,\"journal\":{\"name\":\"JCI insight\",\"volume\":\" \",\"pages\":\"\"},\"PeriodicalIF\":6.1000,\"publicationDate\":\"2025-08-07\",\"publicationTypes\":\"Journal Article\",\"fieldsOfStudy\":null,\"isOpenAccess\":false,\"openAccessPdf\":\"https://www.ncbi.nlm.nih.gov/pmc/articles/PMC12487854/pdf/\",\"citationCount\":\"0\",\"resultStr\":null,\"platform\":\"Semanticscholar\",\"paperid\":null,\"PeriodicalName\":\"JCI insight\",\"FirstCategoryId\":\"3\",\"ListUrlMain\":\"https://doi.org/10.1172/jci.insight.190018\",\"RegionNum\":1,\"RegionCategory\":\"医学\",\"ArticlePicture\":[],\"TitleCN\":null,\"AbstractTextCN\":null,\"PMCID\":null,\"EPubDate\":\"2025/9/23 0:00:00\",\"PubModel\":\"eCollection\",\"JCR\":\"Q1\",\"JCRName\":\"MEDICINE, RESEARCH & EXPERIMENTAL\",\"Score\":null,\"Total\":0}","platform":"Semanticscholar","paperid":null,"PeriodicalName":"JCI insight","FirstCategoryId":"3","ListUrlMain":"https://doi.org/10.1172/jci.insight.190018","RegionNum":1,"RegionCategory":"医学","ArticlePicture":[],"TitleCN":null,"AbstractTextCN":null,"PMCID":null,"EPubDate":"2025/9/23 0:00:00","PubModel":"eCollection","JCR":"Q1","JCRName":"MEDICINE, RESEARCH & EXPERIMENTAL","Score":null,"Total":0}
引用次数: 0

摘要

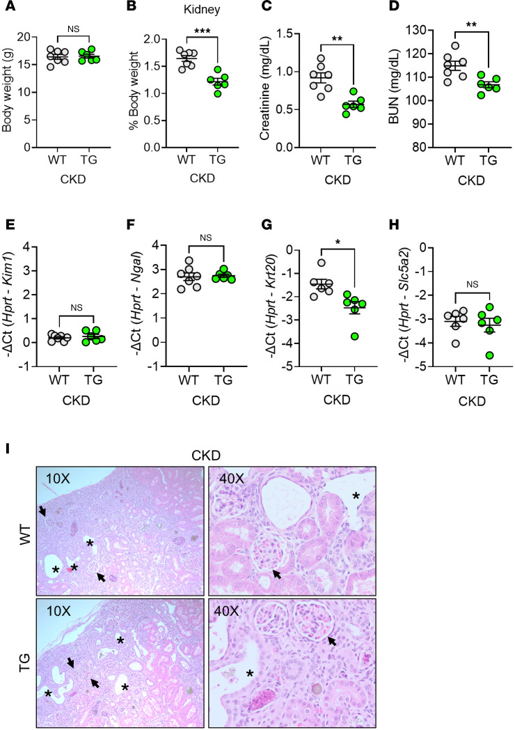
贫血是慢性肾脏疾病(CKD)常见的致残并发症。目前的治疗方法可能是繁重的,而且贫血的完全纠正受到心血管副作用的限制。我们需要提供额外治疗选择的新方法。我们探索了红细胞铁酮的抗贫血作用,红细胞铁酮是一种红细胞激素,通过抑制主铁调节激素hepcidin诱导铁动员。在腺嘌呤诱导CKD的临床前小鼠模型中,转基因红细胞铁酮动员铁,使血红蛋白浓度增加约2 g/dl,并适度改善肾功能,而不影响全身或肾脏炎症、纤维化或矿物质代谢标志物。这项研究支持了治疗性增加红细胞铁酮是缓解ckd相关性贫血的一种有希望的方法。
本文章由计算机程序翻译,如有差异,请以英文原文为准。

Transgenic augmentation of erythroferrone in mice ameliorates anemia in adenine-induced chronic kidney disease.

Transgenic augmentation of erythroferrone in mice ameliorates anemia in adenine-induced chronic kidney disease.

Transgenic augmentation of erythroferrone in mice ameliorates anemia in adenine-induced chronic kidney disease.

Transgenic augmentation of erythroferrone in mice ameliorates anemia in adenine-induced chronic kidney disease.

Anemia is a common and disabling complication of chronic kidney disease (CKD). Current therapies can be burdensome, and full correction of anemia is limited by their cardiovascular side effects. New approaches that may offer additional therapeutic options are needed. We explored the antianemic effects of erythroferrone, an erythroid hormone that induces iron mobilization by suppressing the master iron-regulatory hormone hepcidin. In a preclinical murine model of adenine-induced CKD, transgenic augmentation of erythroferrone mobilized iron, increased hemoglobin concentrations by approximately 2 g/dL, and modestly improved renal function without affecting systemic or renal inflammation, fibrosis, or markers of mineral metabolism. This study supports the concept that therapeutic augmentation of erythroferrone is a promising approach for alleviating CKD-associated anemia.

求助全文
通过发布文献求助,成功后即可免费获取论文全文。 去求助
来源期刊
JCI insight
JCI insight Medicine-General Medicine
CiteScore
13.70
自引率
1.20%
发文量
543
审稿时长
6 weeks
期刊介绍: JCI Insight is a Gold Open Access journal with a 2022 Impact Factor of 8.0. It publishes high-quality studies in various biomedical specialties, such as autoimmunity, gastroenterology, immunology, metabolism, nephrology, neuroscience, oncology, pulmonology, and vascular biology. The journal focuses on clinically relevant basic and translational research that contributes to the understanding of disease biology and treatment. JCI Insight is self-published by the American Society for Clinical Investigation (ASCI), a nonprofit honor organization of physician-scientists founded in 1908, and it helps fulfill the ASCI's mission to advance medical science through the publication of clinically relevant research reports.
×
引用
GB/T 7714-2015
复制
MLA
复制
APA
复制
导出至
BibTeX EndNote RefMan NoteFirst NoteExpress
×
提示
您的信息不完整,为了账户安全,请先补充。
现在去补充
×
提示
您因"违规操作"
具体请查看互助需知
我知道了
×
提示
确定
请完成安全验证×
copy
已复制链接
快去分享给好友吧!
我知道了
右上角分享
点击右上角分享
0
联系我们:info@booksci.cn Book学术提供免费学术资源搜索服务,方便国内外学者检索中英文文献。致力于提供最便捷和优质的服务体验。 Copyright © 2023 布克学术 All rights reserved.
京ICP备2023020795号-1
ghs 京公网安备 11010802042870号
Book学术文献互助
Book学术文献互助群
群 号:604180095
Book学术官方微信