噬菌体- eres膜接触位点的建立启动了噬菌体延伸

Rubén Gómez-Sánchez, Sabrina Chumpen Ramirez, Prado Vargas Duarte, Yan Hu, Muriel Mari, Katharina Olschewski, Ralph Hardenberg, J. Christopher Fromme, Christian Ungermann, Fulvio Reggiori
{"title":"噬菌体- eres膜接触位点的建立启动了噬菌体延伸","authors":"Rubén Gómez-Sánchez, Sabrina Chumpen Ramirez, Prado Vargas Duarte, Yan Hu, Muriel Mari, Katharina Olschewski, Ralph Hardenberg, J. Christopher Fromme, Christian Ungermann, Fulvio Reggiori","doi":"10.1038/s41594-025-01621-6","DOIUrl":null,"url":null,"abstract":"<p>The de novo generation of membrane contact sites (MCSs) between the phagophore and the endoplasmic reticulum exit sites (ERES) is important for the acquisition of the lipids necessary for phagophore elongation and autophagosome formation during autophagy. However, it is currently unclear how these MCSs are established. Here, we show that the TRAPPIII complex, the guanine nucleotide exchange factor of the Rab GTPase Ypt1, localizes to and regulates the formation of the MCS between the phagophore and the ERES. In particular, TRAPPIII and the lipid transfer protein Atg2 appear equally essential for the association of the phagophore with the ERES, TRAPPIII activation and Ypt1 activation onto the phagophore. Ypt1 redistributes over the entire surface of the phagophore and promotes its elongation through both stimulation of the local biosynthesis of phosphatidylinositol-3-phosphate and recruitment of the downstream effectors Atg18 and Atg21. Our data suggest that de novo generation of the phagophore–ER MCSs and subsequent Ypt1 activation initiates phagophore elongation.</p>","PeriodicalId":18822,"journal":{"name":"Nature structural & molecular biology","volume":"26 1","pages":""},"PeriodicalIF":0.0000,"publicationDate":"2025-08-07","publicationTypes":"Journal Article","fieldsOfStudy":null,"isOpenAccess":false,"openAccessPdf":"","citationCount":"0","resultStr":"{\"title\":\"Establishment of the phagophore–ERES membrane contact site initiates phagophore elongation\",\"authors\":\"Rubén Gómez-Sánchez, Sabrina Chumpen Ramirez, Prado Vargas Duarte, Yan Hu, Muriel Mari, Katharina Olschewski, Ralph Hardenberg, J. Christopher Fromme, Christian Ungermann, Fulvio Reggiori\",\"doi\":\"10.1038/s41594-025-01621-6\",\"DOIUrl\":null,\"url\":null,\"abstract\":\"<p>The de novo generation of membrane contact sites (MCSs) between the phagophore and the endoplasmic reticulum exit sites (ERES) is important for the acquisition of the lipids necessary for phagophore elongation and autophagosome formation during autophagy. However, it is currently unclear how these MCSs are established. Here, we show that the TRAPPIII complex, the guanine nucleotide exchange factor of the Rab GTPase Ypt1, localizes to and regulates the formation of the MCS between the phagophore and the ERES. In particular, TRAPPIII and the lipid transfer protein Atg2 appear equally essential for the association of the phagophore with the ERES, TRAPPIII activation and Ypt1 activation onto the phagophore. Ypt1 redistributes over the entire surface of the phagophore and promotes its elongation through both stimulation of the local biosynthesis of phosphatidylinositol-3-phosphate and recruitment of the downstream effectors Atg18 and Atg21. Our data suggest that de novo generation of the phagophore–ER MCSs and subsequent Ypt1 activation initiates phagophore elongation.</p>\",\"PeriodicalId\":18822,\"journal\":{\"name\":\"Nature structural & molecular biology\",\"volume\":\"26 1\",\"pages\":\"\"},\"PeriodicalIF\":0.0000,\"publicationDate\":\"2025-08-07\",\"publicationTypes\":\"Journal Article\",\"fieldsOfStudy\":null,\"isOpenAccess\":false,\"openAccessPdf\":\"\",\"citationCount\":\"0\",\"resultStr\":null,\"platform\":\"Semanticscholar\",\"paperid\":null,\"PeriodicalName\":\"Nature structural & molecular biology\",\"FirstCategoryId\":\"1085\",\"ListUrlMain\":\"https://doi.org/10.1038/s41594-025-01621-6\",\"RegionNum\":0,\"RegionCategory\":null,\"ArticlePicture\":[],\"TitleCN\":null,\"AbstractTextCN\":null,\"PMCID\":null,\"EPubDate\":\"\",\"PubModel\":\"\",\"JCR\":\"\",\"JCRName\":\"\",\"Score\":null,\"Total\":0}","platform":"Semanticscholar","paperid":null,"PeriodicalName":"Nature structural & molecular biology","FirstCategoryId":"1085","ListUrlMain":"https://doi.org/10.1038/s41594-025-01621-6","RegionNum":0,"RegionCategory":null,"ArticlePicture":[],"TitleCN":null,"AbstractTextCN":null,"PMCID":null,"EPubDate":"","PubModel":"","JCR":"","JCRName":"","Score":null,"Total":0}
引用次数: 0

摘要

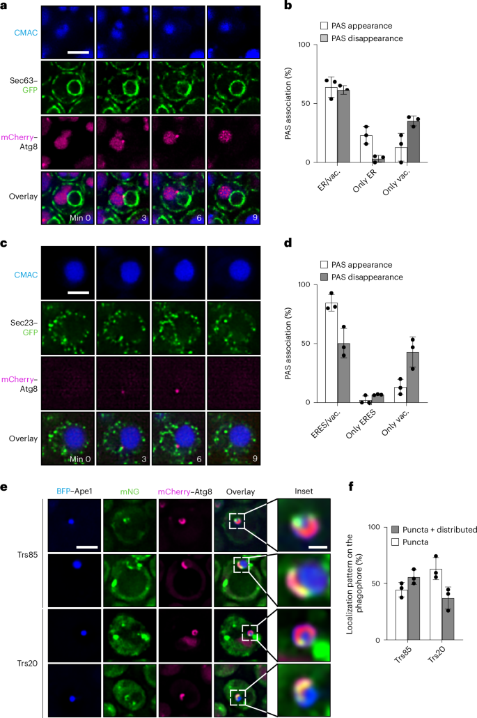
在自噬过程中,吞噬体和内质网出口位点(ERES)之间的膜接触位点(MCSs)的重新生成对于获得吞噬体延伸和自噬体形成所必需的脂质是重要的。然而,目前尚不清楚如何建立这些MCSs。在这里,我们发现trappii复合物,Rab GTPase Ypt1的鸟嘌呤核苷酸交换因子,定位并调节吞噬体和ERES之间MCS的形成。特别是,TRAPPIII和脂质转移蛋白Atg2似乎对吞噬体与ERES的关联同样重要,TRAPPIII激活和Ypt1激活到吞噬体上。Ypt1重新分布在吞噬体的整个表面,并通过刺激3-磷酸磷脂酰肌醇的局部生物合成和募集下游效应物Atg18和Atg21来促进其延伸。我们的数据表明,新生的吞噬细胞er MCSs和随后的Ypt1激活启动了吞噬细胞的延伸。
本文章由计算机程序翻译,如有差异,请以英文原文为准。

Establishment of the phagophore–ERES membrane contact site initiates phagophore elongation

Establishment of the phagophore–ERES membrane contact site initiates phagophore elongation

The de novo generation of membrane contact sites (MCSs) between the phagophore and the endoplasmic reticulum exit sites (ERES) is important for the acquisition of the lipids necessary for phagophore elongation and autophagosome formation during autophagy. However, it is currently unclear how these MCSs are established. Here, we show that the TRAPPIII complex, the guanine nucleotide exchange factor of the Rab GTPase Ypt1, localizes to and regulates the formation of the MCS between the phagophore and the ERES. In particular, TRAPPIII and the lipid transfer protein Atg2 appear equally essential for the association of the phagophore with the ERES, TRAPPIII activation and Ypt1 activation onto the phagophore. Ypt1 redistributes over the entire surface of the phagophore and promotes its elongation through both stimulation of the local biosynthesis of phosphatidylinositol-3-phosphate and recruitment of the downstream effectors Atg18 and Atg21. Our data suggest that de novo generation of the phagophore–ER MCSs and subsequent Ypt1 activation initiates phagophore elongation.

求助全文
通过发布文献求助,成功后即可免费获取论文全文。 去求助
来源期刊
自引率
0.00%
发文量
0
×
引用
GB/T 7714-2015
复制
MLA
复制
APA
复制
导出至
BibTeX EndNote RefMan NoteFirst NoteExpress
×
提示
您的信息不完整,为了账户安全,请先补充。
现在去补充
×
提示
您因"违规操作"
具体请查看互助需知
我知道了
×
提示
确定
请完成安全验证×
copy
已复制链接
快去分享给好友吧!
我知道了
右上角分享
点击右上角分享
0
联系我们:info@booksci.cn Book学术提供免费学术资源搜索服务,方便国内外学者检索中英文文献。致力于提供最便捷和优质的服务体验。 Copyright © 2023 布克学术 All rights reserved.
京ICP备2023020795号-1
ghs 京公网安备 11010802042870号
Book学术文献互助
Book学术文献互助群
群 号:604180095
Book学术官方微信