父母体重指数与后代肥胖之间的关系:对三胞胎的遗传信息分析。

IF 3.7 2区 生物学 Q1 GENETICS & HEREDITY
PLoS Genetics Pub Date : 2025-08-05 eCollection Date: 2025-08-01 DOI:10.1371/journal.pgen.1011775
Liam Wright, Gemma Shireby, Tim T Morris, Neil M Davies, David Bann
{"title":"父母体重指数与后代肥胖之间的关系:对三胞胎的遗传信息分析。","authors":"Liam Wright, Gemma Shireby, Tim T Morris, Neil M Davies, David Bann","doi":"10.1371/journal.pgen.1011775","DOIUrl":null,"url":null,"abstract":"<p><strong>Background: </strong>Children with obesity are more likely to have parents with obesity than those without. Several environmental explanations have been proposed for this correlation, including foetal programming and parenting practices. However, body mass index (BMI) is a heritable trait; child-parent correlations may reflect direct inheritance of adiposity-related genes. There is some evidence that mothers' BMI associates with offspring BMI net of direct genetic inheritance, consistent with both intrauterine and parenting effects, but this requires replication. Here, we also investigate the role of fathers' BMI as well as offsprings' diet as a mediating factor.</p><p><strong>Methods: </strong>We used Mendelian Randomization (MR) with genetic trio (mother-father-offspring) data from 2,630 families in the Millennium Cohort Study, a UK birth cohort study of individuals born in 2000/02, to examine the association between parental BMI (kg/m2) and offspring birthweight and BMI and diet measured at six-time points between ages 3y and 17y. Paternal and maternal BMI were instrumented with polygenic indices (PGI) for BMI conditioning upon offspring PGI. This allowed us to separate direct and indirect (\"genetic nurture\") genetic effects. We compared these results with associations obtained using standard multivariable regression techniques using phenotypic BMI data only.</p><p><strong>Results: </strong>Mothers' and fathers' BMI were positively associated with offspring BMI to similar degrees. However, in MR analysis, associations between father's BMI and offspring BMI were close to the null. In contrast, mother's BMI was consistent in MR analysis with phenotypic associations. Maternal indirect genetic effects were between 25-50% the size of direct genetic effects. There was limited and inconsistent evidence of associations with offspring diet and some evidence that mothers', but not fathers', BMI was related to birthweight in both MR and multivariable regression models.</p><p><strong>Conclusions: </strong>Results suggest maternal BMI may be particularly important for offspring BMI: associations may arise due to both direct transmission of genetic effects and indirect (genetic nurture) effects. Associations of father's and offspring adiposity that do not account for direct genetic inheritance may yield biased estimates of paternal influence. Larger studies are required to confirm these findings.</p>","PeriodicalId":49007,"journal":{"name":"PLoS Genetics","volume":"21 8","pages":"e1011775"},"PeriodicalIF":3.7000,"publicationDate":"2025-08-05","publicationTypes":"Journal Article","fieldsOfStudy":null,"isOpenAccess":false,"openAccessPdf":"https://www.ncbi.nlm.nih.gov/pmc/articles/PMC12324121/pdf/","citationCount":"0","resultStr":"{\"title\":\"The association between parental BMI and offspring adiposity: A genetically informed analysis of trios.\",\"authors\":\"Liam Wright, Gemma Shireby, Tim T Morris, Neil M Davies, David Bann\",\"doi\":\"10.1371/journal.pgen.1011775\",\"DOIUrl\":null,\"url\":null,\"abstract\":\"<p><strong>Background: </strong>Children with obesity are more likely to have parents with obesity than those without. Several environmental explanations have been proposed for this correlation, including foetal programming and parenting practices. However, body mass index (BMI) is a heritable trait; child-parent correlations may reflect direct inheritance of adiposity-related genes. There is some evidence that mothers' BMI associates with offspring BMI net of direct genetic inheritance, consistent with both intrauterine and parenting effects, but this requires replication. Here, we also investigate the role of fathers' BMI as well as offsprings' diet as a mediating factor.</p><p><strong>Methods: </strong>We used Mendelian Randomization (MR) with genetic trio (mother-father-offspring) data from 2,630 families in the Millennium Cohort Study, a UK birth cohort study of individuals born in 2000/02, to examine the association between parental BMI (kg/m2) and offspring birthweight and BMI and diet measured at six-time points between ages 3y and 17y. Paternal and maternal BMI were instrumented with polygenic indices (PGI) for BMI conditioning upon offspring PGI. This allowed us to separate direct and indirect (\\\"genetic nurture\\\") genetic effects. We compared these results with associations obtained using standard multivariable regression techniques using phenotypic BMI data only.</p><p><strong>Results: </strong>Mothers' and fathers' BMI were positively associated with offspring BMI to similar degrees. However, in MR analysis, associations between father's BMI and offspring BMI were close to the null. In contrast, mother's BMI was consistent in MR analysis with phenotypic associations. Maternal indirect genetic effects were between 25-50% the size of direct genetic effects. There was limited and inconsistent evidence of associations with offspring diet and some evidence that mothers', but not fathers', BMI was related to birthweight in both MR and multivariable regression models.</p><p><strong>Conclusions: </strong>Results suggest maternal BMI may be particularly important for offspring BMI: associations may arise due to both direct transmission of genetic effects and indirect (genetic nurture) effects. Associations of father's and offspring adiposity that do not account for direct genetic inheritance may yield biased estimates of paternal influence. Larger studies are required to confirm these findings.</p>\",\"PeriodicalId\":49007,\"journal\":{\"name\":\"PLoS Genetics\",\"volume\":\"21 8\",\"pages\":\"e1011775\"},\"PeriodicalIF\":3.7000,\"publicationDate\":\"2025-08-05\",\"publicationTypes\":\"Journal Article\",\"fieldsOfStudy\":null,\"isOpenAccess\":false,\"openAccessPdf\":\"https://www.ncbi.nlm.nih.gov/pmc/articles/PMC12324121/pdf/\",\"citationCount\":\"0\",\"resultStr\":null,\"platform\":\"Semanticscholar\",\"paperid\":null,\"PeriodicalName\":\"PLoS Genetics\",\"FirstCategoryId\":\"99\",\"ListUrlMain\":\"https://doi.org/10.1371/journal.pgen.1011775\",\"RegionNum\":2,\"RegionCategory\":\"生物学\",\"ArticlePicture\":[],\"TitleCN\":null,\"AbstractTextCN\":null,\"PMCID\":null,\"EPubDate\":\"2025/8/1 0:00:00\",\"PubModel\":\"eCollection\",\"JCR\":\"Q1\",\"JCRName\":\"GENETICS & HEREDITY\",\"Score\":null,\"Total\":0}","platform":"Semanticscholar","paperid":null,"PeriodicalName":"PLoS Genetics","FirstCategoryId":"99","ListUrlMain":"https://doi.org/10.1371/journal.pgen.1011775","RegionNum":2,"RegionCategory":"生物学","ArticlePicture":[],"TitleCN":null,"AbstractTextCN":null,"PMCID":null,"EPubDate":"2025/8/1 0:00:00","PubModel":"eCollection","JCR":"Q1","JCRName":"GENETICS & HEREDITY","Score":null,"Total":0}
引用次数: 0

摘要

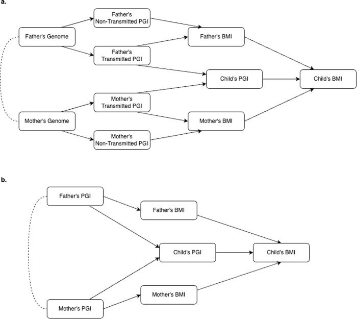
背景:肥胖儿童的父母有肥胖倾向的可能性大于没有肥胖倾向的父母。对于这种相关性,人们提出了几种环境解释,包括胎儿编程和父母的做法。然而,身体质量指数(BMI)是一种遗传特征;亲子关系可能反映了肥胖相关基因的直接遗传。有证据表明,母亲的身体质量指数与子女的身体质量指数有直接的遗传关系,这与宫内和父母的影响是一致的,但这需要复制。本研究还探讨了父亲BMI和后代饮食作为中介因素的作用。方法:我们使用孟德尔随机化(MR)方法,对2000/02年英国出生队列研究中2630个家庭的遗传三人组(母亲-父亲-后代)数据进行研究,以检验父母体重指数(kg/m2)与后代出生体重之间的关系,以及在3岁至17岁之间的6个时间点测量的体重指数和饮食。用多基因指数(PGI)测量父系和母系BMI,以确定BMI对子代BMI的影响。这使我们能够区分直接和间接(“遗传培育”)遗传效应。我们将这些结果与仅使用表型BMI数据的标准多变量回归技术获得的关联进行了比较。结果:母亲和父亲的身体质量指数与后代的身体质量指数呈相似程度的正相关。然而,在MR分析中,父亲的BMI和后代的BMI之间的关联接近于零。相比之下,母亲的BMI在MR分析中与表型关联一致。母体间接遗传效应在直接遗传效应的25-50%之间。在磁共振和多变量回归模型中,与后代饮食相关的证据有限且不一致,一些证据表明,母亲的BMI与出生体重有关,而不是父亲的BMI。结论:结果表明,母亲的BMI可能对后代的BMI特别重要:这种关联可能是由于遗传效应的直接传递和间接(遗传养育)效应而产生的。父亲和后代肥胖的关联不能解释直接的基因遗传,这可能导致对父亲影响的有偏差的估计。需要更大规模的研究来证实这些发现。
本文章由计算机程序翻译,如有差异,请以英文原文为准。

The association between parental BMI and offspring adiposity: A genetically informed analysis of trios.

The association between parental BMI and offspring adiposity: A genetically informed analysis of trios.

The association between parental BMI and offspring adiposity: A genetically informed analysis of trios.

The association between parental BMI and offspring adiposity: A genetically informed analysis of trios.

Background: Children with obesity are more likely to have parents with obesity than those without. Several environmental explanations have been proposed for this correlation, including foetal programming and parenting practices. However, body mass index (BMI) is a heritable trait; child-parent correlations may reflect direct inheritance of adiposity-related genes. There is some evidence that mothers' BMI associates with offspring BMI net of direct genetic inheritance, consistent with both intrauterine and parenting effects, but this requires replication. Here, we also investigate the role of fathers' BMI as well as offsprings' diet as a mediating factor.

Methods: We used Mendelian Randomization (MR) with genetic trio (mother-father-offspring) data from 2,630 families in the Millennium Cohort Study, a UK birth cohort study of individuals born in 2000/02, to examine the association between parental BMI (kg/m2) and offspring birthweight and BMI and diet measured at six-time points between ages 3y and 17y. Paternal and maternal BMI were instrumented with polygenic indices (PGI) for BMI conditioning upon offspring PGI. This allowed us to separate direct and indirect ("genetic nurture") genetic effects. We compared these results with associations obtained using standard multivariable regression techniques using phenotypic BMI data only.

Results: Mothers' and fathers' BMI were positively associated with offspring BMI to similar degrees. However, in MR analysis, associations between father's BMI and offspring BMI were close to the null. In contrast, mother's BMI was consistent in MR analysis with phenotypic associations. Maternal indirect genetic effects were between 25-50% the size of direct genetic effects. There was limited and inconsistent evidence of associations with offspring diet and some evidence that mothers', but not fathers', BMI was related to birthweight in both MR and multivariable regression models.

Conclusions: Results suggest maternal BMI may be particularly important for offspring BMI: associations may arise due to both direct transmission of genetic effects and indirect (genetic nurture) effects. Associations of father's and offspring adiposity that do not account for direct genetic inheritance may yield biased estimates of paternal influence. Larger studies are required to confirm these findings.

求助全文
通过发布文献求助,成功后即可免费获取论文全文。 去求助
来源期刊
PLoS Genetics
PLoS Genetics GENETICS & HEREDITY-
自引率
2.20%
发文量
438
期刊介绍: PLOS Genetics is run by an international Editorial Board, headed by the Editors-in-Chief, Greg Barsh (HudsonAlpha Institute of Biotechnology, and Stanford University School of Medicine) and Greg Copenhaver (The University of North Carolina at Chapel Hill). Articles published in PLOS Genetics are archived in PubMed Central and cited in PubMed.
×
引用
GB/T 7714-2015
复制
MLA
复制
APA
复制
导出至
BibTeX EndNote RefMan NoteFirst NoteExpress
×
提示
您的信息不完整,为了账户安全,请先补充。
现在去补充
×
提示
您因"违规操作"
具体请查看互助需知
我知道了
×
提示
确定
请完成安全验证×
copy
已复制链接
快去分享给好友吧!
我知道了
右上角分享
点击右上角分享
0
联系我们:info@booksci.cn Book学术提供免费学术资源搜索服务,方便国内外学者检索中英文文献。致力于提供最便捷和优质的服务体验。 Copyright © 2023 布克学术 All rights reserved.
京ICP备2023020795号-1
ghs 京公网安备 11010802042870号
Book学术文献互助
Book学术文献互助群
群 号:604180095
Book学术官方微信