输尿管软性镜检查中输尿管近端结石的碎石治疗:一项前瞻性随机研究。

IF 1.3 4区 医学 Q4 UROLOGY & NEPHROLOGY
Current Urology Pub Date : 2025-07-01 Epub Date: 2025-05-19 DOI:10.1097/CU9.0000000000000285
Samer Morsy, Ahmed Essam, Islam Nasser, Mohamed Elsheikh, Sherif Abdel Rahman, Kareem Daw
{"title":"输尿管软性镜检查中输尿管近端结石的碎石治疗:一项前瞻性随机研究。","authors":"Samer Morsy, Ahmed Essam, Islam Nasser, Mohamed Elsheikh, Sherif Abdel Rahman, Kareem Daw","doi":"10.1097/CU9.0000000000000285","DOIUrl":null,"url":null,"abstract":"<p><strong>Background: </strong>Recent advances in endoscopic technology have empowered urologists to treat most types of stones within the urinary tract effectively. Available treatments for ureteral stones using a laser lithotripter include fragmentation, the active removal of fragments with a basket, and dusting. To date, only a few prospective randomized studies have endorsed the use of stone dusting, fragmentation, and active removal for ureteric stones.</p><p><strong>Materials and methods: </strong>This randomized, prospective, comparative study was conducted in the Urology Department. Sixty patients with proximal ureteral stones from July 2019 to July 2020 were included and randomly divided into 2 groups using a random number generator program (version 2, 2015). In Group 1, the stones were fragmented into dust (n = 30), and in Group 2, lithotripsy produced extractable fragments (n = 30).</p><p><strong>Results: </strong>In this study, the Ho:YAG laser was used to dust stones at low energy and high frequency (0.4-0.6 J and 20-30 Hz). Using the Ho:YAG laser set to high energy and low frequency (1.5-2 J and 8-10 Hz), stone fragmentation was achieved. The mean stone size was 1.63 cm in Group 1 and 1.69 cm in Group 2. The stone-free rates for the dusting and fragmentation groups were 96.6% and 86.6%, respectively. Meanwhile, the mean operative time was 87.6 ± 33.6 minutes in the dusting group and 80.4 ± 28.8 minutes in the fragmentation group. There were no postoperative complications with the dusting technique, compared with a 13.3% complication rate with the fragmentation technique.</p><p><strong>Conclusions: </strong>For proximal ureteral stones, the stone-free rates between the dusting and fragmentation procedures were comparable. Both techniques proved to be effective.</p>","PeriodicalId":39147,"journal":{"name":"Current Urology","volume":"19 4","pages":"257-262"},"PeriodicalIF":1.3000,"publicationDate":"2025-07-01","publicationTypes":"Journal Article","fieldsOfStudy":null,"isOpenAccess":false,"openAccessPdf":"https://www.ncbi.nlm.nih.gov/pmc/articles/PMC12321463/pdf/","citationCount":"0","resultStr":"{\"title\":\"Dusting versus fragmentation for large proximal ureteral stones during flexible ureteroscopy: A prospective randomized study.\",\"authors\":\"Samer Morsy, Ahmed Essam, Islam Nasser, Mohamed Elsheikh, Sherif Abdel Rahman, Kareem Daw\",\"doi\":\"10.1097/CU9.0000000000000285\",\"DOIUrl\":null,\"url\":null,\"abstract\":\"<p><strong>Background: </strong>Recent advances in endoscopic technology have empowered urologists to treat most types of stones within the urinary tract effectively. Available treatments for ureteral stones using a laser lithotripter include fragmentation, the active removal of fragments with a basket, and dusting. To date, only a few prospective randomized studies have endorsed the use of stone dusting, fragmentation, and active removal for ureteric stones.</p><p><strong>Materials and methods: </strong>This randomized, prospective, comparative study was conducted in the Urology Department. Sixty patients with proximal ureteral stones from July 2019 to July 2020 were included and randomly divided into 2 groups using a random number generator program (version 2, 2015). In Group 1, the stones were fragmented into dust (n = 30), and in Group 2, lithotripsy produced extractable fragments (n = 30).</p><p><strong>Results: </strong>In this study, the Ho:YAG laser was used to dust stones at low energy and high frequency (0.4-0.6 J and 20-30 Hz). Using the Ho:YAG laser set to high energy and low frequency (1.5-2 J and 8-10 Hz), stone fragmentation was achieved. The mean stone size was 1.63 cm in Group 1 and 1.69 cm in Group 2. The stone-free rates for the dusting and fragmentation groups were 96.6% and 86.6%, respectively. Meanwhile, the mean operative time was 87.6 ± 33.6 minutes in the dusting group and 80.4 ± 28.8 minutes in the fragmentation group. There were no postoperative complications with the dusting technique, compared with a 13.3% complication rate with the fragmentation technique.</p><p><strong>Conclusions: </strong>For proximal ureteral stones, the stone-free rates between the dusting and fragmentation procedures were comparable. Both techniques proved to be effective.</p>\",\"PeriodicalId\":39147,\"journal\":{\"name\":\"Current Urology\",\"volume\":\"19 4\",\"pages\":\"257-262\"},\"PeriodicalIF\":1.3000,\"publicationDate\":\"2025-07-01\",\"publicationTypes\":\"Journal Article\",\"fieldsOfStudy\":null,\"isOpenAccess\":false,\"openAccessPdf\":\"https://www.ncbi.nlm.nih.gov/pmc/articles/PMC12321463/pdf/\",\"citationCount\":\"0\",\"resultStr\":null,\"platform\":\"Semanticscholar\",\"paperid\":null,\"PeriodicalName\":\"Current Urology\",\"FirstCategoryId\":\"1085\",\"ListUrlMain\":\"https://doi.org/10.1097/CU9.0000000000000285\",\"RegionNum\":4,\"RegionCategory\":\"医学\",\"ArticlePicture\":[],\"TitleCN\":null,\"AbstractTextCN\":null,\"PMCID\":null,\"EPubDate\":\"2025/5/19 0:00:00\",\"PubModel\":\"Epub\",\"JCR\":\"Q4\",\"JCRName\":\"UROLOGY & NEPHROLOGY\",\"Score\":null,\"Total\":0}","platform":"Semanticscholar","paperid":null,"PeriodicalName":"Current Urology","FirstCategoryId":"1085","ListUrlMain":"https://doi.org/10.1097/CU9.0000000000000285","RegionNum":4,"RegionCategory":"医学","ArticlePicture":[],"TitleCN":null,"AbstractTextCN":null,"PMCID":null,"EPubDate":"2025/5/19 0:00:00","PubModel":"Epub","JCR":"Q4","JCRName":"UROLOGY & NEPHROLOGY","Score":null,"Total":0}
引用次数: 0

摘要

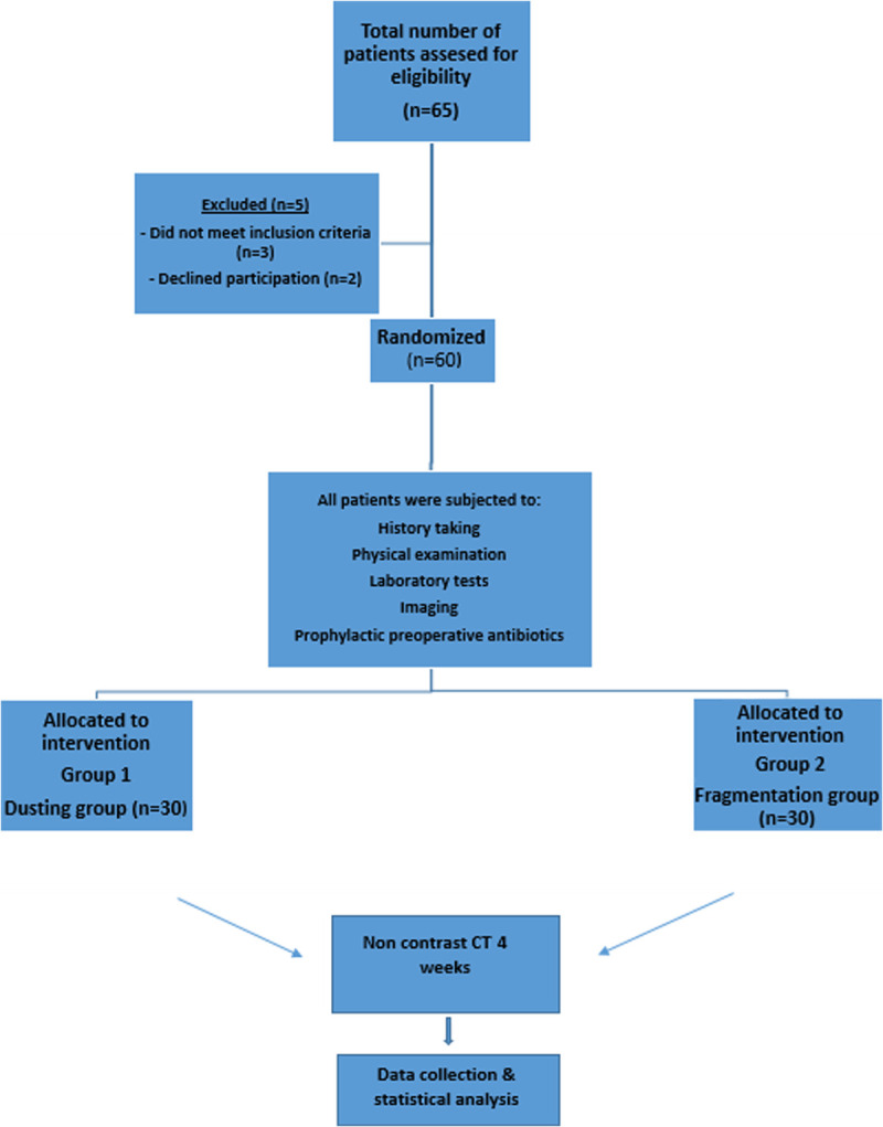
背景:最近内镜技术的进步使泌尿科医生能够有效地治疗尿路内大多数类型的结石。使用激光碎石机治疗输尿管结石的现有方法包括碎石、用篮子主动清除碎片和除尘。迄今为止,只有少数前瞻性随机研究支持使用结石粉、碎片化和主动清除输尿管结石。材料和方法:这项随机、前瞻性、比较研究在泌尿外科进行。选取2019年7月至2020年7月60例输尿管近端结石患者,采用随机数生成器程序(2015年2版)随机分为2组。在第1组,石头被粉碎成灰尘(n = 30),在第2组,碎石术产生可提取的碎片(n = 30)。结果:本研究采用Ho:YAG激光在低能量、高频率(0.4 ~ 0.6 J, 20 ~ 30 Hz)下对石材进行除尘。利用Ho:YAG激光设置为高能低频(1.5-2 J, 8-10 Hz),实现了石料破碎。1组平均结石大小为1.63 cm, 2组平均结石大小为1.69 cm。粉尘组和破碎组的无石率分别为96.6%和86.6%。同时,除尘组的平均手术时间为87.6±33.6分钟,碎裂组的平均手术时间为80.4±28.8分钟。与碎片化技术的13.3%的并发症率相比,粉碎技术无术后并发症。结论:对于输尿管近端结石,碎石术和碎石术之间的无结石率是相当的。这两种方法都被证明是有效的。
本文章由计算机程序翻译,如有差异,请以英文原文为准。

Dusting versus fragmentation for large proximal ureteral stones during flexible ureteroscopy: A prospective randomized study.

Dusting versus fragmentation for large proximal ureteral stones during flexible ureteroscopy: A prospective randomized study.

Background: Recent advances in endoscopic technology have empowered urologists to treat most types of stones within the urinary tract effectively. Available treatments for ureteral stones using a laser lithotripter include fragmentation, the active removal of fragments with a basket, and dusting. To date, only a few prospective randomized studies have endorsed the use of stone dusting, fragmentation, and active removal for ureteric stones.

Materials and methods: This randomized, prospective, comparative study was conducted in the Urology Department. Sixty patients with proximal ureteral stones from July 2019 to July 2020 were included and randomly divided into 2 groups using a random number generator program (version 2, 2015). In Group 1, the stones were fragmented into dust (n = 30), and in Group 2, lithotripsy produced extractable fragments (n = 30).

Results: In this study, the Ho:YAG laser was used to dust stones at low energy and high frequency (0.4-0.6 J and 20-30 Hz). Using the Ho:YAG laser set to high energy and low frequency (1.5-2 J and 8-10 Hz), stone fragmentation was achieved. The mean stone size was 1.63 cm in Group 1 and 1.69 cm in Group 2. The stone-free rates for the dusting and fragmentation groups were 96.6% and 86.6%, respectively. Meanwhile, the mean operative time was 87.6 ± 33.6 minutes in the dusting group and 80.4 ± 28.8 minutes in the fragmentation group. There were no postoperative complications with the dusting technique, compared with a 13.3% complication rate with the fragmentation technique.

Conclusions: For proximal ureteral stones, the stone-free rates between the dusting and fragmentation procedures were comparable. Both techniques proved to be effective.

求助全文
通过发布文献求助,成功后即可免费获取论文全文。 去求助
来源期刊
Current Urology
Current Urology Medicine-Urology
CiteScore
2.30
自引率
0.00%
发文量
96
×
引用
GB/T 7714-2015
复制
MLA
复制
APA
复制
导出至
BibTeX EndNote RefMan NoteFirst NoteExpress
×
提示
您的信息不完整,为了账户安全,请先补充。
现在去补充
×
提示
您因"违规操作"
具体请查看互助需知
我知道了
×
提示
确定
请完成安全验证×
copy
已复制链接
快去分享给好友吧!
我知道了
右上角分享
点击右上角分享
0
联系我们:info@booksci.cn Book学术提供免费学术资源搜索服务,方便国内外学者检索中英文文献。致力于提供最便捷和优质的服务体验。 Copyright © 2023 布克学术 All rights reserved.
京ICP备2023020795号-1
ghs 京公网安备 11010802042870号
Book学术文献互助
Book学术文献互助群
群 号:604180095
Book学术官方微信