Linc00662/miR-16-5p/FASN在宫颈癌中的预后价值及对肿瘤进展的调控。

IF 2.5 3区 生物学
Yu Yang, Zhanping Guo
{"title":"Linc00662/miR-16-5p/FASN在宫颈癌中的预后价值及对肿瘤进展的调控。","authors":"Yu Yang, Zhanping Guo","doi":"10.1186/s41065-025-00520-6","DOIUrl":null,"url":null,"abstract":"<p><strong>Background: </strong>Cervical cancer (CC) is the world's single most frequent gynecological cancer, is more than 500,000 new annual cases globally, and is a serious threat to women's reproductive health. LncRNAs have significant effects on human diseases; nevertheless, the expression of Linc00662 in CC and its mechanism of action are not yet entirely clear. The goal of the work was to investigate the expression, prognostic value and biological utility of Linc00662 in CC progression and to identify its underlying mechanisms in molecular terms.</p><p><strong>Methods: </strong>Expression levels of Linc00662, miR-16-5p and FASN in CC tissues and cells were detected through real-time quantitative PCR. Determination of cell proliferative capacity by CCK-8. Cell migration and invasion were assessed through Transwell assay. Binding of Linc00662 to miR-16-5p was mediated through a dual-luciferase reporter gene test was validated.</p><p><strong>Results: </strong>Linc00662 expression levels were significantly elevated in CC. High Linc00662 expression was strongly linked to increased tumor size, later FIGO staging, poorer tumor differentiation, mesenchymal infiltration, and lymph node metastasis, and high Linc00662 expression predicted a poor prognosis. Silencing Linc00662 reduced the proliferation, migration, and invasion of CC cells. Furthermore, Linc00662 negatively regulated miR-16-5p and indirectly regulated the upregulation of FASN expression.</p><p><strong>Conclusions: </strong>Linc00662 positively regulates FASN expression through targeting miR-16-5p and facilitates CC cell proliferation, migration and invasion, promoting CC progression.</p>","PeriodicalId":12862,"journal":{"name":"Hereditas","volume":"162 1","pages":"151"},"PeriodicalIF":2.5000,"publicationDate":"2025-08-05","publicationTypes":"Journal Article","fieldsOfStudy":null,"isOpenAccess":false,"openAccessPdf":"https://www.ncbi.nlm.nih.gov/pmc/articles/PMC12326733/pdf/","citationCount":"0","resultStr":"{\"title\":\"Prognostic value of Linc00662/miR-16-5p/FASN in cervical cancer and regulation of tumor progression.\",\"authors\":\"Yu Yang, Zhanping Guo\",\"doi\":\"10.1186/s41065-025-00520-6\",\"DOIUrl\":null,\"url\":null,\"abstract\":\"<p><strong>Background: </strong>Cervical cancer (CC) is the world's single most frequent gynecological cancer, is more than 500,000 new annual cases globally, and is a serious threat to women's reproductive health. LncRNAs have significant effects on human diseases; nevertheless, the expression of Linc00662 in CC and its mechanism of action are not yet entirely clear. The goal of the work was to investigate the expression, prognostic value and biological utility of Linc00662 in CC progression and to identify its underlying mechanisms in molecular terms.</p><p><strong>Methods: </strong>Expression levels of Linc00662, miR-16-5p and FASN in CC tissues and cells were detected through real-time quantitative PCR. Determination of cell proliferative capacity by CCK-8. Cell migration and invasion were assessed through Transwell assay. Binding of Linc00662 to miR-16-5p was mediated through a dual-luciferase reporter gene test was validated.</p><p><strong>Results: </strong>Linc00662 expression levels were significantly elevated in CC. High Linc00662 expression was strongly linked to increased tumor size, later FIGO staging, poorer tumor differentiation, mesenchymal infiltration, and lymph node metastasis, and high Linc00662 expression predicted a poor prognosis. Silencing Linc00662 reduced the proliferation, migration, and invasion of CC cells. Furthermore, Linc00662 negatively regulated miR-16-5p and indirectly regulated the upregulation of FASN expression.</p><p><strong>Conclusions: </strong>Linc00662 positively regulates FASN expression through targeting miR-16-5p and facilitates CC cell proliferation, migration and invasion, promoting CC progression.</p>\",\"PeriodicalId\":12862,\"journal\":{\"name\":\"Hereditas\",\"volume\":\"162 1\",\"pages\":\"151\"},\"PeriodicalIF\":2.5000,\"publicationDate\":\"2025-08-05\",\"publicationTypes\":\"Journal Article\",\"fieldsOfStudy\":null,\"isOpenAccess\":false,\"openAccessPdf\":\"https://www.ncbi.nlm.nih.gov/pmc/articles/PMC12326733/pdf/\",\"citationCount\":\"0\",\"resultStr\":null,\"platform\":\"Semanticscholar\",\"paperid\":null,\"PeriodicalName\":\"Hereditas\",\"FirstCategoryId\":\"99\",\"ListUrlMain\":\"https://doi.org/10.1186/s41065-025-00520-6\",\"RegionNum\":3,\"RegionCategory\":\"生物学\",\"ArticlePicture\":[],\"TitleCN\":null,\"AbstractTextCN\":null,\"PMCID\":null,\"EPubDate\":\"\",\"PubModel\":\"\",\"JCR\":\"\",\"JCRName\":\"\",\"Score\":null,\"Total\":0}","platform":"Semanticscholar","paperid":null,"PeriodicalName":"Hereditas","FirstCategoryId":"99","ListUrlMain":"https://doi.org/10.1186/s41065-025-00520-6","RegionNum":3,"RegionCategory":"生物学","ArticlePicture":[],"TitleCN":null,"AbstractTextCN":null,"PMCID":null,"EPubDate":"","PubModel":"","JCR":"","JCRName":"","Score":null,"Total":0}
引用次数: 0

摘要

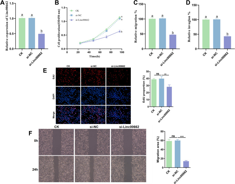
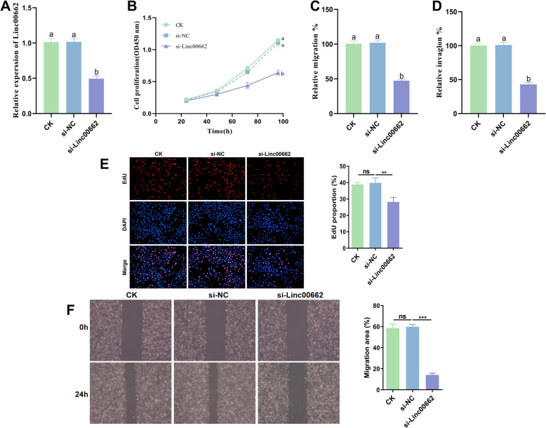
背景:宫颈癌(CC)是世界上最常见的妇科癌症,全球每年新发病例超过50万例,严重威胁妇女生殖健康。lncrna对人类疾病有显著影响;然而,Linc00662在CC中的表达及其作用机制尚不完全清楚。这项工作的目的是研究Linc00662在CC进展中的表达、预后价值和生物学效用,并从分子角度确定其潜在机制。方法:采用实时定量PCR检测CC组织和细胞中Linc00662、miR-16-5p、FASN的表达水平。CCK-8测定细胞增殖能力。Transwell法检测细胞迁移和侵袭。通过双荧光素酶报告基因检测介导Linc00662与miR-16-5p的结合得到验证。结果:Linc00662在CC中表达水平显著升高,高表达与肿瘤大小增大、FIGO分期晚、肿瘤分化差、间质浸润、淋巴结转移密切相关,高表达预后差。沉默Linc00662可降低CC细胞的增殖、迁移和侵袭。此外,Linc00662负调控miR-16-5p,间接调控FASN表达上调。结论:Linc00662通过靶向miR-16-5p正向调节FASN表达,促进CC细胞增殖、迁移和侵袭,促进CC进展。
本文章由计算机程序翻译,如有差异,请以英文原文为准。

Prognostic value of Linc00662/miR-16-5p/FASN in cervical cancer and regulation of tumor progression.

Prognostic value of Linc00662/miR-16-5p/FASN in cervical cancer and regulation of tumor progression.

Prognostic value of Linc00662/miR-16-5p/FASN in cervical cancer and regulation of tumor progression.

Prognostic value of Linc00662/miR-16-5p/FASN in cervical cancer and regulation of tumor progression.

Prognostic value of Linc00662/miR-16-5p/FASN in cervical cancer and regulation of tumor progression.

Prognostic value of Linc00662/miR-16-5p/FASN in cervical cancer and regulation of tumor progression.

Prognostic value of Linc00662/miR-16-5p/FASN in cervical cancer and regulation of tumor progression.

Background: Cervical cancer (CC) is the world's single most frequent gynecological cancer, is more than 500,000 new annual cases globally, and is a serious threat to women's reproductive health. LncRNAs have significant effects on human diseases; nevertheless, the expression of Linc00662 in CC and its mechanism of action are not yet entirely clear. The goal of the work was to investigate the expression, prognostic value and biological utility of Linc00662 in CC progression and to identify its underlying mechanisms in molecular terms.

Methods: Expression levels of Linc00662, miR-16-5p and FASN in CC tissues and cells were detected through real-time quantitative PCR. Determination of cell proliferative capacity by CCK-8. Cell migration and invasion were assessed through Transwell assay. Binding of Linc00662 to miR-16-5p was mediated through a dual-luciferase reporter gene test was validated.

Results: Linc00662 expression levels were significantly elevated in CC. High Linc00662 expression was strongly linked to increased tumor size, later FIGO staging, poorer tumor differentiation, mesenchymal infiltration, and lymph node metastasis, and high Linc00662 expression predicted a poor prognosis. Silencing Linc00662 reduced the proliferation, migration, and invasion of CC cells. Furthermore, Linc00662 negatively regulated miR-16-5p and indirectly regulated the upregulation of FASN expression.

Conclusions: Linc00662 positively regulates FASN expression through targeting miR-16-5p and facilitates CC cell proliferation, migration and invasion, promoting CC progression.

求助全文
通过发布文献求助,成功后即可免费获取论文全文。 去求助
来源期刊
Hereditas
Hereditas Biochemistry, Genetics and Molecular Biology-Genetics
CiteScore
3.80
自引率
3.70%
发文量
0
期刊介绍: For almost a century, Hereditas has published original cutting-edge research and reviews. As the Official journal of the Mendelian Society of Lund, the journal welcomes research from across all areas of genetics and genomics. Topics of interest include human and medical genetics, animal and plant genetics, microbial genetics, agriculture and bioinformatics.
×
引用
GB/T 7714-2015
复制
MLA
复制
APA
复制
导出至
BibTeX EndNote RefMan NoteFirst NoteExpress
×
提示
您的信息不完整,为了账户安全,请先补充。
现在去补充
×
提示
您因"违规操作"
具体请查看互助需知
我知道了
×
提示
确定
请完成安全验证×
copy
已复制链接
快去分享给好友吧!
我知道了
右上角分享
点击右上角分享
0
联系我们:info@booksci.cn Book学术提供免费学术资源搜索服务,方便国内外学者检索中英文文献。致力于提供最便捷和优质的服务体验。 Copyright © 2023 布克学术 All rights reserved.
京ICP备2023020795号-1
ghs 京公网安备 11010802042870号
Book学术文献互助
Book学术文献互助群
群 号:604180095
Book学术官方微信