Asxl1通过与Lhx2的相互作用和Wnt信号的表观遗传调节来调节视杯的发育。

IF 3.2 2区 生物学 Q3 CELL BIOLOGY
Animal Cells and Systems Pub Date : 2025-08-04 eCollection Date: 2025-01-01 DOI:10.1080/19768354.2025.2542176
Seungtae Moon, Nackhyuong Kim, A-Reum Kim, Kyeong Hwan Moon, Jin Woo Kim, Soo-Jong Um
{"title":"Asxl1通过与Lhx2的相互作用和Wnt信号的表观遗传调节来调节视杯的发育。","authors":"Seungtae Moon, Nackhyuong Kim, A-Reum Kim, Kyeong Hwan Moon, Jin Woo Kim, Soo-Jong Um","doi":"10.1080/19768354.2025.2542176","DOIUrl":null,"url":null,"abstract":"<p><p>The <i>additional sex combs-like 1</i> (<i>Asxl1</i>) gene is a chromatin regulator involved in transcriptional activation and repression. While Asxl1 plays a crucial role in various organ development, its role in ocular development remains unclear. Here, we analyzed <i>Asxl1</i> knockout (KO) mice and observed disrupted optic cup formation at embryonic day 10.5 (E10.5). RNA-seq of the E10.5 optic cup revealed dysregulation of Wnt signaling and early eye development genes. In further investigation using isolated cell from E10.5 retinal region, neuroepithelial stem cells from <i>Asxl1</i> KO embryos exhibited impaired proliferation and spheroid formation. To elucidate the transcriptional mechanism by Asxl1 in optic cup formation, biochemical assays demonstrated that Asxl1 binds the LIM domain of Lhx2, facilitating repression of Wnt1, Wnt2, and Wnt8b. Following ChIP analysis showed that the gain of function of Asxl1 increased repressive histone marks (H3K27me3, H3K9me3) and reduced active marks (H3K4me3) at Lhx2-binding motifs within the cis-regulatory regions of canonical Wnt ligand genes. These findings establish Asxl1 as a key epigenetic regulator of optic cup development by modulating Lhx2-mediated Wnt signaling, providing insights into congenital eye disorders.</p>","PeriodicalId":7804,"journal":{"name":"Animal Cells and Systems","volume":"29 1","pages":"488-501"},"PeriodicalIF":3.2000,"publicationDate":"2025-08-04","publicationTypes":"Journal Article","fieldsOfStudy":null,"isOpenAccess":false,"openAccessPdf":"https://www.ncbi.nlm.nih.gov/pmc/articles/PMC12322997/pdf/","citationCount":"0","resultStr":"{\"title\":\"Asxl1 regulates optic cup development through interaction with Lhx2 and epigenetic modulation of Wnt signaling.\",\"authors\":\"Seungtae Moon, Nackhyuong Kim, A-Reum Kim, Kyeong Hwan Moon, Jin Woo Kim, Soo-Jong Um\",\"doi\":\"10.1080/19768354.2025.2542176\",\"DOIUrl\":null,\"url\":null,\"abstract\":\"<p><p>The <i>additional sex combs-like 1</i> (<i>Asxl1</i>) gene is a chromatin regulator involved in transcriptional activation and repression. While Asxl1 plays a crucial role in various organ development, its role in ocular development remains unclear. Here, we analyzed <i>Asxl1</i> knockout (KO) mice and observed disrupted optic cup formation at embryonic day 10.5 (E10.5). RNA-seq of the E10.5 optic cup revealed dysregulation of Wnt signaling and early eye development genes. In further investigation using isolated cell from E10.5 retinal region, neuroepithelial stem cells from <i>Asxl1</i> KO embryos exhibited impaired proliferation and spheroid formation. To elucidate the transcriptional mechanism by Asxl1 in optic cup formation, biochemical assays demonstrated that Asxl1 binds the LIM domain of Lhx2, facilitating repression of Wnt1, Wnt2, and Wnt8b. Following ChIP analysis showed that the gain of function of Asxl1 increased repressive histone marks (H3K27me3, H3K9me3) and reduced active marks (H3K4me3) at Lhx2-binding motifs within the cis-regulatory regions of canonical Wnt ligand genes. These findings establish Asxl1 as a key epigenetic regulator of optic cup development by modulating Lhx2-mediated Wnt signaling, providing insights into congenital eye disorders.</p>\",\"PeriodicalId\":7804,\"journal\":{\"name\":\"Animal Cells and Systems\",\"volume\":\"29 1\",\"pages\":\"488-501\"},\"PeriodicalIF\":3.2000,\"publicationDate\":\"2025-08-04\",\"publicationTypes\":\"Journal Article\",\"fieldsOfStudy\":null,\"isOpenAccess\":false,\"openAccessPdf\":\"https://www.ncbi.nlm.nih.gov/pmc/articles/PMC12322997/pdf/\",\"citationCount\":\"0\",\"resultStr\":null,\"platform\":\"Semanticscholar\",\"paperid\":null,\"PeriodicalName\":\"Animal Cells and Systems\",\"FirstCategoryId\":\"99\",\"ListUrlMain\":\"https://doi.org/10.1080/19768354.2025.2542176\",\"RegionNum\":2,\"RegionCategory\":\"生物学\",\"ArticlePicture\":[],\"TitleCN\":null,\"AbstractTextCN\":null,\"PMCID\":null,\"EPubDate\":\"2025/1/1 0:00:00\",\"PubModel\":\"eCollection\",\"JCR\":\"Q3\",\"JCRName\":\"CELL BIOLOGY\",\"Score\":null,\"Total\":0}","platform":"Semanticscholar","paperid":null,"PeriodicalName":"Animal Cells and Systems","FirstCategoryId":"99","ListUrlMain":"https://doi.org/10.1080/19768354.2025.2542176","RegionNum":2,"RegionCategory":"生物学","ArticlePicture":[],"TitleCN":null,"AbstractTextCN":null,"PMCID":null,"EPubDate":"2025/1/1 0:00:00","PubModel":"eCollection","JCR":"Q3","JCRName":"CELL BIOLOGY","Score":null,"Total":0}
引用次数: 0

摘要

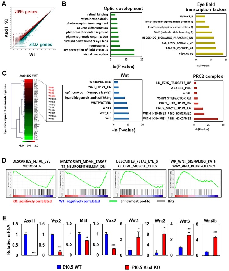
另外的性梳状1 (Asxl1)基因是参与转录激活和抑制的染色质调节因子。虽然Asxl1在各种器官发育中起着至关重要的作用,但其在眼部发育中的作用尚不清楚。在这里,我们分析了Asxl1基因敲除(KO)小鼠,并观察了胚胎10.5天(E10.5)视杯形成的破坏。E10.5视杯的rna测序显示Wnt信号和早期眼睛发育基因的失调。在使用E10.5视网膜区分离细胞的进一步研究中,来自Asxl1 KO胚胎的神经上皮干细胞表现出增殖和球形形成受损。为了阐明Asxl1在光杯形成中的转录机制,生化分析表明Asxl1结合Lhx2的LIM结构域,促进Wnt1、Wnt2和Wnt8b的抑制。ChIP分析显示,Asxl1功能的获得增加了典型Wnt配体基因顺式调控区域lhx2结合基序上的抑制性组蛋白标记(H3K27me3, H3K9me3),减少了活性标记(H3K4me3)。这些发现证实Asxl1通过调节lhx2介导的Wnt信号,作为视杯发育的关键表观遗传调节因子,为先天性眼病的研究提供了新的见解。
本文章由计算机程序翻译,如有差异,请以英文原文为准。

Asxl1 regulates optic cup development through interaction with Lhx2 and epigenetic modulation of Wnt signaling.

Asxl1 regulates optic cup development through interaction with Lhx2 and epigenetic modulation of Wnt signaling.

Asxl1 regulates optic cup development through interaction with Lhx2 and epigenetic modulation of Wnt signaling.

Asxl1 regulates optic cup development through interaction with Lhx2 and epigenetic modulation of Wnt signaling.

The additional sex combs-like 1 (Asxl1) gene is a chromatin regulator involved in transcriptional activation and repression. While Asxl1 plays a crucial role in various organ development, its role in ocular development remains unclear. Here, we analyzed Asxl1 knockout (KO) mice and observed disrupted optic cup formation at embryonic day 10.5 (E10.5). RNA-seq of the E10.5 optic cup revealed dysregulation of Wnt signaling and early eye development genes. In further investigation using isolated cell from E10.5 retinal region, neuroepithelial stem cells from Asxl1 KO embryos exhibited impaired proliferation and spheroid formation. To elucidate the transcriptional mechanism by Asxl1 in optic cup formation, biochemical assays demonstrated that Asxl1 binds the LIM domain of Lhx2, facilitating repression of Wnt1, Wnt2, and Wnt8b. Following ChIP analysis showed that the gain of function of Asxl1 increased repressive histone marks (H3K27me3, H3K9me3) and reduced active marks (H3K4me3) at Lhx2-binding motifs within the cis-regulatory regions of canonical Wnt ligand genes. These findings establish Asxl1 as a key epigenetic regulator of optic cup development by modulating Lhx2-mediated Wnt signaling, providing insights into congenital eye disorders.

求助全文
通过发布文献求助,成功后即可免费获取论文全文。 去求助
来源期刊
Animal Cells and Systems
Animal Cells and Systems 生物-动物学
CiteScore
4.50
自引率
24.10%
发文量
33
审稿时长
6 months
期刊介绍: Animal Cells and Systems is the official journal of the Korean Society for Integrative Biology. This international, peer-reviewed journal publishes original papers that cover diverse aspects of biological sciences including Bioinformatics and Systems Biology, Developmental Biology, Evolution and Systematic Biology, Population Biology, & Animal Behaviour, Molecular and Cellular Biology, Neurobiology and Immunology, and Translational Medicine.
×
引用
GB/T 7714-2015
复制
MLA
复制
APA
复制
导出至
BibTeX EndNote RefMan NoteFirst NoteExpress
×
提示
您的信息不完整,为了账户安全,请先补充。
现在去补充
×
提示
您因"违规操作"
具体请查看互助需知
我知道了
×
提示
确定
请完成安全验证×
copy
已复制链接
快去分享给好友吧!
我知道了
右上角分享
点击右上角分享
0
联系我们:info@booksci.cn Book学术提供免费学术资源搜索服务,方便国内外学者检索中英文文献。致力于提供最便捷和优质的服务体验。 Copyright © 2023 布克学术 All rights reserved.
京ICP备2023020795号-1
ghs 京公网安备 11010802042870号
Book学术文献互助
Book学术文献互助群
群 号:604180095
Book学术官方微信