在快速眼动睡眠期间,成年出生的小群神经元的短暂再激活支持小鼠的记忆巩固

IF 15.7 1区 综合性期刊 Q1 MULTIDISCIPLINARY SCIENCES
Sakthivel Srinivasan, Iyo Koyanagi, Pablo Vergara, Yuteng Wang, Akinobu Ohba, Toshie Naoi, Kaspar E. Vogt, Yoan Chérasse, Noriki Kutsumura, Takeshi Sakurai, Taro Tezuka, Masanori Sakaguchi
{"title":"在快速眼动睡眠期间,成年出生的小群神经元的短暂再激活支持小鼠的记忆巩固","authors":"Sakthivel Srinivasan, Iyo Koyanagi, Pablo Vergara, Yuteng Wang, Akinobu Ohba, Toshie Naoi, Kaspar E. Vogt, Yoan Chérasse, Noriki Kutsumura, Takeshi Sakurai, Taro Tezuka, Masanori Sakaguchi","doi":"10.1038/s41467-025-62554-8","DOIUrl":null,"url":null,"abstract":"<p>While memory consolidation is widely believed to require memory reactivation synchronized with theta oscillations during REM sleep, direct causal evidence linking specific neuronal ensembles to this process has been lacking. Strong theta oscillations arise in the hippocampal dentate gyrus, where a small population of principal neurons is continuously generated throughout adulthood. Although these adult-born neurons (ABNs) are known to modulate hippocampal circuits for memory, the causality between their specific information content and memory-related behavior was unknown. Here, we show that REM sleep reactivation of memory ensembles comprising as few as ~3 ABNs is necessary for fear memory consolidation. Crucially, we found that the synchronization of ABN activity with a specific theta phase is essential for associative memory consolidation. Our findings thus provide causal evidence that consolidation critically depends on both the reactivation of minimal neuronal populations and precise neuronal coordination within theta-defined temporal windows.</p>","PeriodicalId":19066,"journal":{"name":"Nature Communications","volume":"51 1","pages":""},"PeriodicalIF":15.7000,"publicationDate":"2025-08-05","publicationTypes":"Journal Article","fieldsOfStudy":null,"isOpenAccess":false,"openAccessPdf":"","citationCount":"0","resultStr":"{\"title\":\"Transient reactivation of small ensembles of adult-born neurons during REM sleep supports memory consolidation in mice\",\"authors\":\"Sakthivel Srinivasan, Iyo Koyanagi, Pablo Vergara, Yuteng Wang, Akinobu Ohba, Toshie Naoi, Kaspar E. Vogt, Yoan Chérasse, Noriki Kutsumura, Takeshi Sakurai, Taro Tezuka, Masanori Sakaguchi\",\"doi\":\"10.1038/s41467-025-62554-8\",\"DOIUrl\":null,\"url\":null,\"abstract\":\"<p>While memory consolidation is widely believed to require memory reactivation synchronized with theta oscillations during REM sleep, direct causal evidence linking specific neuronal ensembles to this process has been lacking. Strong theta oscillations arise in the hippocampal dentate gyrus, where a small population of principal neurons is continuously generated throughout adulthood. Although these adult-born neurons (ABNs) are known to modulate hippocampal circuits for memory, the causality between their specific information content and memory-related behavior was unknown. Here, we show that REM sleep reactivation of memory ensembles comprising as few as ~3 ABNs is necessary for fear memory consolidation. Crucially, we found that the synchronization of ABN activity with a specific theta phase is essential for associative memory consolidation. Our findings thus provide causal evidence that consolidation critically depends on both the reactivation of minimal neuronal populations and precise neuronal coordination within theta-defined temporal windows.</p>\",\"PeriodicalId\":19066,\"journal\":{\"name\":\"Nature Communications\",\"volume\":\"51 1\",\"pages\":\"\"},\"PeriodicalIF\":15.7000,\"publicationDate\":\"2025-08-05\",\"publicationTypes\":\"Journal Article\",\"fieldsOfStudy\":null,\"isOpenAccess\":false,\"openAccessPdf\":\"\",\"citationCount\":\"0\",\"resultStr\":null,\"platform\":\"Semanticscholar\",\"paperid\":null,\"PeriodicalName\":\"Nature Communications\",\"FirstCategoryId\":\"103\",\"ListUrlMain\":\"https://doi.org/10.1038/s41467-025-62554-8\",\"RegionNum\":1,\"RegionCategory\":\"综合性期刊\",\"ArticlePicture\":[],\"TitleCN\":null,\"AbstractTextCN\":null,\"PMCID\":null,\"EPubDate\":\"\",\"PubModel\":\"\",\"JCR\":\"Q1\",\"JCRName\":\"MULTIDISCIPLINARY SCIENCES\",\"Score\":null,\"Total\":0}","platform":"Semanticscholar","paperid":null,"PeriodicalName":"Nature Communications","FirstCategoryId":"103","ListUrlMain":"https://doi.org/10.1038/s41467-025-62554-8","RegionNum":1,"RegionCategory":"综合性期刊","ArticlePicture":[],"TitleCN":null,"AbstractTextCN":null,"PMCID":null,"EPubDate":"","PubModel":"","JCR":"Q1","JCRName":"MULTIDISCIPLINARY SCIENCES","Score":null,"Total":0}
引用次数: 0

摘要

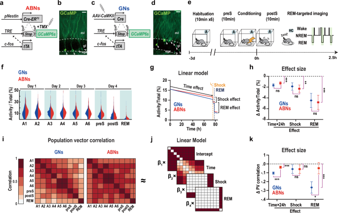
虽然人们普遍认为记忆巩固需要在快速眼动睡眠期间与θ波振荡同步的记忆再激活,但将特定神经元集合与这一过程联系起来的直接因果证据一直缺乏。强烈的θ波振荡出现在海马体齿状回,那里有一小群主神经元在成年期间不断产生。虽然已知这些成年神经元(abn)调节海马记忆回路,但其特定信息内容与记忆相关行为之间的因果关系尚不清楚。在这里,我们发现快速眼动睡眠中包含约3个abn的记忆集合的再激活对于恐惧记忆的巩固是必要的。至关重要的是,我们发现ABN活动与特定θ相的同步对于联想记忆的巩固至关重要。因此,我们的研究结果提供了因果证据,证明巩固在很大程度上取决于最小神经元群的重新激活和在theta定义的时间窗口内精确的神经元协调。
本文章由计算机程序翻译,如有差异,请以英文原文为准。

Transient reactivation of small ensembles of adult-born neurons during REM sleep supports memory consolidation in mice

Transient reactivation of small ensembles of adult-born neurons during REM sleep supports memory consolidation in mice

While memory consolidation is widely believed to require memory reactivation synchronized with theta oscillations during REM sleep, direct causal evidence linking specific neuronal ensembles to this process has been lacking. Strong theta oscillations arise in the hippocampal dentate gyrus, where a small population of principal neurons is continuously generated throughout adulthood. Although these adult-born neurons (ABNs) are known to modulate hippocampal circuits for memory, the causality between their specific information content and memory-related behavior was unknown. Here, we show that REM sleep reactivation of memory ensembles comprising as few as ~3 ABNs is necessary for fear memory consolidation. Crucially, we found that the synchronization of ABN activity with a specific theta phase is essential for associative memory consolidation. Our findings thus provide causal evidence that consolidation critically depends on both the reactivation of minimal neuronal populations and precise neuronal coordination within theta-defined temporal windows.

求助全文
通过发布文献求助,成功后即可免费获取论文全文。 去求助
来源期刊
Nature Communications
Nature Communications Biological Science Disciplines-
CiteScore
24.90
自引率
2.40%
发文量
6928
审稿时长
3.7 months
期刊介绍: Nature Communications, an open-access journal, publishes high-quality research spanning all areas of the natural sciences. Papers featured in the journal showcase significant advances relevant to specialists in each respective field. With a 2-year impact factor of 16.6 (2022) and a median time of 8 days from submission to the first editorial decision, Nature Communications is committed to rapid dissemination of research findings. As a multidisciplinary journal, it welcomes contributions from biological, health, physical, chemical, Earth, social, mathematical, applied, and engineering sciences, aiming to highlight important breakthroughs within each domain.
×
引用
GB/T 7714-2015
复制
MLA
复制
APA
复制
导出至
BibTeX EndNote RefMan NoteFirst NoteExpress
×
提示
您的信息不完整,为了账户安全,请先补充。
现在去补充
×
提示
您因"违规操作"
具体请查看互助需知
我知道了
×
提示
确定
请完成安全验证×
copy
已复制链接
快去分享给好友吧!
我知道了
右上角分享
点击右上角分享
0
联系我们:info@booksci.cn Book学术提供免费学术资源搜索服务,方便国内外学者检索中英文文献。致力于提供最便捷和优质的服务体验。 Copyright © 2023 布克学术 All rights reserved.
京ICP备2023020795号-1
ghs 京公网安备 11010802042870号
Book学术文献互助
Book学术文献互助群
群 号:604180095
Book学术官方微信