基于药物敏感性相关基因的风险评分模型有可能预测口腔鳞状细胞癌的预后。

IF 1.4 4区 医学 Q3 DENTISTRY, ORAL SURGERY & MEDICINE
Yao Ma, Yunpeng Li, Sasa Ding, Peipei Sun
{"title":"基于药物敏感性相关基因的风险评分模型有可能预测口腔鳞状细胞癌的预后。","authors":"Yao Ma, Yunpeng Li, Sasa Ding, Peipei Sun","doi":"10.3290/j.ohpd.c_2124","DOIUrl":null,"url":null,"abstract":"<p><strong>Objective: </strong>To develop a risk score model based on drug-sensitivity-related genes to predict the prognosis of patients with oral squamous cell carcinoma (OSCC).</p><p><strong>Methods and materials: </strong>In this study, transcriptome from OSCC patients was downloaded from the Cancer Genome Atlas (TCGA) and International Cancer Genome Consortium (ICGC) databases, and differential gene expression analysis was performed using R's 'limma' package. LASSO Cox regression identified key prognostic genes. We stratified patients into low- and high-risk groups and estimated survival rates using Kaplan-Meier. Gene set enrichment analysis (GSEA) and immune infiltration analysis were conducted to understand the potential pathways and tumour microenvironment. A nomogram model was constructed for prognosis prediction.</p><p><strong>Results: </strong>Our study identified 118 candidate genes from three data sets and narrowed them down to four prognostic genes (IGF2BP2, PLAU, CEP55, CMYA5) using univariate Cox regression and LASSO Cox regression. A risk score model was developed which could predict patient prognosis. The model's prognostic value was independent of age, gender, and stage. A nomogram model incorporating risk score and age was constructed for personalised survival prediction. Tumour mutation burden analysis showed that the mutation rate of TP53 was higher in the high-risk group. Immune landscape analysis uncovered distinct immune cell infiltration patterns and immune checkpoint expression levels between different risk groups, suggesting implications for immunotherapy strategies.</p><p><strong>Conclusion: </strong>The risk score model constructed using drug-sensitivity-related genes IGF2BP2, PLAU, CEP55, and CMYA5 may predict the prognosis of OSCC patients.</p>","PeriodicalId":19696,"journal":{"name":"Oral health & preventive dentistry","volume":"23 ","pages":"391-402"},"PeriodicalIF":1.4000,"publicationDate":"2025-08-05","publicationTypes":"Journal Article","fieldsOfStudy":null,"isOpenAccess":false,"openAccessPdf":"https://www.ncbi.nlm.nih.gov/pmc/articles/PMC12327071/pdf/","citationCount":"0","resultStr":"{\"title\":\"A Risk Score Model Based on Drug-Sensitivity-Related Genes Has the Potential to Predict Oral Squamous Cell Carcinoma Prognosis.\",\"authors\":\"Yao Ma, Yunpeng Li, Sasa Ding, Peipei Sun\",\"doi\":\"10.3290/j.ohpd.c_2124\",\"DOIUrl\":null,\"url\":null,\"abstract\":\"<p><strong>Objective: </strong>To develop a risk score model based on drug-sensitivity-related genes to predict the prognosis of patients with oral squamous cell carcinoma (OSCC).</p><p><strong>Methods and materials: </strong>In this study, transcriptome from OSCC patients was downloaded from the Cancer Genome Atlas (TCGA) and International Cancer Genome Consortium (ICGC) databases, and differential gene expression analysis was performed using R's 'limma' package. LASSO Cox regression identified key prognostic genes. We stratified patients into low- and high-risk groups and estimated survival rates using Kaplan-Meier. Gene set enrichment analysis (GSEA) and immune infiltration analysis were conducted to understand the potential pathways and tumour microenvironment. A nomogram model was constructed for prognosis prediction.</p><p><strong>Results: </strong>Our study identified 118 candidate genes from three data sets and narrowed them down to four prognostic genes (IGF2BP2, PLAU, CEP55, CMYA5) using univariate Cox regression and LASSO Cox regression. A risk score model was developed which could predict patient prognosis. The model's prognostic value was independent of age, gender, and stage. A nomogram model incorporating risk score and age was constructed for personalised survival prediction. Tumour mutation burden analysis showed that the mutation rate of TP53 was higher in the high-risk group. Immune landscape analysis uncovered distinct immune cell infiltration patterns and immune checkpoint expression levels between different risk groups, suggesting implications for immunotherapy strategies.</p><p><strong>Conclusion: </strong>The risk score model constructed using drug-sensitivity-related genes IGF2BP2, PLAU, CEP55, and CMYA5 may predict the prognosis of OSCC patients.</p>\",\"PeriodicalId\":19696,\"journal\":{\"name\":\"Oral health & preventive dentistry\",\"volume\":\"23 \",\"pages\":\"391-402\"},\"PeriodicalIF\":1.4000,\"publicationDate\":\"2025-08-05\",\"publicationTypes\":\"Journal Article\",\"fieldsOfStudy\":null,\"isOpenAccess\":false,\"openAccessPdf\":\"https://www.ncbi.nlm.nih.gov/pmc/articles/PMC12327071/pdf/\",\"citationCount\":\"0\",\"resultStr\":null,\"platform\":\"Semanticscholar\",\"paperid\":null,\"PeriodicalName\":\"Oral health & preventive dentistry\",\"FirstCategoryId\":\"3\",\"ListUrlMain\":\"https://doi.org/10.3290/j.ohpd.c_2124\",\"RegionNum\":4,\"RegionCategory\":\"医学\",\"ArticlePicture\":[],\"TitleCN\":null,\"AbstractTextCN\":null,\"PMCID\":null,\"EPubDate\":\"\",\"PubModel\":\"\",\"JCR\":\"Q3\",\"JCRName\":\"DENTISTRY, ORAL SURGERY & MEDICINE\",\"Score\":null,\"Total\":0}","platform":"Semanticscholar","paperid":null,"PeriodicalName":"Oral health & preventive dentistry","FirstCategoryId":"3","ListUrlMain":"https://doi.org/10.3290/j.ohpd.c_2124","RegionNum":4,"RegionCategory":"医学","ArticlePicture":[],"TitleCN":null,"AbstractTextCN":null,"PMCID":null,"EPubDate":"","PubModel":"","JCR":"Q3","JCRName":"DENTISTRY, ORAL SURGERY & MEDICINE","Score":null,"Total":0}
引用次数: 0

摘要

目的:建立基于药物敏感性相关基因的风险评分模型,预测口腔鳞状细胞癌(OSCC)患者预后。方法和材料:本研究从癌症基因组图谱(Cancer Genome Atlas, TCGA)和国际癌症基因组联盟(International Cancer Genome Consortium, ICGC)数据库中下载OSCC患者的转录组,使用R的“limma”软件包进行差异基因表达分析。LASSO Cox回归确定了关键的预后基因。我们将患者分为低危组和高危组,并使用Kaplan-Meier法估计生存率。通过基因集富集分析(GSEA)和免疫浸润分析了解潜在通路和肿瘤微环境。建立了预测预后的nomogram模型。结果:通过单因素Cox回归和LASSO Cox回归,我们从3个数据集中筛选出118个候选基因,并将其缩小到4个预后基因(IGF2BP2、PLAU、CEP55、CMYA5)。建立了预测患者预后的风险评分模型。该模型的预后价值与年龄、性别和分期无关。构建了包含风险评分和年龄的nomogram模型,用于个性化生存预测。肿瘤突变负担分析显示,高危组TP53突变率较高。免疫景观分析揭示了不同风险组之间不同的免疫细胞浸润模式和免疫检查点表达水平,提示免疫治疗策略的意义。结论:利用药物敏感性相关基因IGF2BP2、PLAU、CEP55、CMYA5构建的风险评分模型可以预测OSCC患者的预后。
本文章由计算机程序翻译,如有差异,请以英文原文为准。

A Risk Score Model Based on Drug-Sensitivity-Related Genes Has the Potential to Predict Oral Squamous Cell Carcinoma Prognosis.

A Risk Score Model Based on Drug-Sensitivity-Related Genes Has the Potential to Predict Oral Squamous Cell Carcinoma Prognosis.

A Risk Score Model Based on Drug-Sensitivity-Related Genes Has the Potential to Predict Oral Squamous Cell Carcinoma Prognosis.

A Risk Score Model Based on Drug-Sensitivity-Related Genes Has the Potential to Predict Oral Squamous Cell Carcinoma Prognosis.

A Risk Score Model Based on Drug-Sensitivity-Related Genes Has the Potential to Predict Oral Squamous Cell Carcinoma Prognosis.

A Risk Score Model Based on Drug-Sensitivity-Related Genes Has the Potential to Predict Oral Squamous Cell Carcinoma Prognosis.

A Risk Score Model Based on Drug-Sensitivity-Related Genes Has the Potential to Predict Oral Squamous Cell Carcinoma Prognosis.

Objective: To develop a risk score model based on drug-sensitivity-related genes to predict the prognosis of patients with oral squamous cell carcinoma (OSCC).

Methods and materials: In this study, transcriptome from OSCC patients was downloaded from the Cancer Genome Atlas (TCGA) and International Cancer Genome Consortium (ICGC) databases, and differential gene expression analysis was performed using R's 'limma' package. LASSO Cox regression identified key prognostic genes. We stratified patients into low- and high-risk groups and estimated survival rates using Kaplan-Meier. Gene set enrichment analysis (GSEA) and immune infiltration analysis were conducted to understand the potential pathways and tumour microenvironment. A nomogram model was constructed for prognosis prediction.

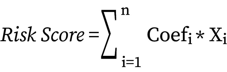
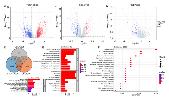
Results: Our study identified 118 candidate genes from three data sets and narrowed them down to four prognostic genes (IGF2BP2, PLAU, CEP55, CMYA5) using univariate Cox regression and LASSO Cox regression. A risk score model was developed which could predict patient prognosis. The model's prognostic value was independent of age, gender, and stage. A nomogram model incorporating risk score and age was constructed for personalised survival prediction. Tumour mutation burden analysis showed that the mutation rate of TP53 was higher in the high-risk group. Immune landscape analysis uncovered distinct immune cell infiltration patterns and immune checkpoint expression levels between different risk groups, suggesting implications for immunotherapy strategies.

Conclusion: The risk score model constructed using drug-sensitivity-related genes IGF2BP2, PLAU, CEP55, and CMYA5 may predict the prognosis of OSCC patients.

求助全文
通过发布文献求助,成功后即可免费获取论文全文。 去求助
来源期刊
Oral health & preventive dentistry
Oral health & preventive dentistry DENTISTRY, ORAL SURGERY & MEDICINE-
CiteScore
3.00
自引率
0.00%
发文量
51
审稿时长
>12 weeks
期刊介绍: Clinicians, general practitioners, teachers, researchers, and public health administrators will find this journal an indispensable source of essential, timely information about scientific progress in the fields of oral health and the prevention of caries, periodontal diseases, oral mucosal diseases, and dental trauma. Central topics, including oral hygiene, oral epidemiology, oral health promotion, and public health issues, are covered in peer-reviewed articles such as clinical and basic science research reports; reviews; invited focus articles, commentaries, and guest editorials; and symposium, workshop, and conference proceedings.
×
引用
GB/T 7714-2015
复制
MLA
复制
APA
复制
导出至
BibTeX EndNote RefMan NoteFirst NoteExpress
×
提示
您的信息不完整,为了账户安全,请先补充。
现在去补充
×
提示
您因"违规操作"
具体请查看互助需知
我知道了
×
提示
确定
请完成安全验证×
copy
已复制链接
快去分享给好友吧!
我知道了
右上角分享
点击右上角分享
0
联系我们:info@booksci.cn Book学术提供免费学术资源搜索服务,方便国内外学者检索中英文文献。致力于提供最便捷和优质的服务体验。 Copyright © 2023 布克学术 All rights reserved.
京ICP备2023020795号-1
ghs 京公网安备 11010802042870号
Book学术文献互助
Book学术文献互助群
群 号:604180095
Book学术官方微信