牙科人员的职业病:范围综述。

Q3 Medicine
Florentina Căminișteanu, Andrei Vorovenci, Viorel Ștefan Perieanu, Sergiu-Adrian Petri, Liliana Burlibașa, Mihai David, Andi Ciprian Drăguș, Mihai Burlibașa
{"title":"牙科人员的职业病:范围综述。","authors":"Florentina Căminișteanu, Andrei Vorovenci, Viorel Ștefan Perieanu, Sergiu-Adrian Petri, Liliana Burlibașa, Mihai David, Andi Ciprian Drăguș, Mihai Burlibașa","doi":"10.25122/jml-2024-0412","DOIUrl":null,"url":null,"abstract":"<p><p>Dental professionals face numerous occupational health risks that can significantly impact their well-being and career longevity. This scoping review synthesizes current evidence on the prevalence, risk factors, and prevention strategies for major occupational health issues in dentistry. The article selection process adhered to the Preferred Reporting Items for Systematic Reviews and Meta-Analyses (PRISMA) guidelines. A comprehensive electronic search was conducted across PubMed/MEDLINE, Scopus, and Web of Science to identify relevant studies published within the past decade. Musculoskeletal disorders (MSDs) were found to be highly prevalent. Allergic contact dermatitis (ACD), pulmonary diseases such as pneumoconiosis, and noise-induced hearing loss (NIHL) remain common concerns for the overall health of dental personnel. Work-related stress is widespread and can lead to mental health issues such as burnout syndrome, emotional exhaustion, and suicidal ideation. Occupational health issues are prevalent in dentistry, necessitating the development of improved prevention strategies. Recommended preventive measures include ergonomic workplace design, regular physical activity, stress management techniques, the use of appropriate personal protective equipment, and efficient ventilation systems. Future research should focus on developing standardized diagnostic criteria and employing prospective cohort designs to more accurately estimate disease burden and evaluate the effectiveness of interventions.</p>","PeriodicalId":16386,"journal":{"name":"Journal of Medicine and Life","volume":"18 6","pages":"526-535"},"PeriodicalIF":0.0000,"publicationDate":"2025-06-01","publicationTypes":"Journal Article","fieldsOfStudy":null,"isOpenAccess":false,"openAccessPdf":"https://www.ncbi.nlm.nih.gov/pmc/articles/PMC12314851/pdf/","citationCount":"0","resultStr":"{\"title\":\"Occupational diseases among dental personnel: a scoping review.\",\"authors\":\"Florentina Căminișteanu, Andrei Vorovenci, Viorel Ștefan Perieanu, Sergiu-Adrian Petri, Liliana Burlibașa, Mihai David, Andi Ciprian Drăguș, Mihai Burlibașa\",\"doi\":\"10.25122/jml-2024-0412\",\"DOIUrl\":null,\"url\":null,\"abstract\":\"<p><p>Dental professionals face numerous occupational health risks that can significantly impact their well-being and career longevity. This scoping review synthesizes current evidence on the prevalence, risk factors, and prevention strategies for major occupational health issues in dentistry. The article selection process adhered to the Preferred Reporting Items for Systematic Reviews and Meta-Analyses (PRISMA) guidelines. A comprehensive electronic search was conducted across PubMed/MEDLINE, Scopus, and Web of Science to identify relevant studies published within the past decade. Musculoskeletal disorders (MSDs) were found to be highly prevalent. Allergic contact dermatitis (ACD), pulmonary diseases such as pneumoconiosis, and noise-induced hearing loss (NIHL) remain common concerns for the overall health of dental personnel. Work-related stress is widespread and can lead to mental health issues such as burnout syndrome, emotional exhaustion, and suicidal ideation. Occupational health issues are prevalent in dentistry, necessitating the development of improved prevention strategies. Recommended preventive measures include ergonomic workplace design, regular physical activity, stress management techniques, the use of appropriate personal protective equipment, and efficient ventilation systems. Future research should focus on developing standardized diagnostic criteria and employing prospective cohort designs to more accurately estimate disease burden and evaluate the effectiveness of interventions.</p>\",\"PeriodicalId\":16386,\"journal\":{\"name\":\"Journal of Medicine and Life\",\"volume\":\"18 6\",\"pages\":\"526-535\"},\"PeriodicalIF\":0.0000,\"publicationDate\":\"2025-06-01\",\"publicationTypes\":\"Journal Article\",\"fieldsOfStudy\":null,\"isOpenAccess\":false,\"openAccessPdf\":\"https://www.ncbi.nlm.nih.gov/pmc/articles/PMC12314851/pdf/\",\"citationCount\":\"0\",\"resultStr\":null,\"platform\":\"Semanticscholar\",\"paperid\":null,\"PeriodicalName\":\"Journal of Medicine and Life\",\"FirstCategoryId\":\"1085\",\"ListUrlMain\":\"https://doi.org/10.25122/jml-2024-0412\",\"RegionNum\":0,\"RegionCategory\":null,\"ArticlePicture\":[],\"TitleCN\":null,\"AbstractTextCN\":null,\"PMCID\":null,\"EPubDate\":\"\",\"PubModel\":\"\",\"JCR\":\"Q3\",\"JCRName\":\"Medicine\",\"Score\":null,\"Total\":0}","platform":"Semanticscholar","paperid":null,"PeriodicalName":"Journal of Medicine and Life","FirstCategoryId":"1085","ListUrlMain":"https://doi.org/10.25122/jml-2024-0412","RegionNum":0,"RegionCategory":null,"ArticlePicture":[],"TitleCN":null,"AbstractTextCN":null,"PMCID":null,"EPubDate":"","PubModel":"","JCR":"Q3","JCRName":"Medicine","Score":null,"Total":0}
引用次数: 0

摘要

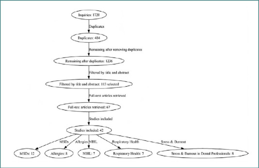
牙科专业人员面临着许多职业健康风险,这些风险会严重影响他们的健康和职业寿命。本综述综合了目前有关牙科主要职业健康问题的患病率、风险因素和预防策略的证据。文章选择过程遵循系统评价和荟萃分析的首选报告项目(PRISMA)指南。在PubMed/MEDLINE、Scopus和Web of Science上进行了全面的电子检索,以确定过去十年发表的相关研究。肌肉骨骼疾病(MSDs)被发现非常普遍。过敏性接触性皮炎(ACD)、肺疾病(如尘肺病)和噪声性听力损失(NIHL)仍然是牙科人员整体健康的常见问题。与工作有关的压力普遍存在,并可能导致精神健康问题,如倦怠综合征、情绪衰竭和自杀念头。职业健康问题在牙科领域十分普遍,因此有必要制定更好的预防战略。建议的预防措施包括符合人体工程学的工作场所设计、定期体育活动、压力管理技术、使用适当的个人防护设备和有效的通风系统。未来的研究应侧重于制定标准化的诊断标准和采用前瞻性队列设计,以更准确地估计疾病负担和评估干预措施的有效性。
本文章由计算机程序翻译,如有差异,请以英文原文为准。

Occupational diseases among dental personnel: a scoping review.

Occupational diseases among dental personnel: a scoping review.

Occupational diseases among dental personnel: a scoping review.

Occupational diseases among dental personnel: a scoping review.

Dental professionals face numerous occupational health risks that can significantly impact their well-being and career longevity. This scoping review synthesizes current evidence on the prevalence, risk factors, and prevention strategies for major occupational health issues in dentistry. The article selection process adhered to the Preferred Reporting Items for Systematic Reviews and Meta-Analyses (PRISMA) guidelines. A comprehensive electronic search was conducted across PubMed/MEDLINE, Scopus, and Web of Science to identify relevant studies published within the past decade. Musculoskeletal disorders (MSDs) were found to be highly prevalent. Allergic contact dermatitis (ACD), pulmonary diseases such as pneumoconiosis, and noise-induced hearing loss (NIHL) remain common concerns for the overall health of dental personnel. Work-related stress is widespread and can lead to mental health issues such as burnout syndrome, emotional exhaustion, and suicidal ideation. Occupational health issues are prevalent in dentistry, necessitating the development of improved prevention strategies. Recommended preventive measures include ergonomic workplace design, regular physical activity, stress management techniques, the use of appropriate personal protective equipment, and efficient ventilation systems. Future research should focus on developing standardized diagnostic criteria and employing prospective cohort designs to more accurately estimate disease burden and evaluate the effectiveness of interventions.

求助全文
通过发布文献求助,成功后即可免费获取论文全文。 去求助
来源期刊
Journal of Medicine and Life
Journal of Medicine and Life Medicine-Medicine (all)
CiteScore
1.90
自引率
0.00%
发文量
202
期刊介绍: The Journal of Medicine and Life publishes peer-reviewed articles from various fields of medicine and life sciences, including original research, systematic reviews, special reports, case presentations, major medical breakthroughs and letters to the editor. The Journal focuses on current matters that lie at the intersection of biomedical science and clinical practice and strives to present this information to inform health care delivery and improve patient outcomes. Papers addressing topics such as neuroprotection, neurorehabilitation, neuroplasticity, and neuroregeneration are particularly encouraged, as part of the Journal''s continuous interest in neuroscience research. The Editorial Board of the Journal of Medicine and Life is open to consider manuscripts from all levels of research and areas of biological sciences, including fundamental, experimental or clinical research and matters of public health. As part of our pledge to promote an educational and community-building environment, our issues feature sections designated to informing our readers regarding exciting international congresses, teaching courses and relevant institutional-level events.
×
引用
GB/T 7714-2015
复制
MLA
复制
APA
复制
导出至
BibTeX EndNote RefMan NoteFirst NoteExpress
×
提示
您的信息不完整,为了账户安全,请先补充。
现在去补充
×
提示
您因"违规操作"
具体请查看互助需知
我知道了
×
提示
确定
请完成安全验证×
copy
已复制链接
快去分享给好友吧!
我知道了
右上角分享
点击右上角分享
0
联系我们:info@booksci.cn Book学术提供免费学术资源搜索服务,方便国内外学者检索中英文文献。致力于提供最便捷和优质的服务体验。 Copyright © 2023 布克学术 All rights reserved.
京ICP备2023020795号-1
ghs 京公网安备 11010802042870号
Book学术文献互助
Book学术文献互助群
群 号:604180095
Book学术官方微信