重新设计miR-34a: miRNA抗癌药物治疗发展中的结构和化学进展。

IF 4.3 3区 生物学 Q2 BIOCHEMISTRY & MOLECULAR BIOLOGY
Shreyas G Iyer, Ikjot S Sohal, Andrea L Kasinski
{"title":"重新设计miR-34a: miRNA抗癌药物治疗发展中的结构和化学进展。","authors":"Shreyas G Iyer, Ikjot S Sohal, Andrea L Kasinski","doi":"10.1042/BST20253010","DOIUrl":null,"url":null,"abstract":"<p><p>MicroRNAs (miRNAs) represent a promising class of therapeutics due to their ability to down-regulate multiple genes simultaneously. This offers a significant therapeutic advantage in cancer, where heterogeneity often activates different pathways in different patients. Chemical modifications to the miRNA help overcome challenges associated with nuclease susceptibility, high immunogenicity, and the need for high or repeated dosing to achieve therapeutic effects. The main chemical modifications include changes to the ribose and backbone. Ribose modifications, including 2'-O-methyl and 2'-fluoro, improve nuclease resistance and plasma stability and lower the immunogenicity of the miRNA. Phosphorothioate (PS) backbone modifications increase resistance to nucleases and prolong circulation by enhancing serum protein affinity. Integrating these stabilizing chemical modifications with ligand targeting allows for specific delivery of the chemically modified miRNAs to tumors and metastases, bypassing bulky delivery vehicles and improving penetration into dense tumor architectures. Enhancements to ligand chemistry can also overcome endosomal entrapment. Incorporating many of the modifications discussed in this mini-review, the first fully modified version of miR-34a (FM-miR-34a) was developed, marking a significant milestone as the first fully modified miRNA to demonstrate substantial in vivo activity. Ongoing optimization of the chemical modifications and ligand chemistry, and integrating artificial intelligence into the design process are expected to further extend the potential for delivering on the promise of using these Nobel Prize-winning miRNAs as anti-cancer agents.</p>","PeriodicalId":8841,"journal":{"name":"Biochemical Society transactions","volume":" ","pages":""},"PeriodicalIF":4.3000,"publicationDate":"2025-08-04","publicationTypes":"Journal Article","fieldsOfStudy":null,"isOpenAccess":false,"openAccessPdf":"https://www.ncbi.nlm.nih.gov/pmc/articles/PMC12409984/pdf/","citationCount":"0","resultStr":"{\"title\":\"Redesigning miR-34a: structural and chemical advances in the therapeutic development of an miRNA anti-cancer agent.\",\"authors\":\"Shreyas G Iyer, Ikjot S Sohal, Andrea L Kasinski\",\"doi\":\"10.1042/BST20253010\",\"DOIUrl\":null,\"url\":null,\"abstract\":\"<p><p>MicroRNAs (miRNAs) represent a promising class of therapeutics due to their ability to down-regulate multiple genes simultaneously. This offers a significant therapeutic advantage in cancer, where heterogeneity often activates different pathways in different patients. Chemical modifications to the miRNA help overcome challenges associated with nuclease susceptibility, high immunogenicity, and the need for high or repeated dosing to achieve therapeutic effects. The main chemical modifications include changes to the ribose and backbone. Ribose modifications, including 2'-O-methyl and 2'-fluoro, improve nuclease resistance and plasma stability and lower the immunogenicity of the miRNA. Phosphorothioate (PS) backbone modifications increase resistance to nucleases and prolong circulation by enhancing serum protein affinity. Integrating these stabilizing chemical modifications with ligand targeting allows for specific delivery of the chemically modified miRNAs to tumors and metastases, bypassing bulky delivery vehicles and improving penetration into dense tumor architectures. Enhancements to ligand chemistry can also overcome endosomal entrapment. Incorporating many of the modifications discussed in this mini-review, the first fully modified version of miR-34a (FM-miR-34a) was developed, marking a significant milestone as the first fully modified miRNA to demonstrate substantial in vivo activity. Ongoing optimization of the chemical modifications and ligand chemistry, and integrating artificial intelligence into the design process are expected to further extend the potential for delivering on the promise of using these Nobel Prize-winning miRNAs as anti-cancer agents.</p>\",\"PeriodicalId\":8841,\"journal\":{\"name\":\"Biochemical Society transactions\",\"volume\":\" \",\"pages\":\"\"},\"PeriodicalIF\":4.3000,\"publicationDate\":\"2025-08-04\",\"publicationTypes\":\"Journal Article\",\"fieldsOfStudy\":null,\"isOpenAccess\":false,\"openAccessPdf\":\"https://www.ncbi.nlm.nih.gov/pmc/articles/PMC12409984/pdf/\",\"citationCount\":\"0\",\"resultStr\":null,\"platform\":\"Semanticscholar\",\"paperid\":null,\"PeriodicalName\":\"Biochemical Society transactions\",\"FirstCategoryId\":\"99\",\"ListUrlMain\":\"https://doi.org/10.1042/BST20253010\",\"RegionNum\":3,\"RegionCategory\":\"生物学\",\"ArticlePicture\":[],\"TitleCN\":null,\"AbstractTextCN\":null,\"PMCID\":null,\"EPubDate\":\"\",\"PubModel\":\"\",\"JCR\":\"Q2\",\"JCRName\":\"BIOCHEMISTRY & MOLECULAR BIOLOGY\",\"Score\":null,\"Total\":0}","platform":"Semanticscholar","paperid":null,"PeriodicalName":"Biochemical Society transactions","FirstCategoryId":"99","ListUrlMain":"https://doi.org/10.1042/BST20253010","RegionNum":3,"RegionCategory":"生物学","ArticlePicture":[],"TitleCN":null,"AbstractTextCN":null,"PMCID":null,"EPubDate":"","PubModel":"","JCR":"Q2","JCRName":"BIOCHEMISTRY & MOLECULAR BIOLOGY","Score":null,"Total":0}
引用次数: 0

摘要

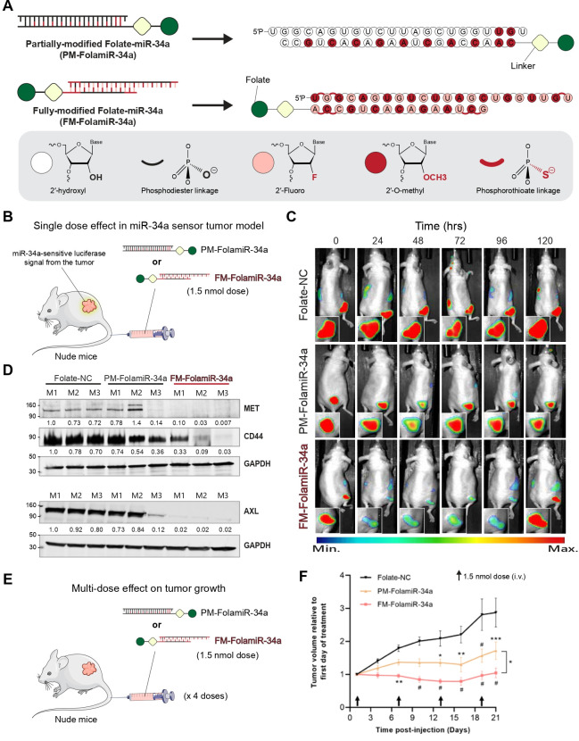
MicroRNAs (miRNAs)由于其同时下调多个基因的能力而成为一种很有前途的治疗药物。这为癌症提供了显著的治疗优势,在癌症中,异质性通常在不同的患者中激活不同的途径。对miRNA进行化学修饰有助于克服与核酸酶易感性、高免疫原性以及需要高剂量或重复剂量以达到治疗效果相关的挑战。主要的化学修饰包括核糖和主链的改变。核糖修饰,包括2'- o -甲基和2'-氟,提高了核酸酶抗性和血浆稳定性,降低了miRNA的免疫原性。硫代磷酸酯(PS)骨架修饰增加对核酸酶的抗性,并通过增强血清蛋白亲和力延长循环。将这些稳定的化学修饰与配体靶向结合起来,可以将化学修饰的mirna特异性地递送到肿瘤和转移灶,绕过笨重的递送载体,提高对致密肿瘤结构的渗透。配体化学的增强也可以克服内体包裹。结合本综述中讨论的许多修饰,第一个完全修饰的miR-34a (FM-miR-34a)被开发出来,标志着一个重要的里程碑,成为第一个完全修饰的miRNA,在体内显示出大量的活性。正在进行的化学修饰和配体化学的优化,以及将人工智能集成到设计过程中,有望进一步扩大使用这些诺贝尔奖得主mirna作为抗癌剂的潜力。
本文章由计算机程序翻译,如有差异,请以英文原文为准。

Redesigning miR-34a: structural and chemical advances in the therapeutic development of an miRNA anti-cancer agent.

Redesigning miR-34a: structural and chemical advances in the therapeutic development of an miRNA anti-cancer agent.

Redesigning miR-34a: structural and chemical advances in the therapeutic development of an miRNA anti-cancer agent.

MicroRNAs (miRNAs) represent a promising class of therapeutics due to their ability to down-regulate multiple genes simultaneously. This offers a significant therapeutic advantage in cancer, where heterogeneity often activates different pathways in different patients. Chemical modifications to the miRNA help overcome challenges associated with nuclease susceptibility, high immunogenicity, and the need for high or repeated dosing to achieve therapeutic effects. The main chemical modifications include changes to the ribose and backbone. Ribose modifications, including 2'-O-methyl and 2'-fluoro, improve nuclease resistance and plasma stability and lower the immunogenicity of the miRNA. Phosphorothioate (PS) backbone modifications increase resistance to nucleases and prolong circulation by enhancing serum protein affinity. Integrating these stabilizing chemical modifications with ligand targeting allows for specific delivery of the chemically modified miRNAs to tumors and metastases, bypassing bulky delivery vehicles and improving penetration into dense tumor architectures. Enhancements to ligand chemistry can also overcome endosomal entrapment. Incorporating many of the modifications discussed in this mini-review, the first fully modified version of miR-34a (FM-miR-34a) was developed, marking a significant milestone as the first fully modified miRNA to demonstrate substantial in vivo activity. Ongoing optimization of the chemical modifications and ligand chemistry, and integrating artificial intelligence into the design process are expected to further extend the potential for delivering on the promise of using these Nobel Prize-winning miRNAs as anti-cancer agents.

求助全文
通过发布文献求助,成功后即可免费获取论文全文。 去求助
来源期刊
Biochemical Society transactions
Biochemical Society transactions 生物-生化与分子生物学
CiteScore
7.80
自引率
0.00%
发文量
351
审稿时长
3-6 weeks
期刊介绍: Biochemical Society Transactions is the reviews journal of the Biochemical Society. Publishing concise reviews written by experts in the field, providing a timely snapshot of the latest developments across all areas of the molecular and cellular biosciences. Elevating our authors’ ideas and expertise, each review includes a perspectives section where authors offer comment on the latest advances, a glimpse of future challenges and highlighting the importance of associated research areas in far broader contexts.
×
引用
GB/T 7714-2015
复制
MLA
复制
APA
复制
导出至
BibTeX EndNote RefMan NoteFirst NoteExpress
×
提示
您的信息不完整,为了账户安全,请先补充。
现在去补充
×
提示
您因"违规操作"
具体请查看互助需知
我知道了
×
提示
确定
请完成安全验证×
copy
已复制链接
快去分享给好友吧!
我知道了
右上角分享
点击右上角分享
0
联系我们:info@booksci.cn Book学术提供免费学术资源搜索服务,方便国内外学者检索中英文文献。致力于提供最便捷和优质的服务体验。 Copyright © 2023 布克学术 All rights reserved.
京ICP备2023020795号-1
ghs 京公网安备 11010802042870号
Book学术文献互助
Book学术文献互助群
群 号:604180095
Book学术官方微信