个人弹性在人口与社会政治因素、社区弹性与心理困扰之间的中介作用:10月7日之后的五波研究

IF 2.7 2区 心理学 Q2 PSYCHIATRY
Dean Ariel, Hadas Marciano, Shaul Kimhi, Yohanan Eshel, Bruria Adini
{"title":"个人弹性在人口与社会政治因素、社区弹性与心理困扰之间的中介作用:10月7日之后的五波研究","authors":"Dean Ariel, Hadas Marciano, Shaul Kimhi, Yohanan Eshel, Bruria Adini","doi":"10.1002/smi.70080","DOIUrl":null,"url":null,"abstract":"<p><p>The October 7, 2023 Hamas attack on Israel and the following conflict has impacted Israeli society, causing widespread distress. While research has examined the direct impacts of such events, less attention has been given to how sociopolitical and demographic factors impact resilience outcomes during prolonged conflict. This study examines the mediating role of individual resilience in the relationships between key factors (including demographic variables, political stance, and religiosity) and psychological outcomes (community resilience and psychological distress) across five time points following the October 7 attack. A representative sample of 957 Israeli adults completed surveys at five time points following October 7, 2023. Linear Mixed Models with random intercepts evaluated relationships between demographic and sociopolitical factors and individual resilience, community resilience, and psychological distress. Mediation analyses examined individual resilience as a mechanism connecting these factors to psychological outcomes. Community resilience significantly declined across five time points, whereas individual resilience was consistently positively associated with community and lower psychological distress. Mediation analyses showed that individual resilience explained the effect of gender, age, income, and government support on resilience and psychological distress. The study found that religiosity's impact on individual resilience strengthened over time, yet its protective effect against psychological distress was direct rather than mediated. This study's results show the importance of enhancing individual resilience to mitigate long-term psychological distress and declining community resilience. This study found that individual resilience is a mechanism through which demographic and sociopolitical factors impact community resilience and psychological distress during a prolonged conflict. The findings show the importance of targeting individual resilience in interventions while acknowledging the direct protective association between religiosity and psychological distress. These results offer important insights for developing tailored support strategies for diverse populations experiencing an ongoing conflict.</p>","PeriodicalId":51175,"journal":{"name":"Stress and Health","volume":"41 4","pages":"e70080"},"PeriodicalIF":2.7000,"publicationDate":"2025-08-01","publicationTypes":"Journal Article","fieldsOfStudy":null,"isOpenAccess":false,"openAccessPdf":"https://www.ncbi.nlm.nih.gov/pmc/articles/PMC12317666/pdf/","citationCount":"0","resultStr":"{\"title\":\"Individual Resilience as a Mediator Between Demographic and Sociopolitical Factors, Community Resilience and Psychological Distress: A Five-Wave Study Following October 7.\",\"authors\":\"Dean Ariel, Hadas Marciano, Shaul Kimhi, Yohanan Eshel, Bruria Adini\",\"doi\":\"10.1002/smi.70080\",\"DOIUrl\":null,\"url\":null,\"abstract\":\"<p><p>The October 7, 2023 Hamas attack on Israel and the following conflict has impacted Israeli society, causing widespread distress. While research has examined the direct impacts of such events, less attention has been given to how sociopolitical and demographic factors impact resilience outcomes during prolonged conflict. This study examines the mediating role of individual resilience in the relationships between key factors (including demographic variables, political stance, and religiosity) and psychological outcomes (community resilience and psychological distress) across five time points following the October 7 attack. A representative sample of 957 Israeli adults completed surveys at five time points following October 7, 2023. Linear Mixed Models with random intercepts evaluated relationships between demographic and sociopolitical factors and individual resilience, community resilience, and psychological distress. Mediation analyses examined individual resilience as a mechanism connecting these factors to psychological outcomes. Community resilience significantly declined across five time points, whereas individual resilience was consistently positively associated with community and lower psychological distress. Mediation analyses showed that individual resilience explained the effect of gender, age, income, and government support on resilience and psychological distress. The study found that religiosity's impact on individual resilience strengthened over time, yet its protective effect against psychological distress was direct rather than mediated. This study's results show the importance of enhancing individual resilience to mitigate long-term psychological distress and declining community resilience. This study found that individual resilience is a mechanism through which demographic and sociopolitical factors impact community resilience and psychological distress during a prolonged conflict. The findings show the importance of targeting individual resilience in interventions while acknowledging the direct protective association between religiosity and psychological distress. These results offer important insights for developing tailored support strategies for diverse populations experiencing an ongoing conflict.</p>\",\"PeriodicalId\":51175,\"journal\":{\"name\":\"Stress and Health\",\"volume\":\"41 4\",\"pages\":\"e70080\"},\"PeriodicalIF\":2.7000,\"publicationDate\":\"2025-08-01\",\"publicationTypes\":\"Journal Article\",\"fieldsOfStudy\":null,\"isOpenAccess\":false,\"openAccessPdf\":\"https://www.ncbi.nlm.nih.gov/pmc/articles/PMC12317666/pdf/\",\"citationCount\":\"0\",\"resultStr\":null,\"platform\":\"Semanticscholar\",\"paperid\":null,\"PeriodicalName\":\"Stress and Health\",\"FirstCategoryId\":\"3\",\"ListUrlMain\":\"https://doi.org/10.1002/smi.70080\",\"RegionNum\":2,\"RegionCategory\":\"心理学\",\"ArticlePicture\":[],\"TitleCN\":null,\"AbstractTextCN\":null,\"PMCID\":null,\"EPubDate\":\"\",\"PubModel\":\"\",\"JCR\":\"Q2\",\"JCRName\":\"PSYCHIATRY\",\"Score\":null,\"Total\":0}","platform":"Semanticscholar","paperid":null,"PeriodicalName":"Stress and Health","FirstCategoryId":"3","ListUrlMain":"https://doi.org/10.1002/smi.70080","RegionNum":2,"RegionCategory":"心理学","ArticlePicture":[],"TitleCN":null,"AbstractTextCN":null,"PMCID":null,"EPubDate":"","PubModel":"","JCR":"Q2","JCRName":"PSYCHIATRY","Score":null,"Total":0}
引用次数: 0

摘要

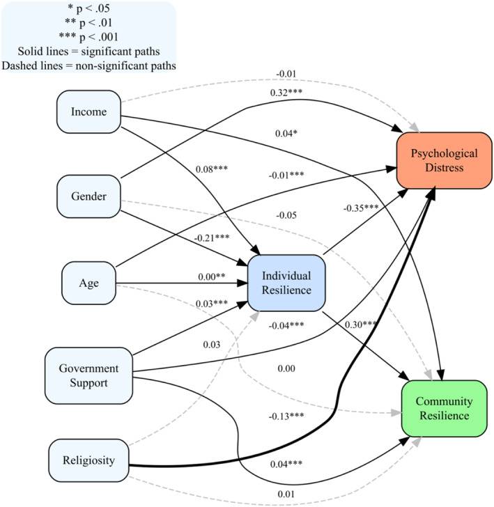
2023年10月7日哈马斯对以色列的袭击和随后的冲突影响了以色列社会,造成了广泛的痛苦。虽然研究已经检查了这些事件的直接影响,但很少有人关注社会政治和人口因素如何影响长期冲突期间的恢复力结果。本研究考察了10月7日恐怖袭击后五个时间点上,个体弹性在关键因素(包括人口统计变量、政治立场和宗教信仰)与心理结果(社区弹性和心理困扰)之间的关系中的中介作用。957名以色列成年人的代表性样本在2023年10月7日之后的五个时间点完成了调查。随机截距的线性混合模型评估了人口和社会政治因素与个人弹性、社区弹性和心理困扰之间的关系。中介分析检验了个体弹性作为将这些因素与心理结果联系起来的机制。社区弹性在五个时间点上显著下降,而个人弹性与社区和较低的心理困扰始终呈正相关。中介分析表明,个体弹性可以解释性别、年龄、收入和政府支持对弹性和心理困扰的影响。研究发现,宗教信仰对个体恢复力的影响随着时间的推移而增强,但它对心理困扰的保护作用是直接的,而不是中介的。本研究结果表明,提高个体弹性对于缓解长期心理困扰和降低社区弹性的重要性。本研究发现,在长期冲突中,个体弹性是人口和社会政治因素影响社区弹性和心理困扰的机制。研究结果表明,在承认宗教信仰和心理困扰之间的直接保护联系的同时,在干预中针对个人弹性的重要性。这些结果为为正在经历冲突的不同人群制定量身定制的支持策略提供了重要见解。
本文章由计算机程序翻译,如有差异,请以英文原文为准。

Individual Resilience as a Mediator Between Demographic and Sociopolitical Factors, Community Resilience and Psychological Distress: A Five-Wave Study Following October 7.

Individual Resilience as a Mediator Between Demographic and Sociopolitical Factors, Community Resilience and Psychological Distress: A Five-Wave Study Following October 7.

Individual Resilience as a Mediator Between Demographic and Sociopolitical Factors, Community Resilience and Psychological Distress: A Five-Wave Study Following October 7.

Individual Resilience as a Mediator Between Demographic and Sociopolitical Factors, Community Resilience and Psychological Distress: A Five-Wave Study Following October 7.

The October 7, 2023 Hamas attack on Israel and the following conflict has impacted Israeli society, causing widespread distress. While research has examined the direct impacts of such events, less attention has been given to how sociopolitical and demographic factors impact resilience outcomes during prolonged conflict. This study examines the mediating role of individual resilience in the relationships between key factors (including demographic variables, political stance, and religiosity) and psychological outcomes (community resilience and psychological distress) across five time points following the October 7 attack. A representative sample of 957 Israeli adults completed surveys at five time points following October 7, 2023. Linear Mixed Models with random intercepts evaluated relationships between demographic and sociopolitical factors and individual resilience, community resilience, and psychological distress. Mediation analyses examined individual resilience as a mechanism connecting these factors to psychological outcomes. Community resilience significantly declined across five time points, whereas individual resilience was consistently positively associated with community and lower psychological distress. Mediation analyses showed that individual resilience explained the effect of gender, age, income, and government support on resilience and psychological distress. The study found that religiosity's impact on individual resilience strengthened over time, yet its protective effect against psychological distress was direct rather than mediated. This study's results show the importance of enhancing individual resilience to mitigate long-term psychological distress and declining community resilience. This study found that individual resilience is a mechanism through which demographic and sociopolitical factors impact community resilience and psychological distress during a prolonged conflict. The findings show the importance of targeting individual resilience in interventions while acknowledging the direct protective association between religiosity and psychological distress. These results offer important insights for developing tailored support strategies for diverse populations experiencing an ongoing conflict.

求助全文
通过发布文献求助,成功后即可免费获取论文全文。 去求助
来源期刊
Stress and Health
Stress and Health 医学-精神病学
CiteScore
6.40
自引率
4.90%
发文量
91
审稿时长
>12 weeks
期刊介绍: Stress is a normal component of life and a number of mechanisms exist to cope with its effects. The stresses that challenge man"s existence in our modern society may result in failure of these coping mechanisms, with resultant stress-induced illness. The aim of the journal therefore is to provide a forum for discussion of all aspects of stress which affect the individual in both health and disease. The Journal explores the subject from as many aspects as possible, so that when stress becomes a consideration, health information can be presented as to the best ways by which to minimise its effects.
×
引用
GB/T 7714-2015
复制
MLA
复制
APA
复制
导出至
BibTeX EndNote RefMan NoteFirst NoteExpress
×
提示
您的信息不完整,为了账户安全,请先补充。
现在去补充
×
提示
您因"违规操作"
具体请查看互助需知
我知道了
×
提示
确定
请完成安全验证×
copy
已复制链接
快去分享给好友吧!
我知道了
右上角分享
点击右上角分享
0
联系我们:info@booksci.cn Book学术提供免费学术资源搜索服务,方便国内外学者检索中英文文献。致力于提供最便捷和优质的服务体验。 Copyright © 2023 布克学术 All rights reserved.
京ICP备2023020795号-1
ghs 京公网安备 11010802042870号
Book学术文献互助
Book学术文献互助群
群 号:604180095
Book学术官方微信