通过GSK3α/β-己糖激酶途径通过toll样受体7/8激动剂24e进行牛的高效性别选择

IF 2.5 2区 农林科学 Q3 REPRODUCTIVE BIOLOGY
Dezheng Wang, Anqi Di, Xinyi Zhang, Jiahao Chen, Shan Luo, Dongchao Pei, Yuanqing Liu, Lishuang Song, Xuefei Liu, Chunling Bai, Guanghua Su, Guangpeng Li, Lei Yang
{"title":"通过GSK3α/β-己糖激酶途径通过toll样受体7/8激动剂24e进行牛的高效性别选择","authors":"Dezheng Wang,&nbsp;Anqi Di,&nbsp;Xinyi Zhang,&nbsp;Jiahao Chen,&nbsp;Shan Luo,&nbsp;Dongchao Pei,&nbsp;Yuanqing Liu,&nbsp;Lishuang Song,&nbsp;Xuefei Liu,&nbsp;Chunling Bai,&nbsp;Guanghua Su,&nbsp;Guangpeng Li,&nbsp;Lei Yang","doi":"10.1016/j.theriogenology.2025.117590","DOIUrl":null,"url":null,"abstract":"<div><div>Sex selection is pivotal in animal husbandry and reproductive biotechnology, critical for preferential production of male beef cattle and female dairy herds. Current bovine sex selection via flow cytometry is limited by high costs, low efficiency, and sperm motility damage. This study revealed X sperm-specific Toll-like receptors 7/8 (TLR7/8) expression. Pharmacological activation by 24e induced GSK3α/β and NF-κB phosphorylation in X sperm, causing reduced motility, mitochondrial dysfunction, and ATP depletion. Optimized conditions (0.27 μM 24e, 60 min in HTF medium, 6 × 10<sup>7</sup> sperm/mL) achieved effective separation: upper layer contained 84.07 % ± 0.95 % Y sperm, lower layer contained 82.80 % ± 1.31 % X sperm, without compromising sperm viability or function. IVF trials demonstrated precise sex ratio control, yielding 77.0 % ± 2.08 % male embryos from Y sperm and 85.32 % ± 1.45 % female embryos from X sperm. Mechanistically, 24e suppressed X sperm motility via the GSK3α/β-NF-κB/hexokinase axis. These findings suggest that 24e can effectively achieve sperm sex sorting by inhibiting the motility of X sperm.</div></div>","PeriodicalId":23131,"journal":{"name":"Theriogenology","volume":"248 ","pages":"Article 117590"},"PeriodicalIF":2.5000,"publicationDate":"2025-07-16","publicationTypes":"Journal Article","fieldsOfStudy":null,"isOpenAccess":false,"openAccessPdf":"","citationCount":"0","resultStr":"{\"title\":\"Efficient bovine sex selection via Toll-like receptors 7/8 agonist 24e through the GSK3α/β-hexokinase pathway\",\"authors\":\"Dezheng Wang,&nbsp;Anqi Di,&nbsp;Xinyi Zhang,&nbsp;Jiahao Chen,&nbsp;Shan Luo,&nbsp;Dongchao Pei,&nbsp;Yuanqing Liu,&nbsp;Lishuang Song,&nbsp;Xuefei Liu,&nbsp;Chunling Bai,&nbsp;Guanghua Su,&nbsp;Guangpeng Li,&nbsp;Lei Yang\",\"doi\":\"10.1016/j.theriogenology.2025.117590\",\"DOIUrl\":null,\"url\":null,\"abstract\":\"<div><div>Sex selection is pivotal in animal husbandry and reproductive biotechnology, critical for preferential production of male beef cattle and female dairy herds. Current bovine sex selection via flow cytometry is limited by high costs, low efficiency, and sperm motility damage. This study revealed X sperm-specific Toll-like receptors 7/8 (TLR7/8) expression. Pharmacological activation by 24e induced GSK3α/β and NF-κB phosphorylation in X sperm, causing reduced motility, mitochondrial dysfunction, and ATP depletion. Optimized conditions (0.27 μM 24e, 60 min in HTF medium, 6 × 10<sup>7</sup> sperm/mL) achieved effective separation: upper layer contained 84.07 % ± 0.95 % Y sperm, lower layer contained 82.80 % ± 1.31 % X sperm, without compromising sperm viability or function. IVF trials demonstrated precise sex ratio control, yielding 77.0 % ± 2.08 % male embryos from Y sperm and 85.32 % ± 1.45 % female embryos from X sperm. Mechanistically, 24e suppressed X sperm motility via the GSK3α/β-NF-κB/hexokinase axis. These findings suggest that 24e can effectively achieve sperm sex sorting by inhibiting the motility of X sperm.</div></div>\",\"PeriodicalId\":23131,\"journal\":{\"name\":\"Theriogenology\",\"volume\":\"248 \",\"pages\":\"Article 117590\"},\"PeriodicalIF\":2.5000,\"publicationDate\":\"2025-07-16\",\"publicationTypes\":\"Journal Article\",\"fieldsOfStudy\":null,\"isOpenAccess\":false,\"openAccessPdf\":\"\",\"citationCount\":\"0\",\"resultStr\":null,\"platform\":\"Semanticscholar\",\"paperid\":null,\"PeriodicalName\":\"Theriogenology\",\"FirstCategoryId\":\"97\",\"ListUrlMain\":\"https://www.sciencedirect.com/science/article/pii/S0093691X25003164\",\"RegionNum\":2,\"RegionCategory\":\"农林科学\",\"ArticlePicture\":[],\"TitleCN\":null,\"AbstractTextCN\":null,\"PMCID\":null,\"EPubDate\":\"\",\"PubModel\":\"\",\"JCR\":\"Q3\",\"JCRName\":\"REPRODUCTIVE BIOLOGY\",\"Score\":null,\"Total\":0}","platform":"Semanticscholar","paperid":null,"PeriodicalName":"Theriogenology","FirstCategoryId":"97","ListUrlMain":"https://www.sciencedirect.com/science/article/pii/S0093691X25003164","RegionNum":2,"RegionCategory":"农林科学","ArticlePicture":[],"TitleCN":null,"AbstractTextCN":null,"PMCID":null,"EPubDate":"","PubModel":"","JCR":"Q3","JCRName":"REPRODUCTIVE BIOLOGY","Score":null,"Total":0}
引用次数: 0

摘要

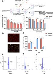
性别选择在畜牧业和生殖生物技术中至关重要,对雄性肉牛和雌性奶牛的优先生产至关重要。目前通过流式细胞术进行的牛性别选择受到成本高、效率低和精子活力受损的限制。本研究揭示了X精子特异性toll样受体7/8 (TLR7/8)的表达。24e的药理激活诱导X精子中GSK3α/β和NF-κB磷酸化,导致运动性降低、线粒体功能障碍和ATP耗竭。优化条件(0.27 μM 24e, HTF培养液60 min, 6 × 107个精子/mL)可有效分离,上层Y精子含量为84.07%±0.95%,下层X精子含量为82.80%±1.31%,且不影响精子活力和功能。试管婴儿试验证明了精确的性别比例控制,Y精子产生77.0%±2.08%的男性胚胎,X精子产生85.32%±1.45%的女性胚胎。机制上,24e通过GSK3α/β-NF-κB/己糖激酶轴抑制X精子活力。这些发现表明,24e可以通过抑制X精子的运动能力有效地实现精子性别分选。
本文章由计算机程序翻译,如有差异,请以英文原文为准。

Efficient bovine sex selection via Toll-like receptors 7/8 agonist 24e through the GSK3α/β-hexokinase pathway

Efficient bovine sex selection via Toll-like receptors 7/8 agonist 24e through the GSK3α/β-hexokinase pathway
Sex selection is pivotal in animal husbandry and reproductive biotechnology, critical for preferential production of male beef cattle and female dairy herds. Current bovine sex selection via flow cytometry is limited by high costs, low efficiency, and sperm motility damage. This study revealed X sperm-specific Toll-like receptors 7/8 (TLR7/8) expression. Pharmacological activation by 24e induced GSK3α/β and NF-κB phosphorylation in X sperm, causing reduced motility, mitochondrial dysfunction, and ATP depletion. Optimized conditions (0.27 μM 24e, 60 min in HTF medium, 6 × 107 sperm/mL) achieved effective separation: upper layer contained 84.07 % ± 0.95 % Y sperm, lower layer contained 82.80 % ± 1.31 % X sperm, without compromising sperm viability or function. IVF trials demonstrated precise sex ratio control, yielding 77.0 % ± 2.08 % male embryos from Y sperm and 85.32 % ± 1.45 % female embryos from X sperm. Mechanistically, 24e suppressed X sperm motility via the GSK3α/β-NF-κB/hexokinase axis. These findings suggest that 24e can effectively achieve sperm sex sorting by inhibiting the motility of X sperm.
求助全文
通过发布文献求助,成功后即可免费获取论文全文。 去求助
来源期刊
Theriogenology
Theriogenology 农林科学-生殖生物学
CiteScore
5.50
自引率
14.30%
发文量
387
审稿时长
72 days
期刊介绍: Theriogenology provides an international forum for researchers, clinicians, and industry professionals in animal reproductive biology. This acclaimed journal publishes articles on a wide range of topics in reproductive and developmental biology, of domestic mammal, avian, and aquatic species as well as wild species which are the object of veterinary care in research or conservation programs.
×
引用
GB/T 7714-2015
复制
MLA
复制
APA
复制
导出至
BibTeX EndNote RefMan NoteFirst NoteExpress
×
提示
您的信息不完整,为了账户安全,请先补充。
现在去补充
×
提示
您因"违规操作"
具体请查看互助需知
我知道了
×
提示
确定
请完成安全验证×
copy
已复制链接
快去分享给好友吧!
我知道了
右上角分享
点击右上角分享
0
联系我们:info@booksci.cn Book学术提供免费学术资源搜索服务,方便国内外学者检索中英文文献。致力于提供最便捷和优质的服务体验。 Copyright © 2023 布克学术 All rights reserved.
京ICP备2023020795号-1
ghs 京公网安备 11010802042870号
Book学术文献互助
Book学术文献互助群
群 号:604180095
Book学术官方微信