嵌合外泌体衍生免疫调节剂恢复淋巴结微环境致敏TNBC免疫治疗

IF 15.7 1区 综合性期刊 Q1 MULTIDISCIPLINARY SCIENCES
Mengchi Sun, Yuxia Wu, Zhichao Chen, Boyan Zhang, Xiaoyang Liu, Peipei Ouyang, Ping Chen, Lujun Chen, Zhonggui He, Tao Han, Heran Li, Jin Sun, Shuang Cai, Qiuhua Luo
{"title":"嵌合外泌体衍生免疫调节剂恢复淋巴结微环境致敏TNBC免疫治疗","authors":"Mengchi Sun, Yuxia Wu, Zhichao Chen, Boyan Zhang, Xiaoyang Liu, Peipei Ouyang, Ping Chen, Lujun Chen, Zhonggui He, Tao Han, Heran Li, Jin Sun, Shuang Cai, Qiuhua Luo","doi":"10.1038/s41467-025-62543-x","DOIUrl":null,"url":null,"abstract":"<p>Immunotherapy is a breakthrough in the treatment of triple-negative breast cancer (TNBC), although it is only effective in a portion of patients. Our clinical studies find that pathological elevated level of reactive oxygen species (ROS) and lipid homeostasis imbalance are closely associated with dysfunction of dendritic cells (DCs) in the immunosuppressive lymph nodes (LNs) microenvironment of TNBC patients following immunotherapy, which greatly affect the immunotherapeutic efficacy. Building on this, we introduce a chimeric exosomes-derived immunomodulator involving the polysulfide bond-bridged mesoporous silica as both the ROS scavenger and responsive carrier nucleus, loading with the lipid modulator toyocamycin and being coated with chimeric exosomes comprising DCs-derived exosomes and <i>Salmonella</i> outer membrane vesicles. This multifaceted immunomodulator can significantly enhance LNs’ homing through homologous targeting and chemokine-guided navigation, enabling ROS-responsive drug release, thereby restoring functions of DCs and LNs immuno-microenvironment. As expected, the immunomodulator significantly improves the responsiveness of TNBC to immunotherapy, exerting potent inhibition on both the primary tumor and metastases, while promoting a substantial increase in central memory T cells within LNs for sustained antitumor immunity. Our study provides a potent strategy for translational immunotherapy through optimizing the LNs microenvironment in TNBC.</p>","PeriodicalId":19066,"journal":{"name":"Nature Communications","volume":"28 1","pages":"7116"},"PeriodicalIF":15.7000,"publicationDate":"2025-08-02","publicationTypes":"Journal Article","fieldsOfStudy":null,"isOpenAccess":false,"openAccessPdf":"","citationCount":"0","resultStr":"{\"title\":\"Chimeric exosomes-derived immunomodulator restoring lymph nodes microenvironment for sensitizing TNBC immunotherapy\",\"authors\":\"Mengchi Sun, Yuxia Wu, Zhichao Chen, Boyan Zhang, Xiaoyang Liu, Peipei Ouyang, Ping Chen, Lujun Chen, Zhonggui He, Tao Han, Heran Li, Jin Sun, Shuang Cai, Qiuhua Luo\",\"doi\":\"10.1038/s41467-025-62543-x\",\"DOIUrl\":null,\"url\":null,\"abstract\":\"<p>Immunotherapy is a breakthrough in the treatment of triple-negative breast cancer (TNBC), although it is only effective in a portion of patients. Our clinical studies find that pathological elevated level of reactive oxygen species (ROS) and lipid homeostasis imbalance are closely associated with dysfunction of dendritic cells (DCs) in the immunosuppressive lymph nodes (LNs) microenvironment of TNBC patients following immunotherapy, which greatly affect the immunotherapeutic efficacy. Building on this, we introduce a chimeric exosomes-derived immunomodulator involving the polysulfide bond-bridged mesoporous silica as both the ROS scavenger and responsive carrier nucleus, loading with the lipid modulator toyocamycin and being coated with chimeric exosomes comprising DCs-derived exosomes and <i>Salmonella</i> outer membrane vesicles. This multifaceted immunomodulator can significantly enhance LNs’ homing through homologous targeting and chemokine-guided navigation, enabling ROS-responsive drug release, thereby restoring functions of DCs and LNs immuno-microenvironment. As expected, the immunomodulator significantly improves the responsiveness of TNBC to immunotherapy, exerting potent inhibition on both the primary tumor and metastases, while promoting a substantial increase in central memory T cells within LNs for sustained antitumor immunity. Our study provides a potent strategy for translational immunotherapy through optimizing the LNs microenvironment in TNBC.</p>\",\"PeriodicalId\":19066,\"journal\":{\"name\":\"Nature Communications\",\"volume\":\"28 1\",\"pages\":\"7116\"},\"PeriodicalIF\":15.7000,\"publicationDate\":\"2025-08-02\",\"publicationTypes\":\"Journal Article\",\"fieldsOfStudy\":null,\"isOpenAccess\":false,\"openAccessPdf\":\"\",\"citationCount\":\"0\",\"resultStr\":null,\"platform\":\"Semanticscholar\",\"paperid\":null,\"PeriodicalName\":\"Nature Communications\",\"FirstCategoryId\":\"103\",\"ListUrlMain\":\"https://doi.org/10.1038/s41467-025-62543-x\",\"RegionNum\":1,\"RegionCategory\":\"综合性期刊\",\"ArticlePicture\":[],\"TitleCN\":null,\"AbstractTextCN\":null,\"PMCID\":null,\"EPubDate\":\"\",\"PubModel\":\"\",\"JCR\":\"Q1\",\"JCRName\":\"MULTIDISCIPLINARY SCIENCES\",\"Score\":null,\"Total\":0}","platform":"Semanticscholar","paperid":null,"PeriodicalName":"Nature Communications","FirstCategoryId":"103","ListUrlMain":"https://doi.org/10.1038/s41467-025-62543-x","RegionNum":1,"RegionCategory":"综合性期刊","ArticlePicture":[],"TitleCN":null,"AbstractTextCN":null,"PMCID":null,"EPubDate":"","PubModel":"","JCR":"Q1","JCRName":"MULTIDISCIPLINARY SCIENCES","Score":null,"Total":0}
引用次数: 0

摘要

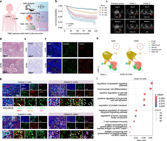
免疫疗法是治疗三阴性乳腺癌(TNBC)的一个突破,尽管它只对一部分患者有效。我们的临床研究发现,TNBC患者免疫治疗后免疫抑制淋巴结(LNs)微环境中树突状细胞(DCs)功能紊乱与病病性活性氧(ROS)水平升高和脂质稳态失衡密切相关,极大地影响了免疫治疗效果。在此基础上,我们引入了一种嵌合外泌体衍生的免疫调节剂,包括多硫键桥接介孔二氧化硅作为ROS清除剂和响应载体核,装载脂质调节剂toyocamycin,并包裹由dc衍生外泌体和沙门氏菌外膜泡组成的嵌合外泌体。这种多面免疫调节剂可以通过同源靶向和趋化因子引导的导航,显著增强LNs的归巢,使ros反应性药物释放,从而恢复dc和LNs的免疫微环境功能。正如预期的那样,这种免疫调节剂显著提高了TNBC对免疫治疗的反应性,对原发肿瘤和转移瘤都发挥了强有力的抑制作用,同时促进了LNs内中枢记忆T细胞的大量增加,以维持抗肿瘤免疫。我们的研究通过优化TNBC细胞的微环境,为翻译免疫治疗提供了一种有效的策略。
本文章由计算机程序翻译,如有差异,请以英文原文为准。

Chimeric exosomes-derived immunomodulator restoring lymph nodes microenvironment for sensitizing TNBC immunotherapy

Chimeric exosomes-derived immunomodulator restoring lymph nodes microenvironment for sensitizing TNBC immunotherapy

Immunotherapy is a breakthrough in the treatment of triple-negative breast cancer (TNBC), although it is only effective in a portion of patients. Our clinical studies find that pathological elevated level of reactive oxygen species (ROS) and lipid homeostasis imbalance are closely associated with dysfunction of dendritic cells (DCs) in the immunosuppressive lymph nodes (LNs) microenvironment of TNBC patients following immunotherapy, which greatly affect the immunotherapeutic efficacy. Building on this, we introduce a chimeric exosomes-derived immunomodulator involving the polysulfide bond-bridged mesoporous silica as both the ROS scavenger and responsive carrier nucleus, loading with the lipid modulator toyocamycin and being coated with chimeric exosomes comprising DCs-derived exosomes and Salmonella outer membrane vesicles. This multifaceted immunomodulator can significantly enhance LNs’ homing through homologous targeting and chemokine-guided navigation, enabling ROS-responsive drug release, thereby restoring functions of DCs and LNs immuno-microenvironment. As expected, the immunomodulator significantly improves the responsiveness of TNBC to immunotherapy, exerting potent inhibition on both the primary tumor and metastases, while promoting a substantial increase in central memory T cells within LNs for sustained antitumor immunity. Our study provides a potent strategy for translational immunotherapy through optimizing the LNs microenvironment in TNBC.

求助全文
通过发布文献求助,成功后即可免费获取论文全文。 去求助
来源期刊
Nature Communications
Nature Communications Biological Science Disciplines-
CiteScore
24.90
自引率
2.40%
发文量
6928
审稿时长
3.7 months
期刊介绍: Nature Communications, an open-access journal, publishes high-quality research spanning all areas of the natural sciences. Papers featured in the journal showcase significant advances relevant to specialists in each respective field. With a 2-year impact factor of 16.6 (2022) and a median time of 8 days from submission to the first editorial decision, Nature Communications is committed to rapid dissemination of research findings. As a multidisciplinary journal, it welcomes contributions from biological, health, physical, chemical, Earth, social, mathematical, applied, and engineering sciences, aiming to highlight important breakthroughs within each domain.
×
引用
GB/T 7714-2015
复制
MLA
复制
APA
复制
导出至
BibTeX EndNote RefMan NoteFirst NoteExpress
×
提示
您的信息不完整,为了账户安全,请先补充。
现在去补充
×
提示
您因"违规操作"
具体请查看互助需知
我知道了
×
提示
确定
请完成安全验证×
copy
已复制链接
快去分享给好友吧!
我知道了
右上角分享
点击右上角分享
0
联系我们:info@booksci.cn Book学术提供免费学术资源搜索服务,方便国内外学者检索中英文文献。致力于提供最便捷和优质的服务体验。 Copyright © 2023 布克学术 All rights reserved.
京ICP备2023020795号-1
ghs 京公网安备 11010802042870号
Book学术文献互助
Book学术文献互助群
群 号:604180095
Book学术官方微信