吡非尼酮在黑色素瘤细胞中的抗肿瘤作用机制尚未探索。

IF 3.9 2区 综合性期刊 Q1 MULTIDISCIPLINARY SCIENCES
Melissa Marchese, Gilda La Regina, Rachele Amato, Gianmarco Bertoni, Jessica Ruzzolini, Daniele Martinucci, Laura Papucci, Silvia Peppicelli, Francesca Bianchini
{"title":"吡非尼酮在黑色素瘤细胞中的抗肿瘤作用机制尚未探索。","authors":"Melissa Marchese, Gilda La Regina, Rachele Amato, Gianmarco Bertoni, Jessica Ruzzolini, Daniele Martinucci, Laura Papucci, Silvia Peppicelli, Francesca Bianchini","doi":"10.1038/s41598-025-13584-1","DOIUrl":null,"url":null,"abstract":"<p><p>Melanoma is still one of the most aggressive cancers, with global incidence and mortality rates expected to rise significantly by 2040. Surgical excision with adequate safety margins remains the standard treatment for primary cutaneous melanoma. However, the therapeutic approach to treat advanced stages or disease recurrence in melanoma is still challenging. Although initial responses to combined targeted therapies and immune checkpoint inhibitors often achieve clinical success, disease progression remains difficult to manage. Thus, there is an urgent need for novel and unexplored therapeutic strategies. Pirfenidone (PFD) is an antifibrotic drug approved for Idiopathic Pulmonary Fibrosis, with anti-inflammatory, and anti-oxidant properties. Its primary mechanism involves Transforming Growth Factorβ signalling downregulation, alongside with the suppression of cytokine and reactive oxygen species (ROS) release. Recently, it has been suggested that PFD may function as furin convertase enzyme inhibitor. Furin is involved in many physiological and pathological processes such as BRAF oncogene activation. In this study, we investigated the mechanisms of antitumoral effect of PFD in BRAF mutated human melanoma cell lines. Docking analysis revealed a close interaction between PFD and furin convertase active site. In vitro studies revealed that PFD reduced cell proliferation, clonogenicity, and invasiveness. Interestingly, the early antioxidant effect observed during PFD treatment was later replaced by a marked increase in ROS levels, along with p21 upregulation and induction of apoptosis. This multi-angle approach highlights a key role of furin in melanoma cell aggressiveness. Although, the present study lacks clinical data from melanoma patients, our observations suggest that PFD may represent a treatment option for metastatic melanoma cases that are resistant to conventional therapeutic interventions, through a drug repurposing approach.</p>","PeriodicalId":21811,"journal":{"name":"Scientific Reports","volume":"15 1","pages":"28071"},"PeriodicalIF":3.9000,"publicationDate":"2025-08-01","publicationTypes":"Journal Article","fieldsOfStudy":null,"isOpenAccess":false,"openAccessPdf":"https://www.ncbi.nlm.nih.gov/pmc/articles/PMC12317013/pdf/","citationCount":"0","resultStr":"{\"title\":\"The unexplored mechanism of antitumoral effect of pirfenidone in melanoma cells.\",\"authors\":\"Melissa Marchese, Gilda La Regina, Rachele Amato, Gianmarco Bertoni, Jessica Ruzzolini, Daniele Martinucci, Laura Papucci, Silvia Peppicelli, Francesca Bianchini\",\"doi\":\"10.1038/s41598-025-13584-1\",\"DOIUrl\":null,\"url\":null,\"abstract\":\"<p><p>Melanoma is still one of the most aggressive cancers, with global incidence and mortality rates expected to rise significantly by 2040. Surgical excision with adequate safety margins remains the standard treatment for primary cutaneous melanoma. However, the therapeutic approach to treat advanced stages or disease recurrence in melanoma is still challenging. Although initial responses to combined targeted therapies and immune checkpoint inhibitors often achieve clinical success, disease progression remains difficult to manage. Thus, there is an urgent need for novel and unexplored therapeutic strategies. Pirfenidone (PFD) is an antifibrotic drug approved for Idiopathic Pulmonary Fibrosis, with anti-inflammatory, and anti-oxidant properties. Its primary mechanism involves Transforming Growth Factorβ signalling downregulation, alongside with the suppression of cytokine and reactive oxygen species (ROS) release. Recently, it has been suggested that PFD may function as furin convertase enzyme inhibitor. Furin is involved in many physiological and pathological processes such as BRAF oncogene activation. In this study, we investigated the mechanisms of antitumoral effect of PFD in BRAF mutated human melanoma cell lines. Docking analysis revealed a close interaction between PFD and furin convertase active site. In vitro studies revealed that PFD reduced cell proliferation, clonogenicity, and invasiveness. Interestingly, the early antioxidant effect observed during PFD treatment was later replaced by a marked increase in ROS levels, along with p21 upregulation and induction of apoptosis. This multi-angle approach highlights a key role of furin in melanoma cell aggressiveness. Although, the present study lacks clinical data from melanoma patients, our observations suggest that PFD may represent a treatment option for metastatic melanoma cases that are resistant to conventional therapeutic interventions, through a drug repurposing approach.</p>\",\"PeriodicalId\":21811,\"journal\":{\"name\":\"Scientific Reports\",\"volume\":\"15 1\",\"pages\":\"28071\"},\"PeriodicalIF\":3.9000,\"publicationDate\":\"2025-08-01\",\"publicationTypes\":\"Journal Article\",\"fieldsOfStudy\":null,\"isOpenAccess\":false,\"openAccessPdf\":\"https://www.ncbi.nlm.nih.gov/pmc/articles/PMC12317013/pdf/\",\"citationCount\":\"0\",\"resultStr\":null,\"platform\":\"Semanticscholar\",\"paperid\":null,\"PeriodicalName\":\"Scientific Reports\",\"FirstCategoryId\":\"103\",\"ListUrlMain\":\"https://doi.org/10.1038/s41598-025-13584-1\",\"RegionNum\":2,\"RegionCategory\":\"综合性期刊\",\"ArticlePicture\":[],\"TitleCN\":null,\"AbstractTextCN\":null,\"PMCID\":null,\"EPubDate\":\"\",\"PubModel\":\"\",\"JCR\":\"Q1\",\"JCRName\":\"MULTIDISCIPLINARY SCIENCES\",\"Score\":null,\"Total\":0}","platform":"Semanticscholar","paperid":null,"PeriodicalName":"Scientific Reports","FirstCategoryId":"103","ListUrlMain":"https://doi.org/10.1038/s41598-025-13584-1","RegionNum":2,"RegionCategory":"综合性期刊","ArticlePicture":[],"TitleCN":null,"AbstractTextCN":null,"PMCID":null,"EPubDate":"","PubModel":"","JCR":"Q1","JCRName":"MULTIDISCIPLINARY SCIENCES","Score":null,"Total":0}
引用次数: 0

摘要

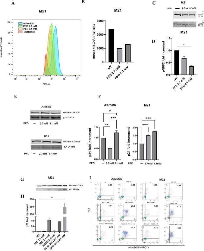
黑色素瘤仍然是最具侵袭性的癌症之一,预计到2040年全球发病率和死亡率将大幅上升。具有足够安全范围的手术切除仍然是原发性皮肤黑色素瘤的标准治疗方法。然而,治疗黑色素瘤晚期或疾病复发的治疗方法仍然具有挑战性。尽管联合靶向治疗和免疫检查点抑制剂的初始反应通常取得临床成功,但疾病进展仍然难以控制。因此,迫切需要新的和未开发的治疗策略。吡非尼酮(PFD)是一种被批准用于特发性肺纤维化的抗纤维化药物,具有抗炎和抗氧化特性。其主要机制涉及转化生长因子β信号下调,以及细胞因子和活性氧(ROS)释放的抑制。近年来,有研究认为PFD可能具有呋喃转化酶抑制剂的功能。Furin参与许多生理和病理过程,如BRAF癌基因激活。在这项研究中,我们研究了PFD在BRAF突变的人类黑色素瘤细胞系中的抗肿瘤作用机制。对接分析显示PFD与furin转化酶活性位点之间存在密切的相互作用。体外研究表明,PFD可降低细胞增殖、克隆原性和侵袭性。有趣的是,在PFD治疗期间观察到的早期抗氧化作用后来被ROS水平的显着增加所取代,同时p21上调并诱导细胞凋亡。这种多角度的方法强调了furin在黑色素瘤细胞侵袭性中的关键作用。尽管目前的研究缺乏黑色素瘤患者的临床数据,但我们的观察表明,通过药物再利用方法,PFD可能是对传统治疗干预无效的转移性黑色素瘤病例的一种治疗选择。
本文章由计算机程序翻译,如有差异,请以英文原文为准。

The unexplored mechanism of antitumoral effect of pirfenidone in melanoma cells.

The unexplored mechanism of antitumoral effect of pirfenidone in melanoma cells.

The unexplored mechanism of antitumoral effect of pirfenidone in melanoma cells.

The unexplored mechanism of antitumoral effect of pirfenidone in melanoma cells.

Melanoma is still one of the most aggressive cancers, with global incidence and mortality rates expected to rise significantly by 2040. Surgical excision with adequate safety margins remains the standard treatment for primary cutaneous melanoma. However, the therapeutic approach to treat advanced stages or disease recurrence in melanoma is still challenging. Although initial responses to combined targeted therapies and immune checkpoint inhibitors often achieve clinical success, disease progression remains difficult to manage. Thus, there is an urgent need for novel and unexplored therapeutic strategies. Pirfenidone (PFD) is an antifibrotic drug approved for Idiopathic Pulmonary Fibrosis, with anti-inflammatory, and anti-oxidant properties. Its primary mechanism involves Transforming Growth Factorβ signalling downregulation, alongside with the suppression of cytokine and reactive oxygen species (ROS) release. Recently, it has been suggested that PFD may function as furin convertase enzyme inhibitor. Furin is involved in many physiological and pathological processes such as BRAF oncogene activation. In this study, we investigated the mechanisms of antitumoral effect of PFD in BRAF mutated human melanoma cell lines. Docking analysis revealed a close interaction between PFD and furin convertase active site. In vitro studies revealed that PFD reduced cell proliferation, clonogenicity, and invasiveness. Interestingly, the early antioxidant effect observed during PFD treatment was later replaced by a marked increase in ROS levels, along with p21 upregulation and induction of apoptosis. This multi-angle approach highlights a key role of furin in melanoma cell aggressiveness. Although, the present study lacks clinical data from melanoma patients, our observations suggest that PFD may represent a treatment option for metastatic melanoma cases that are resistant to conventional therapeutic interventions, through a drug repurposing approach.

求助全文
通过发布文献求助,成功后即可免费获取论文全文。 去求助
来源期刊
Scientific Reports
Scientific Reports Natural Science Disciplines-
CiteScore
7.50
自引率
4.30%
发文量
19567
审稿时长
3.9 months
期刊介绍: We publish original research from all areas of the natural sciences, psychology, medicine and engineering. You can learn more about what we publish by browsing our specific scientific subject areas below or explore Scientific Reports by browsing all articles and collections. Scientific Reports has a 2-year impact factor: 4.380 (2021), and is the 6th most-cited journal in the world, with more than 540,000 citations in 2020 (Clarivate Analytics, 2021). •Engineering Engineering covers all aspects of engineering, technology, and applied science. It plays a crucial role in the development of technologies to address some of the world''s biggest challenges, helping to save lives and improve the way we live. •Physical sciences Physical sciences are those academic disciplines that aim to uncover the underlying laws of nature — often written in the language of mathematics. It is a collective term for areas of study including astronomy, chemistry, materials science and physics. •Earth and environmental sciences Earth and environmental sciences cover all aspects of Earth and planetary science and broadly encompass solid Earth processes, surface and atmospheric dynamics, Earth system history, climate and climate change, marine and freshwater systems, and ecology. It also considers the interactions between humans and these systems. •Biological sciences Biological sciences encompass all the divisions of natural sciences examining various aspects of vital processes. The concept includes anatomy, physiology, cell biology, biochemistry and biophysics, and covers all organisms from microorganisms, animals to plants. •Health sciences The health sciences study health, disease and healthcare. This field of study aims to develop knowledge, interventions and technology for use in healthcare to improve the treatment of patients.
×
引用
GB/T 7714-2015
复制
MLA
复制
APA
复制
导出至
BibTeX EndNote RefMan NoteFirst NoteExpress
×
提示
您的信息不完整,为了账户安全,请先补充。
现在去补充
×
提示
您因"违规操作"
具体请查看互助需知
我知道了
×
提示
确定
请完成安全验证×
copy
已复制链接
快去分享给好友吧!
我知道了
右上角分享
点击右上角分享
0
联系我们:info@booksci.cn Book学术提供免费学术资源搜索服务,方便国内外学者检索中英文文献。致力于提供最便捷和优质的服务体验。 Copyright © 2023 布克学术 All rights reserved.
京ICP备2023020795号-1
ghs 京公网安备 11010802042870号
Book学术文献互助
Book学术文献互助群
群 号:604180095
Book学术官方微信