心脏手术后负压通气对右心室功能血流动力学影响的初步研究

IF 3.9 2区 综合性期刊 Q1 MULTIDISCIPLINARY SCIENCES
Schemke Simon, Grunewald Helena, Schemke Laura, Franzen Klaas, Hirschl David, Heringlake Matthias, Muras Lennart
{"title":"心脏手术后负压通气对右心室功能血流动力学影响的初步研究","authors":"Schemke Simon, Grunewald Helena, Schemke Laura, Franzen Klaas, Hirschl David, Heringlake Matthias, Muras Lennart","doi":"10.1038/s41598-025-12534-1","DOIUrl":null,"url":null,"abstract":"<p><p>Right ventricular dysfunction and right ventricular failure are important complications in cardiac surgical patients and typically observed after complex surgical cases. Treatment options for optimizing the hemodynamic status in patients presenting with these complications are limited. Negative pressure ventilation has been shown to ameliorate the effects of conventional positive pressure ventilation (PPV) and to improve cardiac output in patients with Fontan circulation and patients undergoing coronary artery bypass surgery. No data are available on the effects of negative pressure ventilation on systemic hemodynamics and right heart function after complex on-pump cardiac surgery. Hypothesis of the present study is that right ventricular function improves under condition of negative pressure ventilation after complex on-pump surgery. Thirty patients after complex cardiac surgery were examined using basic hemodynamic monitoring, transesophageal ultrasound, a 3rd generation pulmonary artery catheter, cerebral oximetry and arterial and venous blood gases. The first 15 patients were ventilated for 15 min using standard PPV followed by 15 min of extrathoracal continuous negative pressure ventilation (CNPV) combined with PPV, and 15 min of extrathoracal biphasic negative pressure ventilation (BCV, biphasic cuirass ventilation) combined with an as far as possible reduced PPV. In the second 15 patients, the sequence of negative pressure ventilation was changed and BCV was performed before CNPV. Finally, every patient was ventilated for 15 min with standard PPV again. A full dataset of hemodynamics and a respiratory dataset was collected during each observation period. CNPV und BCV reduced central venous pressure and pulmonary artery occlusion pressure by 2 mmHg. During BCV cardiac index increased by + 24% (+ 0.5 l/min/m<sup>2</sup>; 95% CI 0.2-0.8, p = 0.001) through an increase of stroke volume index by + 24% (p = 0.0003) without change of heart rate. This was accompanied by an increase of right ventricular ejection fraction (+ 18%, p = 0.008), pulmonary arterial pulsatility index (+ 30%, p = 0.0001), left ventricular ejection fraction (+ 15%, p = 0.01), and oxygen delivery DO<sub>2</sub> (+ 13%, p = 0.0006). Posthoc analysis in patients with reduced stroke volume index (< 27 ml/m<sup>2</sup> prior to the start of the study) revealed that mixed venous oxygen saturation and cerebral oxygen saturation increased by 7% (p = 0.005/p = 0.006). No adverse effects were observed. While CNPV has only moderate hemodynamic effects by reducing cardiac filling pressure, BCV improves systemic and right ventricular hemodynamics as well as global oxygen balance in patients after complex cardiac surgery. During both negative pressure ventilation modes, no immediate adverse events could be observed. These findings justify investigations if these treatment modalities may impact clinical outcomes in patients with right ventricular dysfunction or failure.Trial registration clinicaltrials.gov ID: NCT06088966, registered October 3rd, 2023.</p>","PeriodicalId":21811,"journal":{"name":"Scientific Reports","volume":"15 1","pages":"27974"},"PeriodicalIF":3.9000,"publicationDate":"2025-07-31","publicationTypes":"Journal Article","fieldsOfStudy":null,"isOpenAccess":false,"openAccessPdf":"https://www.ncbi.nlm.nih.gov/pmc/articles/PMC12314026/pdf/","citationCount":"0","resultStr":"{\"title\":\"A pilot study on the hemodynamic effects of negative pressure ventilation in patients after cardiac surgery focussing on right ventricular function.\",\"authors\":\"Schemke Simon, Grunewald Helena, Schemke Laura, Franzen Klaas, Hirschl David, Heringlake Matthias, Muras Lennart\",\"doi\":\"10.1038/s41598-025-12534-1\",\"DOIUrl\":null,\"url\":null,\"abstract\":\"<p><p>Right ventricular dysfunction and right ventricular failure are important complications in cardiac surgical patients and typically observed after complex surgical cases. Treatment options for optimizing the hemodynamic status in patients presenting with these complications are limited. Negative pressure ventilation has been shown to ameliorate the effects of conventional positive pressure ventilation (PPV) and to improve cardiac output in patients with Fontan circulation and patients undergoing coronary artery bypass surgery. No data are available on the effects of negative pressure ventilation on systemic hemodynamics and right heart function after complex on-pump cardiac surgery. Hypothesis of the present study is that right ventricular function improves under condition of negative pressure ventilation after complex on-pump surgery. Thirty patients after complex cardiac surgery were examined using basic hemodynamic monitoring, transesophageal ultrasound, a 3rd generation pulmonary artery catheter, cerebral oximetry and arterial and venous blood gases. The first 15 patients were ventilated for 15 min using standard PPV followed by 15 min of extrathoracal continuous negative pressure ventilation (CNPV) combined with PPV, and 15 min of extrathoracal biphasic negative pressure ventilation (BCV, biphasic cuirass ventilation) combined with an as far as possible reduced PPV. In the second 15 patients, the sequence of negative pressure ventilation was changed and BCV was performed before CNPV. Finally, every patient was ventilated for 15 min with standard PPV again. A full dataset of hemodynamics and a respiratory dataset was collected during each observation period. CNPV und BCV reduced central venous pressure and pulmonary artery occlusion pressure by 2 mmHg. During BCV cardiac index increased by + 24% (+ 0.5 l/min/m<sup>2</sup>; 95% CI 0.2-0.8, p = 0.001) through an increase of stroke volume index by + 24% (p = 0.0003) without change of heart rate. This was accompanied by an increase of right ventricular ejection fraction (+ 18%, p = 0.008), pulmonary arterial pulsatility index (+ 30%, p = 0.0001), left ventricular ejection fraction (+ 15%, p = 0.01), and oxygen delivery DO<sub>2</sub> (+ 13%, p = 0.0006). Posthoc analysis in patients with reduced stroke volume index (< 27 ml/m<sup>2</sup> prior to the start of the study) revealed that mixed venous oxygen saturation and cerebral oxygen saturation increased by 7% (p = 0.005/p = 0.006). No adverse effects were observed. While CNPV has only moderate hemodynamic effects by reducing cardiac filling pressure, BCV improves systemic and right ventricular hemodynamics as well as global oxygen balance in patients after complex cardiac surgery. During both negative pressure ventilation modes, no immediate adverse events could be observed. These findings justify investigations if these treatment modalities may impact clinical outcomes in patients with right ventricular dysfunction or failure.Trial registration clinicaltrials.gov ID: NCT06088966, registered October 3rd, 2023.</p>\",\"PeriodicalId\":21811,\"journal\":{\"name\":\"Scientific Reports\",\"volume\":\"15 1\",\"pages\":\"27974\"},\"PeriodicalIF\":3.9000,\"publicationDate\":\"2025-07-31\",\"publicationTypes\":\"Journal Article\",\"fieldsOfStudy\":null,\"isOpenAccess\":false,\"openAccessPdf\":\"https://www.ncbi.nlm.nih.gov/pmc/articles/PMC12314026/pdf/\",\"citationCount\":\"0\",\"resultStr\":null,\"platform\":\"Semanticscholar\",\"paperid\":null,\"PeriodicalName\":\"Scientific Reports\",\"FirstCategoryId\":\"103\",\"ListUrlMain\":\"https://doi.org/10.1038/s41598-025-12534-1\",\"RegionNum\":2,\"RegionCategory\":\"综合性期刊\",\"ArticlePicture\":[],\"TitleCN\":null,\"AbstractTextCN\":null,\"PMCID\":null,\"EPubDate\":\"\",\"PubModel\":\"\",\"JCR\":\"Q1\",\"JCRName\":\"MULTIDISCIPLINARY SCIENCES\",\"Score\":null,\"Total\":0}","platform":"Semanticscholar","paperid":null,"PeriodicalName":"Scientific Reports","FirstCategoryId":"103","ListUrlMain":"https://doi.org/10.1038/s41598-025-12534-1","RegionNum":2,"RegionCategory":"综合性期刊","ArticlePicture":[],"TitleCN":null,"AbstractTextCN":null,"PMCID":null,"EPubDate":"","PubModel":"","JCR":"Q1","JCRName":"MULTIDISCIPLINARY SCIENCES","Score":null,"Total":0}
引用次数: 0

摘要

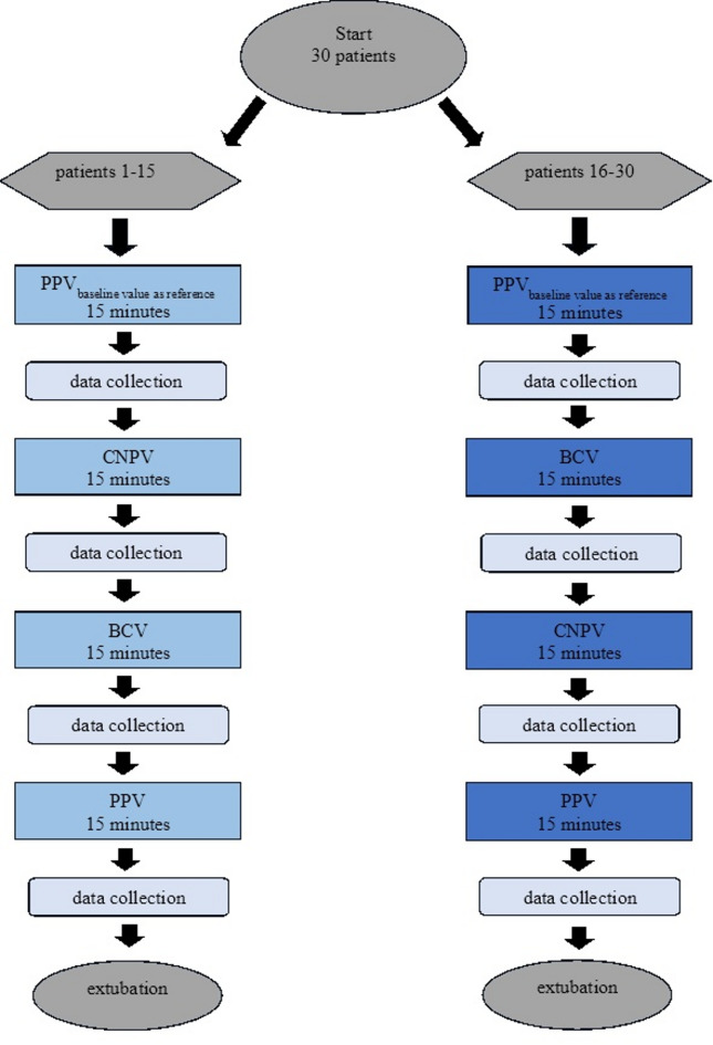
右心功能不全和右心衰是心脏外科手术患者的重要并发症,在复杂的手术病例后较为常见。优化这些并发症患者血流动力学状态的治疗选择是有限的。负压通气已被证明可以改善传统正压通气(PPV)的效果,并改善Fontan循环患者和接受冠状动脉搭桥手术的患者的心输出量。没有关于负压通气对复杂的无泵心脏手术后全身血流动力学和右心功能影响的数据。本研究假设复杂的无泵手术后在负压通气条件下右心室功能改善。对30例复杂心脏手术后患者进行基础血流动力学监测、经食管超声、第3代肺动脉导管、脑血氧仪及动、静脉血气检查。前15例患者采用标准PPV通气15 min,随后进行胸外持续负压通气(CNPV)联合PPV通气15 min,再进行胸外双相负压通气(BCV,双相胸甲通气)联合尽可能降低PPV通气15 min。另外15例患者改变负压通气顺序,在CNPV前行BCV。最后再次给予标准PPV通气15min。在每个观察期收集完整的血液动力学数据集和呼吸数据集。CNPV和BCV使中心静脉压和肺动脉闭塞压降低2 mmHg。BCV期间心脏指数升高+ 24% (+ 0.5 l/min/m2;95% CI 0.2-0.8, p = 0.001)通过增加24%的脑卒中容积指数(p = 0.0003)而不改变心率。同时右心室射血分数(+ 18%,p = 0.008)、肺动脉搏动指数(+ 30%,p = 0.0001)、左心室射血分数(+ 15%,p = 0.01)和氧输送DO2 (+ 13%, p = 0.0006)升高。脑卒中容量指数降低的患者(研究开始前为2)的后置分析显示,混合静脉氧饱和度和脑氧饱和度增加了7% (p = 0.005/p = 0.006)。未观察到不良反应。CNPV仅通过降低心脏充盈压力对血流动力学有中等影响,而BCV可改善复杂心脏手术后患者的全身和右室血流动力学以及整体氧平衡。在两种负压通气模式下,均未观察到立即发生的不良事件。这些发现证明了这些治疗方式是否会影响右心功能不全或心衰患者的临床结果。临床试验注册:clinicaltrials.gov ID: NCT06088966,注册于2023年10月3日。
本文章由计算机程序翻译,如有差异,请以英文原文为准。

A pilot study on the hemodynamic effects of negative pressure ventilation in patients after cardiac surgery focussing on right ventricular function.

A pilot study on the hemodynamic effects of negative pressure ventilation in patients after cardiac surgery focussing on right ventricular function.

A pilot study on the hemodynamic effects of negative pressure ventilation in patients after cardiac surgery focussing on right ventricular function.

A pilot study on the hemodynamic effects of negative pressure ventilation in patients after cardiac surgery focussing on right ventricular function.

Right ventricular dysfunction and right ventricular failure are important complications in cardiac surgical patients and typically observed after complex surgical cases. Treatment options for optimizing the hemodynamic status in patients presenting with these complications are limited. Negative pressure ventilation has been shown to ameliorate the effects of conventional positive pressure ventilation (PPV) and to improve cardiac output in patients with Fontan circulation and patients undergoing coronary artery bypass surgery. No data are available on the effects of negative pressure ventilation on systemic hemodynamics and right heart function after complex on-pump cardiac surgery. Hypothesis of the present study is that right ventricular function improves under condition of negative pressure ventilation after complex on-pump surgery. Thirty patients after complex cardiac surgery were examined using basic hemodynamic monitoring, transesophageal ultrasound, a 3rd generation pulmonary artery catheter, cerebral oximetry and arterial and venous blood gases. The first 15 patients were ventilated for 15 min using standard PPV followed by 15 min of extrathoracal continuous negative pressure ventilation (CNPV) combined with PPV, and 15 min of extrathoracal biphasic negative pressure ventilation (BCV, biphasic cuirass ventilation) combined with an as far as possible reduced PPV. In the second 15 patients, the sequence of negative pressure ventilation was changed and BCV was performed before CNPV. Finally, every patient was ventilated for 15 min with standard PPV again. A full dataset of hemodynamics and a respiratory dataset was collected during each observation period. CNPV und BCV reduced central venous pressure and pulmonary artery occlusion pressure by 2 mmHg. During BCV cardiac index increased by + 24% (+ 0.5 l/min/m2; 95% CI 0.2-0.8, p = 0.001) through an increase of stroke volume index by + 24% (p = 0.0003) without change of heart rate. This was accompanied by an increase of right ventricular ejection fraction (+ 18%, p = 0.008), pulmonary arterial pulsatility index (+ 30%, p = 0.0001), left ventricular ejection fraction (+ 15%, p = 0.01), and oxygen delivery DO2 (+ 13%, p = 0.0006). Posthoc analysis in patients with reduced stroke volume index (< 27 ml/m2 prior to the start of the study) revealed that mixed venous oxygen saturation and cerebral oxygen saturation increased by 7% (p = 0.005/p = 0.006). No adverse effects were observed. While CNPV has only moderate hemodynamic effects by reducing cardiac filling pressure, BCV improves systemic and right ventricular hemodynamics as well as global oxygen balance in patients after complex cardiac surgery. During both negative pressure ventilation modes, no immediate adverse events could be observed. These findings justify investigations if these treatment modalities may impact clinical outcomes in patients with right ventricular dysfunction or failure.Trial registration clinicaltrials.gov ID: NCT06088966, registered October 3rd, 2023.

求助全文
通过发布文献求助,成功后即可免费获取论文全文。 去求助
来源期刊
Scientific Reports
Scientific Reports Natural Science Disciplines-
CiteScore
7.50
自引率
4.30%
发文量
19567
审稿时长
3.9 months
期刊介绍: We publish original research from all areas of the natural sciences, psychology, medicine and engineering. You can learn more about what we publish by browsing our specific scientific subject areas below or explore Scientific Reports by browsing all articles and collections. Scientific Reports has a 2-year impact factor: 4.380 (2021), and is the 6th most-cited journal in the world, with more than 540,000 citations in 2020 (Clarivate Analytics, 2021). •Engineering Engineering covers all aspects of engineering, technology, and applied science. It plays a crucial role in the development of technologies to address some of the world''s biggest challenges, helping to save lives and improve the way we live. •Physical sciences Physical sciences are those academic disciplines that aim to uncover the underlying laws of nature — often written in the language of mathematics. It is a collective term for areas of study including astronomy, chemistry, materials science and physics. •Earth and environmental sciences Earth and environmental sciences cover all aspects of Earth and planetary science and broadly encompass solid Earth processes, surface and atmospheric dynamics, Earth system history, climate and climate change, marine and freshwater systems, and ecology. It also considers the interactions between humans and these systems. •Biological sciences Biological sciences encompass all the divisions of natural sciences examining various aspects of vital processes. The concept includes anatomy, physiology, cell biology, biochemistry and biophysics, and covers all organisms from microorganisms, animals to plants. •Health sciences The health sciences study health, disease and healthcare. This field of study aims to develop knowledge, interventions and technology for use in healthcare to improve the treatment of patients.
×
引用
GB/T 7714-2015
复制
MLA
复制
APA
复制
导出至
BibTeX EndNote RefMan NoteFirst NoteExpress
×
提示
您的信息不完整,为了账户安全,请先补充。
现在去补充
×
提示
您因"违规操作"
具体请查看互助需知
我知道了
×
提示
确定
请完成安全验证×
copy
已复制链接
快去分享给好友吧!
我知道了
右上角分享
点击右上角分享
0
联系我们:info@booksci.cn Book学术提供免费学术资源搜索服务,方便国内外学者检索中英文文献。致力于提供最便捷和优质的服务体验。 Copyright © 2023 布克学术 All rights reserved.
京ICP备2023020795号-1
ghs 京公网安备 11010802042870号
Book学术文献互助
Book学术文献互助群
群 号:604180095
Book学术官方微信