[更正]IL - 21R作为一种致癌因子,在胃癌中受lncRNA MALAT1/miR - 125a - 3p轴的调控。

IF 4.9 3区 医学 Q1 ONCOLOGY
International journal of oncology Pub Date : 2025-09-01 Epub Date: 2025-08-01 DOI:10.3892/ijo.2025.5780
Lei Yan, Jing Zhang, Dong Guo, Ji Ma, Shao-Feng Shui, Xin-Wei Han
{"title":"[更正]IL - 21R作为一种致癌因子,在胃癌中受lncRNA MALAT1/miR - 125a - 3p轴的调控。","authors":"Lei Yan, Jing Zhang, Dong Guo, Ji Ma, Shao-Feng Shui, Xin-Wei Han","doi":"10.3892/ijo.2025.5780","DOIUrl":null,"url":null,"abstract":"<p><p>Following the publication of the above article, an interested reader drew to the authors' attention that their paper was found to contain data with a previous article that had been published in the journal <i>Oncotarget</i> (Figs. 2C and 4B), and in a paper that appeared subsequently in the journal Molecular Cancer. All cases involved the sharing of Transwell assay data, and the other papers in question were published by the same authors/the same research group. After having examined their original data, the authors realized that Figs. 2 and 4 had been inadvertently assembled incorrectly in the above paper. Specifically, Figs. 2C and D, and 4B and D, showing the results of Transwell assay experiments indicating the effects of IL‑21R knockdown or co‑transfection with IL‑21R and miR‑125a mimic on cell invasion in HGC‑27 and MKN‑45 cell lines, contained erroneous images. The revised versions of Figs. 2 and 4, featuring replacement data for Figs. 2C and D and 4B and D, showing the correct data obtained for the effects of IL‑21R knockdown or co‑transfection with IL‑21R and miR‑125a mimic on cell invasion, are shown on the next page. All authors confirm that the errors made in Figs. 2C and D and 4B and D did not influence the final conclusions reported in the above article, and they thank the Editor of <i>International Journal of Oncology</i> for granting them the opportunity to publish a Corrigendum. All the authors agree to the publication of this Corrigendum, and apologize for the inconvenience to the readers. [International Journal of Oncology 54: 7‑16, 2019; DOI: 10.3892/ijo.2018.4612].</p>","PeriodicalId":14175,"journal":{"name":"International journal of oncology","volume":"67 3","pages":""},"PeriodicalIF":4.9000,"publicationDate":"2025-09-01","publicationTypes":"Journal Article","fieldsOfStudy":null,"isOpenAccess":false,"openAccessPdf":"https://www.ncbi.nlm.nih.gov/pmc/articles/PMC12331307/pdf/","citationCount":"0","resultStr":"{\"title\":\"[Corrigendum] IL‑21R functions as an oncogenic factor and is regulated by the lncRNA MALAT1/miR‑125a‑3p axis in gastric cancer.\",\"authors\":\"Lei Yan, Jing Zhang, Dong Guo, Ji Ma, Shao-Feng Shui, Xin-Wei Han\",\"doi\":\"10.3892/ijo.2025.5780\",\"DOIUrl\":null,\"url\":null,\"abstract\":\"<p><p>Following the publication of the above article, an interested reader drew to the authors' attention that their paper was found to contain data with a previous article that had been published in the journal <i>Oncotarget</i> (Figs. 2C and 4B), and in a paper that appeared subsequently in the journal Molecular Cancer. All cases involved the sharing of Transwell assay data, and the other papers in question were published by the same authors/the same research group. After having examined their original data, the authors realized that Figs. 2 and 4 had been inadvertently assembled incorrectly in the above paper. Specifically, Figs. 2C and D, and 4B and D, showing the results of Transwell assay experiments indicating the effects of IL‑21R knockdown or co‑transfection with IL‑21R and miR‑125a mimic on cell invasion in HGC‑27 and MKN‑45 cell lines, contained erroneous images. The revised versions of Figs. 2 and 4, featuring replacement data for Figs. 2C and D and 4B and D, showing the correct data obtained for the effects of IL‑21R knockdown or co‑transfection with IL‑21R and miR‑125a mimic on cell invasion, are shown on the next page. All authors confirm that the errors made in Figs. 2C and D and 4B and D did not influence the final conclusions reported in the above article, and they thank the Editor of <i>International Journal of Oncology</i> for granting them the opportunity to publish a Corrigendum. All the authors agree to the publication of this Corrigendum, and apologize for the inconvenience to the readers. [International Journal of Oncology 54: 7‑16, 2019; DOI: 10.3892/ijo.2018.4612].</p>\",\"PeriodicalId\":14175,\"journal\":{\"name\":\"International journal of oncology\",\"volume\":\"67 3\",\"pages\":\"\"},\"PeriodicalIF\":4.9000,\"publicationDate\":\"2025-09-01\",\"publicationTypes\":\"Journal Article\",\"fieldsOfStudy\":null,\"isOpenAccess\":false,\"openAccessPdf\":\"https://www.ncbi.nlm.nih.gov/pmc/articles/PMC12331307/pdf/\",\"citationCount\":\"0\",\"resultStr\":null,\"platform\":\"Semanticscholar\",\"paperid\":null,\"PeriodicalName\":\"International journal of oncology\",\"FirstCategoryId\":\"3\",\"ListUrlMain\":\"https://doi.org/10.3892/ijo.2025.5780\",\"RegionNum\":3,\"RegionCategory\":\"医学\",\"ArticlePicture\":[],\"TitleCN\":null,\"AbstractTextCN\":null,\"PMCID\":null,\"EPubDate\":\"2025/8/1 0:00:00\",\"PubModel\":\"Epub\",\"JCR\":\"Q1\",\"JCRName\":\"ONCOLOGY\",\"Score\":null,\"Total\":0}","platform":"Semanticscholar","paperid":null,"PeriodicalName":"International journal of oncology","FirstCategoryId":"3","ListUrlMain":"https://doi.org/10.3892/ijo.2025.5780","RegionNum":3,"RegionCategory":"医学","ArticlePicture":[],"TitleCN":null,"AbstractTextCN":null,"PMCID":null,"EPubDate":"2025/8/1 0:00:00","PubModel":"Epub","JCR":"Q1","JCRName":"ONCOLOGY","Score":null,"Total":0}
引用次数: 0

摘要

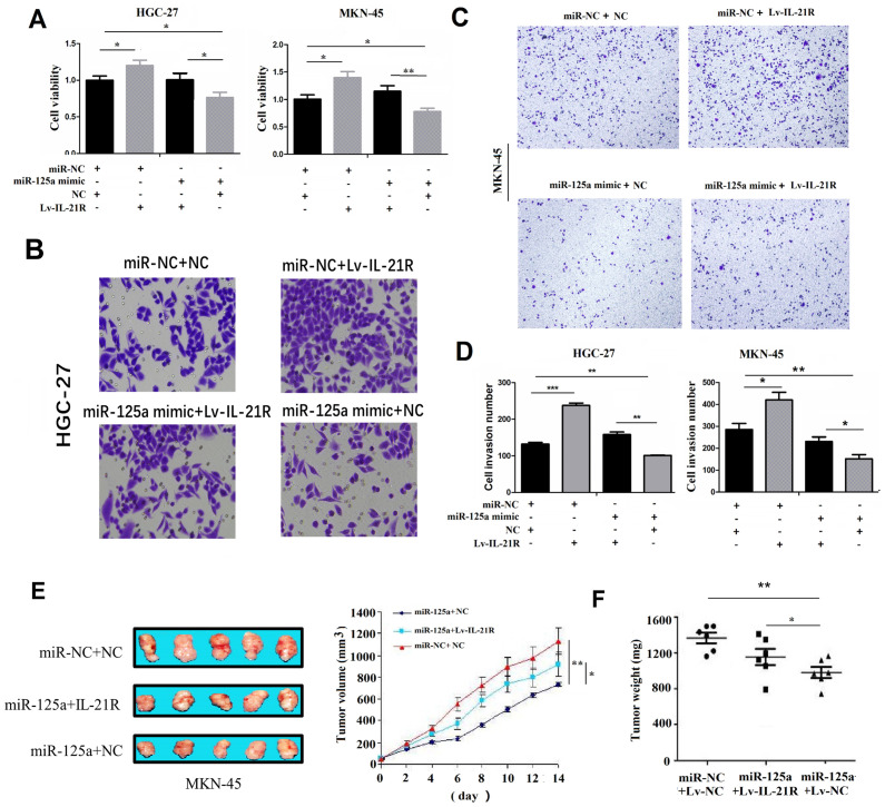
在上述文章发表后,一位感兴趣的读者提请作者注意,他们的论文被发现包含了之前发表在《Oncotarget》杂志上的一篇文章的数据(图2C和4B),以及随后发表在《Molecular Cancer》杂志上的一篇论文。所有案例都涉及Transwell检测数据的共享,其他相关论文均由同一作者/同一研究小组发表。在检查了他们的原始数据后,作者意识到图2和图4是在上述论文中无意中组装错误的。具体来说,图2C和D以及图4B和D显示了IL - 21R敲低或IL - 21R和miR - 125a mimic共转染对HGC - 27和MKN - 45细胞系细胞侵袭的Transwell实验结果,其中包含错误的图像。图2和图4的修订版,替换了图2C和图D以及图4B和图D的数据,显示了IL - 21R敲低或IL - 21R和miR - 125a mimic共转染对细胞侵袭的影响的正确数据,见下页。所有作者确认图2C和图D以及图4B和图D中的错误不会影响上述文章的最终结论,并感谢《国际肿瘤学杂志》编辑给予他们发表更正的机会。所有作者同意发表本勘误表,给读者带来的不便深表歉意。国际肿瘤学杂志54:7 - 16,2019;DOI: 10.3892 / ijo.2018.4612]。
本文章由计算机程序翻译,如有差异,请以英文原文为准。

[Corrigendum] IL‑21R functions as an oncogenic factor and is regulated by the lncRNA MALAT1/miR‑125a‑3p axis in gastric cancer.

[Corrigendum] IL‑21R functions as an oncogenic factor and is regulated by the lncRNA MALAT1/miR‑125a‑3p axis in gastric cancer.

[Corrigendum] IL‑21R functions as an oncogenic factor and is regulated by the lncRNA MALAT1/miR‑125a‑3p axis in gastric cancer.

Following the publication of the above article, an interested reader drew to the authors' attention that their paper was found to contain data with a previous article that had been published in the journal Oncotarget (Figs. 2C and 4B), and in a paper that appeared subsequently in the journal Molecular Cancer. All cases involved the sharing of Transwell assay data, and the other papers in question were published by the same authors/the same research group. After having examined their original data, the authors realized that Figs. 2 and 4 had been inadvertently assembled incorrectly in the above paper. Specifically, Figs. 2C and D, and 4B and D, showing the results of Transwell assay experiments indicating the effects of IL‑21R knockdown or co‑transfection with IL‑21R and miR‑125a mimic on cell invasion in HGC‑27 and MKN‑45 cell lines, contained erroneous images. The revised versions of Figs. 2 and 4, featuring replacement data for Figs. 2C and D and 4B and D, showing the correct data obtained for the effects of IL‑21R knockdown or co‑transfection with IL‑21R and miR‑125a mimic on cell invasion, are shown on the next page. All authors confirm that the errors made in Figs. 2C and D and 4B and D did not influence the final conclusions reported in the above article, and they thank the Editor of International Journal of Oncology for granting them the opportunity to publish a Corrigendum. All the authors agree to the publication of this Corrigendum, and apologize for the inconvenience to the readers. [International Journal of Oncology 54: 7‑16, 2019; DOI: 10.3892/ijo.2018.4612].

求助全文
通过发布文献求助,成功后即可免费获取论文全文。 去求助
来源期刊
CiteScore
9.60
自引率
0.00%
发文量
157
审稿时长
2.1 months
期刊介绍: The main aim of Spandidos Publications is to facilitate scientific communication in a clear, concise and objective manner, while striving to provide prompt publication of original works of high quality. The journals largely concentrate on molecular and experimental medicine, oncology, clinical and experimental cancer treatment and biomedical research. All journals published by Spandidos Publications Ltd. maintain the highest standards of quality, and the members of their Editorial Boards are world-renowned scientists.
×
引用
GB/T 7714-2015
复制
MLA
复制
APA
复制
导出至
BibTeX EndNote RefMan NoteFirst NoteExpress
×
提示
您的信息不完整,为了账户安全,请先补充。
现在去补充
×
提示
您因"违规操作"
具体请查看互助需知
我知道了
×
提示
确定
请完成安全验证×
copy
已复制链接
快去分享给好友吧!
我知道了
右上角分享
点击右上角分享
0
联系我们:info@booksci.cn Book学术提供免费学术资源搜索服务,方便国内外学者检索中英文文献。致力于提供最便捷和优质的服务体验。 Copyright © 2023 布克学术 All rights reserved.
京ICP备2023020795号-1
ghs 京公网安备 11010802042870号
Book学术文献互助
Book学术文献互助群
群 号:604180095
Book学术官方微信