SOD1的沉默通过增加端粒选择性延长途径的活性,使atrx缺陷细胞对喜树碱治疗敏感。

IF 3.2 2区 生物学 Q3 BIOCHEMISTRY & MOLECULAR BIOLOGY
Natalie Mattis, Tomas Goncalves, Kanggeon Kim, Ester M Hammond, Anna M Rose
{"title":"SOD1的沉默通过增加端粒选择性延长途径的活性,使atrx缺陷细胞对喜树碱治疗敏感。","authors":"Natalie Mattis, Tomas Goncalves, Kanggeon Kim, Ester M Hammond, Anna M Rose","doi":"10.1093/hmg/ddaf118","DOIUrl":null,"url":null,"abstract":"<p><p>The alternative lengthening of telomeres (ALT) pathway is a telomere maintenance mechanism that is driven by formation of DNA double-strand breaks at telomeres. ALT-positive malignancies often have mutational deletion of ATRX, but formation of DNA-protein complexes (DPCs) and elevated reactive oxygen species (ROS) also play a role in the induction of the ALT pathway. It has been recognised that excessive ALT activation can lead to rapid cell death, due to genome instability. Our objectives were to assess whether combining ROS-forming and DPC-forming treatments had a synergistic effect in ATRX-deficient cells. We found that SOD1 silencing was an effective method for inducing cell death in ATRX-deficient osteosarcoma cell lines; further, this approach was more effective in ATRX-null HeLa-LT than ATRX-wildtype cells. We also observed that dual treatment with DPC-forming chemotherapy (camptothecin) and SOD1 silencing led to a significantly higher level of DPCs, as well as signs of ALT pathway overactivity. Finally, our investigation demonstrated that pre-treatment of ATRX-null cells with shSOD1 significantly increased cellular sensitivity to camptothecin, with synergy between the two treatments. This research provides critical understanding to inform new treatment approaches-which might eventually improve survival for affected individuals, and reduce long-term effects, for survivors of ALT-positive malignancies.</p>","PeriodicalId":13070,"journal":{"name":"Human molecular genetics","volume":" ","pages":"1638-1647"},"PeriodicalIF":3.2000,"publicationDate":"2025-09-19","publicationTypes":"Journal Article","fieldsOfStudy":null,"isOpenAccess":false,"openAccessPdf":"https://www.ncbi.nlm.nih.gov/pmc/articles/PMC12449190/pdf/","citationCount":"0","resultStr":"{\"title\":\"Silencing of SOD1 sensitises ATRX-deficient cells to camptothecin treatment through increased activity of the alternative lengthening of telomeres pathway.\",\"authors\":\"Natalie Mattis, Tomas Goncalves, Kanggeon Kim, Ester M Hammond, Anna M Rose\",\"doi\":\"10.1093/hmg/ddaf118\",\"DOIUrl\":null,\"url\":null,\"abstract\":\"<p><p>The alternative lengthening of telomeres (ALT) pathway is a telomere maintenance mechanism that is driven by formation of DNA double-strand breaks at telomeres. ALT-positive malignancies often have mutational deletion of ATRX, but formation of DNA-protein complexes (DPCs) and elevated reactive oxygen species (ROS) also play a role in the induction of the ALT pathway. It has been recognised that excessive ALT activation can lead to rapid cell death, due to genome instability. Our objectives were to assess whether combining ROS-forming and DPC-forming treatments had a synergistic effect in ATRX-deficient cells. We found that SOD1 silencing was an effective method for inducing cell death in ATRX-deficient osteosarcoma cell lines; further, this approach was more effective in ATRX-null HeLa-LT than ATRX-wildtype cells. We also observed that dual treatment with DPC-forming chemotherapy (camptothecin) and SOD1 silencing led to a significantly higher level of DPCs, as well as signs of ALT pathway overactivity. Finally, our investigation demonstrated that pre-treatment of ATRX-null cells with shSOD1 significantly increased cellular sensitivity to camptothecin, with synergy between the two treatments. This research provides critical understanding to inform new treatment approaches-which might eventually improve survival for affected individuals, and reduce long-term effects, for survivors of ALT-positive malignancies.</p>\",\"PeriodicalId\":13070,\"journal\":{\"name\":\"Human molecular genetics\",\"volume\":\" \",\"pages\":\"1638-1647\"},\"PeriodicalIF\":3.2000,\"publicationDate\":\"2025-09-19\",\"publicationTypes\":\"Journal Article\",\"fieldsOfStudy\":null,\"isOpenAccess\":false,\"openAccessPdf\":\"https://www.ncbi.nlm.nih.gov/pmc/articles/PMC12449190/pdf/\",\"citationCount\":\"0\",\"resultStr\":null,\"platform\":\"Semanticscholar\",\"paperid\":null,\"PeriodicalName\":\"Human molecular genetics\",\"FirstCategoryId\":\"99\",\"ListUrlMain\":\"https://doi.org/10.1093/hmg/ddaf118\",\"RegionNum\":2,\"RegionCategory\":\"生物学\",\"ArticlePicture\":[],\"TitleCN\":null,\"AbstractTextCN\":null,\"PMCID\":null,\"EPubDate\":\"\",\"PubModel\":\"\",\"JCR\":\"Q3\",\"JCRName\":\"BIOCHEMISTRY & MOLECULAR BIOLOGY\",\"Score\":null,\"Total\":0}","platform":"Semanticscholar","paperid":null,"PeriodicalName":"Human molecular genetics","FirstCategoryId":"99","ListUrlMain":"https://doi.org/10.1093/hmg/ddaf118","RegionNum":2,"RegionCategory":"生物学","ArticlePicture":[],"TitleCN":null,"AbstractTextCN":null,"PMCID":null,"EPubDate":"","PubModel":"","JCR":"Q3","JCRName":"BIOCHEMISTRY & MOLECULAR BIOLOGY","Score":null,"Total":0}
引用次数: 0

摘要

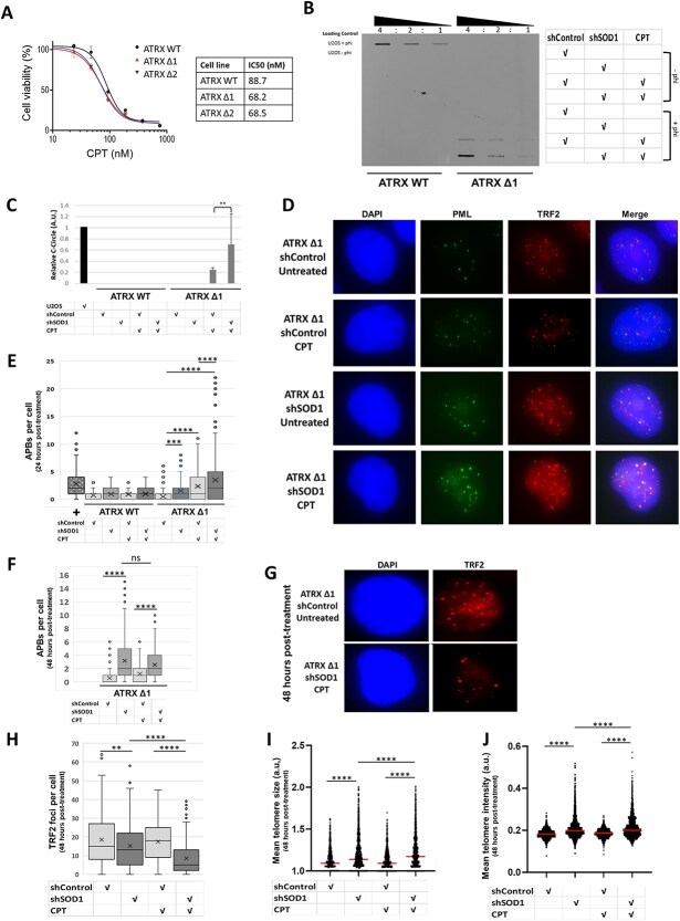
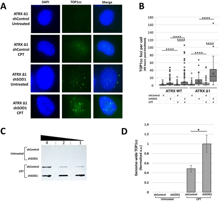
端粒选择性延长(ALT)途径是一种端粒维持机制,由端粒DNA双链断裂的形成驱动。ALT阳性的恶性肿瘤通常有ATRX的突变缺失,但dna -蛋白复合物(DPCs)的形成和活性氧(ROS)的升高也在ALT通路的诱导中发挥作用。人们已经认识到,由于基因组不稳定,过度的ALT激活可导致细胞快速死亡。我们的目的是评估ros形成和dpc形成联合治疗是否对atrx缺陷细胞具有协同作用。我们发现SOD1沉默是诱导atrx缺陷骨肉瘤细胞系细胞死亡的有效方法;此外,该方法在无atrx的HeLa-LT细胞中比在atrx野生型细胞中更有效。我们还观察到,形成dpc的化疗(喜树碱)和SOD1沉默的双重治疗导致dpc水平显著升高,以及ALT通路过度活跃的迹象。最后,我们的研究表明,用shSOD1预处理ATRX-null细胞可显著增加细胞对喜树碱的敏感性,这两种处理之间存在协同作用。这项研究为新的治疗方法提供了重要的理解,这可能最终提高受影响个体的生存率,并减少对alt阳性恶性肿瘤幸存者的长期影响。
本文章由计算机程序翻译,如有差异,请以英文原文为准。

Silencing of SOD1 sensitises ATRX-deficient cells to camptothecin treatment through increased activity of the alternative lengthening of telomeres pathway.

Silencing of SOD1 sensitises ATRX-deficient cells to camptothecin treatment through increased activity of the alternative lengthening of telomeres pathway.

Silencing of SOD1 sensitises ATRX-deficient cells to camptothecin treatment through increased activity of the alternative lengthening of telomeres pathway.

Silencing of SOD1 sensitises ATRX-deficient cells to camptothecin treatment through increased activity of the alternative lengthening of telomeres pathway.

The alternative lengthening of telomeres (ALT) pathway is a telomere maintenance mechanism that is driven by formation of DNA double-strand breaks at telomeres. ALT-positive malignancies often have mutational deletion of ATRX, but formation of DNA-protein complexes (DPCs) and elevated reactive oxygen species (ROS) also play a role in the induction of the ALT pathway. It has been recognised that excessive ALT activation can lead to rapid cell death, due to genome instability. Our objectives were to assess whether combining ROS-forming and DPC-forming treatments had a synergistic effect in ATRX-deficient cells. We found that SOD1 silencing was an effective method for inducing cell death in ATRX-deficient osteosarcoma cell lines; further, this approach was more effective in ATRX-null HeLa-LT than ATRX-wildtype cells. We also observed that dual treatment with DPC-forming chemotherapy (camptothecin) and SOD1 silencing led to a significantly higher level of DPCs, as well as signs of ALT pathway overactivity. Finally, our investigation demonstrated that pre-treatment of ATRX-null cells with shSOD1 significantly increased cellular sensitivity to camptothecin, with synergy between the two treatments. This research provides critical understanding to inform new treatment approaches-which might eventually improve survival for affected individuals, and reduce long-term effects, for survivors of ALT-positive malignancies.

求助全文
通过发布文献求助,成功后即可免费获取论文全文。 去求助
来源期刊
Human molecular genetics
Human molecular genetics 生物-生化与分子生物学
CiteScore
6.90
自引率
2.90%
发文量
294
审稿时长
2-4 weeks
期刊介绍: Human Molecular Genetics concentrates on full-length research papers covering a wide range of topics in all aspects of human molecular genetics. These include: the molecular basis of human genetic disease developmental genetics cancer genetics neurogenetics chromosome and genome structure and function therapy of genetic disease stem cells in human genetic disease and therapy, including the application of iPS cells genome-wide association studies mouse and other models of human diseases functional genomics computational genomics In addition, the journal also publishes research on other model systems for the analysis of genes, especially when there is an obvious relevance to human genetics.
×
引用
GB/T 7714-2015
复制
MLA
复制
APA
复制
导出至
BibTeX EndNote RefMan NoteFirst NoteExpress
×
提示
您的信息不完整,为了账户安全,请先补充。
现在去补充
×
提示
您因"违规操作"
具体请查看互助需知
我知道了
×
提示
确定
请完成安全验证×
copy
已复制链接
快去分享给好友吧!
我知道了
右上角分享
点击右上角分享
0
联系我们:info@booksci.cn Book学术提供免费学术资源搜索服务,方便国内外学者检索中英文文献。致力于提供最便捷和优质的服务体验。 Copyright © 2023 布克学术 All rights reserved.
京ICP备2023020795号-1
ghs 京公网安备 11010802042870号
Book学术文献互助
Book学术文献互助群
群 号:604180095
Book学术官方微信