加强分析前手术标本管理:一个系统实施计划的经验。

IF 2.3 3区 医学 Q2 PATHOLOGY
Peirong Chen, Weiming Qiu
{"title":"加强分析前手术标本管理:一个系统实施计划的经验。","authors":"Peirong Chen, Weiming Qiu","doi":"10.1186/s13000-025-01690-7","DOIUrl":null,"url":null,"abstract":"<p><strong>Background /objectives: </strong>Preanalytic quality control of surgical specimens is often inadequately managed. This study aimed to share the experience of improving quality through the implementation of a system for preanalytic surgical specimens.</p><p><strong>Methods: </strong>After initial workflow mapping and process optimization, a pathology specimen transfer system was piloted and subsequently implemented hospital-wide. Ongoing monitoring and adjustments were made based on established standards and operational needs. Data were analyzed using R Studio software.</p><p><strong>Results: </strong>The system reduced errors from 24.82 to 2.40%, including reductions of 86.85% in requisition mistakes, 95.30% in label errors, and 100% in illegible handwriting. From 2020 to 2023, the interval between specimen removal and submission was halved, and delayed fixation decreased from 0.46 to 0.22%.</p><p><strong>Conclusions: </strong>The system effectively standardized processes, enhanced efficiency, and reduced errors in preanalytic surgical specimens. Quality improvement was dependent on thorough workflow mapping and optimization, as well as ongoing monitoring and adjustments.</p>","PeriodicalId":11237,"journal":{"name":"Diagnostic Pathology","volume":"20 1","pages":"91"},"PeriodicalIF":2.3000,"publicationDate":"2025-07-31","publicationTypes":"Journal Article","fieldsOfStudy":null,"isOpenAccess":false,"openAccessPdf":"https://www.ncbi.nlm.nih.gov/pmc/articles/PMC12315191/pdf/","citationCount":"0","resultStr":"{\"title\":\"Enhancing preanalytic surgical specimen management: experience of a system implementation initiative.\",\"authors\":\"Peirong Chen, Weiming Qiu\",\"doi\":\"10.1186/s13000-025-01690-7\",\"DOIUrl\":null,\"url\":null,\"abstract\":\"<p><strong>Background /objectives: </strong>Preanalytic quality control of surgical specimens is often inadequately managed. This study aimed to share the experience of improving quality through the implementation of a system for preanalytic surgical specimens.</p><p><strong>Methods: </strong>After initial workflow mapping and process optimization, a pathology specimen transfer system was piloted and subsequently implemented hospital-wide. Ongoing monitoring and adjustments were made based on established standards and operational needs. Data were analyzed using R Studio software.</p><p><strong>Results: </strong>The system reduced errors from 24.82 to 2.40%, including reductions of 86.85% in requisition mistakes, 95.30% in label errors, and 100% in illegible handwriting. From 2020 to 2023, the interval between specimen removal and submission was halved, and delayed fixation decreased from 0.46 to 0.22%.</p><p><strong>Conclusions: </strong>The system effectively standardized processes, enhanced efficiency, and reduced errors in preanalytic surgical specimens. Quality improvement was dependent on thorough workflow mapping and optimization, as well as ongoing monitoring and adjustments.</p>\",\"PeriodicalId\":11237,\"journal\":{\"name\":\"Diagnostic Pathology\",\"volume\":\"20 1\",\"pages\":\"91\"},\"PeriodicalIF\":2.3000,\"publicationDate\":\"2025-07-31\",\"publicationTypes\":\"Journal Article\",\"fieldsOfStudy\":null,\"isOpenAccess\":false,\"openAccessPdf\":\"https://www.ncbi.nlm.nih.gov/pmc/articles/PMC12315191/pdf/\",\"citationCount\":\"0\",\"resultStr\":null,\"platform\":\"Semanticscholar\",\"paperid\":null,\"PeriodicalName\":\"Diagnostic Pathology\",\"FirstCategoryId\":\"3\",\"ListUrlMain\":\"https://doi.org/10.1186/s13000-025-01690-7\",\"RegionNum\":3,\"RegionCategory\":\"医学\",\"ArticlePicture\":[],\"TitleCN\":null,\"AbstractTextCN\":null,\"PMCID\":null,\"EPubDate\":\"\",\"PubModel\":\"\",\"JCR\":\"Q2\",\"JCRName\":\"PATHOLOGY\",\"Score\":null,\"Total\":0}","platform":"Semanticscholar","paperid":null,"PeriodicalName":"Diagnostic Pathology","FirstCategoryId":"3","ListUrlMain":"https://doi.org/10.1186/s13000-025-01690-7","RegionNum":3,"RegionCategory":"医学","ArticlePicture":[],"TitleCN":null,"AbstractTextCN":null,"PMCID":null,"EPubDate":"","PubModel":"","JCR":"Q2","JCRName":"PATHOLOGY","Score":null,"Total":0}
引用次数: 0

摘要

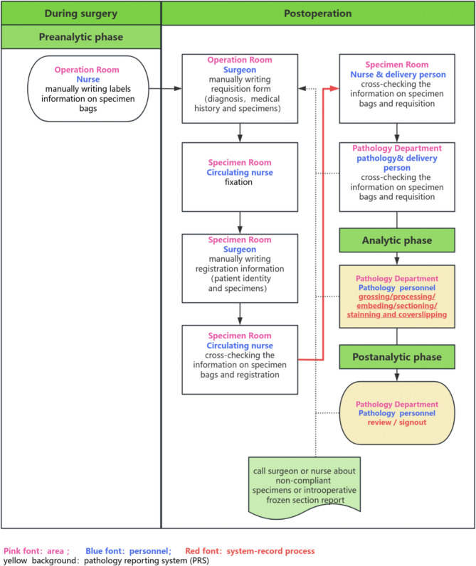
背景/目的:手术标本的分析前质量控制往往管理不善。本研究旨在分享通过实施分析前外科标本系统来提高质量的经验。方法:经过最初的工作流程映射和流程优化,病理标本转移系统进行试点,随后在全院范围内实施。根据既定标准和业务需要不断进行监测和调整。数据分析使用R Studio软件。结果:系统错误率由24.82%降至2.40%,其中申请单错误率86.85%,标签错误率95.30%,字迹难以辨认错误率100%。从2020年到2023年,标本取出和提交的时间间隔减少了一半,延迟固定从0.46%下降到0.22%。结论:该系统有效地规范了流程,提高了效率,减少了分析前手术标本的错误。质量改进依赖于彻底的工作流映射和优化,以及持续的监控和调整。
本文章由计算机程序翻译,如有差异,请以英文原文为准。

Enhancing preanalytic surgical specimen management: experience of a system implementation initiative.

Enhancing preanalytic surgical specimen management: experience of a system implementation initiative.

Enhancing preanalytic surgical specimen management: experience of a system implementation initiative.

Background /objectives: Preanalytic quality control of surgical specimens is often inadequately managed. This study aimed to share the experience of improving quality through the implementation of a system for preanalytic surgical specimens.

Methods: After initial workflow mapping and process optimization, a pathology specimen transfer system was piloted and subsequently implemented hospital-wide. Ongoing monitoring and adjustments were made based on established standards and operational needs. Data were analyzed using R Studio software.

Results: The system reduced errors from 24.82 to 2.40%, including reductions of 86.85% in requisition mistakes, 95.30% in label errors, and 100% in illegible handwriting. From 2020 to 2023, the interval between specimen removal and submission was halved, and delayed fixation decreased from 0.46 to 0.22%.

Conclusions: The system effectively standardized processes, enhanced efficiency, and reduced errors in preanalytic surgical specimens. Quality improvement was dependent on thorough workflow mapping and optimization, as well as ongoing monitoring and adjustments.

求助全文
通过发布文献求助,成功后即可免费获取论文全文。 去求助
来源期刊
Diagnostic Pathology
Diagnostic Pathology 医学-病理学
CiteScore
4.60
自引率
0.00%
发文量
93
审稿时长
1 months
期刊介绍: Diagnostic Pathology is an open access, peer-reviewed, online journal that considers research in surgical and clinical pathology, immunology, and biology, with a special focus on cutting-edge approaches in diagnostic pathology and tissue-based therapy. The journal covers all aspects of surgical pathology, including classic diagnostic pathology, prognosis-related diagnosis (tumor stages, prognosis markers, such as MIB-percentage, hormone receptors, etc.), and therapy-related findings. The journal also focuses on the technological aspects of pathology, including molecular biology techniques, morphometry aspects (stereology, DNA analysis, syntactic structure analysis), communication aspects (telecommunication, virtual microscopy, virtual pathology institutions, etc.), and electronic education and quality assurance (for example interactive publication, on-line references with automated updating, etc.).
×
引用
GB/T 7714-2015
复制
MLA
复制
APA
复制
导出至
BibTeX EndNote RefMan NoteFirst NoteExpress
×
提示
您的信息不完整,为了账户安全,请先补充。
现在去补充
×
提示
您因"违规操作"
具体请查看互助需知
我知道了
×
提示
确定
请完成安全验证×
copy
已复制链接
快去分享给好友吧!
我知道了
右上角分享
点击右上角分享
0
联系我们:info@booksci.cn Book学术提供免费学术资源搜索服务,方便国内外学者检索中英文文献。致力于提供最便捷和优质的服务体验。 Copyright © 2023 布克学术 All rights reserved.
京ICP备2023020795号-1
ghs 京公网安备 11010802042870号
Book学术文献互助
Book学术文献互助群
群 号:604180095
Book学术官方微信