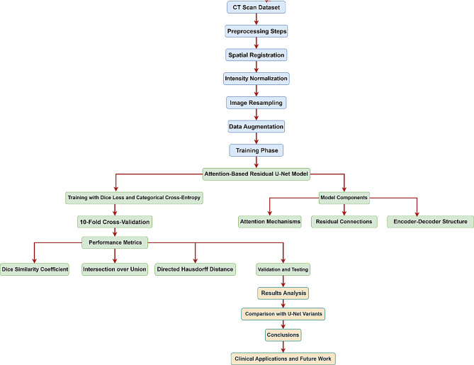
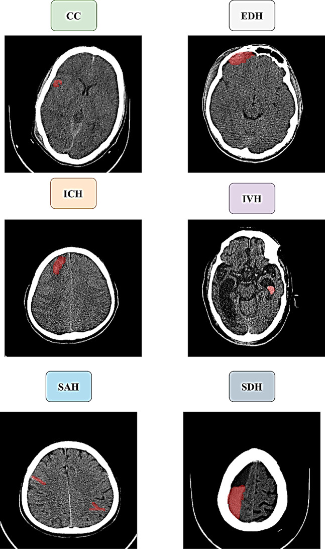
基于注意残差U-Net模型的高级多标签脑出血分割。

IF 3.8 3区 医学 Q2 MEDICAL INFORMATICS
Xinxin Lin, Enmiao Zou, Wenci Chen, Xinxin Chen, Le Lin
{"title":"基于注意残差U-Net模型的高级多标签脑出血分割。","authors":"Xinxin Lin, Enmiao Zou, Wenci Chen, Xinxin Chen, Le Lin","doi":"10.1186/s12911-025-03131-3","DOIUrl":null,"url":null,"abstract":"<p><strong>Objective: </strong>This study aimed to develop and assess an advanced Attention-Based Residual U-Net (ResUNet) model for accurately segmenting different types of brain hemorrhages from CT images. The goal was to overcome the limitations of manual segmentation and current automated methods regarding precision and generalizability.</p><p><strong>Materials and methods: </strong>A dataset of 1,347 patient CT scans was collected retrospectively, covering six types of hemorrhages: subarachnoid hemorrhage (SAH, 231 cases), subdural hematoma (SDH, 198 cases), epidural hematoma (EDH, 236 cases), cerebral contusion (CC, 230 cases), intraventricular hemorrhage (IVH, 188 cases), and intracerebral hemorrhage (ICH, 264 cases). The dataset was divided into 80% for training using a 10-fold cross-validation approach and 20% for testing. All CT scans were standardized to a common anatomical space, and intensity normalization was applied for uniformity. The ResUNet model included attention mechanisms to enhance focus on important features and residual connections to support stable learning and efficient gradient flow. Model performance was assessed using the Dice Similarity Coefficient (DSC), Intersection over Union (IoU), and directed Hausdorff distance (dHD).</p><p><strong>Results: </strong>The ResUNet model showed excellent performance during both training and testing. On training data, the model achieved DSC scores of 95 ± 1.2 for SAH, 94 ± 1.4 for SDH, 93 ± 1.5 for EDH, 91 ± 1.4 for CC, 89 ± 1.6 for IVH, and 93 ± 2.4 for ICH. IoU values ranged from 88 to 93, with dHD between 2.1- and 2.7-mm. Testing results confirmed strong generalization, with DSC scores of 93 for SAH, 93 for SDH, 92 for EDH, 90 for CC, 88 for IVH, and 92 for ICH. IoU values were also high, indicating precise segmentation and minimal boundary errors.</p><p><strong>Conclusions: </strong>The ResUNet model outperformed standard U-Net variants, achieving higher multi-label segmentation accuracy. This makes it a valuable tool for clinical applications that require fast and reliable brain hemorrhage analysis. Future research could investigate semi-supervised techniques and 3D segmentation to further enhance clinical use.</p><p><strong>Clinical trial number: </strong>Not applicable.</p>","PeriodicalId":9340,"journal":{"name":"BMC Medical Informatics and Decision Making","volume":"25 1","pages":"286"},"PeriodicalIF":3.8000,"publicationDate":"2025-07-31","publicationTypes":"Journal Article","fieldsOfStudy":null,"isOpenAccess":false,"openAccessPdf":"https://www.ncbi.nlm.nih.gov/pmc/articles/PMC12315353/pdf/","citationCount":"0","resultStr":"{\"title\":\"Advanced multi-label brain hemorrhage segmentation using an attention-based residual U-Net model.\",\"authors\":\"Xinxin Lin, Enmiao Zou, Wenci Chen, Xinxin Chen, Le Lin\",\"doi\":\"10.1186/s12911-025-03131-3\",\"DOIUrl\":null,\"url\":null,\"abstract\":\"<p><strong>Objective: </strong>This study aimed to develop and assess an advanced Attention-Based Residual U-Net (ResUNet) model for accurately segmenting different types of brain hemorrhages from CT images. The goal was to overcome the limitations of manual segmentation and current automated methods regarding precision and generalizability.</p><p><strong>Materials and methods: </strong>A dataset of 1,347 patient CT scans was collected retrospectively, covering six types of hemorrhages: subarachnoid hemorrhage (SAH, 231 cases), subdural hematoma (SDH, 198 cases), epidural hematoma (EDH, 236 cases), cerebral contusion (CC, 230 cases), intraventricular hemorrhage (IVH, 188 cases), and intracerebral hemorrhage (ICH, 264 cases). The dataset was divided into 80% for training using a 10-fold cross-validation approach and 20% for testing. All CT scans were standardized to a common anatomical space, and intensity normalization was applied for uniformity. The ResUNet model included attention mechanisms to enhance focus on important features and residual connections to support stable learning and efficient gradient flow. Model performance was assessed using the Dice Similarity Coefficient (DSC), Intersection over Union (IoU), and directed Hausdorff distance (dHD).</p><p><strong>Results: </strong>The ResUNet model showed excellent performance during both training and testing. On training data, the model achieved DSC scores of 95 ± 1.2 for SAH, 94 ± 1.4 for SDH, 93 ± 1.5 for EDH, 91 ± 1.4 for CC, 89 ± 1.6 for IVH, and 93 ± 2.4 for ICH. IoU values ranged from 88 to 93, with dHD between 2.1- and 2.7-mm. Testing results confirmed strong generalization, with DSC scores of 93 for SAH, 93 for SDH, 92 for EDH, 90 for CC, 88 for IVH, and 92 for ICH. IoU values were also high, indicating precise segmentation and minimal boundary errors.</p><p><strong>Conclusions: </strong>The ResUNet model outperformed standard U-Net variants, achieving higher multi-label segmentation accuracy. This makes it a valuable tool for clinical applications that require fast and reliable brain hemorrhage analysis. Future research could investigate semi-supervised techniques and 3D segmentation to further enhance clinical use.</p><p><strong>Clinical trial number: </strong>Not applicable.</p>\",\"PeriodicalId\":9340,\"journal\":{\"name\":\"BMC Medical Informatics and Decision Making\",\"volume\":\"25 1\",\"pages\":\"286\"},\"PeriodicalIF\":3.8000,\"publicationDate\":\"2025-07-31\",\"publicationTypes\":\"Journal Article\",\"fieldsOfStudy\":null,\"isOpenAccess\":false,\"openAccessPdf\":\"https://www.ncbi.nlm.nih.gov/pmc/articles/PMC12315353/pdf/\",\"citationCount\":\"0\",\"resultStr\":null,\"platform\":\"Semanticscholar\",\"paperid\":null,\"PeriodicalName\":\"BMC Medical Informatics and Decision Making\",\"FirstCategoryId\":\"3\",\"ListUrlMain\":\"https://doi.org/10.1186/s12911-025-03131-3\",\"RegionNum\":3,\"RegionCategory\":\"医学\",\"ArticlePicture\":[],\"TitleCN\":null,\"AbstractTextCN\":null,\"PMCID\":null,\"EPubDate\":\"\",\"PubModel\":\"\",\"JCR\":\"Q2\",\"JCRName\":\"MEDICAL INFORMATICS\",\"Score\":null,\"Total\":0}","platform":"Semanticscholar","paperid":null,"PeriodicalName":"BMC Medical Informatics and Decision Making","FirstCategoryId":"3","ListUrlMain":"https://doi.org/10.1186/s12911-025-03131-3","RegionNum":3,"RegionCategory":"医学","ArticlePicture":[],"TitleCN":null,"AbstractTextCN":null,"PMCID":null,"EPubDate":"","PubModel":"","JCR":"Q2","JCRName":"MEDICAL INFORMATICS","Score":null,"Total":0}
引用次数: 0

摘要

目的:本研究旨在开发和评估一种先进的基于注意力的残余U-Net (ResUNet)模型,用于从CT图像中准确分割不同类型的脑出血。目标是克服人工分割和当前自动化方法在精度和泛化方面的局限性。材料与方法:回顾性收集1347例患者的CT扫描数据,包括6种类型的出血:蛛网膜下腔出血(SAH, 231例)、硬膜下血肿(SDH, 198例)、硬膜外血肿(EDH, 236例)、脑挫伤(CC, 230例)、脑室内出血(IVH, 188例)、脑出血(ICH, 264例)。使用10倍交叉验证方法将数据集分为80%用于训练,20%用于测试。所有CT扫描被标准化到一个共同的解剖空间,并应用强度归一化以保持均匀性。ResUNet模型包括注意机制,以增强对重要特征和剩余连接的关注,以支持稳定的学习和有效的梯度流。采用Dice Similarity Coefficient (DSC)、Intersection over Union (IoU)和directed Hausdorff distance (dHD)来评估模型的性能。结果:ResUNet模型在训练和测试中均表现出优异的性能。在训练数据上,模型的DSC得分为SAH 95±1.2,SDH 94±1.4,EDH 93±1.5,CC 91±1.4,IVH 89±1.6,ICH 93±2.4。IoU值在88 ~ 93之间,dHD在2.1 ~ 2.7 mm之间。检测结果证实了较强的通用性,SAH的DSC评分为93,SDH为93,EDH为92,CC为90,IVH为88,ICH为92。IoU值也很高,表明分割精确,边界误差最小。结论:reunet模型优于标准的U-Net变体,实现了更高的多标签分割精度。这使得它成为需要快速可靠的脑出血分析的临床应用的宝贵工具。未来的研究可以探索半监督技术和三维分割,以进一步提高临床应用。临床试验号:不适用。
本文章由计算机程序翻译,如有差异,请以英文原文为准。

Advanced multi-label brain hemorrhage segmentation using an attention-based residual U-Net model.

Advanced multi-label brain hemorrhage segmentation using an attention-based residual U-Net model.

Advanced multi-label brain hemorrhage segmentation using an attention-based residual U-Net model.

Advanced multi-label brain hemorrhage segmentation using an attention-based residual U-Net model.

Objective: This study aimed to develop and assess an advanced Attention-Based Residual U-Net (ResUNet) model for accurately segmenting different types of brain hemorrhages from CT images. The goal was to overcome the limitations of manual segmentation and current automated methods regarding precision and generalizability.

Materials and methods: A dataset of 1,347 patient CT scans was collected retrospectively, covering six types of hemorrhages: subarachnoid hemorrhage (SAH, 231 cases), subdural hematoma (SDH, 198 cases), epidural hematoma (EDH, 236 cases), cerebral contusion (CC, 230 cases), intraventricular hemorrhage (IVH, 188 cases), and intracerebral hemorrhage (ICH, 264 cases). The dataset was divided into 80% for training using a 10-fold cross-validation approach and 20% for testing. All CT scans were standardized to a common anatomical space, and intensity normalization was applied for uniformity. The ResUNet model included attention mechanisms to enhance focus on important features and residual connections to support stable learning and efficient gradient flow. Model performance was assessed using the Dice Similarity Coefficient (DSC), Intersection over Union (IoU), and directed Hausdorff distance (dHD).

Results: The ResUNet model showed excellent performance during both training and testing. On training data, the model achieved DSC scores of 95 ± 1.2 for SAH, 94 ± 1.4 for SDH, 93 ± 1.5 for EDH, 91 ± 1.4 for CC, 89 ± 1.6 for IVH, and 93 ± 2.4 for ICH. IoU values ranged from 88 to 93, with dHD between 2.1- and 2.7-mm. Testing results confirmed strong generalization, with DSC scores of 93 for SAH, 93 for SDH, 92 for EDH, 90 for CC, 88 for IVH, and 92 for ICH. IoU values were also high, indicating precise segmentation and minimal boundary errors.

Conclusions: The ResUNet model outperformed standard U-Net variants, achieving higher multi-label segmentation accuracy. This makes it a valuable tool for clinical applications that require fast and reliable brain hemorrhage analysis. Future research could investigate semi-supervised techniques and 3D segmentation to further enhance clinical use.

Clinical trial number: Not applicable.

求助全文
通过发布文献求助,成功后即可免费获取论文全文。 去求助
来源期刊
CiteScore
7.20
自引率
5.70%
发文量
297
审稿时长
1 months
期刊介绍: BMC Medical Informatics and Decision Making is an open access journal publishing original peer-reviewed research articles in relation to the design, development, implementation, use, and evaluation of health information technologies and decision-making for human health.
×
引用
GB/T 7714-2015
复制
MLA
复制
APA
复制
导出至
BibTeX EndNote RefMan NoteFirst NoteExpress
×
提示
您的信息不完整,为了账户安全,请先补充。
现在去补充
×
提示
您因"违规操作"
具体请查看互助需知
我知道了
×
提示
确定
请完成安全验证×
copy
已复制链接
快去分享给好友吧!
我知道了
右上角分享
点击右上角分享
0
联系我们:info@booksci.cn Book学术提供免费学术资源搜索服务,方便国内外学者检索中英文文献。致力于提供最便捷和优质的服务体验。 Copyright © 2023 布克学术 All rights reserved.
京ICP备2023020795号-1
ghs 京公网安备 11010802042870号
Book学术文献互助
Book学术文献互助群
群 号:604180095
Book学术官方微信