揭示创伤性脑损伤后PSD95磷酸化的作用:来自磷酸化蛋白质组学分析的见解。

IF 2.2 3区 医学 Q3 CLINICAL NEUROLOGY
Zhongxiang Zhang, Junpeng Gao, Gang Li, Jin Cheng, Jiangtao Yu, Pengcheng Wang, Ruining Liu, Cheng Jiang, Haoli Ma, Yan Zhao
{"title":"揭示创伤性脑损伤后PSD95磷酸化的作用:来自磷酸化蛋白质组学分析的见解。","authors":"Zhongxiang Zhang, Junpeng Gao, Gang Li, Jin Cheng, Jiangtao Yu, Pengcheng Wang, Ruining Liu, Cheng Jiang, Haoli Ma, Yan Zhao","doi":"10.1186/s12883-025-04303-4","DOIUrl":null,"url":null,"abstract":"<p><strong>Background: </strong>Traumatic brain injury (TBI) is a global public health problem. Pathophysiology of TBI remains unclear. Thus, methods of TBI treatment are limited. Phosphorylation plays a vital role in many neurological diseases, including TBI. As an emerging technique, phosphoproteomic has been widely applied in many fields.</p><p><strong>Methods: </strong>Rats were subjected to controlled cortical impact (CCI) or divided to sham group. Protein was extracted from cortex, digested and labeled by iTRAQ. After undergoing mass spectrometry (MS), differential expressed phosphorylated sites (DEPSs) were identified, and proteins of these DEPSs were also listed. PSD95 was chosen as a target protein for further research. ZL006 was used to treat TBI rats. Nissl staining was applied to assess lesion volume, apoptosis was evaluated by TUNEL immunofluorescence staining, and PSD95 phosphorylation was further validated by Western blot.</p><p><strong>Results: </strong>A total of 2753 phosphorylation sites across 1001 proteins were identified. A total of 221 DEPSs were identified. Phosphorylation of PSD95 at serine 417 and 418 were significantly upregulated after TBI. PSD95 had most interactions with other differential expressed phosphorylated proteins (DEPPs). Following ZL006 treatment, brain lesion volume and apoptotic rate were significantly reduced, and phosphorylation of PSD95 at Ser418 was decreased.</p><p><strong>Conclusions: </strong>After TBI, PSD95 was significantly phosphorylated at Ser417 and Ser418. ZL006 markedly reduced brain lesion volume and apoptotic rate and suppressed the phosphorylation of PSD95 at Ser418.</p>","PeriodicalId":9170,"journal":{"name":"BMC Neurology","volume":"25 1","pages":"311"},"PeriodicalIF":2.2000,"publicationDate":"2025-07-30","publicationTypes":"Journal Article","fieldsOfStudy":null,"isOpenAccess":false,"openAccessPdf":"https://www.ncbi.nlm.nih.gov/pmc/articles/PMC12312315/pdf/","citationCount":"0","resultStr":"{\"title\":\"Unveiling the role of PSD95 phosphorylation after traumatic brain injury: insights from phosphoproteomic analysis.\",\"authors\":\"Zhongxiang Zhang, Junpeng Gao, Gang Li, Jin Cheng, Jiangtao Yu, Pengcheng Wang, Ruining Liu, Cheng Jiang, Haoli Ma, Yan Zhao\",\"doi\":\"10.1186/s12883-025-04303-4\",\"DOIUrl\":null,\"url\":null,\"abstract\":\"<p><strong>Background: </strong>Traumatic brain injury (TBI) is a global public health problem. Pathophysiology of TBI remains unclear. Thus, methods of TBI treatment are limited. Phosphorylation plays a vital role in many neurological diseases, including TBI. As an emerging technique, phosphoproteomic has been widely applied in many fields.</p><p><strong>Methods: </strong>Rats were subjected to controlled cortical impact (CCI) or divided to sham group. Protein was extracted from cortex, digested and labeled by iTRAQ. After undergoing mass spectrometry (MS), differential expressed phosphorylated sites (DEPSs) were identified, and proteins of these DEPSs were also listed. PSD95 was chosen as a target protein for further research. ZL006 was used to treat TBI rats. Nissl staining was applied to assess lesion volume, apoptosis was evaluated by TUNEL immunofluorescence staining, and PSD95 phosphorylation was further validated by Western blot.</p><p><strong>Results: </strong>A total of 2753 phosphorylation sites across 1001 proteins were identified. A total of 221 DEPSs were identified. Phosphorylation of PSD95 at serine 417 and 418 were significantly upregulated after TBI. PSD95 had most interactions with other differential expressed phosphorylated proteins (DEPPs). Following ZL006 treatment, brain lesion volume and apoptotic rate were significantly reduced, and phosphorylation of PSD95 at Ser418 was decreased.</p><p><strong>Conclusions: </strong>After TBI, PSD95 was significantly phosphorylated at Ser417 and Ser418. ZL006 markedly reduced brain lesion volume and apoptotic rate and suppressed the phosphorylation of PSD95 at Ser418.</p>\",\"PeriodicalId\":9170,\"journal\":{\"name\":\"BMC Neurology\",\"volume\":\"25 1\",\"pages\":\"311\"},\"PeriodicalIF\":2.2000,\"publicationDate\":\"2025-07-30\",\"publicationTypes\":\"Journal Article\",\"fieldsOfStudy\":null,\"isOpenAccess\":false,\"openAccessPdf\":\"https://www.ncbi.nlm.nih.gov/pmc/articles/PMC12312315/pdf/\",\"citationCount\":\"0\",\"resultStr\":null,\"platform\":\"Semanticscholar\",\"paperid\":null,\"PeriodicalName\":\"BMC Neurology\",\"FirstCategoryId\":\"3\",\"ListUrlMain\":\"https://doi.org/10.1186/s12883-025-04303-4\",\"RegionNum\":3,\"RegionCategory\":\"医学\",\"ArticlePicture\":[],\"TitleCN\":null,\"AbstractTextCN\":null,\"PMCID\":null,\"EPubDate\":\"\",\"PubModel\":\"\",\"JCR\":\"Q3\",\"JCRName\":\"CLINICAL NEUROLOGY\",\"Score\":null,\"Total\":0}","platform":"Semanticscholar","paperid":null,"PeriodicalName":"BMC Neurology","FirstCategoryId":"3","ListUrlMain":"https://doi.org/10.1186/s12883-025-04303-4","RegionNum":3,"RegionCategory":"医学","ArticlePicture":[],"TitleCN":null,"AbstractTextCN":null,"PMCID":null,"EPubDate":"","PubModel":"","JCR":"Q3","JCRName":"CLINICAL NEUROLOGY","Score":null,"Total":0}
引用次数: 0

摘要

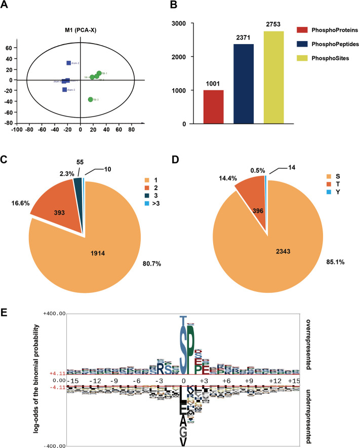
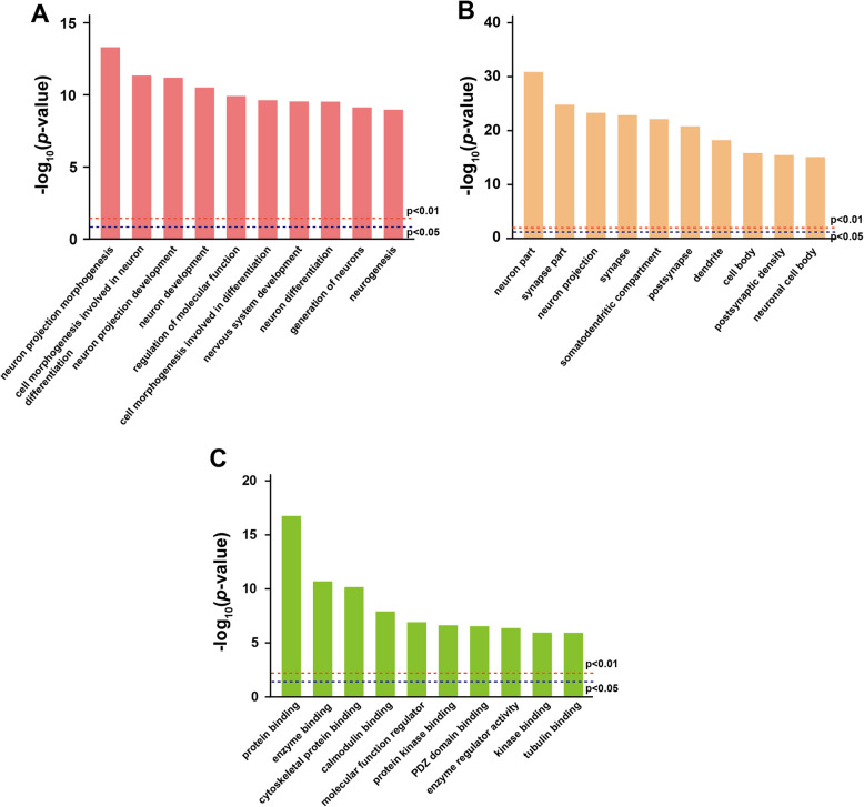
背景:创伤性脑损伤(TBI)是一个全球性的公共卫生问题。TBI的病理生理机制尚不清楚。因此,TBI的治疗方法是有限的。磷酸化在包括TBI在内的许多神经系统疾病中起着至关重要的作用。磷蛋白质组学作为一项新兴技术,在许多领域得到了广泛的应用。方法:将大鼠进行控制性皮质撞击(CCI)或分为假手术组。从皮层中提取蛋白质,用iTRAQ进行消化和标记。质谱分析(MS)鉴定了差异表达磷酸化位点(differential expression phosphorylated sites, DEPSs),并列出了这些差异表达磷酸化位点的蛋白。我们选择PSD95作为进一步研究的靶蛋白。ZL006用于治疗脑外伤大鼠。Nissl染色评估病变体积,TUNEL免疫荧光染色评估细胞凋亡,Western blot进一步验证PSD95磷酸化。结果:共鉴定出1001个蛋白的2753个磷酸化位点。共确定了221个抑郁症患者。PSD95丝氨酸417和418的磷酸化在脑外伤后显著上调。PSD95与其他差异表达磷酸化蛋白(DEPPs)的相互作用最多。ZL006治疗后,脑损伤体积和凋亡率显著降低,PSD95 Ser418位点磷酸化水平降低。结论:脑外伤后,PSD95的Ser417和Ser418位点明显磷酸化。ZL006显著减少脑损伤体积和凋亡率,抑制PSD95 Ser418位点的磷酸化。
本文章由计算机程序翻译,如有差异,请以英文原文为准。

Unveiling the role of PSD95 phosphorylation after traumatic brain injury: insights from phosphoproteomic analysis.

Unveiling the role of PSD95 phosphorylation after traumatic brain injury: insights from phosphoproteomic analysis.

Unveiling the role of PSD95 phosphorylation after traumatic brain injury: insights from phosphoproteomic analysis.

Unveiling the role of PSD95 phosphorylation after traumatic brain injury: insights from phosphoproteomic analysis.

Background: Traumatic brain injury (TBI) is a global public health problem. Pathophysiology of TBI remains unclear. Thus, methods of TBI treatment are limited. Phosphorylation plays a vital role in many neurological diseases, including TBI. As an emerging technique, phosphoproteomic has been widely applied in many fields.

Methods: Rats were subjected to controlled cortical impact (CCI) or divided to sham group. Protein was extracted from cortex, digested and labeled by iTRAQ. After undergoing mass spectrometry (MS), differential expressed phosphorylated sites (DEPSs) were identified, and proteins of these DEPSs were also listed. PSD95 was chosen as a target protein for further research. ZL006 was used to treat TBI rats. Nissl staining was applied to assess lesion volume, apoptosis was evaluated by TUNEL immunofluorescence staining, and PSD95 phosphorylation was further validated by Western blot.

Results: A total of 2753 phosphorylation sites across 1001 proteins were identified. A total of 221 DEPSs were identified. Phosphorylation of PSD95 at serine 417 and 418 were significantly upregulated after TBI. PSD95 had most interactions with other differential expressed phosphorylated proteins (DEPPs). Following ZL006 treatment, brain lesion volume and apoptotic rate were significantly reduced, and phosphorylation of PSD95 at Ser418 was decreased.

Conclusions: After TBI, PSD95 was significantly phosphorylated at Ser417 and Ser418. ZL006 markedly reduced brain lesion volume and apoptotic rate and suppressed the phosphorylation of PSD95 at Ser418.

求助全文
通过发布文献求助,成功后即可免费获取论文全文。 去求助
来源期刊
BMC Neurology
BMC Neurology 医学-临床神经学
CiteScore
4.20
自引率
0.00%
发文量
428
审稿时长
3-8 weeks
期刊介绍: BMC Neurology is an open access, peer-reviewed journal that considers articles on all aspects of the prevention, diagnosis and management of neurological disorders, as well as related molecular genetics, pathophysiology, and epidemiology.
×
引用
GB/T 7714-2015
复制
MLA
复制
APA
复制
导出至
BibTeX EndNote RefMan NoteFirst NoteExpress
×
提示
您的信息不完整,为了账户安全,请先补充。
现在去补充
×
提示
您因"违规操作"
具体请查看互助需知
我知道了
×
提示
确定
请完成安全验证×
copy
已复制链接
快去分享给好友吧!
我知道了
右上角分享
点击右上角分享
0
联系我们:info@booksci.cn Book学术提供免费学术资源搜索服务,方便国内外学者检索中英文文献。致力于提供最便捷和优质的服务体验。 Copyright © 2023 布克学术 All rights reserved.
京ICP备2023020795号-1
ghs 京公网安备 11010802042870号
Book学术文献互助
Book学术文献互助群
群 号:604180095
Book学术官方微信