全球生态系统恢复的碳封存潜力有限

IF 16.1 1区 地球科学 Q1 GEOSCIENCES, MULTIDISCIPLINARY
Csaba Tölgyesi, Nándor Csikós, Vicky M. Temperton, Elise Buisson, Fernando A. O. Silveira, Caroline E. R. Lehmann, Péter Török, Zoltán Bátori, Ákos Bede-Fazekas
{"title":"全球生态系统恢复的碳封存潜力有限","authors":"Csaba Tölgyesi, Nándor Csikós, Vicky M. Temperton, Elise Buisson, Fernando A. O. Silveira, Caroline E. R. Lehmann, Péter Török, Zoltán Bátori, Ákos Bede-Fazekas","doi":"10.1038/s41561-025-01742-z","DOIUrl":null,"url":null,"abstract":"Ecosystem restoration is increasingly recognized as a means of climate change mitigation. Recent global-scale studies have suggested that ecosystem restoration could offset a substantial fraction of human carbon emissions since the Industrial Revolution. However, global carbon sequestration potential remains uncertain due to the tree-centric view of some models and difficulties in modelling restoration across different ecosystem types. Here we applied a model-based prediction workflow to estimate the carbon capture potential of restoring forest, shrubland, grassland and wetland ecosystems until 2100. We found that the maximum sequestration potential is 96.9 Gt of carbon, equivalent to 17.6% of the anthropogenic emissions to date, or 3.7–12.0% if taking into account future emissions until 2100. Our results suggest that ecosystem restoration has limited potential for climate change mitigation even if orchestrated with a pervasive shift towards sustainable, low-emissions economies globally. In addition, if we plan restoration targets to match future climatic conditions and consider state transitions of currently natural ecosystems due to climate change, the potential for natural climate solutions related to ecosystem restoration is close to zero. Therefore, we recommend that ecosystem restoration is pursued primarily for restoring biodiversity, supporting livelihoods and resilience of ecosystem services, as the climate mitigation potential will vary depending on the state transitions that occur between vegetation types. The maximum carbon sequestration potential from global terrestrial ecosystem restoration efforts until 2100 is 96.9 Gt, which is equivalent to 3.7–12.0% of anthropogenic emissions until then, according to model projections.","PeriodicalId":19053,"journal":{"name":"Nature Geoscience","volume":"18 8","pages":"761-768"},"PeriodicalIF":16.1000,"publicationDate":"2025-07-31","publicationTypes":"Journal Article","fieldsOfStudy":null,"isOpenAccess":false,"openAccessPdf":"https://www.nature.comhttps://www.nature.com/articles/s41561-025-01742-z.pdf","citationCount":"0","resultStr":"{\"title\":\"Limited carbon sequestration potential from global ecosystem restoration\",\"authors\":\"Csaba Tölgyesi, Nándor Csikós, Vicky M. Temperton, Elise Buisson, Fernando A. O. Silveira, Caroline E. R. Lehmann, Péter Török, Zoltán Bátori, Ákos Bede-Fazekas\",\"doi\":\"10.1038/s41561-025-01742-z\",\"DOIUrl\":null,\"url\":null,\"abstract\":\"Ecosystem restoration is increasingly recognized as a means of climate change mitigation. Recent global-scale studies have suggested that ecosystem restoration could offset a substantial fraction of human carbon emissions since the Industrial Revolution. However, global carbon sequestration potential remains uncertain due to the tree-centric view of some models and difficulties in modelling restoration across different ecosystem types. Here we applied a model-based prediction workflow to estimate the carbon capture potential of restoring forest, shrubland, grassland and wetland ecosystems until 2100. We found that the maximum sequestration potential is 96.9 Gt of carbon, equivalent to 17.6% of the anthropogenic emissions to date, or 3.7–12.0% if taking into account future emissions until 2100. Our results suggest that ecosystem restoration has limited potential for climate change mitigation even if orchestrated with a pervasive shift towards sustainable, low-emissions economies globally. In addition, if we plan restoration targets to match future climatic conditions and consider state transitions of currently natural ecosystems due to climate change, the potential for natural climate solutions related to ecosystem restoration is close to zero. Therefore, we recommend that ecosystem restoration is pursued primarily for restoring biodiversity, supporting livelihoods and resilience of ecosystem services, as the climate mitigation potential will vary depending on the state transitions that occur between vegetation types. The maximum carbon sequestration potential from global terrestrial ecosystem restoration efforts until 2100 is 96.9 Gt, which is equivalent to 3.7–12.0% of anthropogenic emissions until then, according to model projections.\",\"PeriodicalId\":19053,\"journal\":{\"name\":\"Nature Geoscience\",\"volume\":\"18 8\",\"pages\":\"761-768\"},\"PeriodicalIF\":16.1000,\"publicationDate\":\"2025-07-31\",\"publicationTypes\":\"Journal Article\",\"fieldsOfStudy\":null,\"isOpenAccess\":false,\"openAccessPdf\":\"https://www.nature.comhttps://www.nature.com/articles/s41561-025-01742-z.pdf\",\"citationCount\":\"0\",\"resultStr\":null,\"platform\":\"Semanticscholar\",\"paperid\":null,\"PeriodicalName\":\"Nature Geoscience\",\"FirstCategoryId\":\"89\",\"ListUrlMain\":\"https://www.nature.com/articles/s41561-025-01742-z\",\"RegionNum\":1,\"RegionCategory\":\"地球科学\",\"ArticlePicture\":[],\"TitleCN\":null,\"AbstractTextCN\":null,\"PMCID\":null,\"EPubDate\":\"\",\"PubModel\":\"\",\"JCR\":\"Q1\",\"JCRName\":\"GEOSCIENCES, MULTIDISCIPLINARY\",\"Score\":null,\"Total\":0}","platform":"Semanticscholar","paperid":null,"PeriodicalName":"Nature Geoscience","FirstCategoryId":"89","ListUrlMain":"https://www.nature.com/articles/s41561-025-01742-z","RegionNum":1,"RegionCategory":"地球科学","ArticlePicture":[],"TitleCN":null,"AbstractTextCN":null,"PMCID":null,"EPubDate":"","PubModel":"","JCR":"Q1","JCRName":"GEOSCIENCES, MULTIDISCIPLINARY","Score":null,"Total":0}
引用次数: 0

摘要

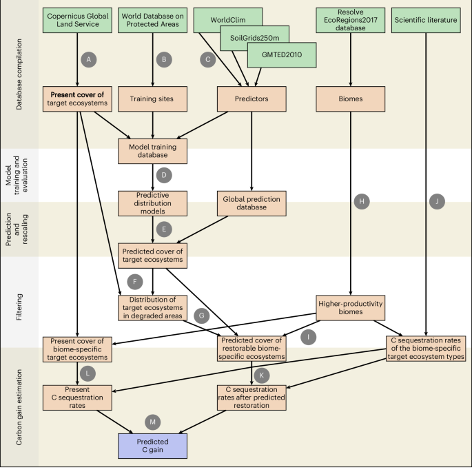
生态系统恢复日益被认为是减缓气候变化的一种手段。最近全球范围的研究表明,生态系统恢复可以抵消自工业革命以来人类碳排放的很大一部分。然而,由于一些模型以树木为中心的观点,以及在模拟不同生态系统类型的恢复方面存在困难,全球碳固存潜力仍然不确定。本文采用基于模型的预测流程,对2100年前森林、灌丛、草地和湿地生态系统的碳捕获潜力进行了估算。我们发现,最大封存潜力为969亿吨碳,相当于迄今为止人为排放量的17.6%,如果考虑到2100年之前的未来排放量,则相当于3.7-12.0%。我们的研究结果表明,即使与全球向可持续、低排放经济的普遍转变相协调,生态系统恢复对减缓气候变化的潜力也有限。此外,如果我们计划的恢复目标与未来的气候条件相匹配,并考虑当前自然生态系统因气候变化而发生的状态转变,那么与生态系统恢复相关的自然气候解决方案的潜力接近于零。因此,我们建议进行生态系统恢复主要是为了恢复生物多样性、支持生计和生态系统服务的复原力,因为气候缓解潜力将因植被类型之间的状态转变而异。
本文章由计算机程序翻译,如有差异,请以英文原文为准。

Limited carbon sequestration potential from global ecosystem restoration

Limited carbon sequestration potential from global ecosystem restoration

Limited carbon sequestration potential from global ecosystem restoration
Ecosystem restoration is increasingly recognized as a means of climate change mitigation. Recent global-scale studies have suggested that ecosystem restoration could offset a substantial fraction of human carbon emissions since the Industrial Revolution. However, global carbon sequestration potential remains uncertain due to the tree-centric view of some models and difficulties in modelling restoration across different ecosystem types. Here we applied a model-based prediction workflow to estimate the carbon capture potential of restoring forest, shrubland, grassland and wetland ecosystems until 2100. We found that the maximum sequestration potential is 96.9 Gt of carbon, equivalent to 17.6% of the anthropogenic emissions to date, or 3.7–12.0% if taking into account future emissions until 2100. Our results suggest that ecosystem restoration has limited potential for climate change mitigation even if orchestrated with a pervasive shift towards sustainable, low-emissions economies globally. In addition, if we plan restoration targets to match future climatic conditions and consider state transitions of currently natural ecosystems due to climate change, the potential for natural climate solutions related to ecosystem restoration is close to zero. Therefore, we recommend that ecosystem restoration is pursued primarily for restoring biodiversity, supporting livelihoods and resilience of ecosystem services, as the climate mitigation potential will vary depending on the state transitions that occur between vegetation types. The maximum carbon sequestration potential from global terrestrial ecosystem restoration efforts until 2100 is 96.9 Gt, which is equivalent to 3.7–12.0% of anthropogenic emissions until then, according to model projections.
求助全文
通过发布文献求助,成功后即可免费获取论文全文。 去求助
来源期刊
Nature Geoscience
Nature Geoscience 地学-地球科学综合
CiteScore
26.70
自引率
1.60%
发文量
187
审稿时长
3.3 months
期刊介绍: Nature Geoscience is a monthly interdisciplinary journal that gathers top-tier research spanning Earth Sciences and related fields. The journal covers all geoscience disciplines, including fieldwork, modeling, and theoretical studies. Topics include atmospheric science, biogeochemistry, climate science, geobiology, geochemistry, geoinformatics, remote sensing, geology, geomagnetism, paleomagnetism, geomorphology, geophysics, glaciology, hydrology, limnology, mineralogy, oceanography, paleontology, paleoclimatology, paleoceanography, petrology, planetary science, seismology, space physics, tectonics, and volcanology. Nature Geoscience upholds its commitment to publishing significant, high-quality Earth Sciences research through fair, rapid, and rigorous peer review, overseen by a team of full-time professional editors.
×
引用
GB/T 7714-2015
复制
MLA
复制
APA
复制
导出至
BibTeX EndNote RefMan NoteFirst NoteExpress
×
提示
您的信息不完整,为了账户安全,请先补充。
现在去补充
×
提示
您因"违规操作"
具体请查看互助需知
我知道了
×
提示
确定
请完成安全验证×
copy
已复制链接
快去分享给好友吧!
我知道了
右上角分享
点击右上角分享
0
联系我们:info@booksci.cn Book学术提供免费学术资源搜索服务,方便国内外学者检索中英文文献。致力于提供最便捷和优质的服务体验。 Copyright © 2023 布克学术 All rights reserved.
京ICP备2023020795号-1
ghs 京公网安备 11010802042870号
Book学术文献互助
Book学术文献互助群
群 号:604180095
Book学术官方微信