泛素特异性肽酶30介导叉头盒O3去泛素化通过调节cGAS/STING通路促进蛛网膜下腔出血的进展。

IF 1.7 4区 医学 Q4 NEUROSCIENCES
Neuroreport Pub Date : 2025-09-03 Epub Date: 2025-07-11 DOI:10.1097/WNR.0000000000002192
Guiqiang Zhang, Wenfeng Xu
{"title":"泛素特异性肽酶30介导叉头盒O3去泛素化通过调节cGAS/STING通路促进蛛网膜下腔出血的进展。","authors":"Guiqiang Zhang, Wenfeng Xu","doi":"10.1097/WNR.0000000000002192","DOIUrl":null,"url":null,"abstract":"<p><strong>Background: </strong>Subarachnoid hemorrhage (SAH) is a cerebrovascular disease with a very high disability and mortality rate, which brings a huge economic burden to society. It is reported that inhibition of forkhead box O3 (FOXO3) can alleviate brain edema and neuroinflammation after SAH. However, the role and mechanism of FOXO3 in regulating SAH progression need to be further studied.</p><p><strong>Methods: </strong>Mouse microglia were treated with oxyhemoglobin (OxyHb) to build SAH cell model in vitro. Western blot was used to measure the protein levels of FOXO3, ubiquitin-specific peptidase 30 (USP30), embryonic lethal-abnormal vision like protein 1 (ELAVL1), and pyroptosis-related proteins. Cell proliferation was tested by cell counting kit 8 assay and 5-ethynyl-2' -deoxyuridine assay. Inflammatory factors were detected by ELISA, and cell polarization was evaluated using flow cytometry. Cell pyroptosis was assessed by detecting. Co-immunoprecipitation assay, immunofluorescence colocalization assay, and RNA immunoprecipitation assay were used to evaluate the interaction between FOXO3 and USP30 or ELAVL1.</p><p><strong>Results: </strong>Downregulation of FOXO3 inhibited inflammation, M1 polarization, and pyroptosis in OxyHb-induced microglia. USP30 promoted FOXO3 expression through deubiquitination. USP30 knockdown suppressed inflammation, M1 polarization, and pyroptosis in OxyHb-induced microglia, and these effects were abolished by FOXO3 overexpression. Also, ELAVL1 interacted with FOXO3 to facilitate its mRNA stability. Meanwhile, USP30 increased FOXO3 expression to activate the cyclic GMP-AMP synthase (cGAS)/stimulator of interferon genes (STING) pathway.</p><p><strong>Conclusion: </strong>USP30-mediated deubiquitination of FOXO3 contributed to OxyHb-induced microglia inflammation, M1 polarization, and pyroptosis, providing a novel target for the treatment of SAH.</p>","PeriodicalId":19213,"journal":{"name":"Neuroreport","volume":"36 13","pages":"719-727"},"PeriodicalIF":1.7000,"publicationDate":"2025-09-03","publicationTypes":"Journal Article","fieldsOfStudy":null,"isOpenAccess":false,"openAccessPdf":"https://www.ncbi.nlm.nih.gov/pmc/articles/PMC12316159/pdf/","citationCount":"0","resultStr":"{\"title\":\"Ubiquitin-specific peptidase 30-mediated deubiquitination of forkhead box O3 promotes the progression of subarachnoid hemorrhage by regulating cGAS/STING pathway.\",\"authors\":\"Guiqiang Zhang, Wenfeng Xu\",\"doi\":\"10.1097/WNR.0000000000002192\",\"DOIUrl\":null,\"url\":null,\"abstract\":\"<p><strong>Background: </strong>Subarachnoid hemorrhage (SAH) is a cerebrovascular disease with a very high disability and mortality rate, which brings a huge economic burden to society. It is reported that inhibition of forkhead box O3 (FOXO3) can alleviate brain edema and neuroinflammation after SAH. However, the role and mechanism of FOXO3 in regulating SAH progression need to be further studied.</p><p><strong>Methods: </strong>Mouse microglia were treated with oxyhemoglobin (OxyHb) to build SAH cell model in vitro. Western blot was used to measure the protein levels of FOXO3, ubiquitin-specific peptidase 30 (USP30), embryonic lethal-abnormal vision like protein 1 (ELAVL1), and pyroptosis-related proteins. Cell proliferation was tested by cell counting kit 8 assay and 5-ethynyl-2' -deoxyuridine assay. Inflammatory factors were detected by ELISA, and cell polarization was evaluated using flow cytometry. Cell pyroptosis was assessed by detecting. Co-immunoprecipitation assay, immunofluorescence colocalization assay, and RNA immunoprecipitation assay were used to evaluate the interaction between FOXO3 and USP30 or ELAVL1.</p><p><strong>Results: </strong>Downregulation of FOXO3 inhibited inflammation, M1 polarization, and pyroptosis in OxyHb-induced microglia. USP30 promoted FOXO3 expression through deubiquitination. USP30 knockdown suppressed inflammation, M1 polarization, and pyroptosis in OxyHb-induced microglia, and these effects were abolished by FOXO3 overexpression. Also, ELAVL1 interacted with FOXO3 to facilitate its mRNA stability. Meanwhile, USP30 increased FOXO3 expression to activate the cyclic GMP-AMP synthase (cGAS)/stimulator of interferon genes (STING) pathway.</p><p><strong>Conclusion: </strong>USP30-mediated deubiquitination of FOXO3 contributed to OxyHb-induced microglia inflammation, M1 polarization, and pyroptosis, providing a novel target for the treatment of SAH.</p>\",\"PeriodicalId\":19213,\"journal\":{\"name\":\"Neuroreport\",\"volume\":\"36 13\",\"pages\":\"719-727\"},\"PeriodicalIF\":1.7000,\"publicationDate\":\"2025-09-03\",\"publicationTypes\":\"Journal Article\",\"fieldsOfStudy\":null,\"isOpenAccess\":false,\"openAccessPdf\":\"https://www.ncbi.nlm.nih.gov/pmc/articles/PMC12316159/pdf/\",\"citationCount\":\"0\",\"resultStr\":null,\"platform\":\"Semanticscholar\",\"paperid\":null,\"PeriodicalName\":\"Neuroreport\",\"FirstCategoryId\":\"3\",\"ListUrlMain\":\"https://doi.org/10.1097/WNR.0000000000002192\",\"RegionNum\":4,\"RegionCategory\":\"医学\",\"ArticlePicture\":[],\"TitleCN\":null,\"AbstractTextCN\":null,\"PMCID\":null,\"EPubDate\":\"2025/7/11 0:00:00\",\"PubModel\":\"Epub\",\"JCR\":\"Q4\",\"JCRName\":\"NEUROSCIENCES\",\"Score\":null,\"Total\":0}","platform":"Semanticscholar","paperid":null,"PeriodicalName":"Neuroreport","FirstCategoryId":"3","ListUrlMain":"https://doi.org/10.1097/WNR.0000000000002192","RegionNum":4,"RegionCategory":"医学","ArticlePicture":[],"TitleCN":null,"AbstractTextCN":null,"PMCID":null,"EPubDate":"2025/7/11 0:00:00","PubModel":"Epub","JCR":"Q4","JCRName":"NEUROSCIENCES","Score":null,"Total":0}
引用次数: 0

摘要

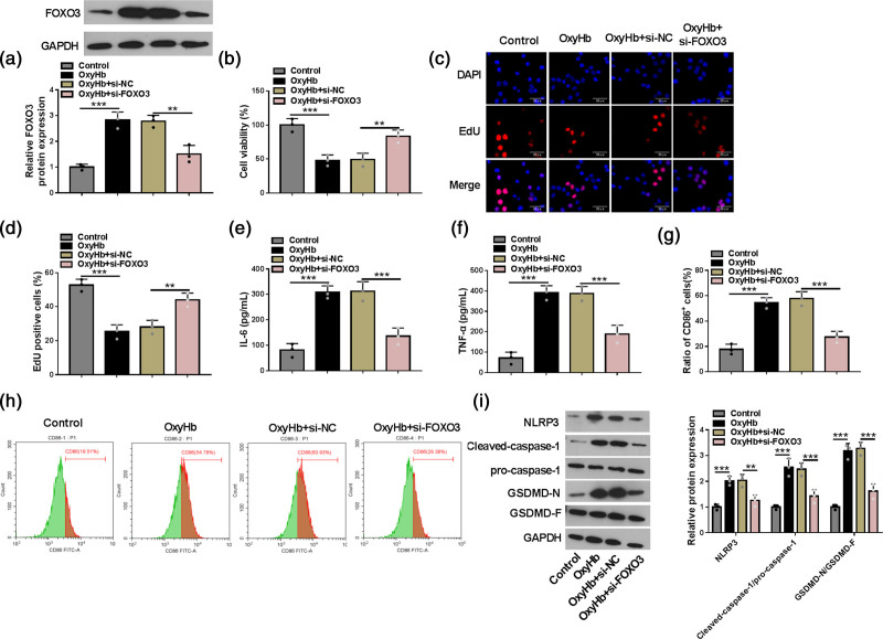
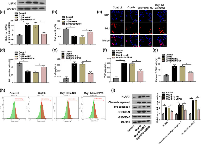
背景:蛛网膜下腔出血(SAH)是致残率和死亡率极高的脑血管疾病,给社会带来巨大的经济负担。据报道,抑制叉头盒O3 (FOXO3)可减轻SAH后脑水肿和神经炎症。然而,FOXO3在调节SAH进展中的作用和机制有待进一步研究。方法:用氧合血红蛋白(OxyHb)处理小鼠小胶质细胞,体外建立SAH细胞模型。Western blot检测FOXO3、泛素特异性肽酶30 (USP30)、胚胎致死性异常视觉样蛋白1 (ELAVL1)和焦热相关蛋白的表达水平。采用细胞计数试剂盒8法和5-乙基-2′-脱氧尿苷法检测细胞增殖。ELISA检测炎症因子,流式细胞术检测细胞极化。检测细胞焦亡情况。采用共免疫沉淀法、免疫荧光共定位法和RNA免疫沉淀法评价FOXO3与USP30或ELAVL1的相互作用。结果:FOXO3的下调抑制了氧化氢诱导的小胶质细胞的炎症、M1极化和焦亡。USP30通过去泛素化促进FOXO3的表达。USP30敲低可抑制氧化氢诱导的小胶质细胞的炎症、M1极化和焦亡,而这些作用被FOXO3过表达消除。此外,ELAVL1与FOXO3相互作用以促进其mRNA的稳定性。同时,USP30增加FOXO3的表达,激活环GMP-AMP合成酶(cGAS)/干扰素基因刺激因子(STING)通路。结论:usp30介导的FOXO3去泛素化参与了oxyhb诱导的小胶质细胞炎症、M1极化和焦亡,为SAH的治疗提供了新的靶点。
本文章由计算机程序翻译,如有差异,请以英文原文为准。

Ubiquitin-specific peptidase 30-mediated deubiquitination of forkhead box O3 promotes the progression of subarachnoid hemorrhage by regulating cGAS/STING pathway.

Ubiquitin-specific peptidase 30-mediated deubiquitination of forkhead box O3 promotes the progression of subarachnoid hemorrhage by regulating cGAS/STING pathway.

Ubiquitin-specific peptidase 30-mediated deubiquitination of forkhead box O3 promotes the progression of subarachnoid hemorrhage by regulating cGAS/STING pathway.

Ubiquitin-specific peptidase 30-mediated deubiquitination of forkhead box O3 promotes the progression of subarachnoid hemorrhage by regulating cGAS/STING pathway.

Background: Subarachnoid hemorrhage (SAH) is a cerebrovascular disease with a very high disability and mortality rate, which brings a huge economic burden to society. It is reported that inhibition of forkhead box O3 (FOXO3) can alleviate brain edema and neuroinflammation after SAH. However, the role and mechanism of FOXO3 in regulating SAH progression need to be further studied.

Methods: Mouse microglia were treated with oxyhemoglobin (OxyHb) to build SAH cell model in vitro. Western blot was used to measure the protein levels of FOXO3, ubiquitin-specific peptidase 30 (USP30), embryonic lethal-abnormal vision like protein 1 (ELAVL1), and pyroptosis-related proteins. Cell proliferation was tested by cell counting kit 8 assay and 5-ethynyl-2' -deoxyuridine assay. Inflammatory factors were detected by ELISA, and cell polarization was evaluated using flow cytometry. Cell pyroptosis was assessed by detecting. Co-immunoprecipitation assay, immunofluorescence colocalization assay, and RNA immunoprecipitation assay were used to evaluate the interaction between FOXO3 and USP30 or ELAVL1.

Results: Downregulation of FOXO3 inhibited inflammation, M1 polarization, and pyroptosis in OxyHb-induced microglia. USP30 promoted FOXO3 expression through deubiquitination. USP30 knockdown suppressed inflammation, M1 polarization, and pyroptosis in OxyHb-induced microglia, and these effects were abolished by FOXO3 overexpression. Also, ELAVL1 interacted with FOXO3 to facilitate its mRNA stability. Meanwhile, USP30 increased FOXO3 expression to activate the cyclic GMP-AMP synthase (cGAS)/stimulator of interferon genes (STING) pathway.

Conclusion: USP30-mediated deubiquitination of FOXO3 contributed to OxyHb-induced microglia inflammation, M1 polarization, and pyroptosis, providing a novel target for the treatment of SAH.

求助全文
通过发布文献求助,成功后即可免费获取论文全文。 去求助
来源期刊
Neuroreport
Neuroreport 医学-神经科学
CiteScore
3.20
自引率
0.00%
发文量
150
审稿时长
1 months
期刊介绍: NeuroReport is a channel for rapid communication of new findings in neuroscience. It is a forum for the publication of short but complete reports of important studies that require very fast publication. Papers are accepted on the basis of the novelty of their finding, on their significance for neuroscience and on a clear need for rapid publication. Preliminary communications are not suitable for the Journal. Submitted articles undergo a preliminary review by the editor. Some articles may be returned to authors without further consideration. Those being considered for publication will undergo further assessment and peer-review by the editors and those invited to do so from a reviewer pool. The core interest of the Journal is on studies that cast light on how the brain (and the whole of the nervous system) works. We aim to give authors a decision on their submission within 2-5 weeks, and all accepted articles appear in the next issue to press.
×
引用
GB/T 7714-2015
复制
MLA
复制
APA
复制
导出至
BibTeX EndNote RefMan NoteFirst NoteExpress
×
提示
您的信息不完整,为了账户安全,请先补充。
现在去补充
×
提示
您因"违规操作"
具体请查看互助需知
我知道了
×
提示
确定
请完成安全验证×
copy
已复制链接
快去分享给好友吧!
我知道了
右上角分享
点击右上角分享
0
联系我们:info@booksci.cn Book学术提供免费学术资源搜索服务,方便国内外学者检索中英文文献。致力于提供最便捷和优质的服务体验。 Copyright © 2023 布克学术 All rights reserved.
京ICP备2023020795号-1
ghs 京公网安备 11010802042870号
Book学术文献互助
Book学术文献互助群
群 号:604180095
Book学术官方微信