m6A甲基化介导的lncRNA RNF144A-AS1通过miR-1301-3p/RNF38途径促进肝细胞癌的进展。

IF 4.9 2区 生物学 Q1 BIOLOGY
Minyu Kong, Wendong Li, Hao Li, Yifan Jing, Min Xu, Yuting He, Wenzhi Guo
{"title":"m6A甲基化介导的lncRNA RNF144A-AS1通过miR-1301-3p/RNF38途径促进肝细胞癌的进展。","authors":"Minyu Kong, Wendong Li, Hao Li, Yifan Jing, Min Xu, Yuting He, Wenzhi Guo","doi":"10.1186/s13062-025-00681-4","DOIUrl":null,"url":null,"abstract":"<p><strong>Background: </strong>Globally, HCC is still one of the most common cancers. N6-methyladenosine (m<sup>6</sup>A) modifications and long-stranded noncoding RNAs (lncRNAs) play key roles in regulating HCC progression. The role of the lncRNA RNF144A-AS1, a newly identified lncRNA, in HCC is unclear.</p><p><strong>Methods: </strong>In HCC, RNF144A-AS1 expression level and its effect on prognosis were investigated by bioinformatics. CCK-8, EdU, scratch assay, and Transwell assays were used to detect the impact of RNF144A-AS1 on hepatocellular carcinoma malignancy. Assays using MeRIP-qPCR, RIP, and Actinomycin D were used to study the effects of m<sup>6</sup>A methylation on hepatocellular carcinoma malignant phenotypes. Revealing the potential mechanism of action of RNF144A-AS1 by luciferase reporter gene assay, PCR, and Western blot assays, and Nude mice subcutaneous load cell and lung metastasis models were used to verify the effect of RNF144A-AS1 on the malignant phenotype of tumors in vivo.</p><p><strong>Results: </strong>The lncRNA RNF144A-AS1 was significantly upregulated in HCC, and it was significantly associated with poor prognosis. Functionally, HCC cells with RNF144A-AS1 knockdown were inhibited in terms of proliferation, migration, and invasion. Further studies in vivo confirmed that RNF144A-AS1 knockdown inhibited tumor cell growth and metastasis. Mechanistically, METTL3 increased the m<sup>6</sup>A modification and stability of RNF144A-AS1 in an IGF2BP1-associated manner. In addition, RNF144A-AS1 was inhibited by sponge-like miR-1301-3p to inhibit RNF38 degradation, thereby promoting the HCC malignant phenotype.</p><p><strong>Conclusion: </strong>The RNF144A-AS1 gene is affected by METTL3/IGF2BP1 methylation and encourages liver cancer proliferation and metastasis by increasing expression of RNF38 through sponge-like miR-1301-3p. RNF144-AS1 promises to be a therapeutic target for HCC.</p>","PeriodicalId":9164,"journal":{"name":"Biology Direct","volume":"20 1","pages":"91"},"PeriodicalIF":4.9000,"publicationDate":"2025-07-29","publicationTypes":"Journal Article","fieldsOfStudy":null,"isOpenAccess":false,"openAccessPdf":"https://www.ncbi.nlm.nih.gov/pmc/articles/PMC12306006/pdf/","citationCount":"0","resultStr":"{\"title\":\"m<sup>6</sup>A methylation-mediated lncRNA RNF144A-AS1 promotes hepatocellular carcinoma progression through the miR-1301-3p/RNF38 pathway.\",\"authors\":\"Minyu Kong, Wendong Li, Hao Li, Yifan Jing, Min Xu, Yuting He, Wenzhi Guo\",\"doi\":\"10.1186/s13062-025-00681-4\",\"DOIUrl\":null,\"url\":null,\"abstract\":\"<p><strong>Background: </strong>Globally, HCC is still one of the most common cancers. N6-methyladenosine (m<sup>6</sup>A) modifications and long-stranded noncoding RNAs (lncRNAs) play key roles in regulating HCC progression. The role of the lncRNA RNF144A-AS1, a newly identified lncRNA, in HCC is unclear.</p><p><strong>Methods: </strong>In HCC, RNF144A-AS1 expression level and its effect on prognosis were investigated by bioinformatics. CCK-8, EdU, scratch assay, and Transwell assays were used to detect the impact of RNF144A-AS1 on hepatocellular carcinoma malignancy. Assays using MeRIP-qPCR, RIP, and Actinomycin D were used to study the effects of m<sup>6</sup>A methylation on hepatocellular carcinoma malignant phenotypes. Revealing the potential mechanism of action of RNF144A-AS1 by luciferase reporter gene assay, PCR, and Western blot assays, and Nude mice subcutaneous load cell and lung metastasis models were used to verify the effect of RNF144A-AS1 on the malignant phenotype of tumors in vivo.</p><p><strong>Results: </strong>The lncRNA RNF144A-AS1 was significantly upregulated in HCC, and it was significantly associated with poor prognosis. Functionally, HCC cells with RNF144A-AS1 knockdown were inhibited in terms of proliferation, migration, and invasion. Further studies in vivo confirmed that RNF144A-AS1 knockdown inhibited tumor cell growth and metastasis. Mechanistically, METTL3 increased the m<sup>6</sup>A modification and stability of RNF144A-AS1 in an IGF2BP1-associated manner. In addition, RNF144A-AS1 was inhibited by sponge-like miR-1301-3p to inhibit RNF38 degradation, thereby promoting the HCC malignant phenotype.</p><p><strong>Conclusion: </strong>The RNF144A-AS1 gene is affected by METTL3/IGF2BP1 methylation and encourages liver cancer proliferation and metastasis by increasing expression of RNF38 through sponge-like miR-1301-3p. RNF144-AS1 promises to be a therapeutic target for HCC.</p>\",\"PeriodicalId\":9164,\"journal\":{\"name\":\"Biology Direct\",\"volume\":\"20 1\",\"pages\":\"91\"},\"PeriodicalIF\":4.9000,\"publicationDate\":\"2025-07-29\",\"publicationTypes\":\"Journal Article\",\"fieldsOfStudy\":null,\"isOpenAccess\":false,\"openAccessPdf\":\"https://www.ncbi.nlm.nih.gov/pmc/articles/PMC12306006/pdf/\",\"citationCount\":\"0\",\"resultStr\":null,\"platform\":\"Semanticscholar\",\"paperid\":null,\"PeriodicalName\":\"Biology Direct\",\"FirstCategoryId\":\"99\",\"ListUrlMain\":\"https://doi.org/10.1186/s13062-025-00681-4\",\"RegionNum\":2,\"RegionCategory\":\"生物学\",\"ArticlePicture\":[],\"TitleCN\":null,\"AbstractTextCN\":null,\"PMCID\":null,\"EPubDate\":\"\",\"PubModel\":\"\",\"JCR\":\"Q1\",\"JCRName\":\"BIOLOGY\",\"Score\":null,\"Total\":0}","platform":"Semanticscholar","paperid":null,"PeriodicalName":"Biology Direct","FirstCategoryId":"99","ListUrlMain":"https://doi.org/10.1186/s13062-025-00681-4","RegionNum":2,"RegionCategory":"生物学","ArticlePicture":[],"TitleCN":null,"AbstractTextCN":null,"PMCID":null,"EPubDate":"","PubModel":"","JCR":"Q1","JCRName":"BIOLOGY","Score":null,"Total":0}
引用次数: 0

摘要

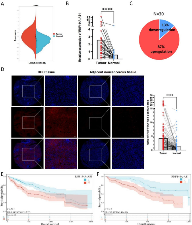
背景:在全球范围内,HCC仍然是最常见的癌症之一。n6 -甲基腺苷(m6A)修饰和长链非编码rna (lncRNAs)在调节HCC进展中发挥关键作用。新发现的lncRNA RNF144A-AS1在HCC中的作用尚不清楚。方法:应用生物信息学方法研究HCC中RNF144A-AS1的表达水平及其对预后的影响。采用CCK-8、EdU、scratch法、Transwell法检测RNF144A-AS1对肝细胞癌恶性肿瘤的影响。采用MeRIP-qPCR、RIP和放线菌素D检测m6A甲基化对肝癌恶性表型的影响。通过荧光素酶报告基因检测、PCR和Western blot检测揭示RNF144A-AS1的潜在作用机制,并通过裸鼠皮下负荷细胞和肺转移模型验证RNF144A-AS1在体内对肿瘤恶性表型的影响。结果:lncRNA RNF144A-AS1在HCC中显著上调,且与预后不良显著相关。功能上,RNF144A-AS1敲低的HCC细胞在增殖、迁移和侵袭方面受到抑制。进一步的体内研究证实,RNF144A-AS1敲低可抑制肿瘤细胞的生长和转移。从机制上讲,METTL3以igf2bp1相关的方式增加了RNF144A-AS1的m6A修饰和稳定性。此外,通过海绵样miR-1301-3p抑制RNF144A-AS1,抑制RNF38降解,从而促进HCC的恶性表型。结论:RNF144A-AS1基因受METTL3/IGF2BP1甲基化影响,通过海绵状miR-1301-3p增加RNF38的表达,促进肝癌增殖转移。RNF144-AS1有望成为HCC的治疗靶点。
本文章由计算机程序翻译,如有差异,请以英文原文为准。

m<sup>6</sup>A methylation-mediated lncRNA RNF144A-AS1 promotes hepatocellular carcinoma progression through the miR-1301-3p/RNF38 pathway.

m<sup>6</sup>A methylation-mediated lncRNA RNF144A-AS1 promotes hepatocellular carcinoma progression through the miR-1301-3p/RNF38 pathway.

m<sup>6</sup>A methylation-mediated lncRNA RNF144A-AS1 promotes hepatocellular carcinoma progression through the miR-1301-3p/RNF38 pathway.

m6A methylation-mediated lncRNA RNF144A-AS1 promotes hepatocellular carcinoma progression through the miR-1301-3p/RNF38 pathway.

Background: Globally, HCC is still one of the most common cancers. N6-methyladenosine (m6A) modifications and long-stranded noncoding RNAs (lncRNAs) play key roles in regulating HCC progression. The role of the lncRNA RNF144A-AS1, a newly identified lncRNA, in HCC is unclear.

Methods: In HCC, RNF144A-AS1 expression level and its effect on prognosis were investigated by bioinformatics. CCK-8, EdU, scratch assay, and Transwell assays were used to detect the impact of RNF144A-AS1 on hepatocellular carcinoma malignancy. Assays using MeRIP-qPCR, RIP, and Actinomycin D were used to study the effects of m6A methylation on hepatocellular carcinoma malignant phenotypes. Revealing the potential mechanism of action of RNF144A-AS1 by luciferase reporter gene assay, PCR, and Western blot assays, and Nude mice subcutaneous load cell and lung metastasis models were used to verify the effect of RNF144A-AS1 on the malignant phenotype of tumors in vivo.

Results: The lncRNA RNF144A-AS1 was significantly upregulated in HCC, and it was significantly associated with poor prognosis. Functionally, HCC cells with RNF144A-AS1 knockdown were inhibited in terms of proliferation, migration, and invasion. Further studies in vivo confirmed that RNF144A-AS1 knockdown inhibited tumor cell growth and metastasis. Mechanistically, METTL3 increased the m6A modification and stability of RNF144A-AS1 in an IGF2BP1-associated manner. In addition, RNF144A-AS1 was inhibited by sponge-like miR-1301-3p to inhibit RNF38 degradation, thereby promoting the HCC malignant phenotype.

Conclusion: The RNF144A-AS1 gene is affected by METTL3/IGF2BP1 methylation and encourages liver cancer proliferation and metastasis by increasing expression of RNF38 through sponge-like miR-1301-3p. RNF144-AS1 promises to be a therapeutic target for HCC.

求助全文
通过发布文献求助,成功后即可免费获取论文全文。 去求助
来源期刊
Biology Direct
Biology Direct 生物-生物学
CiteScore
6.40
自引率
10.90%
发文量
32
审稿时长
7 months
期刊介绍: Biology Direct serves the life science research community as an open access, peer-reviewed online journal, providing authors and readers with an alternative to the traditional model of peer review. Biology Direct considers original research articles, hypotheses, comments, discovery notes and reviews in subject areas currently identified as those most conducive to the open review approach, primarily those with a significant non-experimental component.
×
引用
GB/T 7714-2015
复制
MLA
复制
APA
复制
导出至
BibTeX EndNote RefMan NoteFirst NoteExpress
×
提示
您的信息不完整,为了账户安全,请先补充。
现在去补充
×
提示
您因"违规操作"
具体请查看互助需知
我知道了
×
提示
确定
请完成安全验证×
copy
已复制链接
快去分享给好友吧!
我知道了
右上角分享
点击右上角分享
0
联系我们:info@booksci.cn Book学术提供免费学术资源搜索服务,方便国内外学者检索中英文文献。致力于提供最便捷和优质的服务体验。 Copyright © 2023 布克学术 All rights reserved.
京ICP备2023020795号-1
ghs 京公网安备 11010802042870号
Book学术文献互助
Book学术文献互助群
群 号:604180095
Book学术官方微信