血小板活化因子促进中性粒细胞活化和血小板-中性粒细胞复合物的形成。

IF 1.6 4区 医学 Q2 IMMUNOLOGY
Lisa Wohlgemuth, Christiane Leonie Knapp, Laura Vidoni, Stefan Hug, Paul Müller, Adam Omar Khalaf Mohamed, Annika Dietz, Alexander Elias Paul Stratmann, Laura Stukan, Larissa Melina Höpfer, Bertram Dietrich Thomaß, Alexander Sebastian Koller, Frederik Münnich, Michael Ruhland, Markus Huber-Lang, David Alexander Christian Messerer
{"title":"血小板活化因子促进中性粒细胞活化和血小板-中性粒细胞复合物的形成。","authors":"Lisa Wohlgemuth, Christiane Leonie Knapp, Laura Vidoni, Stefan Hug, Paul Müller, Adam Omar Khalaf Mohamed, Annika Dietz, Alexander Elias Paul Stratmann, Laura Stukan, Larissa Melina Höpfer, Bertram Dietrich Thomaß, Alexander Sebastian Koller, Frederik Münnich, Michael Ruhland, Markus Huber-Lang, David Alexander Christian Messerer","doi":"10.1111/sji.70044","DOIUrl":null,"url":null,"abstract":"<p><p>Controlling excessive inflammation remains an unmet clinical need, for example, during sepsis or after severe injuries. Platelet-activating factor (PAF) is central in thromboinflammatory processes. However, its role in the interaction of platelets and neutrophils requires further insights. Therefore, we elucidated PAF-related neutrophil activation, including platelet-neutrophil complex (PNC) formation and investigated potential strategies to modulate PAF-related inflammation. For the translation of the PAF-mediated inflammation, we applied an animal-free human ex vivo whole blood model. The neutrophil phenotype, its function, and PNC formation were studied by flow cytometry and platelet-related activity was assessed by light microscopy and aggregometry. PAF induced a rapid and dose-dependent change in neutrophil phenotype, as evidenced by CD10, CD11b, and CD66b upregulation and CD62L downregulation. Moreover, PAF increased the generation of reactive oxygen species (ROS), phagocytic activity and PNC formation. Interestingly, PNCs displayed significantly enhanced ROS formation and phagocytosis compared to neutrophils without attached platelets, whereas these differences were not observed regarding phenotype changes. Furthermore, the findings were confirmed in a clinically relevant ex vivo whole blood model of lipopolysaccharide- or PAF-driven inflammation. In summary, the present study elucidates PAF-driven effects on neutrophils and their interaction with platelets. The findings might help in developing therapeutic approaches to modulate PAF-related thromboinflammation, for example, during sepsis.</p>","PeriodicalId":21493,"journal":{"name":"Scandinavian Journal of Immunology","volume":"102 2","pages":"e70044"},"PeriodicalIF":1.6000,"publicationDate":"2025-08-01","publicationTypes":"Journal Article","fieldsOfStudy":null,"isOpenAccess":false,"openAccessPdf":"https://www.ncbi.nlm.nih.gov/pmc/articles/PMC12304291/pdf/","citationCount":"0","resultStr":"{\"title\":\"Platelet-Activating Factor Promotes Neutrophil Activation and Platelet-Neutrophil Complex Formation.\",\"authors\":\"Lisa Wohlgemuth, Christiane Leonie Knapp, Laura Vidoni, Stefan Hug, Paul Müller, Adam Omar Khalaf Mohamed, Annika Dietz, Alexander Elias Paul Stratmann, Laura Stukan, Larissa Melina Höpfer, Bertram Dietrich Thomaß, Alexander Sebastian Koller, Frederik Münnich, Michael Ruhland, Markus Huber-Lang, David Alexander Christian Messerer\",\"doi\":\"10.1111/sji.70044\",\"DOIUrl\":null,\"url\":null,\"abstract\":\"<p><p>Controlling excessive inflammation remains an unmet clinical need, for example, during sepsis or after severe injuries. Platelet-activating factor (PAF) is central in thromboinflammatory processes. However, its role in the interaction of platelets and neutrophils requires further insights. Therefore, we elucidated PAF-related neutrophil activation, including platelet-neutrophil complex (PNC) formation and investigated potential strategies to modulate PAF-related inflammation. For the translation of the PAF-mediated inflammation, we applied an animal-free human ex vivo whole blood model. The neutrophil phenotype, its function, and PNC formation were studied by flow cytometry and platelet-related activity was assessed by light microscopy and aggregometry. PAF induced a rapid and dose-dependent change in neutrophil phenotype, as evidenced by CD10, CD11b, and CD66b upregulation and CD62L downregulation. Moreover, PAF increased the generation of reactive oxygen species (ROS), phagocytic activity and PNC formation. Interestingly, PNCs displayed significantly enhanced ROS formation and phagocytosis compared to neutrophils without attached platelets, whereas these differences were not observed regarding phenotype changes. Furthermore, the findings were confirmed in a clinically relevant ex vivo whole blood model of lipopolysaccharide- or PAF-driven inflammation. In summary, the present study elucidates PAF-driven effects on neutrophils and their interaction with platelets. The findings might help in developing therapeutic approaches to modulate PAF-related thromboinflammation, for example, during sepsis.</p>\",\"PeriodicalId\":21493,\"journal\":{\"name\":\"Scandinavian Journal of Immunology\",\"volume\":\"102 2\",\"pages\":\"e70044\"},\"PeriodicalIF\":1.6000,\"publicationDate\":\"2025-08-01\",\"publicationTypes\":\"Journal Article\",\"fieldsOfStudy\":null,\"isOpenAccess\":false,\"openAccessPdf\":\"https://www.ncbi.nlm.nih.gov/pmc/articles/PMC12304291/pdf/\",\"citationCount\":\"0\",\"resultStr\":null,\"platform\":\"Semanticscholar\",\"paperid\":null,\"PeriodicalName\":\"Scandinavian Journal of Immunology\",\"FirstCategoryId\":\"3\",\"ListUrlMain\":\"https://doi.org/10.1111/sji.70044\",\"RegionNum\":4,\"RegionCategory\":\"医学\",\"ArticlePicture\":[],\"TitleCN\":null,\"AbstractTextCN\":null,\"PMCID\":null,\"EPubDate\":\"\",\"PubModel\":\"\",\"JCR\":\"Q2\",\"JCRName\":\"IMMUNOLOGY\",\"Score\":null,\"Total\":0}","platform":"Semanticscholar","paperid":null,"PeriodicalName":"Scandinavian Journal of Immunology","FirstCategoryId":"3","ListUrlMain":"https://doi.org/10.1111/sji.70044","RegionNum":4,"RegionCategory":"医学","ArticlePicture":[],"TitleCN":null,"AbstractTextCN":null,"PMCID":null,"EPubDate":"","PubModel":"","JCR":"Q2","JCRName":"IMMUNOLOGY","Score":null,"Total":0}
引用次数: 0

摘要

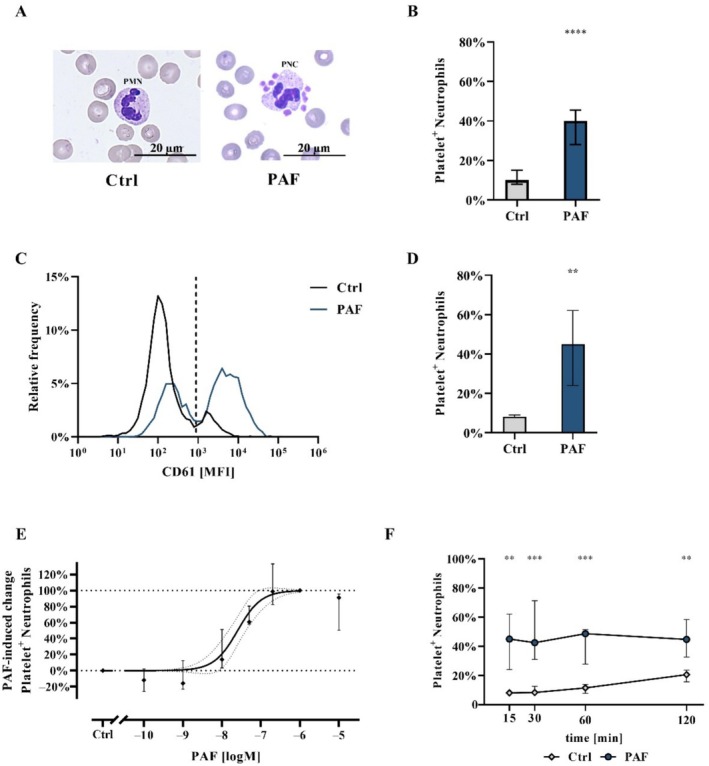
控制过度炎症仍然是一个未满足的临床需求,例如在败血症期间或严重受伤后。血小板活化因子(PAF)在血栓炎症过程中起中心作用。然而,它在血小板和中性粒细胞相互作用中的作用需要进一步的研究。因此,我们阐明了paf相关的中性粒细胞激活,包括血小板-中性粒细胞复合物(PNC)的形成,并研究了调节paf相关炎症的潜在策略。为了翻译paf介导的炎症,我们采用了无动物的人离体全血模型。流式细胞术研究中性粒细胞表型、功能和PNC形成,光镜和聚集术评估血小板相关活性。PAF诱导了中性粒细胞表型的快速和剂量依赖性变化,CD10、CD11b和CD66b上调和CD62L下调证明了这一点。此外,PAF增加活性氧(ROS)的生成、吞噬活性和PNC的形成。有趣的是,与不附着血小板的中性粒细胞相比,pnc的ROS形成和吞噬能力显著增强,而这些差异在表型变化中未被观察到。此外,这些发现在临床相关的脂多糖或paf驱动炎症的离体全血模型中得到了证实。总之,本研究阐明了paf对中性粒细胞的驱动作用及其与血小板的相互作用。这些发现可能有助于开发治疗方法来调节paf相关的血栓炎症,例如在败血症期间。
本文章由计算机程序翻译,如有差异,请以英文原文为准。

Platelet-Activating Factor Promotes Neutrophil Activation and Platelet-Neutrophil Complex Formation.

Platelet-Activating Factor Promotes Neutrophil Activation and Platelet-Neutrophil Complex Formation.

Platelet-Activating Factor Promotes Neutrophil Activation and Platelet-Neutrophil Complex Formation.

Platelet-Activating Factor Promotes Neutrophil Activation and Platelet-Neutrophil Complex Formation.

Controlling excessive inflammation remains an unmet clinical need, for example, during sepsis or after severe injuries. Platelet-activating factor (PAF) is central in thromboinflammatory processes. However, its role in the interaction of platelets and neutrophils requires further insights. Therefore, we elucidated PAF-related neutrophil activation, including platelet-neutrophil complex (PNC) formation and investigated potential strategies to modulate PAF-related inflammation. For the translation of the PAF-mediated inflammation, we applied an animal-free human ex vivo whole blood model. The neutrophil phenotype, its function, and PNC formation were studied by flow cytometry and platelet-related activity was assessed by light microscopy and aggregometry. PAF induced a rapid and dose-dependent change in neutrophil phenotype, as evidenced by CD10, CD11b, and CD66b upregulation and CD62L downregulation. Moreover, PAF increased the generation of reactive oxygen species (ROS), phagocytic activity and PNC formation. Interestingly, PNCs displayed significantly enhanced ROS formation and phagocytosis compared to neutrophils without attached platelets, whereas these differences were not observed regarding phenotype changes. Furthermore, the findings were confirmed in a clinically relevant ex vivo whole blood model of lipopolysaccharide- or PAF-driven inflammation. In summary, the present study elucidates PAF-driven effects on neutrophils and their interaction with platelets. The findings might help in developing therapeutic approaches to modulate PAF-related thromboinflammation, for example, during sepsis.

求助全文
通过发布文献求助,成功后即可免费获取论文全文。 去求助
来源期刊
CiteScore
7.70
自引率
5.40%
发文量
109
审稿时长
1 months
期刊介绍: This peer-reviewed international journal publishes original articles and reviews on all aspects of basic, translational and clinical immunology. The journal aims to provide high quality service to authors, and high quality articles for readers. The journal accepts for publication material from investigators all over the world, which makes a significant contribution to basic, translational and clinical immunology.
×
引用
GB/T 7714-2015
复制
MLA
复制
APA
复制
导出至
BibTeX EndNote RefMan NoteFirst NoteExpress
×
提示
您的信息不完整,为了账户安全,请先补充。
现在去补充
×
提示
您因"违规操作"
具体请查看互助需知
我知道了
×
提示
确定
请完成安全验证×
copy
已复制链接
快去分享给好友吧!
我知道了
右上角分享
点击右上角分享
0
联系我们:info@booksci.cn Book学术提供免费学术资源搜索服务,方便国内外学者检索中英文文献。致力于提供最便捷和优质的服务体验。 Copyright © 2023 布克学术 All rights reserved.
京ICP备2023020795号-1
ghs 京公网安备 11010802042870号
Book学术文献互助
Book学术文献互助群
群 号:604180095
Book学术官方微信