小鼠对西尼罗病毒和基孔肯雅病毒新型二价重组腺病毒载体疫苗单剂量的体液和细胞免疫反应。

IF 4 3区 医学 Q2 VIROLOGY
Shu Chang, Guo Xiaojuan, Han Xiaotian, Li Mengzhe, Zhai Chengcheng, Bing Jialuo, Jin Liye, Jiang Yujie, Li Jia, Wang Tangqi, Qi Zhenyong, Zhai Desheng, Deng Yao, Lu Zhuozhuang, Tan Wenjie
{"title":"小鼠对西尼罗病毒和基孔肯雅病毒新型二价重组腺病毒载体疫苗单剂量的体液和细胞免疫反应。","authors":"Shu Chang, Guo Xiaojuan, Han Xiaotian, Li Mengzhe, Zhai Chengcheng, Bing Jialuo, Jin Liye, Jiang Yujie, Li Jia, Wang Tangqi, Qi Zhenyong, Zhai Desheng, Deng Yao, Lu Zhuozhuang, Tan Wenjie","doi":"10.1186/s12985-025-02878-5","DOIUrl":null,"url":null,"abstract":"<p><strong>Background: </strong>West Nile virus (WNV) and chikungunya virus (CHIKV) are zoonotic pathogens transmitted by mosquitoes, which cause significant morbidity and mortality globally. Currently, no human vaccine is available against both WNV and CHIKV.</p><p><strong>Methods: </strong>In this study, we developed a novel bivalent recombinant human adenovirus type 5 (Ad5)-based vaccine, designated Ad5-WNV-CHIKV, which encodes WNV prM-E and CHIKV E3-E2-6 K-E1 antigens. The expression of the target antigens for WNV and CHIKV was validated through western blotting and an immunofluorescence assay. We subsequently assessed the humoral and cellular immune response in C57BL/6 mice following intramuscular administration of a single dose of Ad5-WNV-CHIKV.</p><p><strong>Results: </strong>Both low-dose (2 × 10<sup>8</sup> viral particles [vp] per mouse) and high-dose (1 × 10<sup>9</sup> vp per mouse) administration of Ad5-WNV-CHIKV elicited robust immune responses against the viral targets, with specific immunoglobulin G production against WNV-E, CHIKV E1, and CHIKV E2 proteins, and generation of neutralizing antibodies against WNV and CHIKV, in a dose-dependent manner. Moreover, the vaccine induced strong cellular immunity, characterized by multifunctional antigen-reactive CD4<sup>+</sup> and CD8<sup>+</sup> T-cell populations, as determined by ELISpot and intracellular cytokine staining assays.</p><p><strong>Conclusion: </strong>A single dose of the bivalent Ad5-WNV-CHIKV vaccine induced strong neutralizing antibody and cellular immune responses against both WNV and CHIKV in mice. These findings provide a foundation for the development of vaccines targeting WNV and CHIKV. A single dose of vaccine could potentially prevent both diseases.</p>","PeriodicalId":23616,"journal":{"name":"Virology Journal","volume":"22 1","pages":"256"},"PeriodicalIF":4.0000,"publicationDate":"2025-07-25","publicationTypes":"Journal Article","fieldsOfStudy":null,"isOpenAccess":false,"openAccessPdf":"https://www.ncbi.nlm.nih.gov/pmc/articles/PMC12297724/pdf/","citationCount":"0","resultStr":"{\"title\":\"Humoral and cellular immune response to a single dose of a novel bivalent recombinant adenovirus-vector vaccine against West Nile virus and chikungunya virus in mice.\",\"authors\":\"Shu Chang, Guo Xiaojuan, Han Xiaotian, Li Mengzhe, Zhai Chengcheng, Bing Jialuo, Jin Liye, Jiang Yujie, Li Jia, Wang Tangqi, Qi Zhenyong, Zhai Desheng, Deng Yao, Lu Zhuozhuang, Tan Wenjie\",\"doi\":\"10.1186/s12985-025-02878-5\",\"DOIUrl\":null,\"url\":null,\"abstract\":\"<p><strong>Background: </strong>West Nile virus (WNV) and chikungunya virus (CHIKV) are zoonotic pathogens transmitted by mosquitoes, which cause significant morbidity and mortality globally. Currently, no human vaccine is available against both WNV and CHIKV.</p><p><strong>Methods: </strong>In this study, we developed a novel bivalent recombinant human adenovirus type 5 (Ad5)-based vaccine, designated Ad5-WNV-CHIKV, which encodes WNV prM-E and CHIKV E3-E2-6 K-E1 antigens. The expression of the target antigens for WNV and CHIKV was validated through western blotting and an immunofluorescence assay. We subsequently assessed the humoral and cellular immune response in C57BL/6 mice following intramuscular administration of a single dose of Ad5-WNV-CHIKV.</p><p><strong>Results: </strong>Both low-dose (2 × 10<sup>8</sup> viral particles [vp] per mouse) and high-dose (1 × 10<sup>9</sup> vp per mouse) administration of Ad5-WNV-CHIKV elicited robust immune responses against the viral targets, with specific immunoglobulin G production against WNV-E, CHIKV E1, and CHIKV E2 proteins, and generation of neutralizing antibodies against WNV and CHIKV, in a dose-dependent manner. Moreover, the vaccine induced strong cellular immunity, characterized by multifunctional antigen-reactive CD4<sup>+</sup> and CD8<sup>+</sup> T-cell populations, as determined by ELISpot and intracellular cytokine staining assays.</p><p><strong>Conclusion: </strong>A single dose of the bivalent Ad5-WNV-CHIKV vaccine induced strong neutralizing antibody and cellular immune responses against both WNV and CHIKV in mice. These findings provide a foundation for the development of vaccines targeting WNV and CHIKV. A single dose of vaccine could potentially prevent both diseases.</p>\",\"PeriodicalId\":23616,\"journal\":{\"name\":\"Virology Journal\",\"volume\":\"22 1\",\"pages\":\"256\"},\"PeriodicalIF\":4.0000,\"publicationDate\":\"2025-07-25\",\"publicationTypes\":\"Journal Article\",\"fieldsOfStudy\":null,\"isOpenAccess\":false,\"openAccessPdf\":\"https://www.ncbi.nlm.nih.gov/pmc/articles/PMC12297724/pdf/\",\"citationCount\":\"0\",\"resultStr\":null,\"platform\":\"Semanticscholar\",\"paperid\":null,\"PeriodicalName\":\"Virology Journal\",\"FirstCategoryId\":\"3\",\"ListUrlMain\":\"https://doi.org/10.1186/s12985-025-02878-5\",\"RegionNum\":3,\"RegionCategory\":\"医学\",\"ArticlePicture\":[],\"TitleCN\":null,\"AbstractTextCN\":null,\"PMCID\":null,\"EPubDate\":\"\",\"PubModel\":\"\",\"JCR\":\"Q2\",\"JCRName\":\"VIROLOGY\",\"Score\":null,\"Total\":0}","platform":"Semanticscholar","paperid":null,"PeriodicalName":"Virology Journal","FirstCategoryId":"3","ListUrlMain":"https://doi.org/10.1186/s12985-025-02878-5","RegionNum":3,"RegionCategory":"医学","ArticlePicture":[],"TitleCN":null,"AbstractTextCN":null,"PMCID":null,"EPubDate":"","PubModel":"","JCR":"Q2","JCRName":"VIROLOGY","Score":null,"Total":0}
引用次数: 0

摘要

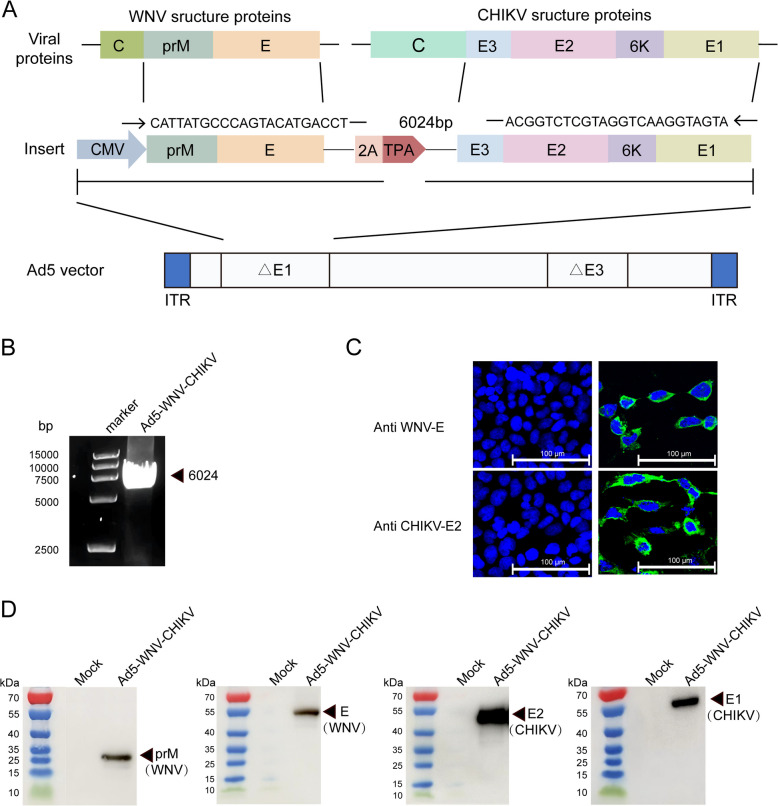
背景:西尼罗病毒(WNV)和基孔肯雅病毒(CHIKV)是由蚊子传播的人畜共患病原体,在全球范围内造成很高的发病率和死亡率。目前,还没有针对西尼罗河病毒和CHIKV病毒的人用疫苗。方法:研制了一种新的二价重组人腺病毒5型(Ad5)疫苗,命名为Ad5-WNV-CHIKV,该疫苗编码WNV prM-E和CHIKV E3-E2-6 K-E1抗原。western blotting和免疫荧光实验验证了WNV和CHIKV靶抗原的表达。随后,我们评估了肌肉注射单剂量Ad5-WNV-CHIKV后C57BL/6小鼠的体液和细胞免疫反应。结果:低剂量(每只小鼠2 × 108个病毒颗粒[vp])和高剂量(每只小鼠1 × 109个病毒颗粒)Ad5-WNV-CHIKV均能引起针对病毒靶点的强大免疫应答,产生针对WNV- e、CHIKV E1和CHIKV E2蛋白的特异性免疫球蛋白G,并产生针对WNV和CHIKV的中和抗体,且呈剂量依赖性。此外,通过ELISpot和细胞内细胞因子染色测定,疫苗诱导了强大的细胞免疫,其特征是多功能抗原反应性CD4+和CD8+ t细胞群。结论:单剂二价Ad5-WNV-CHIKV疫苗可诱导小鼠对WNV和CHIKV产生较强的中和抗体和细胞免疫反应。这些发现为开发针对西尼罗河病毒和CHIKV的疫苗提供了基础。一剂疫苗就有可能预防这两种疾病。
本文章由计算机程序翻译,如有差异,请以英文原文为准。

Humoral and cellular immune response to a single dose of a novel bivalent recombinant adenovirus-vector vaccine against West Nile virus and chikungunya virus in mice.

Humoral and cellular immune response to a single dose of a novel bivalent recombinant adenovirus-vector vaccine against West Nile virus and chikungunya virus in mice.

Humoral and cellular immune response to a single dose of a novel bivalent recombinant adenovirus-vector vaccine against West Nile virus and chikungunya virus in mice.

Humoral and cellular immune response to a single dose of a novel bivalent recombinant adenovirus-vector vaccine against West Nile virus and chikungunya virus in mice.

Background: West Nile virus (WNV) and chikungunya virus (CHIKV) are zoonotic pathogens transmitted by mosquitoes, which cause significant morbidity and mortality globally. Currently, no human vaccine is available against both WNV and CHIKV.

Methods: In this study, we developed a novel bivalent recombinant human adenovirus type 5 (Ad5)-based vaccine, designated Ad5-WNV-CHIKV, which encodes WNV prM-E and CHIKV E3-E2-6 K-E1 antigens. The expression of the target antigens for WNV and CHIKV was validated through western blotting and an immunofluorescence assay. We subsequently assessed the humoral and cellular immune response in C57BL/6 mice following intramuscular administration of a single dose of Ad5-WNV-CHIKV.

Results: Both low-dose (2 × 108 viral particles [vp] per mouse) and high-dose (1 × 109 vp per mouse) administration of Ad5-WNV-CHIKV elicited robust immune responses against the viral targets, with specific immunoglobulin G production against WNV-E, CHIKV E1, and CHIKV E2 proteins, and generation of neutralizing antibodies against WNV and CHIKV, in a dose-dependent manner. Moreover, the vaccine induced strong cellular immunity, characterized by multifunctional antigen-reactive CD4+ and CD8+ T-cell populations, as determined by ELISpot and intracellular cytokine staining assays.

Conclusion: A single dose of the bivalent Ad5-WNV-CHIKV vaccine induced strong neutralizing antibody and cellular immune responses against both WNV and CHIKV in mice. These findings provide a foundation for the development of vaccines targeting WNV and CHIKV. A single dose of vaccine could potentially prevent both diseases.

求助全文
通过发布文献求助,成功后即可免费获取论文全文。 去求助
来源期刊
Virology Journal
Virology Journal 医学-病毒学
CiteScore
7.40
自引率
2.10%
发文量
186
审稿时长
1 months
期刊介绍: Virology Journal is an open access, peer reviewed journal that considers articles on all aspects of virology, including research on the viruses of animals, plants and microbes. The journal welcomes basic research as well as pre-clinical and clinical studies of novel diagnostic tools, vaccines and anti-viral therapies. The Editorial policy of Virology Journal is to publish all research which is assessed by peer reviewers to be a coherent and sound addition to the scientific literature, and puts less emphasis on interest levels or perceived impact.
×
引用
GB/T 7714-2015
复制
MLA
复制
APA
复制
导出至
BibTeX EndNote RefMan NoteFirst NoteExpress
×
提示
您的信息不完整,为了账户安全,请先补充。
现在去补充
×
提示
您因"违规操作"
具体请查看互助需知
我知道了
×
提示
确定
请完成安全验证×
copy
已复制链接
快去分享给好友吧!
我知道了
右上角分享
点击右上角分享
0
联系我们:info@booksci.cn Book学术提供免费学术资源搜索服务,方便国内外学者检索中英文文献。致力于提供最便捷和优质的服务体验。 Copyright © 2023 布克学术 All rights reserved.
京ICP备2023020795号-1
ghs 京公网安备 11010802042870号
Book学术文献互助
Book学术文献互助群
群 号:604180095
Book学术官方微信