细胞周期蛋白依赖性激酶9抑制剂在乳腺癌中诱导转录复制冲突和DNA损伤积累。

IF 6 2区 医学 Q1 ONCOLOGY
Minyoung Lee, Kyung-Hun Lee, Ahrum Min, So Hyeon Kim, Sujin Ham, Hae Min Hwang, Youlim Noh, Yu-Jin Kim, Dae-Won Lee, Jiwon Koh, Seock-Ah Im
{"title":"细胞周期蛋白依赖性激酶9抑制剂在乳腺癌中诱导转录复制冲突和DNA损伤积累。","authors":"Minyoung Lee, Kyung-Hun Lee, Ahrum Min, So Hyeon Kim, Sujin Ham, Hae Min Hwang, Youlim Noh, Yu-Jin Kim, Dae-Won Lee, Jiwon Koh, Seock-Ah Im","doi":"10.1186/s12935-025-03897-6","DOIUrl":null,"url":null,"abstract":"<p><strong>Background: </strong>Cyclin-dependent kinase 9 (CDK9) is a crucial regulator of transcriptional progression of RNA polymerase-II (RNAP2). RNA polymerases trapped in DNA can be a source of transcription-replication conflict (T-R conflict), which is a common source of replication stress. AZD4573, a highly selective CDK9 inhibitor, has been shown to induce apoptosis in leukemia cell lines, while its anti-tumor potential in breast cancer has yet to be elucidated.</p><p><strong>Methods: </strong>To evaluate the cytotoxicity of AZD4573 in vitro, MTT assays were performed. The expression of signal transduction molecules was determined using Western blotting, immunoprecipitation, and immunofluorescence. Apoptotic cell death was verified by the annexin-V assay. DNA strand breaks and repair efficacy were evaluated through the alkaline comet assay. The siRNA knock-down system was used to confirm the action mechanism.</p><p><strong>Results: </strong>AZD4573 induced T-R conflicts during S-phase, increasing replication stress and DNA strand breaks, resulting in apoptosis by induction of caspase-3. Furthermore, we identified Dead-box 25 (DDX25) helicase as a key mediator in resolving the T-R conflicts. Nuclear translocation of DDX25 correlated with reduced sensitivity to AZD4573 by the resolution of T-R conflicts.</p><p><strong>Conclusions: </strong>Inhibition of CDK9 by AZD4573 induces the accumulation of DNA damage through T-R conflicts. DDX25 helicases were identified as a key mediator in resolving T-R conflicts and the reduced sensitivity to AZD4573.</p>","PeriodicalId":9385,"journal":{"name":"Cancer Cell International","volume":"25 1","pages":"282"},"PeriodicalIF":6.0000,"publicationDate":"2025-07-25","publicationTypes":"Journal Article","fieldsOfStudy":null,"isOpenAccess":false,"openAccessPdf":"https://www.ncbi.nlm.nih.gov/pmc/articles/PMC12297744/pdf/","citationCount":"0","resultStr":"{\"title\":\"Cyclin dependent kinase 9 inhibitor induces transcription-replication conflicts and DNA damage accumulation in breast cancer.\",\"authors\":\"Minyoung Lee, Kyung-Hun Lee, Ahrum Min, So Hyeon Kim, Sujin Ham, Hae Min Hwang, Youlim Noh, Yu-Jin Kim, Dae-Won Lee, Jiwon Koh, Seock-Ah Im\",\"doi\":\"10.1186/s12935-025-03897-6\",\"DOIUrl\":null,\"url\":null,\"abstract\":\"<p><strong>Background: </strong>Cyclin-dependent kinase 9 (CDK9) is a crucial regulator of transcriptional progression of RNA polymerase-II (RNAP2). RNA polymerases trapped in DNA can be a source of transcription-replication conflict (T-R conflict), which is a common source of replication stress. AZD4573, a highly selective CDK9 inhibitor, has been shown to induce apoptosis in leukemia cell lines, while its anti-tumor potential in breast cancer has yet to be elucidated.</p><p><strong>Methods: </strong>To evaluate the cytotoxicity of AZD4573 in vitro, MTT assays were performed. The expression of signal transduction molecules was determined using Western blotting, immunoprecipitation, and immunofluorescence. Apoptotic cell death was verified by the annexin-V assay. DNA strand breaks and repair efficacy were evaluated through the alkaline comet assay. The siRNA knock-down system was used to confirm the action mechanism.</p><p><strong>Results: </strong>AZD4573 induced T-R conflicts during S-phase, increasing replication stress and DNA strand breaks, resulting in apoptosis by induction of caspase-3. Furthermore, we identified Dead-box 25 (DDX25) helicase as a key mediator in resolving the T-R conflicts. Nuclear translocation of DDX25 correlated with reduced sensitivity to AZD4573 by the resolution of T-R conflicts.</p><p><strong>Conclusions: </strong>Inhibition of CDK9 by AZD4573 induces the accumulation of DNA damage through T-R conflicts. DDX25 helicases were identified as a key mediator in resolving T-R conflicts and the reduced sensitivity to AZD4573.</p>\",\"PeriodicalId\":9385,\"journal\":{\"name\":\"Cancer Cell International\",\"volume\":\"25 1\",\"pages\":\"282\"},\"PeriodicalIF\":6.0000,\"publicationDate\":\"2025-07-25\",\"publicationTypes\":\"Journal Article\",\"fieldsOfStudy\":null,\"isOpenAccess\":false,\"openAccessPdf\":\"https://www.ncbi.nlm.nih.gov/pmc/articles/PMC12297744/pdf/\",\"citationCount\":\"0\",\"resultStr\":null,\"platform\":\"Semanticscholar\",\"paperid\":null,\"PeriodicalName\":\"Cancer Cell International\",\"FirstCategoryId\":\"3\",\"ListUrlMain\":\"https://doi.org/10.1186/s12935-025-03897-6\",\"RegionNum\":2,\"RegionCategory\":\"医学\",\"ArticlePicture\":[],\"TitleCN\":null,\"AbstractTextCN\":null,\"PMCID\":null,\"EPubDate\":\"\",\"PubModel\":\"\",\"JCR\":\"Q1\",\"JCRName\":\"ONCOLOGY\",\"Score\":null,\"Total\":0}","platform":"Semanticscholar","paperid":null,"PeriodicalName":"Cancer Cell International","FirstCategoryId":"3","ListUrlMain":"https://doi.org/10.1186/s12935-025-03897-6","RegionNum":2,"RegionCategory":"医学","ArticlePicture":[],"TitleCN":null,"AbstractTextCN":null,"PMCID":null,"EPubDate":"","PubModel":"","JCR":"Q1","JCRName":"ONCOLOGY","Score":null,"Total":0}
引用次数: 0

摘要

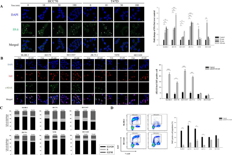
背景:细胞周期蛋白依赖性激酶9 (CDK9)是RNA聚合酶ii (RNAP2)转录过程的关键调控因子。被困在DNA中的RNA聚合酶可能是转录-复制冲突(T-R冲突)的来源,这是复制压力的常见来源。AZD4573是一种高选择性CDK9抑制剂,已被证明可诱导白血病细胞系凋亡,而其在乳腺癌中的抗肿瘤潜力尚未被阐明。方法:采用MTT法评价AZD4573体外细胞毒性。采用Western blotting、免疫沉淀和免疫荧光检测信号转导分子的表达。annexin-V法证实凋亡细胞死亡。通过碱性彗星试验评估DNA链断裂和修复效果。使用siRNA敲除系统来确认其作用机制。结果:AZD4573诱导s期T-R冲突,增加复制应激和DNA链断裂,通过诱导caspase-3导致细胞凋亡。此外,我们发现Dead-box 25 (DDX25)解旋酶是解决T-R冲突的关键中介。通过T-R冲突的解决,DDX25的核易位与AZD4573敏感性降低相关。结论:AZD4573抑制CDK9可通过T-R冲突诱导DNA损伤积累。DDX25解旋酶被认为是解决T-R冲突和AZD4573敏感性降低的关键介质。
本文章由计算机程序翻译,如有差异,请以英文原文为准。

Cyclin dependent kinase 9 inhibitor induces transcription-replication conflicts and DNA damage accumulation in breast cancer.

Cyclin dependent kinase 9 inhibitor induces transcription-replication conflicts and DNA damage accumulation in breast cancer.

Cyclin dependent kinase 9 inhibitor induces transcription-replication conflicts and DNA damage accumulation in breast cancer.

Cyclin dependent kinase 9 inhibitor induces transcription-replication conflicts and DNA damage accumulation in breast cancer.

Background: Cyclin-dependent kinase 9 (CDK9) is a crucial regulator of transcriptional progression of RNA polymerase-II (RNAP2). RNA polymerases trapped in DNA can be a source of transcription-replication conflict (T-R conflict), which is a common source of replication stress. AZD4573, a highly selective CDK9 inhibitor, has been shown to induce apoptosis in leukemia cell lines, while its anti-tumor potential in breast cancer has yet to be elucidated.

Methods: To evaluate the cytotoxicity of AZD4573 in vitro, MTT assays were performed. The expression of signal transduction molecules was determined using Western blotting, immunoprecipitation, and immunofluorescence. Apoptotic cell death was verified by the annexin-V assay. DNA strand breaks and repair efficacy were evaluated through the alkaline comet assay. The siRNA knock-down system was used to confirm the action mechanism.

Results: AZD4573 induced T-R conflicts during S-phase, increasing replication stress and DNA strand breaks, resulting in apoptosis by induction of caspase-3. Furthermore, we identified Dead-box 25 (DDX25) helicase as a key mediator in resolving the T-R conflicts. Nuclear translocation of DDX25 correlated with reduced sensitivity to AZD4573 by the resolution of T-R conflicts.

Conclusions: Inhibition of CDK9 by AZD4573 induces the accumulation of DNA damage through T-R conflicts. DDX25 helicases were identified as a key mediator in resolving T-R conflicts and the reduced sensitivity to AZD4573.

求助全文
通过发布文献求助,成功后即可免费获取论文全文。 去求助
来源期刊
CiteScore
10.90
自引率
1.70%
发文量
360
审稿时长
1 months
期刊介绍: Cancer Cell International publishes articles on all aspects of cancer cell biology, originating largely from, but not limited to, work using cell culture techniques. The journal focuses on novel cancer studies reporting data from biological experiments performed on cells grown in vitro, in two- or three-dimensional systems, and/or in vivo (animal experiments). These types of experiments have provided crucial data in many fields, from cell proliferation and transformation, to epithelial-mesenchymal interaction, to apoptosis, and host immune response to tumors. Cancer Cell International also considers articles that focus on novel technologies or novel pathways in molecular analysis and on epidemiological studies that may affect patient care, as well as articles reporting translational cancer research studies where in vitro discoveries are bridged to the clinic. As such, the journal is interested in laboratory and animal studies reporting on novel biomarkers of tumor progression and response to therapy and on their applicability to human cancers.
×
引用
GB/T 7714-2015
复制
MLA
复制
APA
复制
导出至
BibTeX EndNote RefMan NoteFirst NoteExpress
×
提示
您的信息不完整,为了账户安全,请先补充。
现在去补充
×
提示
您因"违规操作"
具体请查看互助需知
我知道了
×
提示
确定
请完成安全验证×
copy
已复制链接
快去分享给好友吧!
我知道了
右上角分享
点击右上角分享
0
联系我们:info@booksci.cn Book学术提供免费学术资源搜索服务,方便国内外学者检索中英文文献。致力于提供最便捷和优质的服务体验。 Copyright © 2023 布克学术 All rights reserved.
京ICP备2023020795号-1
ghs 京公网安备 11010802042870号
Book学术文献互助
Book学术文献互助群
群 号:604180095
Book学术官方微信