有效和持续的光遗传控制的感觉和心脏系统

IF 26.8 1区 医学 Q1 ENGINEERING, BIOMEDICAL
Alexey Alekseev, Victoria Hunniford, Maria Zerche, Marcus Jeschke, Fadhel El May, Anna Vavakou, Dominique Siegenthaler, Marc A. Hüser, Svenja M. Kiehn, Aida Garrido-Charles, Alexander Meyer, Adrian Rambousky, Theocharis Alvanos, Isabel Witzke, Keila Dara Rojas-Garcia, Martin D. Draband, Lukas Cyganek, Eric Klein, Patrick Ruther, Antoine Huet, Stuart Trenholm, Emilie Macé, Kathrin Kusch, Tobias Bruegmann, Bettina J. Wolf, Thomas Mager, Tobias Moser
{"title":"有效和持续的光遗传控制的感觉和心脏系统","authors":"Alexey Alekseev, Victoria Hunniford, Maria Zerche, Marcus Jeschke, Fadhel El May, Anna Vavakou, Dominique Siegenthaler, Marc A. Hüser, Svenja M. Kiehn, Aida Garrido-Charles, Alexander Meyer, Adrian Rambousky, Theocharis Alvanos, Isabel Witzke, Keila Dara Rojas-Garcia, Martin D. Draband, Lukas Cyganek, Eric Klein, Patrick Ruther, Antoine Huet, Stuart Trenholm, Emilie Macé, Kathrin Kusch, Tobias Bruegmann, Bettina J. Wolf, Thomas Mager, Tobias Moser","doi":"10.1038/s41551-025-01461-1","DOIUrl":null,"url":null,"abstract":"<p>Optogenetic control is used to manipulate the activity of specific cell types in vivo for a variety of biological and clinical applications. Here we report ChReef, an improved variant of the channelrhodopsin ChRmine. ChReef offers minimal photocurrent desensitization, a unitary conductance of 80 fS and closing kinetics of 30 ms, which together enable reliable optogenetic control of cells at low light levels with good temporal fidelity and sustained stimulation. We demonstrate efficient and reliable red-light pacing and depolarization block of ChReef-expressing cardiomyocyte clusters. We used adeno-associated-virus-based gene transfer to express ChReef in retinal ganglion cells, where it restores visual function in blind mice with light sources as weak as an iPad screen. Toward optogenetic hearing restoration, ChReef enables stimulation of the auditory pathway in rodents and non-human primates with nanojoule thresholds, enabling efficient and frequency-specific stimulation by LED-based optical cochlear implants.</p>","PeriodicalId":19063,"journal":{"name":"Nature Biomedical Engineering","volume":"75 1","pages":""},"PeriodicalIF":26.8000,"publicationDate":"2025-07-28","publicationTypes":"Journal Article","fieldsOfStudy":null,"isOpenAccess":false,"openAccessPdf":"","citationCount":"0","resultStr":"{\"title\":\"Efficient and sustained optogenetic control of sensory and cardiac systems\",\"authors\":\"Alexey Alekseev, Victoria Hunniford, Maria Zerche, Marcus Jeschke, Fadhel El May, Anna Vavakou, Dominique Siegenthaler, Marc A. Hüser, Svenja M. Kiehn, Aida Garrido-Charles, Alexander Meyer, Adrian Rambousky, Theocharis Alvanos, Isabel Witzke, Keila Dara Rojas-Garcia, Martin D. Draband, Lukas Cyganek, Eric Klein, Patrick Ruther, Antoine Huet, Stuart Trenholm, Emilie Macé, Kathrin Kusch, Tobias Bruegmann, Bettina J. Wolf, Thomas Mager, Tobias Moser\",\"doi\":\"10.1038/s41551-025-01461-1\",\"DOIUrl\":null,\"url\":null,\"abstract\":\"<p>Optogenetic control is used to manipulate the activity of specific cell types in vivo for a variety of biological and clinical applications. Here we report ChReef, an improved variant of the channelrhodopsin ChRmine. ChReef offers minimal photocurrent desensitization, a unitary conductance of 80 fS and closing kinetics of 30 ms, which together enable reliable optogenetic control of cells at low light levels with good temporal fidelity and sustained stimulation. We demonstrate efficient and reliable red-light pacing and depolarization block of ChReef-expressing cardiomyocyte clusters. We used adeno-associated-virus-based gene transfer to express ChReef in retinal ganglion cells, where it restores visual function in blind mice with light sources as weak as an iPad screen. Toward optogenetic hearing restoration, ChReef enables stimulation of the auditory pathway in rodents and non-human primates with nanojoule thresholds, enabling efficient and frequency-specific stimulation by LED-based optical cochlear implants.</p>\",\"PeriodicalId\":19063,\"journal\":{\"name\":\"Nature Biomedical Engineering\",\"volume\":\"75 1\",\"pages\":\"\"},\"PeriodicalIF\":26.8000,\"publicationDate\":\"2025-07-28\",\"publicationTypes\":\"Journal Article\",\"fieldsOfStudy\":null,\"isOpenAccess\":false,\"openAccessPdf\":\"\",\"citationCount\":\"0\",\"resultStr\":null,\"platform\":\"Semanticscholar\",\"paperid\":null,\"PeriodicalName\":\"Nature Biomedical Engineering\",\"FirstCategoryId\":\"5\",\"ListUrlMain\":\"https://doi.org/10.1038/s41551-025-01461-1\",\"RegionNum\":1,\"RegionCategory\":\"医学\",\"ArticlePicture\":[],\"TitleCN\":null,\"AbstractTextCN\":null,\"PMCID\":null,\"EPubDate\":\"\",\"PubModel\":\"\",\"JCR\":\"Q1\",\"JCRName\":\"ENGINEERING, BIOMEDICAL\",\"Score\":null,\"Total\":0}","platform":"Semanticscholar","paperid":null,"PeriodicalName":"Nature Biomedical Engineering","FirstCategoryId":"5","ListUrlMain":"https://doi.org/10.1038/s41551-025-01461-1","RegionNum":1,"RegionCategory":"医学","ArticlePicture":[],"TitleCN":null,"AbstractTextCN":null,"PMCID":null,"EPubDate":"","PubModel":"","JCR":"Q1","JCRName":"ENGINEERING, BIOMEDICAL","Score":null,"Total":0}
引用次数: 0

摘要

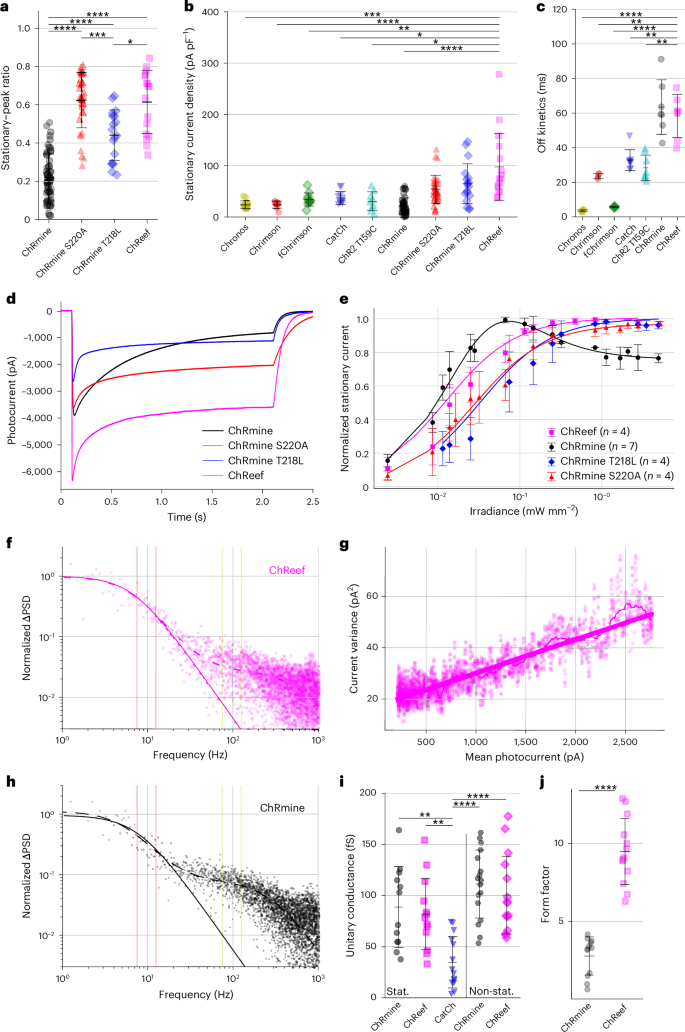
光遗传学控制用于操纵体内特定细胞类型的活性,用于各种生物学和临床应用。在这里,我们报道了ChReef,一种通道视紫红质ChRmine的改进变体。ChReef提供最小的光电流脱敏,80 fS的统一电导和30 ms的闭合动力学,这些共同实现了在低光水平下可靠的光遗传控制细胞,具有良好的时间保真度和持续的刺激。我们证明了红灯起搏和chreef表达心肌细胞簇的去极化阻断是有效和可靠的。我们使用基于腺相关病毒的基因转移在视网膜神经节细胞中表达ChReef,在那里它可以恢复失明小鼠在iPad屏幕一样弱的光源下的视觉功能。在光遗传听力恢复方面,ChReef能够以纳米焦耳阈值刺激啮齿动物和非人类灵长类动物的听觉通路,从而实现基于led的光学耳蜗植入物的高效和频率特异性刺激。
本文章由计算机程序翻译,如有差异,请以英文原文为准。

Efficient and sustained optogenetic control of sensory and cardiac systems

Efficient and sustained optogenetic control of sensory and cardiac systems

Optogenetic control is used to manipulate the activity of specific cell types in vivo for a variety of biological and clinical applications. Here we report ChReef, an improved variant of the channelrhodopsin ChRmine. ChReef offers minimal photocurrent desensitization, a unitary conductance of 80 fS and closing kinetics of 30 ms, which together enable reliable optogenetic control of cells at low light levels with good temporal fidelity and sustained stimulation. We demonstrate efficient and reliable red-light pacing and depolarization block of ChReef-expressing cardiomyocyte clusters. We used adeno-associated-virus-based gene transfer to express ChReef in retinal ganglion cells, where it restores visual function in blind mice with light sources as weak as an iPad screen. Toward optogenetic hearing restoration, ChReef enables stimulation of the auditory pathway in rodents and non-human primates with nanojoule thresholds, enabling efficient and frequency-specific stimulation by LED-based optical cochlear implants.

求助全文
通过发布文献求助,成功后即可免费获取论文全文。 去求助
来源期刊
Nature Biomedical Engineering
Nature Biomedical Engineering Medicine-Medicine (miscellaneous)
CiteScore
45.30
自引率
1.10%
发文量
138
期刊介绍: Nature Biomedical Engineering is an online-only monthly journal that was launched in January 2017. It aims to publish original research, reviews, and commentary focusing on applied biomedicine and health technology. The journal targets a diverse audience, including life scientists who are involved in developing experimental or computational systems and methods to enhance our understanding of human physiology. It also covers biomedical researchers and engineers who are engaged in designing or optimizing therapies, assays, devices, or procedures for diagnosing or treating diseases. Additionally, clinicians, who make use of research outputs to evaluate patient health or administer therapy in various clinical settings and healthcare contexts, are also part of the target audience.
×
引用
GB/T 7714-2015
复制
MLA
复制
APA
复制
导出至
BibTeX EndNote RefMan NoteFirst NoteExpress
×
提示
您的信息不完整,为了账户安全,请先补充。
现在去补充
×
提示
您因"违规操作"
具体请查看互助需知
我知道了
×
提示
确定
请完成安全验证×
copy
已复制链接
快去分享给好友吧!
我知道了
右上角分享
点击右上角分享
0
联系我们:info@booksci.cn Book学术提供免费学术资源搜索服务,方便国内外学者检索中英文文献。致力于提供最便捷和优质的服务体验。 Copyright © 2023 布克学术 All rights reserved.
京ICP备2023020795号-1
ghs 京公网安备 11010802042870号
Book学术文献互助
Book学术文献互助群
群 号:604180095
Book学术官方微信