线粒体自噬抑制核苷酸结合寡聚结构域样受体蛋白3介导的焦亡,减轻妊娠高血压内皮细胞损伤。

IF 3.1 4区 医学 Q2 PATHOLOGY
Cytojournal Pub Date : 2025-06-12 eCollection Date: 2025-01-01 DOI:10.25259/Cytojournal_52_2025
Mengsi Zhang, Xiangzhen Zhang, Leilei Mao
{"title":"线粒体自噬抑制核苷酸结合寡聚结构域样受体蛋白3介导的焦亡,减轻妊娠高血压内皮细胞损伤。","authors":"Mengsi Zhang, Xiangzhen Zhang, Leilei Mao","doi":"10.25259/Cytojournal_52_2025","DOIUrl":null,"url":null,"abstract":"<p><strong>Objective: </strong>Pregnancy-induced hypertension (PIH) is a common complication during pregnancy and is closely associated with vascular endothelial cell damage and nucleotide-binding oligomerization domain-like receptor protein 3 (NLRP3)-mediated pyroptosis. This study aimed to investigate whether mitophagy alleviates vascular endothelial cell damage in PIH by inhibiting NLRP3-mediated pyroptosis. The regulatory mechanisms of pyroptosis-related pathways were systematically investigated by establishing a cellular model of PIH and incorporating mitophagy intervention.</p><p><strong>Material and methods: </strong>An Nω-nitro-L-arginine methyl ester (L-NAME)-induced gestational hypertension model was established, and the cell samples were grouped as follows: Control group (Control), L-NAME-induced gestational hypertension group (L-NAME), mitochondrial autophagy inhibition group (L-NAME+ 3-methyladenine [3-MA]), and mitochondrial autophagy activation group (L-NAME+ rapamycin [Rapa]). Cell viability was assessed through 3-(4,5-dimethylthiazol-2-yl)-2,5-diphenyltetrazolium bromide assay, lactate dehydrogenase (LDH) levels were measured to evaluate cell damage, and reactive oxygen species (ROS) kits were used to quantify ROS accumulation. Cell death was evaluated using terminal deoxynucleotidyl transferase dUTP nick end labeling staining to detect apoptotic cells. Immunofluorescence, Western blot analysis, and quantitative real-time polymerase chain reaction were performed to assess the expression levels of proteins and genes associated with mitophagy (e.g., microtubule-associated protein 1 light chain 3 and sequestosome 1) and those linked to pyroptosis (e.g., NLRP3, gasdermin D (GSDMD), cysteinyl aspartate-specific proteinase 1 (caspase-1), interleukin (IL)-1β, and IL-18). The role of NLRP3 in pyroptosis regulation through mitochondrial autophagy was further examined using NLRP3 small interfering RNA (siNLRP3) transfection experiments.</p><p><strong>Results: </strong>L-NAME treatment substantially decreased vascular endothelial cell viability, elevated LDH release and ROS levels, and upregulated pyroptosis-related proteins (NLRP3, GSDMD, and caspase-1) and inflammatory factors (IL-1β and IL-18). The inhibition of mitochondrial autophagy with 3-MA further enhanced pyroptosis and aggravated cell damage, and its activation with Rapa reduced pyroptosis, improved cell survival, and decreased LDH release and ROS levels. NLRP3 silencing (siNLRP3) significantly inhibited pyroptosis and alleviated the cell damage caused by 3-MA. Meanwhile, Rapa enhanced the protective effect of NLRP3 silencing.</p><p><strong>Conclusion: </strong>This study demonstrates that mitophagy can effectively alleviate the vascular endothelial cell damage associated with PIH by inhibiting NLRP3-mediated pyroptosis. The findings provide new theoretical support for the treatment of PIH and suggest potential intervention targets.</p>","PeriodicalId":49082,"journal":{"name":"Cytojournal","volume":"22 ","pages":"60"},"PeriodicalIF":3.1000,"publicationDate":"2025-06-12","publicationTypes":"Journal Article","fieldsOfStudy":null,"isOpenAccess":false,"openAccessPdf":"https://www.ncbi.nlm.nih.gov/pmc/articles/PMC12289115/pdf/","citationCount":"0","resultStr":"{\"title\":\"Mitochondrial autophagy inhibits nucleotide-binding oligomerization domain-like receptor protein 3-mediated pyroptosis and alleviates endothelial cell injury in pregnancy-induced hypertension.\",\"authors\":\"Mengsi Zhang, Xiangzhen Zhang, Leilei Mao\",\"doi\":\"10.25259/Cytojournal_52_2025\",\"DOIUrl\":null,\"url\":null,\"abstract\":\"<p><strong>Objective: </strong>Pregnancy-induced hypertension (PIH) is a common complication during pregnancy and is closely associated with vascular endothelial cell damage and nucleotide-binding oligomerization domain-like receptor protein 3 (NLRP3)-mediated pyroptosis. This study aimed to investigate whether mitophagy alleviates vascular endothelial cell damage in PIH by inhibiting NLRP3-mediated pyroptosis. The regulatory mechanisms of pyroptosis-related pathways were systematically investigated by establishing a cellular model of PIH and incorporating mitophagy intervention.</p><p><strong>Material and methods: </strong>An Nω-nitro-L-arginine methyl ester (L-NAME)-induced gestational hypertension model was established, and the cell samples were grouped as follows: Control group (Control), L-NAME-induced gestational hypertension group (L-NAME), mitochondrial autophagy inhibition group (L-NAME+ 3-methyladenine [3-MA]), and mitochondrial autophagy activation group (L-NAME+ rapamycin [Rapa]). Cell viability was assessed through 3-(4,5-dimethylthiazol-2-yl)-2,5-diphenyltetrazolium bromide assay, lactate dehydrogenase (LDH) levels were measured to evaluate cell damage, and reactive oxygen species (ROS) kits were used to quantify ROS accumulation. Cell death was evaluated using terminal deoxynucleotidyl transferase dUTP nick end labeling staining to detect apoptotic cells. Immunofluorescence, Western blot analysis, and quantitative real-time polymerase chain reaction were performed to assess the expression levels of proteins and genes associated with mitophagy (e.g., microtubule-associated protein 1 light chain 3 and sequestosome 1) and those linked to pyroptosis (e.g., NLRP3, gasdermin D (GSDMD), cysteinyl aspartate-specific proteinase 1 (caspase-1), interleukin (IL)-1β, and IL-18). The role of NLRP3 in pyroptosis regulation through mitochondrial autophagy was further examined using NLRP3 small interfering RNA (siNLRP3) transfection experiments.</p><p><strong>Results: </strong>L-NAME treatment substantially decreased vascular endothelial cell viability, elevated LDH release and ROS levels, and upregulated pyroptosis-related proteins (NLRP3, GSDMD, and caspase-1) and inflammatory factors (IL-1β and IL-18). The inhibition of mitochondrial autophagy with 3-MA further enhanced pyroptosis and aggravated cell damage, and its activation with Rapa reduced pyroptosis, improved cell survival, and decreased LDH release and ROS levels. NLRP3 silencing (siNLRP3) significantly inhibited pyroptosis and alleviated the cell damage caused by 3-MA. Meanwhile, Rapa enhanced the protective effect of NLRP3 silencing.</p><p><strong>Conclusion: </strong>This study demonstrates that mitophagy can effectively alleviate the vascular endothelial cell damage associated with PIH by inhibiting NLRP3-mediated pyroptosis. The findings provide new theoretical support for the treatment of PIH and suggest potential intervention targets.</p>\",\"PeriodicalId\":49082,\"journal\":{\"name\":\"Cytojournal\",\"volume\":\"22 \",\"pages\":\"60\"},\"PeriodicalIF\":3.1000,\"publicationDate\":\"2025-06-12\",\"publicationTypes\":\"Journal Article\",\"fieldsOfStudy\":null,\"isOpenAccess\":false,\"openAccessPdf\":\"https://www.ncbi.nlm.nih.gov/pmc/articles/PMC12289115/pdf/\",\"citationCount\":\"0\",\"resultStr\":null,\"platform\":\"Semanticscholar\",\"paperid\":null,\"PeriodicalName\":\"Cytojournal\",\"FirstCategoryId\":\"3\",\"ListUrlMain\":\"https://doi.org/10.25259/Cytojournal_52_2025\",\"RegionNum\":4,\"RegionCategory\":\"医学\",\"ArticlePicture\":[],\"TitleCN\":null,\"AbstractTextCN\":null,\"PMCID\":null,\"EPubDate\":\"2025/1/1 0:00:00\",\"PubModel\":\"eCollection\",\"JCR\":\"Q2\",\"JCRName\":\"PATHOLOGY\",\"Score\":null,\"Total\":0}","platform":"Semanticscholar","paperid":null,"PeriodicalName":"Cytojournal","FirstCategoryId":"3","ListUrlMain":"https://doi.org/10.25259/Cytojournal_52_2025","RegionNum":4,"RegionCategory":"医学","ArticlePicture":[],"TitleCN":null,"AbstractTextCN":null,"PMCID":null,"EPubDate":"2025/1/1 0:00:00","PubModel":"eCollection","JCR":"Q2","JCRName":"PATHOLOGY","Score":null,"Total":0}
引用次数: 0

摘要

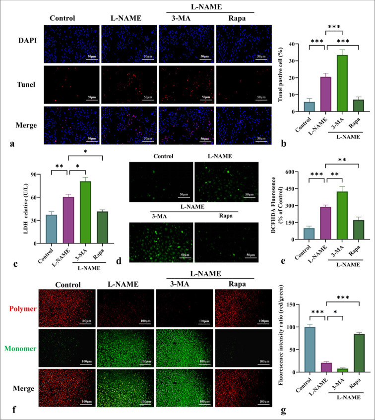
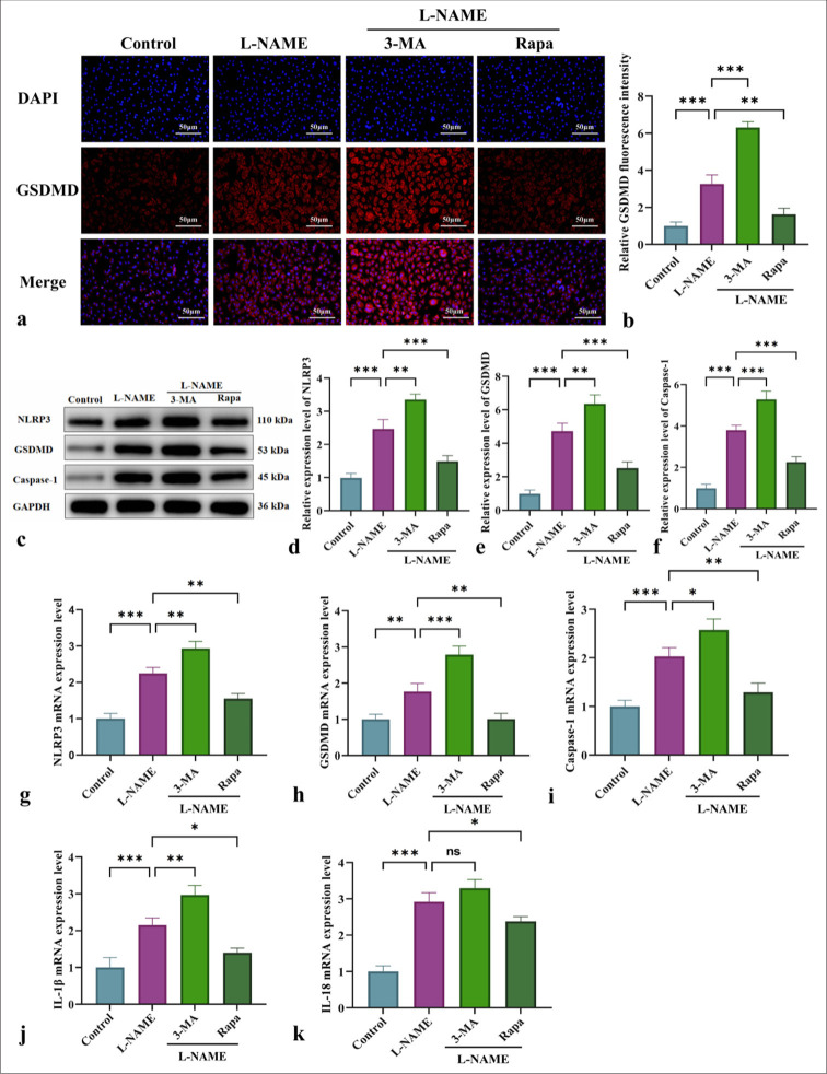
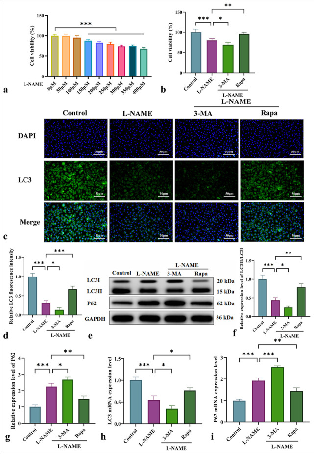
目的:妊高血症(PIH)是妊娠期常见的并发症,与血管内皮细胞损伤和NLRP3介导的焦亡密切相关。本研究旨在探讨线粒体自噬是否通过抑制nlrp3介导的热凋亡来减轻PIH中的血管内皮细胞损伤。通过建立PIH细胞模型并结合有丝自噬干预,系统探讨了热噬相关通路的调控机制。材料与方法:建立n ω-硝基- l -精氨酸甲酯(L-NAME)致妊娠高血压模型,将细胞样本分为对照组(Control)、L-NAME致妊娠高血压组(L-NAME)、线粒体自噬抑制组(L-NAME+ 3-甲基腺苷[3-MA])、线粒体自噬激活组(L-NAME+雷帕霉素[Rapa])。通过3-(4,5-二甲基噻唑-2-基)-2,5-二苯基溴化四唑测定细胞活力,测定乳酸脱氢酶(LDH)水平以评估细胞损伤,使用活性氧(ROS)试剂盒量化ROS积累。采用末端脱氧核苷酸转移酶dUTP缺口末端标记法检测凋亡细胞,评估细胞死亡情况。采用免疫荧光、Western blot分析和实时定量聚合酶链反应来评估与线粒体自噬相关的蛋白和基因的表达水平(如微管相关蛋白1轻链3和sequestosome 1)和与焦死相关的蛋白和基因(如NLRP3、气凝胶蛋白D (GSDMD)、半胱氨酸天冬氨酸特异性蛋白酶1 (caspase-1)、白细胞介素(IL)-1β和IL-18)。通过转染NLRP3小干扰RNA (siNLRP3)实验进一步研究NLRP3通过线粒体自噬调控热亡的作用。结果:L-NAME处理显著降低血管内皮细胞活力,提高LDH释放和ROS水平,上调热降解相关蛋白(NLRP3、GSDMD和caspase-1)和炎症因子(IL-1β和IL-18)。3-MA抑制线粒体自噬进一步增强了热亡,加重了细胞损伤,而Rapa激活3-MA可减少热亡,提高细胞存活率,降低LDH释放和ROS水平。NLRP3沉默(siNLRP3)显著抑制了3-MA引起的细胞凋亡,减轻了细胞损伤。同时,Rapa增强了NLRP3沉默的保护作用。结论:本研究表明,线粒体自噬可通过抑制nlrp3介导的热凋亡,有效减轻PIH相关血管内皮细胞损伤。研究结果为PIH的治疗提供了新的理论支持,并提出了潜在的干预目标。
本文章由计算机程序翻译,如有差异,请以英文原文为准。

Mitochondrial autophagy inhibits nucleotide-binding oligomerization domain-like receptor protein 3-mediated pyroptosis and alleviates endothelial cell injury in pregnancy-induced hypertension.

Mitochondrial autophagy inhibits nucleotide-binding oligomerization domain-like receptor protein 3-mediated pyroptosis and alleviates endothelial cell injury in pregnancy-induced hypertension.

Mitochondrial autophagy inhibits nucleotide-binding oligomerization domain-like receptor protein 3-mediated pyroptosis and alleviates endothelial cell injury in pregnancy-induced hypertension.

Mitochondrial autophagy inhibits nucleotide-binding oligomerization domain-like receptor protein 3-mediated pyroptosis and alleviates endothelial cell injury in pregnancy-induced hypertension.

Objective: Pregnancy-induced hypertension (PIH) is a common complication during pregnancy and is closely associated with vascular endothelial cell damage and nucleotide-binding oligomerization domain-like receptor protein 3 (NLRP3)-mediated pyroptosis. This study aimed to investigate whether mitophagy alleviates vascular endothelial cell damage in PIH by inhibiting NLRP3-mediated pyroptosis. The regulatory mechanisms of pyroptosis-related pathways were systematically investigated by establishing a cellular model of PIH and incorporating mitophagy intervention.

Material and methods: An Nω-nitro-L-arginine methyl ester (L-NAME)-induced gestational hypertension model was established, and the cell samples were grouped as follows: Control group (Control), L-NAME-induced gestational hypertension group (L-NAME), mitochondrial autophagy inhibition group (L-NAME+ 3-methyladenine [3-MA]), and mitochondrial autophagy activation group (L-NAME+ rapamycin [Rapa]). Cell viability was assessed through 3-(4,5-dimethylthiazol-2-yl)-2,5-diphenyltetrazolium bromide assay, lactate dehydrogenase (LDH) levels were measured to evaluate cell damage, and reactive oxygen species (ROS) kits were used to quantify ROS accumulation. Cell death was evaluated using terminal deoxynucleotidyl transferase dUTP nick end labeling staining to detect apoptotic cells. Immunofluorescence, Western blot analysis, and quantitative real-time polymerase chain reaction were performed to assess the expression levels of proteins and genes associated with mitophagy (e.g., microtubule-associated protein 1 light chain 3 and sequestosome 1) and those linked to pyroptosis (e.g., NLRP3, gasdermin D (GSDMD), cysteinyl aspartate-specific proteinase 1 (caspase-1), interleukin (IL)-1β, and IL-18). The role of NLRP3 in pyroptosis regulation through mitochondrial autophagy was further examined using NLRP3 small interfering RNA (siNLRP3) transfection experiments.

Results: L-NAME treatment substantially decreased vascular endothelial cell viability, elevated LDH release and ROS levels, and upregulated pyroptosis-related proteins (NLRP3, GSDMD, and caspase-1) and inflammatory factors (IL-1β and IL-18). The inhibition of mitochondrial autophagy with 3-MA further enhanced pyroptosis and aggravated cell damage, and its activation with Rapa reduced pyroptosis, improved cell survival, and decreased LDH release and ROS levels. NLRP3 silencing (siNLRP3) significantly inhibited pyroptosis and alleviated the cell damage caused by 3-MA. Meanwhile, Rapa enhanced the protective effect of NLRP3 silencing.

Conclusion: This study demonstrates that mitophagy can effectively alleviate the vascular endothelial cell damage associated with PIH by inhibiting NLRP3-mediated pyroptosis. The findings provide new theoretical support for the treatment of PIH and suggest potential intervention targets.

求助全文
通过发布文献求助,成功后即可免费获取论文全文。 去求助
来源期刊
Cytojournal
Cytojournal PATHOLOGY-
CiteScore
2.20
自引率
42.10%
发文量
56
审稿时长
>12 weeks
期刊介绍: The CytoJournal is an open-access peer-reviewed journal committed to publishing high-quality articles in the field of Diagnostic Cytopathology including Molecular aspects. The journal is owned by the Cytopathology Foundation and published by the Scientific Scholar.
×
引用
GB/T 7714-2015
复制
MLA
复制
APA
复制
导出至
BibTeX EndNote RefMan NoteFirst NoteExpress
×
提示
您的信息不完整,为了账户安全,请先补充。
现在去补充
×
提示
您因"违规操作"
具体请查看互助需知
我知道了
×
提示
确定
请完成安全验证×
copy
已复制链接
快去分享给好友吧!
我知道了
右上角分享
点击右上角分享
0
联系我们:info@booksci.cn Book学术提供免费学术资源搜索服务,方便国内外学者检索中英文文献。致力于提供最便捷和优质的服务体验。 Copyright © 2023 布克学术 All rights reserved.
京ICP备2023020795号-1
ghs 京公网安备 11010802042870号
Book学术文献互助
Book学术文献互助群
群 号:604180095
Book学术官方微信