多房棘球蚴(蒙古基因型)感染的临床证实:内蒙古首例人肺泡棘球蚴病报告。

IF 5.5 1区 医学
Xu Wang, Zhan-Jun Xiao, Chui-Zhao Xue, Wen-Ting Wu, Jiang-Hui Yang, Chun Yan, Ying Wang, Yan Kui, Wen-Bo Luo, Xi Du, Run-Na Zan, Rong-Jian Shang, Sa Li, Rigen Na, Shuai Han, Shi-Zhu Li
{"title":"多房棘球蚴(蒙古基因型)感染的临床证实:内蒙古首例人肺泡棘球蚴病报告。","authors":"Xu Wang, Zhan-Jun Xiao, Chui-Zhao Xue, Wen-Ting Wu, Jiang-Hui Yang, Chun Yan, Ying Wang, Yan Kui, Wen-Bo Luo, Xi Du, Run-Na Zan, Rong-Jian Shang, Sa Li, Rigen Na, Shuai Han, Shi-Zhu Li","doi":"10.1186/s40249-025-01342-4","DOIUrl":null,"url":null,"abstract":"<p><strong>Background: </strong>Alveolar echinococcosis (AE), caused by the larval stage of Echinococcus multilocularis, poses a substantial global health challenge due to its high mortality profile. This study reports the inaugural human infection of echinococcosis caused by the Mongolian genotype of E. multilocularis in China, also the first reported indigenous AE case in Inner Mongolia.</p><p><strong>Case presentation: </strong>A 58-year-old female pastoralist from Inner Mongolia, who had no endemic region exposure history but prolonged occupational contact with dogs, presented with severe AE. Clinical examinations revealed a massive hepatic lesion exceeding 10 cm in diameter, accompanied by elevated eosinophils (0.90 × 10<sup>9</sup>/L) and basophils (0.08 × 10<sup>9</sup>/L). Despite undergoing liver transplantation, the patient succumbed postoperatively. Histopathological confirmation and molecular phylogenetics identified the Mongolian genotype of E. multilocularis infection, distinct from the predominant Asian genotype in China. Potential evidence of zoonotic transmission was discovered through genotype-matched E. multilocularis detection in corsac fox (Vulpes corsac) feces from the grasslands along the shores of Hulun Lake (Hulun Buir City, northeastern Inner Mongolia, China).</p><p><strong>Conclusions: </strong>This report provides the primary evidence of a locally acquired human AE infection in China caused by the Mongolian genotype of Echinococcus multilocularis. The discovery of this case challenges historical classifications of echinococcosis endemic areas. The findings call for revised AE-endemic identification criteria, improved AE diagnostic protocols, and enhanced AE surveillance in the Inner Mongolia region to generate further epidemiological evidence and information on disease progression.</p>","PeriodicalId":48820,"journal":{"name":"Infectious Diseases of Poverty","volume":"14 1","pages":"74"},"PeriodicalIF":5.5000,"publicationDate":"2025-07-24","publicationTypes":"Journal Article","fieldsOfStudy":null,"isOpenAccess":false,"openAccessPdf":"https://www.ncbi.nlm.nih.gov/pmc/articles/PMC12288280/pdf/","citationCount":"0","resultStr":"{\"title\":\"Clinical confirmation of an infection with Echinococcus multilocularis (Mongolian genotype): first case report of human alveolar echinococcosis in Inner Mongolia, China.\",\"authors\":\"Xu Wang, Zhan-Jun Xiao, Chui-Zhao Xue, Wen-Ting Wu, Jiang-Hui Yang, Chun Yan, Ying Wang, Yan Kui, Wen-Bo Luo, Xi Du, Run-Na Zan, Rong-Jian Shang, Sa Li, Rigen Na, Shuai Han, Shi-Zhu Li\",\"doi\":\"10.1186/s40249-025-01342-4\",\"DOIUrl\":null,\"url\":null,\"abstract\":\"<p><strong>Background: </strong>Alveolar echinococcosis (AE), caused by the larval stage of Echinococcus multilocularis, poses a substantial global health challenge due to its high mortality profile. This study reports the inaugural human infection of echinococcosis caused by the Mongolian genotype of E. multilocularis in China, also the first reported indigenous AE case in Inner Mongolia.</p><p><strong>Case presentation: </strong>A 58-year-old female pastoralist from Inner Mongolia, who had no endemic region exposure history but prolonged occupational contact with dogs, presented with severe AE. Clinical examinations revealed a massive hepatic lesion exceeding 10 cm in diameter, accompanied by elevated eosinophils (0.90 × 10<sup>9</sup>/L) and basophils (0.08 × 10<sup>9</sup>/L). Despite undergoing liver transplantation, the patient succumbed postoperatively. Histopathological confirmation and molecular phylogenetics identified the Mongolian genotype of E. multilocularis infection, distinct from the predominant Asian genotype in China. Potential evidence of zoonotic transmission was discovered through genotype-matched E. multilocularis detection in corsac fox (Vulpes corsac) feces from the grasslands along the shores of Hulun Lake (Hulun Buir City, northeastern Inner Mongolia, China).</p><p><strong>Conclusions: </strong>This report provides the primary evidence of a locally acquired human AE infection in China caused by the Mongolian genotype of Echinococcus multilocularis. The discovery of this case challenges historical classifications of echinococcosis endemic areas. The findings call for revised AE-endemic identification criteria, improved AE diagnostic protocols, and enhanced AE surveillance in the Inner Mongolia region to generate further epidemiological evidence and information on disease progression.</p>\",\"PeriodicalId\":48820,\"journal\":{\"name\":\"Infectious Diseases of Poverty\",\"volume\":\"14 1\",\"pages\":\"74\"},\"PeriodicalIF\":5.5000,\"publicationDate\":\"2025-07-24\",\"publicationTypes\":\"Journal Article\",\"fieldsOfStudy\":null,\"isOpenAccess\":false,\"openAccessPdf\":\"https://www.ncbi.nlm.nih.gov/pmc/articles/PMC12288280/pdf/\",\"citationCount\":\"0\",\"resultStr\":null,\"platform\":\"Semanticscholar\",\"paperid\":null,\"PeriodicalName\":\"Infectious Diseases of Poverty\",\"FirstCategoryId\":\"3\",\"ListUrlMain\":\"https://doi.org/10.1186/s40249-025-01342-4\",\"RegionNum\":1,\"RegionCategory\":\"医学\",\"ArticlePicture\":[],\"TitleCN\":null,\"AbstractTextCN\":null,\"PMCID\":null,\"EPubDate\":\"\",\"PubModel\":\"\",\"JCR\":\"\",\"JCRName\":\"\",\"Score\":null,\"Total\":0}","platform":"Semanticscholar","paperid":null,"PeriodicalName":"Infectious Diseases of Poverty","FirstCategoryId":"3","ListUrlMain":"https://doi.org/10.1186/s40249-025-01342-4","RegionNum":1,"RegionCategory":"医学","ArticlePicture":[],"TitleCN":null,"AbstractTextCN":null,"PMCID":null,"EPubDate":"","PubModel":"","JCR":"","JCRName":"","Score":null,"Total":0}
引用次数: 0

摘要

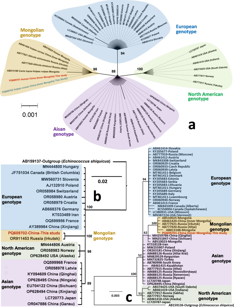
背景:肺泡棘球蚴病(AE)是由多房棘球蚴幼虫期引起的,由于其高死亡率,对全球健康构成了重大挑战。本研究报告了中国首例由蒙古基因型多房棘球绦虫引起的人感染棘球绦虫病,也是内蒙古首例报道的本土棘球绦虫病例。病例表现:内蒙古女牧民,58岁,无疫区暴露史,长期职业接触犬,表现为严重AE。临床检查发现肝脏病变,直径超过10 cm,伴嗜酸性粒细胞升高(0.90 × 109/L),嗜碱性粒细胞升高(0.08 × 109/L)。尽管接受了肝移植,患者还是在术后死亡。组织病理学和分子系统发育证实蒙古多房绦虫感染基因型与中国主要的亚洲基因型不同。通过在内蒙古东北部呼伦贝尔市呼伦贝尔湖滨草原的狐狸粪便中检测到基因型匹配的多房棘球绦虫,发现了人畜共患传播的潜在证据。结论:本报告提供了蒙古基因型多房棘球蚴引起的中国本地获得性人AE感染的初步证据。该病例的发现对棘球蚴病流行地区的历史分类提出了挑战。研究结果呼吁修订AE流行鉴定标准,改进AE诊断方案,并加强内蒙古地区AE监测,以获得进一步的流行病学证据和疾病进展信息。
本文章由计算机程序翻译,如有差异,请以英文原文为准。

Clinical confirmation of an infection with Echinococcus multilocularis (Mongolian genotype): first case report of human alveolar echinococcosis in Inner Mongolia, China.

Clinical confirmation of an infection with Echinococcus multilocularis (Mongolian genotype): first case report of human alveolar echinococcosis in Inner Mongolia, China.

Clinical confirmation of an infection with Echinococcus multilocularis (Mongolian genotype): first case report of human alveolar echinococcosis in Inner Mongolia, China.

Clinical confirmation of an infection with Echinococcus multilocularis (Mongolian genotype): first case report of human alveolar echinococcosis in Inner Mongolia, China.

Background: Alveolar echinococcosis (AE), caused by the larval stage of Echinococcus multilocularis, poses a substantial global health challenge due to its high mortality profile. This study reports the inaugural human infection of echinococcosis caused by the Mongolian genotype of E. multilocularis in China, also the first reported indigenous AE case in Inner Mongolia.

Case presentation: A 58-year-old female pastoralist from Inner Mongolia, who had no endemic region exposure history but prolonged occupational contact with dogs, presented with severe AE. Clinical examinations revealed a massive hepatic lesion exceeding 10 cm in diameter, accompanied by elevated eosinophils (0.90 × 109/L) and basophils (0.08 × 109/L). Despite undergoing liver transplantation, the patient succumbed postoperatively. Histopathological confirmation and molecular phylogenetics identified the Mongolian genotype of E. multilocularis infection, distinct from the predominant Asian genotype in China. Potential evidence of zoonotic transmission was discovered through genotype-matched E. multilocularis detection in corsac fox (Vulpes corsac) feces from the grasslands along the shores of Hulun Lake (Hulun Buir City, northeastern Inner Mongolia, China).

Conclusions: This report provides the primary evidence of a locally acquired human AE infection in China caused by the Mongolian genotype of Echinococcus multilocularis. The discovery of this case challenges historical classifications of echinococcosis endemic areas. The findings call for revised AE-endemic identification criteria, improved AE diagnostic protocols, and enhanced AE surveillance in the Inner Mongolia region to generate further epidemiological evidence and information on disease progression.

求助全文
通过发布文献求助,成功后即可免费获取论文全文。 去求助
来源期刊
Infectious Diseases of Poverty
Infectious Diseases of Poverty INFECTIOUS DISEASES-
自引率
1.20%
发文量
368
期刊介绍: Infectious Diseases of Poverty is an open access, peer-reviewed journal that focuses on addressing essential public health questions related to infectious diseases of poverty. The journal covers a wide range of topics including the biology of pathogens and vectors, diagnosis and detection, treatment and case management, epidemiology and modeling, zoonotic hosts and animal reservoirs, control strategies and implementation, new technologies and application. It also considers the transdisciplinary or multisectoral effects on health systems, ecohealth, environmental management, and innovative technology. The journal aims to identify and assess research and information gaps that hinder progress towards new interventions for public health problems in the developing world. Additionally, it provides a platform for discussing these issues to advance research and evidence building for improved public health interventions in poor settings.
×
引用
GB/T 7714-2015
复制
MLA
复制
APA
复制
导出至
BibTeX EndNote RefMan NoteFirst NoteExpress
×
提示
您的信息不完整,为了账户安全,请先补充。
现在去补充
×
提示
您因"违规操作"
具体请查看互助需知
我知道了
×
提示
确定
请完成安全验证×
copy
已复制链接
快去分享给好友吧!
我知道了
右上角分享
点击右上角分享
0
联系我们:info@booksci.cn Book学术提供免费学术资源搜索服务,方便国内外学者检索中英文文献。致力于提供最便捷和优质的服务体验。 Copyright © 2023 布克学术 All rights reserved.
京ICP备2023020795号-1
ghs 京公网安备 11010802042870号
Book学术文献互助
Book学术文献互助群
群 号:604180095
Book学术官方微信