新生期合理的佐剂选择塑造了小鼠独特而持久的免疫极化。

IF 6.5 1区 医学 Q1 IMMUNOLOGY
Chun Chen, Olivia E Benson, Taylor Simmons, Chris L Dorsett, Katarzyna W Janczak, Matthew J Wiest, Mohammad Farazuddin, James R Baker, Pamela T Wong, Jessica J O'Konek
{"title":"新生期合理的佐剂选择塑造了小鼠独特而持久的免疫极化。","authors":"Chun Chen, Olivia E Benson, Taylor Simmons, Chris L Dorsett, Katarzyna W Janczak, Matthew J Wiest, Mohammad Farazuddin, James R Baker, Pamela T Wong, Jessica J O'Konek","doi":"10.1038/s41541-025-01227-5","DOIUrl":null,"url":null,"abstract":"<p><p>A major knowledge gap exists in understanding immune effects of adjuvants in early life. As environmental stimuli shape the infant immune system, adjuvants may also influence this process. Using a neonatal mouse model, we investigated the differential effects of adjuvants in neonates vs. adults. Mice were immunized with an adjuvanted hepatitis B vaccine followed by exposure to ovalbumin to determine whether prior immunization alters subsequent heterologous immune responses. Neonatal immunization with a Th2-biased alum-adjuvanted vaccine predisposed mice to develop Th2-biased immunity to subsequent ovalbumin exposures. Conversely, neonatal immunization with a Th1-polarizing CpG-adjuvanted vaccine resulted in preferential priming of Th1-biased heterologous responses. Immunization in adulthood did not alter heterologous immune responses. Early-life immunization modified the ability of bone marrow DCs to prime Th1/Th2 immune responses, suggesting a role for immune training in these antigen agnostic effects. These data suggest that rational adjuvant selection for early-life vaccines may beneficially shape immune development.</p>","PeriodicalId":19335,"journal":{"name":"NPJ Vaccines","volume":"10 1","pages":"165"},"PeriodicalIF":6.5000,"publicationDate":"2025-07-24","publicationTypes":"Journal Article","fieldsOfStudy":null,"isOpenAccess":false,"openAccessPdf":"https://www.ncbi.nlm.nih.gov/pmc/articles/PMC12289902/pdf/","citationCount":"0","resultStr":"{\"title\":\"Rational adjuvant selection for the neonatal period shapes unique and lasting immune polarization in mice.\",\"authors\":\"Chun Chen, Olivia E Benson, Taylor Simmons, Chris L Dorsett, Katarzyna W Janczak, Matthew J Wiest, Mohammad Farazuddin, James R Baker, Pamela T Wong, Jessica J O'Konek\",\"doi\":\"10.1038/s41541-025-01227-5\",\"DOIUrl\":null,\"url\":null,\"abstract\":\"<p><p>A major knowledge gap exists in understanding immune effects of adjuvants in early life. As environmental stimuli shape the infant immune system, adjuvants may also influence this process. Using a neonatal mouse model, we investigated the differential effects of adjuvants in neonates vs. adults. Mice were immunized with an adjuvanted hepatitis B vaccine followed by exposure to ovalbumin to determine whether prior immunization alters subsequent heterologous immune responses. Neonatal immunization with a Th2-biased alum-adjuvanted vaccine predisposed mice to develop Th2-biased immunity to subsequent ovalbumin exposures. Conversely, neonatal immunization with a Th1-polarizing CpG-adjuvanted vaccine resulted in preferential priming of Th1-biased heterologous responses. Immunization in adulthood did not alter heterologous immune responses. Early-life immunization modified the ability of bone marrow DCs to prime Th1/Th2 immune responses, suggesting a role for immune training in these antigen agnostic effects. These data suggest that rational adjuvant selection for early-life vaccines may beneficially shape immune development.</p>\",\"PeriodicalId\":19335,\"journal\":{\"name\":\"NPJ Vaccines\",\"volume\":\"10 1\",\"pages\":\"165\"},\"PeriodicalIF\":6.5000,\"publicationDate\":\"2025-07-24\",\"publicationTypes\":\"Journal Article\",\"fieldsOfStudy\":null,\"isOpenAccess\":false,\"openAccessPdf\":\"https://www.ncbi.nlm.nih.gov/pmc/articles/PMC12289902/pdf/\",\"citationCount\":\"0\",\"resultStr\":null,\"platform\":\"Semanticscholar\",\"paperid\":null,\"PeriodicalName\":\"NPJ Vaccines\",\"FirstCategoryId\":\"3\",\"ListUrlMain\":\"https://doi.org/10.1038/s41541-025-01227-5\",\"RegionNum\":1,\"RegionCategory\":\"医学\",\"ArticlePicture\":[],\"TitleCN\":null,\"AbstractTextCN\":null,\"PMCID\":null,\"EPubDate\":\"\",\"PubModel\":\"\",\"JCR\":\"Q1\",\"JCRName\":\"IMMUNOLOGY\",\"Score\":null,\"Total\":0}","platform":"Semanticscholar","paperid":null,"PeriodicalName":"NPJ Vaccines","FirstCategoryId":"3","ListUrlMain":"https://doi.org/10.1038/s41541-025-01227-5","RegionNum":1,"RegionCategory":"医学","ArticlePicture":[],"TitleCN":null,"AbstractTextCN":null,"PMCID":null,"EPubDate":"","PubModel":"","JCR":"Q1","JCRName":"IMMUNOLOGY","Score":null,"Total":0}
引用次数: 0

摘要

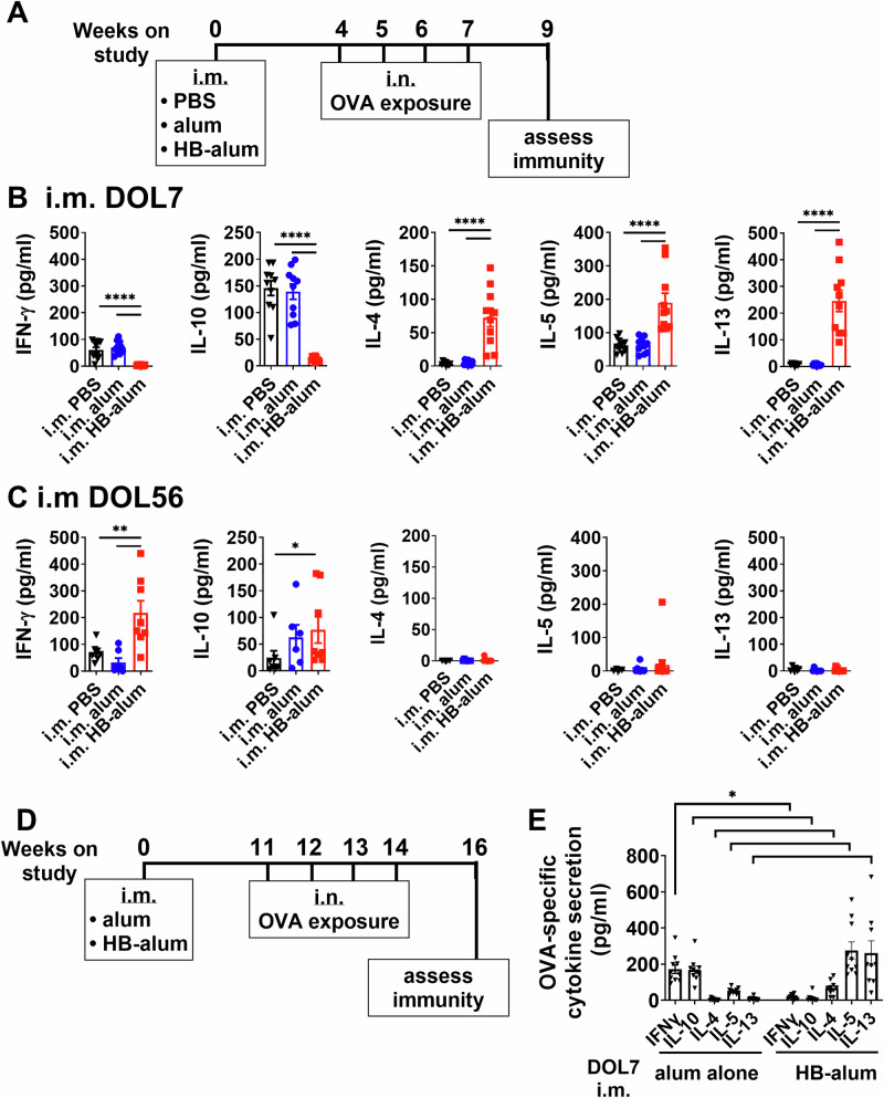
在了解佐剂在生命早期的免疫作用方面存在一个主要的知识缺口。由于环境刺激塑造婴儿免疫系统,佐剂也可能影响这一过程。使用新生小鼠模型,我们研究了佐剂在新生儿和成人中的不同作用。小鼠接种有佐剂的乙型肝炎疫苗,然后暴露于卵清蛋白,以确定事先免疫是否会改变随后的异源免疫反应。用th2偏倚铝佐剂疫苗进行新生儿免疫,可使小鼠对随后的卵清蛋白暴露产生th2偏倚免疫。相反,新生儿接种th1极化cpg佐剂疫苗会导致th1偏倚异源应答的优先启动。成年期免疫接种未改变异源免疫反应。早期免疫改变了骨髓dc启动Th1/Th2免疫应答的能力,提示免疫训练在这些抗原不可知效应中起作用。这些数据表明,早期疫苗的合理佐剂选择可能有利于塑造免疫发育。
本文章由计算机程序翻译,如有差异,请以英文原文为准。

Rational adjuvant selection for the neonatal period shapes unique and lasting immune polarization in mice.

Rational adjuvant selection for the neonatal period shapes unique and lasting immune polarization in mice.

Rational adjuvant selection for the neonatal period shapes unique and lasting immune polarization in mice.

Rational adjuvant selection for the neonatal period shapes unique and lasting immune polarization in mice.

A major knowledge gap exists in understanding immune effects of adjuvants in early life. As environmental stimuli shape the infant immune system, adjuvants may also influence this process. Using a neonatal mouse model, we investigated the differential effects of adjuvants in neonates vs. adults. Mice were immunized with an adjuvanted hepatitis B vaccine followed by exposure to ovalbumin to determine whether prior immunization alters subsequent heterologous immune responses. Neonatal immunization with a Th2-biased alum-adjuvanted vaccine predisposed mice to develop Th2-biased immunity to subsequent ovalbumin exposures. Conversely, neonatal immunization with a Th1-polarizing CpG-adjuvanted vaccine resulted in preferential priming of Th1-biased heterologous responses. Immunization in adulthood did not alter heterologous immune responses. Early-life immunization modified the ability of bone marrow DCs to prime Th1/Th2 immune responses, suggesting a role for immune training in these antigen agnostic effects. These data suggest that rational adjuvant selection for early-life vaccines may beneficially shape immune development.

求助全文
通过发布文献求助,成功后即可免费获取论文全文。 去求助
来源期刊
NPJ Vaccines
NPJ Vaccines Immunology and Microbiology-Immunology
CiteScore
11.90
自引率
4.30%
发文量
146
审稿时长
11 weeks
期刊介绍: Online-only and open access, npj Vaccines is dedicated to highlighting the most important scientific advances in vaccine research and development.
×
引用
GB/T 7714-2015
复制
MLA
复制
APA
复制
导出至
BibTeX EndNote RefMan NoteFirst NoteExpress
×
提示
您的信息不完整,为了账户安全,请先补充。
现在去补充
×
提示
您因"违规操作"
具体请查看互助需知
我知道了
×
提示
确定
请完成安全验证×
copy
已复制链接
快去分享给好友吧!
我知道了
右上角分享
点击右上角分享
0
联系我们:info@booksci.cn Book学术提供免费学术资源搜索服务,方便国内外学者检索中英文文献。致力于提供最便捷和优质的服务体验。 Copyright © 2023 布克学术 All rights reserved.
京ICP备2023020795号-1
ghs 京公网安备 11010802042870号
Book学术文献互助
Book学术文献互助群
群 号:604180095
Book学术官方微信